• urlの先頭にgyo.tc/を付けてみよう!
  • 取得ページの詳細
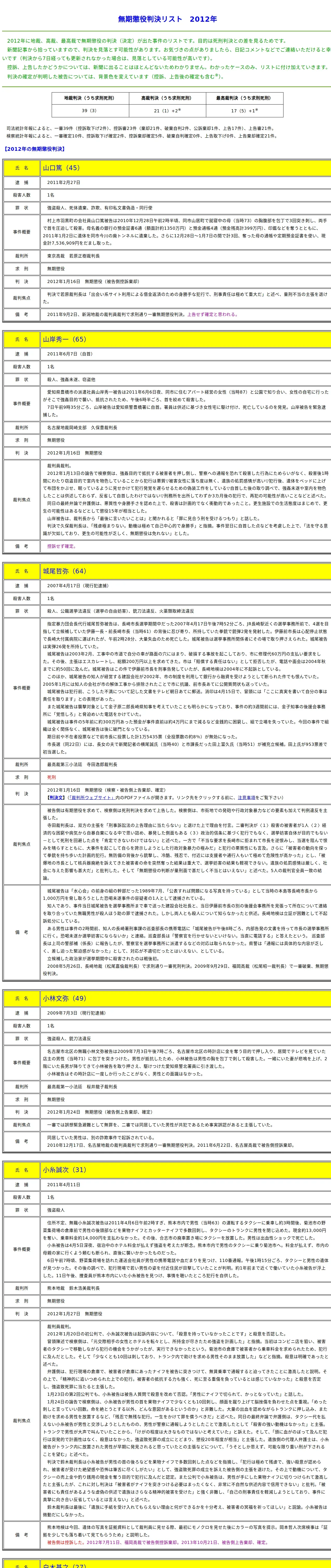
    取得日時: 2025年12月1日 12:12
    取得元URL: https://hyouhakudanna.bufsiz.jp:443/muki2012.html
    ビュー数: 4
    魚拓のみの表示
    SHA-256 : 77c6b3dd31b0c9e99812860ceb369d0ce9819108a2a1b8e8182577caba244961
  • シェア
    通常リンク
    短縮リンク   フルリンク
    クロップ画像(β) (※使い方)

    左:0 上:0 幅:0 高:0

    短縮リンク OGP付きHTMLリンク フルリンク
  • リンクのふるまい
  • ブックマーク
    全件エクスポート
    すべて削除
    ブックマークがありません
  • 削除・その他ご依頼
    著作権など、権利者・被掲載者等として
    その他、匿名として(わいせつ物、個人情報など)
    疑問に感じたら Q&A
TOP
Q&A
ウェブ魚拓の考え方
利用規約
運営会社
ご意見など