• ウェブ魚拓からお知らせ

       ・ 03月19日 08時    ウェブ魚拓 トークン問題につきまして【続報】     ウェブ魚拓をご利用いただきありがとうございます。 ただいま、 ...

  • 有料機能についてはこちら!
  • 取得ページの詳細
    取得日時: 2026年1月23日 16:27
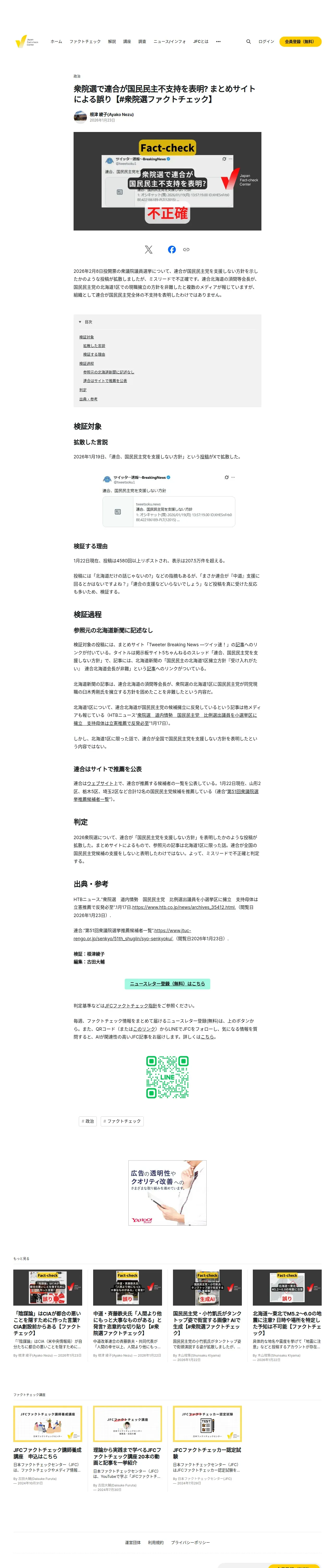
    取得元URL: https://www.factcheckcenter.jp:443/fact-check/politics/fc-rengo-hasnt-officially-stated-it-will-not-support-dpfp-in-the-general-election/
    ビュー数: 3
    魚拓のみの表示
    SHA-256 : cd6c93952d85755c81bd705e509295d2315313a4fa3a19061c11f3723fd8bb80
  • シェア
    通常リンク
    短縮リンク   フルリンク
    クロップ画像(β) (※使い方)

    左:0 上:0 幅:0 高:0

    短縮リンク OGP付きHTMLリンク フルリンク
  • リンクのふるまい
  • ブックマーク
    全件エクスポート
    すべて削除
    ブックマークがありません
  • 削除・その他ご依頼
    著作権など、権利者・被掲載者等として
    その他、匿名として(わいせつ物、個人情報など)
    疑問に感じたら Q&A
TOP
Q&A
ウェブ魚拓の考え方
利用規約
運営会社
ご意見など