同志社国際高校研修旅行海難事件の「背景」が思ったよりひどかった
2026年3月16日、沖縄でいたましい海難事故が起こってしまった。
※価格はつけておりますが、最後まで無料でお読みいただけます。お気に召したらご購入等で応援いただけると嬉しいです。
無思慮の積み重なってできた、あまりにもひどい事件である。そして、戦後教育の毒が一気にぶちまけられたような事件である。
左翼運動家、キリスト教平和活動家、教育実践研究運動の活動家という、この三つ巴の絡みあいによって、何ら罪のない高校生が亡くなってしまった。
子どもを持つ親のひとりとして、あまりに悲しい事件だ。
ご遺族の悲しみは計り知れないものがあるだろう。
絡み合いすぎて「なぜそうなったか」の背景が掴みにくいので、少し解きほぐしてみることにする。
事件の概観
沖縄で研修旅行中の同誌社国際高校の生徒が、平和学習のために、抗議船「不屈」と「平和丸」の2隻に分乗して、辺野古埋め立て予定地近辺を「見学中に、転覆し、先に転覆した「不屈」の船長、金井創氏と、あとから転覆した「平和丸」に乗船中の女子高校生が死亡。他にも14名の負傷者が出た。
2026/3/20、海上保安庁が、小型船運航の団体の関係各所に家宅捜索に入ったようである。警察もなかなか手がでなかった活動家たちの本拠に海保がはいった。
当たり前のことが当たり前に行われることが素晴らしい。
海上保安庁、名護市辺野古にある「ヘリ基地反対協議会」の活動拠点の一つに家宅捜索
— Tokyo.Tweet (@tweet_tokyo_web) March 20, 2026
pic.twitter.com/W1jjQtOt1b
同日、同志社国際高校の校長が沖縄で玉城デニー知事と面談…だとの報道も。
玉城デニー知事、同志社国際高校の校長と面談 沖縄https://t.co/dKXRRjMidM
— 琉球新報 (@ryukyushimpo) March 20, 2026
なぜかいまだに平和丸の船長の名前が出てこない。
数日たって、任意で事情聴取されているようではあるが、いまだに平和丸の船長の名前が出てこない。
名前くらい出てきてもいいだろう(もちろん批判は出ると思うが)。
事故翌日にオール沖縄会議の会合に出て状況を説明しているらしいというのも不思議な話である。
辺野古抗議船転覆事故を受け「オール沖縄会議」のメンバーが緊急の幹事会を開き、「海上での抗議活動は当面中止」を決定。
— Tokyo.Tweet (@tweet_tokyo_web) March 17, 2026
転覆した「平和丸」の船長も出席。 pic.twitter.com/CYZYPc1qx6
国交省は”重大事故”に認定したようである。
🚨国交省、辺野古転覆事故を“重大事故”に認定
— ヌムルレツペオ (@numururetsupeo) March 19, 2026
『船が転覆した直接的な異常は確認されず、引き続き乗組員などから話を聞くなどして一連の経緯を調べる方針』
当然人間の出航判断ミス🙄
徹底的に調査を求めます!! pic.twitter.com/9sQqnjhr5B
文科省の動きは手ぬるい感じがする。
今回の場合、「左翼活動家」そのものがリスクだ。
学園内の活動家と学校外の活動家が呼応して「やらかした」のである。
30年以上、それを放置してきた文科省にはその認識は難しいのではないだろうか。
情報の整理
時系列情報を簡潔に再整理
ろくに管理体制のない、旅客運用の届け出のない「抗議船」を学校が手配
「ボートで辺野古を見る」だけの説明で
波浪注意報の中、引率の教師を港に残してに出航
定員いっぱいにかなり近い人数をのせていた。
波が荒くなりやすいポイントにわざわざ行き
先行していた『不屈』が先に転覆
『平和丸』の船長が通報せずに『不屈』の救助に向かう
2分後に『平和丸』も転覆、
たまたま海保が監視していたので、海保ゴムボート10艇が急行、海に投げ出されていた者は10分~40分後に収容(けが人14名)
救命胴衣が引っかかって船体下から出てこれなかった女子高校生1名の救出のために必要な機材と潜水具がなかったので消防に依頼するも間に合わず、死亡。
事故を起こした船はどういう船だったか?
「不屈」これは進水時のもの
平和丸
以前の抗議活動での様子を産経新聞取材班が映像にしていたようである。
「抗議」のために、かなり危険な操船をすることもあったようだ。
新聞やマスコミが
— ボギーてどこん(浦添新基地建設見直し協議会) (@fm21wannuumui) March 16, 2026
「抗議船」と書いている連中の
普段の操船がこれです。
海保を敵視し逃げ回るため
海上を爆走するような連中の船に
生徒たちをいざなったツーリストや
それを認めた学校側の責任は
重大ですよ。
こんな操船する連中に
大切な子供を乗せられますか?
pic.twitter.com/YzevuNae2E
上の映像は琉球新報のWebに掲載されたもののようで「抗議者」側から「海保」の取り締まりを問題視するためのものようだが、あまり天候が良くない中、小舟で「抗議」のために無理な操船をしていたのは明らかだろう。
抗議船
元記事は現在閲覧が制限されている模様なので魚拓
『不屈』は、沖縄キリスト教学院大学の沖縄キリスト教平和研究所が募金を呼び掛けて購入されたものとのこと。
運航主体について
はじめ、同志社側は「わからない」みたいなことを言っていたようだが、さすがに「不屈」は有名すぎた。
反基地運動の目玉として、「ヘリ基地反対協議会」が運航主体であった。
なお、このWebサイトは2026年3月15日以降更新されておらず、18日現在、今回の事件に関するコメントなどは発表されていない。
海上保安庁を目の敵にしている様子は、ブログからうかがわれる。
あきらかに危険な行動もしていますね。
作業中の大型船舶にカヌーで近づくのは、天候に関わらず危険かと思われます。
あれやこれやで、立ち入り制限水域内に入る者もいるようで、海保の方にお世話を掛けることもあったようです。
フロートを越えて妨害行為をするのは日常化していたようである。
2015年には、制限海域に侵入しようとする抗議船「ラブ子」が転覆事故を起こしている。
海面をみればわかるが、海保のボートが接近する以前に船体は大きく傾いている。別の映像では、フロートフェンスを乗り越えて侵入しようとしたことがわかる。
この、抗議船「ラブ子」の転覆事件では、転覆の責任は海上保安庁にあるとして、海上保安庁が告訴されたり損害賠償を求める民事訴訟を起こされたりしている。
https://web.archive.org/web/20190414042848/http://www.mco.ne.jp/~herikiti/oldinfo.html
以下のブログからは、修学旅行の中学生を抗議活動に連れていっていたのも明らか。
今日は、勝丸と平和丸と2隻、海案内があり、カヌーと船に激励の声がありました。勝丸はおとなのグループ、平和丸には修学旅行の中学生たちが乗っていました。いつもは「直ちに臨時制限区域の外に出てください」「フロートから離れてください」など絶え間なくうるさくアナウンスしてくる警備艇が、子どもたちが近くにいる間はピタリとアナウンスをしませんでした。
子どもに言うのは気がひけたのか……もしかしたら恥ずかしかったのかもしれません。
海保は、修学旅行生を乗せた状態で、危険な操船されては…という面は気にしているだろう。海上で拿捕するとかになれば、旅行中の生徒たちを巻き込むことになるので、控えめにならざるを得ない。
さて、こういった、海上行動チームを陰で支えている「差し入れチーム」もあるようだ。
ここで出てくる「高教組」は「沖縄県高等学校障害児学校教職員組合」
上記は日教組加盟団体のようである。
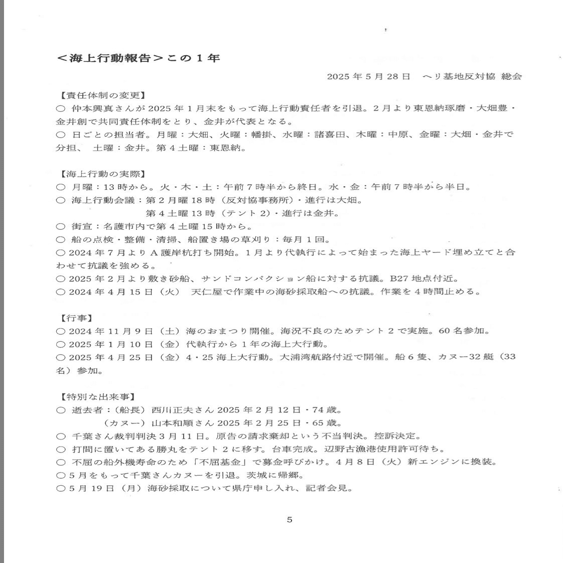
抗議団体の海上行動についての報告はこんな感じだった。
カヌーチームのカヌーは関西生コンの寄贈という話もあったのだが、
https://x.com/CATGPT202411/status/2034115731395424426?s=20
篠原常一郎氏
— ❉猫GPT (@CATGPT202411) March 18, 2026
「辺野古の水上デモで使われているカヌーは関西生コンの寄付なんです。
なぜか朝鮮語で名前が入っている。
実は関西生コンというのはチュチェ思想研究会の別働隊なんです」
なぜ関西生コンなのか、誰が資金を出し、何のために動いているのか、れいわ大石あきこさんの説明がほしい。 pic.twitter.com/0G1x76AXkO
確認できてしまったようで
なにやらハングル文字も…
ヘリ基地反対教委議会について、もう一つ思い出しておこう。
2024年6月、名護市安和で起こった、反基地活動家の無謀な動きに巻き込まれて、警備員男性がダンプの下敷きになって死亡した事故において、「防衛局謝れ」と主張した団体である。
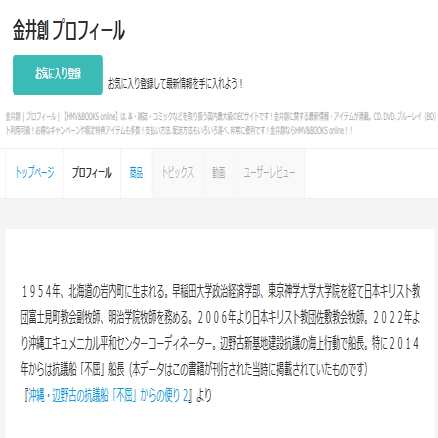
死亡した「不屈」の船長、金井創牧師について
1954年、北海道岩内町に生まれる。
父親は日本キリスト教団牧師
札幌西高校卒
⇒早稲田大学政治経済学部
⇒東京神学大学大学院
⇒日本キリスト教団富士見町教会副牧師
⇒明治学院牧師
⇒2006年~日本キリスト教団佐敷教会牧師。
⇒2014年~抗議船「不屈」船長
⇒2022年~沖縄エキュメニカル平和センターコーディネーター
牧師家庭に生まれ育った方のようだ。
https://s-bi.com/wp_diary/kyu/2012/08/13/post-25268.html
この船長、たまたま検索してたらオール沖縄・共産党 元衆院議員とズブ。つまりこれら活動を知っていて黙認どころか応援していたんでしょう。少しは責任感じて欲しいですね
— ぽぽみ@エターナル3歳児 (@Baruko_hit) March 16, 2026
ね、あかみね政賢さん。@akamineseikenhttps://t.co/agSwk599IQ pic.twitter.com/WSZzy9E3ge
党籍の有無はわからないが共産党支持者だったようだ。
ちなみに、船の名前の「不屈」は、瀬長亀次郎が生前、このんで揮毫していたもので、周辺に「不屈館」といった資料館もある。そこからとったのだろう。
2012年、同志社大学キリスト教文化センター、チャペルアワー資料
2012年のものになるが、同志社大学キリスト教センターの、国際高校の修学旅行に関する文書がでてきた。
2004年の同志社中高の秋季宗教教育強調集会のレポートから
さらに、もっと前、2004年の同志社中高の秋季宗教教育強調集会のレポートに、金井創牧師が登場。
前述の「今井教頭」の報告タイトルにある「平和を作る人」というのが、香里高校における金井牧師の講話として出てくる。
なんだかの反対運動で私的検問活動をしていたようだ。
生徒さんからの告発?流出資料
典型的な「沖縄は見捨てられた説」の上に、情動をネタにして説得力を上げるという手口に、さらに「~という事実がある」の前衛論法。「認識を深めるために感じる」が目標になる…という、素晴らしいセットメニューである。
Aコース チビチリガマ(集団自決のあった洞窟)見学→民泊
Bコース金城実アトリエ見学→民泊 (※金城実氏は強制動員真相究明ネットワーク呼びかけ人)
Cコース カヌー体験→佐喜眞美術館 (佐喜眞美術館は普天間飛行場横にあり、「沖縄戦の図」常設美術館)
Dコース サンゴの植え付け体験
Eコース 戦没者遺骨収集体験コース
Fコース 辺野古をボートに乗って海から見るコース
Gコース 沖縄戦を語るコース 佐喜眞美術館
このFコースで事故が起こったわけだ。
そもそも、選択の余地は少ない。
どのコースも「反戦平和」か「環境」である。
研修旅行の開会礼拝はカトリック安里教会で、祈祷と説教は、亡くなった金井牧師がやっていた模様。
このあたりも「こころざし」という名前の金銭の授受があった可能性はある。
沖縄の反基地活動家の支援関係
これも、以前から言われていた。
一体なにが反基地運動の資金源なのだろう?
辺野古の反基地運動は、辺野古基金によって支えられている部分も大きい。
辺野古基金は、10年ほど前に作られた「辺野古の埋め立て反対」を、訴えるための資金作りのための基金だろう。
「共同代表」は以下の5名様
石川文洋(フォトジャーナリスト)
佐藤優(元外交官)
菅原文子(俳優、菅原文太の妻)
鳥越俊太郎(ジャーナリスト)
宮崎駿(映像作家)
賛同団体の一覧を作ってみた。
とりあえず教職員団体だけ背景色付けておいた。
問題の整理 概観
運航主体の「ヘリ基地反対協議会」に関する問題
研修旅行実施主体の同志社国際高校に関する問題
報道の問題
沖縄の反基地運動の問題
キリスト教界と左翼運動の関係の問題
修学旅行や校外学習が左翼運動の資金源になっているのでは問題
修学旅行や校外学習の在りかたの問題
平和教育、人権教育などの在り方の問題
偏向教育と行政の癒着の問題
偏向教育とマスコミの癒着の問題
まあ、芋づるで出てくる出てくる。
事故原因については、海上保安庁が頑張るだろう。
これはもう一つ一つ整理していこう
運航主体の「ヘリ基地反対協議会」に関する問題
記者会見はやったものの…
記者会見ノーカット版の動画が琉球新報からアップされていた。
沖縄タイムスの報道によると、左からヘリ基地反対協議会の東恩納琢磨事務局長、仲村善幸共同代表、浦島悦子共同代表、安次富浩顧問、仲本興真顧問とのこと。
全員が、どう見ても普段着のまま会見場に、という、謝罪会見としては非常に珍しいカタチで、それ自体に対する批判も起こっている。
第三者の依頼で運行する旅客輸送する船としての届け出はなかった
産経新聞 VS 辺野古活動家
— Tokyo.Tweet (@tweet_tokyo_web) March 16, 2026
産経「今回の船は運輸局への登録は?」
活動家「事業じゃなくボランティアでやってる」
産経「事業じゃなくても第三者を乗せる場合は必要」
活動家「・・・・・・」
産経「ボランティアということは当然、無償で?」
活動家ら、無言でコクリとうなずく pic.twitter.com/sjk8Nxw2At
ボランティアで無償で乗船させたと主張
運航者は事業ではなくボランティアで無償で乗船させたと主張している。
後述するが、これは学校側記者会見とは矛盾してしまう。
記者会見の席についたメンバーについて
東恩納琢磨氏は名護市議会議員であり、抗議船ではないが、それに近い「グラスボート(サンゴ礁が船内から観察できる船)」の船長である。
この船は料金をとっての旅客輸送もしているようであるが…
仲村善幸共同代表 この方も名護市議である。
浦島悦子共同代表
鹿児島出身の、ルポルタージュを中心とした、文筆業をされている方の模様。
安次富 浩 顧問
テント村元村長。労組畑の人のようだ。
腕組み安次富が支援していた山城博治って何度も逮捕歴があり、社民党から参院選で見事に落選した人だよね。pic.twitter.com/uCINHDZ6xK
— 六衛府 (@yukin_done) March 21, 2026
仲本興真顧問
平和丸の船長(ただし、平和丸の船長は何人かいるようなので、事故当時この方が操舵していたかは不明)
行政書士らしい。
共産党から出た名護市議の講演会の会計責任者にその名がある。
この仲本氏は、同団体の中心メンバーであったようで、広島の民商への抗議船一隻おねだり作戦の功労者らしい。
瀬戸内海で使っていた古い船を整備・塗装して沖縄にもってきたというところのようだ。
全商連:沖縄の民商の県連の会長であったようだ。
研修旅行実施主体の同志社国際高校に関する問題
2026/03/17、同志社国際高校の記者会見が行われた。
こちらも、緊張感のない会見である、特に校長。
国交省への届出がない船であることを学校側が把握していなかった模様
旅行会社が直接手配するものであれば、こういったところはがっちり確認されるはずなので、なぜ、こういうことになったのか…というのは、疑問に思われて当然である。
同志社国際高校は長年「手作り」で修学旅行を作り込んで来たらしいので、旅行会社の手配しない部分があったのだろう。
謝礼をわたしていた
乗務員一人当たり5000円の謝礼をわたしていたそうな。
まあ、最近は規定が厳しくなっていて、有償無償を問わず、第三者を乗船させる場合は国交省に届け出をしなければならず、その届け出の有無を確認せずに、ボートでの海上輸送をヘリ基地反対協議会に依頼をしていたとなると、そこも問題になったくる。
旅行会社は港への送迎までを担当
流出、旅行資料…本物だったようで、東武トップツアーズが、担当範囲と保障に関する見解を出している。
「学校手配の部分がある」のを承知の上で手配を請け負った東武トップツアーズに違法性があるのか?といえば、あまりなさそう…なのだが、校外学習の旅行手配について、厳しい目が向けられるのは間違いなさそう。
学校旅行での「民泊」の問題
どうもこのあたりも記者会見ではっきり語られなかった部分である。
修学旅行の詳細な計画について、保護者が説明会等で知るのはけっこう時期が迫ってからのことが多い。
生徒が現地に行くまで「民泊先」についての情報が渡されていなかった可能性も高い。
一条校の修学旅行として適切なプランであったか?
ここは学習指導要領の「特別活動」の部分に該当
普段、「抗議」と称して違法な危険行為を繰り返している団体の船に生徒をのせることは、既に指導要領を逸脱していますよね。 「公衆道徳などについての望ましい体験」とはいえないんじゃないかしらね。
安全について
ここは学校保健安全法を引っ張りだしましょう。
同志社国際高校の記者会見見るに、必要な確認すらできていないようです。
となれば、同校は、自分たちの設定した「指導目標」にこだわって、危険防止に必要な措置を講じるよう努めてもいないだろう。
(一応、法令が「努力義務」だから百歩くらい譲っといたる。この法令は何らかの改正したほうがいいかもね)
学校行事における海難事故というのは、非常に痛ましいものである。
三重県で、橋北中学校水難事件という、学校行事中の海難事故があった。
こういった歴史を踏まえて、安全には十分に注意をする必要があるのではないだろうか。
どうしても、辺野古の工事現場を見せたいというのであれば、もう少し安全性の高い大型の船を、ツアー会社経由でチャーターすべきだろう。
その場合もう少し沖合からの視察になるが、双眼鏡をレンタルして生徒に持たせておけばいいだけの話だ。
報道の問題
どうも亡くなった「不屈」の船長の金井創氏への追悼やら、亡くなった女子高生の「思い」の勝手捏造での美談化などが、始まっているようである。
【波浪注意報発表も船長の判断で出航】
— 東郷ゆう子の旦那 (@togootto) March 17, 2026
この素晴らしい見出しのおかげでオール沖縄が何を言おうが全て無効化されているpic.twitter.com/ahkFSb2Wsx
「一番ベテランの船長だった」 辺野古沖船転覆事故で死亡の男性 2007年から船長務める https://t.co/5Bdk4PCH34
— 沖縄タイムス (@theokinawatimes) March 17, 2026
かなり間抜けなのが沖縄タイムスの報道だろう。
『「逃げろ」叫ぶ暇なく』
船に乗っていてどこに逃げろというのだろう?とっても間抜けな見出しである。
どうも、不可抗力を主張したようであるが…
【辺野古転覆事故 沖縄タイムス 剥き出しの悪意】
— 鐵砲屋の倅 (@segare_teppouya) March 19, 2026
見出しの『「逃げろ」叫ぶ暇なく』って、いったい何なんでしょうね
記事中の「平和丸クルーの30代男性」が本当にこんなことを言ったのでしょうか?
全長6m少しの狭いボート上に乗っている高校生にどこへ逃げろと言うのでしょうか… pic.twitter.com/2DHMK1Bwk7
ほぼ、林智裕氏の予測通りだ。
【保存版】今後予想される<「正しさ」の商人>たちの4つのムーブ https://t.co/OpK9nzDByQ pic.twitter.com/wJbshlGBpe
— HAYASHI Tomohiro (@SonohennoKuma) March 17, 2026
沖縄の反基地運動の問題
資金源は?
さまざまなルートでの資金元がありそうではあるのだが、一つ大きめのものを上げるとこれだろう。
賛同団体一覧があるが、一覧ではないので、スプレッドシートに加工していおいた。
自由法曹団、民医連、新日本婦人の会、日本のうたごえ全国協議会…そして日教組、全教の傘下組織の教組。
表面的には「全教」の名前が出てこないんだけど、都教組は全教系が多いので、実質あるのと一緒です。
日教組、全教と、退職教員団体、自治労等公務員組合、旧国鉄労組などがメインですね。さらに 社民党の地方組織もちらほら出てくるし、岐阜では、部落解放同盟の支部組織も出てきます。
9条系左翼オールスターズといった感じ。
教員組合関係だけ背景色つけてある。
組織率高い地域や 分会単位での賛同アピールしている団体のあるエリアの修学旅行や校外学習は速攻で精査した方が良さそうである。
現在の残高はそれほど大きくはないが、この辺野古基金から、抗議船の購入や抗議団体の運営に資金がでていたようだ。
民商も資金提供か?
いえね、偶然見つけちゃったんですよ…
中古の船を塗りなおした…というところのようだが、瀬戸内海で使う船で大丈夫なんだろうか?はふと思った。
平和丸の船長(当時)だった仲本興真氏の要請に、福山民商の勇士が取り組んで実現したらしい。
労組ルートと民商ルートと、とりあえず二つの資金の流れはあるのだろう。
キリスト教界と左翼運動の問題
各方面、悲嘆にくれていらっしゃるようである。
日本キリスト教団は、一応コメントを出し、『「辺野古沖船転覆事故」対策本部』を立ち上げたようである。
同志社国際高校研修旅行の初日の開会礼拝の場であるカトリック安里教会の所属するカトリック那覇教会は、3月20日現在沈黙したままだ。
キリスト教と左翼運動
同志社国際高校の研修旅行のルーツを掘っていくと、ある活動家牧師が浮かび上がってきた。
小池基信氏(故人)である。
同志社国際高校の沖縄研修旅行の初期企画に関わっていた小池基信牧師は、キリスト教改革派がベースの神戸学生センターの研究主事とやらをつとめていた方ですね。 近畿圏の港湾部中心の伝道に大きく関わっていた方とみるほうが良いでしょう。
労働運動とキリスト教の関係というのは、大正期、賀川豊彦の時代からいろいろあるわけですが、かなり同志社つながりは大きそう。 あ、ここで出てくる金井さんってのは、金井愛明氏という牧師さんです。金井創氏とは関係ないです(金井創氏は北海道教区の金井輝夫牧師のご子息です)。
とりあえず、戦後の近畿圏の、キリスト改革派の伝道運動は、貧困労働者、部落差別、在日朝鮮人問題をベースにしたものが非常に多い。
そして仏教社会運動もそれを後追いしてきた部分がある。
そしてそれがために、その他の社会問題は「なかったもの」にされてきた部分はある。
ここが「解放教育」との接点にもなっていると思う。
このノリが、関東にまで進出したのが、日本キリスト教団の教団紛争なのであろう。
正直「神学」のことはよくわからないが。
傍目には、全共闘運動の神学バージョンでしかない。
教育とキリスト教
上記の運動が関東上陸を果たした頃?、別ルートで日教組教研運動を介して、キリスト教社会運動が広まっている。
集団主義教育の「生活指導」は、1950年台末頃から、全国生活指導研究協議会(以下、全生研と略す)という教育研究団体が推し進めていたのだが、その重鎮に無教会派のクリスチャンがいたようなのである。
「学級会吊し上げ」や「学校自治」を扇動するタイプの指導が「生活指導」のマニュアル化がすすめられたのは全生研の関東ブロックであり、その理論的支柱は大西忠治や竹内常一といわれるが、もう一人「西平正喜」という人物がいる。
『学級集団づくり入門第二版』
の制作に関わった人物である。
キリスト教と国語読解を混ぜたような著作も出している。
「教師の指導性」という部分へのこだわりが、非常にキリスト教的であると思う部分である。
まあ、内容を読むと、扇動大好きで、扇動の過程を記述する部分は、かなりうすら寒いものを感じてしまう。
さらに、もう一人、矢内原忠雄が信仰の伝手で東大に引っ張り込んだ西村秀夫という人物だ。
全共闘運動の終わりころ、1970年に『教育をたずねて』という本を出している。そして、退官後は障害者運動方面に手を広げた。
この人物、東大教養部の学生部の教官として、駒場の学生たちの面倒をみた…ともいえるのだが、「学生の人間形成に関わる教師のミッション」を大事にするあまりの、無自覚な左翼びいきとでもいうのだろうか、運動に身を投じる学生に対する甘さがかなり鼻につく。
修学旅行や校外学習が左翼運動の資金源になっているのでは問題
今回の件でも、この抗議船の運航団体が、なぜ活動できていたのか?という面では、大いに疑問が出ているのだが、
「体験学習」のブームによって、「語り部」「民泊」「平和学習」など、さまざまなカタチで、左翼運動に資金が流れているであろうことは考えられる話である。
沖縄県は積極的な沖縄修学旅行誘致をしているほか、体験学習の導入に対して補助金を設定したりもしている。
補助金は「体験プログラム」などを利用して、移動需要の分散化をはかるという趣旨のものであるが、「体験プログラム」推進ともとれる。
また、「平和学習」推進に関する情報も積極的にとりまとめて広報している。(沖縄県修学旅行推進協議会)
上記の中には思想的偏りが明確な団体もあるし
また、民泊の斡旋をしている団体も含まれる。
教育旅行含む学校行事のありかたの問題
修学旅個や校外学習では、最近「主体的な学習のための体験学習」が大流行りである。
そして、そのための「民泊」「現地の人の講話」「体験型アクティビティ」といったものが組み込まれることが多い。
だが、その思想性や安全性について目が向けられる機会が少なかった。
主体的・自治的活動であればヨシ!
連帯のチカラを確かめられればヨシ!
という現場猫状態であったことだろう。
学校内でも人は死ぬ、不慮の事故など、不可抗力のものも多い。
だが、人災は手を尽くして防ぐべきだ。
近いところでは、東日本大震災の津波で多数の死者を出した大川小の悲劇。
もうちょっと遡ると橋北中学校水難事件(1955)
これは不可抗力かどうかは非常に微妙な部分があるが…海象等、不可避な変化が起こりやすい「海」における危機管理が甘かった…というのは間違いないだろう。
その前年、相模湖での遊覧船の水難事件も起こっている。
これは定員大幅超過で出航という基本的なミスで起こった水難事件であるが、麻布中学の中学生22名の犠牲者が出た(以降、麻布中では、これを教訓として叩きこまれるそうな、卒業生が教えてくれた)。
さらにさかのぼって大正時代の木曽駒ケ岳大量遭難事故
これは、やや「進歩的な教育の流行」が関わる事件である。
昭和後期にお涙頂戴の映画「聖職の碑」になっているようだが…興行成績はあまりよろしくなかったようだ。
こういった不幸な事件から導き出される貴重な教訓を、イデオロギーや指導法の流行で忘れてはいけない。
少なくとも、未成年対象の一条校において、変にイデオロギーがかった教育が入り込まないようにしなくてはいけない。
平和教育、人権教育などの在り方の問題
平和教育や人権教育では、しばしば「恐怖感」を使った指導がなされる。
いわゆる洗脳・思想改造の手口であり、子どもたちをそれに巻き込んでよいものとは到底思えない。
私も娘の子育て中にそれに接して、ハラワタガ煮えくりかえったおぼえがある。
大阪南河内の小学校の修学旅行で実際にあったことだ。
コースは広島、旅程には安芸の宮島ない!
同一市内で、伊勢志摩スペイン村で古典的な修学旅行を組んでいた学校もあり、それを知っている子どもたちにはいく前から不評だったようである。
原爆ドーム見学、お好み焼き昼食、平和公園で自主セレモニー、平和祈念館見学、大久野島(うさぎ島:竹原市)に移動して講話、毒ガス記念館見学等。まあ、海ほたる観察など純粋に楽しめるプログラムも多少はあったようだが、「平和学習」メインである。
修学旅行時説明会で、旅行中に、教師から子どもたちに渡すための、子供宛の手紙を親に書けと、親に提出用の封筒とともに謎の宿題が言い渡された。
その説明なのだが
「広島平和祈念館の展示を見て恐怖を感じたり、家から離れて心細くなったところで、親御さんからの愛情のお手紙という安心によって、平和のありがたさをより深く学ぶことができるんです。」
と、某公立小学校教員(しかもその教師は、近隣の教会の副牧師でもあった)が、やたらキラキラした目で嬉々として語っていた。
毒ガス記念館についても、その建設が民間市民団体によるものであり、後に竹原市に移管というものであり、そもそも「悲惨さ」アピールのものであるようだ。
(うちはフル暴露して、ガセ手紙を提出してから送り出したのだが、娘に監察しておくように伝えておいたのだが、うちだけでなく、そういう家庭もあったようだとの娘からの報告であった)
こういう形で、かなり無茶な「平和学習プログラム」は横行していると思う。それは公立の場合でも「学校単位」であることも多いようだ。
「学校がやっていることだから概ね安全」くらいには、持っていかねばいけない。
イデオロギーと行政の癒着の問題
「不屈」の船長の金井創氏は、2020年ちゅらうちなー沖縄県の草の根平和貢献賞を受賞している模様。
こういった形で、左翼活動に行政が権威付けをしていくといったことで、学校教育が歪められてしまうのではないだろうか?
偏向教育と「大学」との癒着の問題
同志社大学、鈴木良教授(社会学部社会福祉学科)のゼミでは、ゼミの研修旅行で亡くなった金井創牧師にガイドをおねがいしたことがあるようだ。
リーダーとなる人の考え方によって、命が助かったり奪われたりすること。このような現象は民間だけではなく軍隊でも起こってたことをお話いただきました。
今回の事故、リーダーの金井氏の判断、航路判断で犠牲者が出たともいえる。
「弱者探し」「犠牲者探し」をして、「寄り添う人」でいようとするだけの活動を「学び」と呼ぶのは、傲慢だ。「フィールドワーク」というのは、やったつもりになりやすいものだ。
そして、こういう活動は、あちらこちらの「大学」にも蔓延しているようである。
キリスト教系の大学はとかく多いが、東大や阪大などにも多い。
いわゆる「マイノリティ当事者に寄り添うこと」を金科玉条にする研究室は結構ある。
まあ、そのものずばりの代表的なのはここだろう。
結局のところ「ワレワレに寄り添え」の寄り添えゾンビを大量産出する屁理屈しかできていない。
まあ、今にはじまったことではない。
戦後、行政ではないが「大学教授」が、日教組教研運動の権威付けにおおいにつかわれてきたことで、かなり偏向した「平和教育」や「人権教育」が教育現場に根付いてしまったのは確かだろう。
上記はサンフランシスコ講和条約直後の『基地の子』という作文集についての記事であるが、同書の監修は、清水幾太郎、宮原誠一、上田庄三郎であるが、このうち二人は学者(清水は学習院大、宮原は東大)であり、上田庄三郎は、東大生のパパ(上田耕一郎、不破哲三)だった。
学校教育周辺にうごめく各種団体の問題
学校旅行関連
大人数の団体旅行手配というのは、はっきりいって教員の手だけでは難しい。そこで、旅行会社に手配をお願いするわけだが、プランの方向性や行先の方面は学校が決める。
その参考となる情報や資料を提供する公益財団法人で有名なものが二つある。
どちらもその発祥に関して特にイデオロギーがかったところはない、業界団体である(前者が旧国鉄・JTB系、後者は近ツリ系という話はあるが)。
だが、今回の事件に関して、現時点、2026/3/21現在で、声明の一つもでてきていない。修学旅行で稼いできた業界団体がうんともすんとも言わないというのは、ちと解せぬところである。
修学旅行業界が「左翼がかった教員の流行」に流されてしまっているのではないかという懸念はあるだろう。
安全管理に不明な点が残るような手配依頼は受けない方向性に行って欲しいものである。
学校行事旅行以外
学校の行事ではないが、夏休みの前に、学校経由で、NPO団体主催の、宿泊含むサマースクールのチラシが配られたりことがある。
一体どういう団体がやっているのか?と調べてみると、かなりイデオロギー強めの団体が多くて、とても子供を行かせられないと思った覚えがある。
学校でチラシが配られるということで、それなりに信用してしまう親御さんもおられるだろうと思う。
こういった部分にも左翼イデオロギーは、こっそり入り込んでいる。
イデオロギー色の強い団体の活動を学校経由で宣伝するのはいささか問題があるだろうと思った。
各種偏向教育とマスコミの癒着の問題
今回の事件で明らかになったのは、ここも大きいだろう。
長年、反戦運動無罪のように、自衛隊や警察、海上保安庁を悪者にする報道が数多くなされていた。
沖縄に関しては、沖縄メディアや左派オールドメディアは、安全性を無視した活動家らの「抗議活動」を、長年「市民の抗議」のように伝えてきた。
「なんでも権力側が悪い」の図式である。
実は、沖縄問題だけではない
いじめ問題も、左翼教員や同和団体の暴走による教育問題も、「与党と文科省(文部省)が悪い」にいつの間にかすり替えられてきた。
学生活動家が学校活動できないのは自由の侵害…と裁判を起こした人もいる。
「(教師が教えたいように)正しく自分ごととして受け取らないのは認識が不十分だ」式の、生活指導や特別活動などが横行してきた。
「認識させよう」とするがため、かなりの無茶ぶりをしたりもしてしまう。
さんざん学級会吊し上げを扇動しておいて、自分が批判されると「これは自治的民主てきな教育なんですぅ!」と絶叫する教員。そんなもん、小学校時分に見たくはなかった(おかげですっかり冷めた人間になったわw)。
それだけ、左翼イデオロギーの教育への浸透は大きかったのだ。
https://note.com/maminyan/n/n439156c241bd
なにかいえば「右翼」とラベリングされて攻撃される…というのが、「日常」になっていった。
そして「人権」「平和」「子どもたちのため」を掲げれば、メディアに優遇され、なにかあっても免責される、という異常な構図が生まれ、トラブルを避けるために口をつぐむというのも、常習化してきただろう。
おそらくは、先日話題になった、福島県いわき市での「お祝い給食赤飯2100食廃棄」も、「クレーム」を怖れたものだと思われる。
これまでも被害者はたくさんいた。
あからさまな形にならなかっただけでね。
これ以上被害者を増やさないように
「学校教育」に沈澱している、イデオロギーのヘドロを、早急に取り除く必要があるだろう。
最後に
亡くなった女子高生のご遺族がキャンプシュワブ内から海に向かって花を手向けられたとのこと。
仲介の労を取られた海上保安庁、及び受け入れてくれた米軍に感謝を述べておきたい。
身勝手なイデオロギー運動に巻き込まれて亡くなった女子高校生の御霊よ安らかに!
お読みいただきありがとうございます。
ボリュームが大きくなってしまいました。
キリスト教の学校教育への影響の話にほんの少しだけ突っ込んでみました。
お気に召したらご購入等で応援いただけると嬉しいです。
ここから先は
猫又BBAを応援してもいい…という方は、サポートをよろしく! いただいたサポートは妖力アップに使わせていただきます。

