精神科の薬は捨てましょうって元警察官が書いていた(よくそんな事が軽はずみに言えるもんだな…と思った。)
https://megalodon.jp/2026-0311-0042-16/https://note.com:443/mimto_97/n/n5e2e016b2022
『ルポ・収容所列島』を読んで
元警察官みんと👮♀🌿 2026年2月27日 15:23
交番員としても、生活安全課員としても、数々の精神錯乱者の現場へ向かいました。
女性であると特に、男性警察官が身体に触れることは問題にされるとのことで、体を張って対象者を抑えたこともあります。
精神錯乱状態の方の力は凄まじく、何としてもお前なんぞに抑えられてたまるか、という容赦ない気迫が感じられていたのが忘れられません。
こうして家族や地域からの通報で対象者を押さえつけた後は、保健所に連絡し、精神病院への強制入院の手続きが行われる流れが通常でした。
それは、「医療保護入院」という、本人が入院に同意しない場合、家族など一人の同意と、一人の精神保健指定医の診断があれば、強制的に入院できる制度の活用です。
思い返すと、いつも対象者である精神錯乱者本人は、全力で嫌がっていました。
それが何故だったのか、当時の私にはわかりませんでした。
しかし、ずっと心に引っかかっているものがあったようで、
『ルポ・収容所列島』東洋経済新報社
という1冊の本を手に取りました。
読み終わり、こんなことがこの現代の日本において行われていたのか、と衝撃を受けたのです。
こんな本、一冊読んだだけで、信じ込んでしまって大丈夫なんでしょうか?
本人さんも不適切かもしれない制圧や逮捕?拘束に関わったと告白されてもおられますが…
まあ、それは匿名なので真偽確認もできないし、もし事実だったとしても、そういう事実があるというだけの事なのでしょう。それはそれで良いとしても(良いのか?!😅)
最後の方の「結び」や「まとめ」で、なぜそうなるのか?!と頭を抱えざるを得ないような記述を見つけてしまったので書いてます。
それではまた「同じ轍(てつ)」では無いのか?!と思いますが、そういう人だから、不適切かもしれない制圧をお仕事として為す事も出来たのでしょうか。。。ちなみに、私はそのような状態で入院ではありませんし、そこのコメ欄に書いたT京のK察に「虐待などされてないだろー!!」と暴言吐かれ怒鳴り散らされ不当〇〇(解雇でない)された後も、精神病院に入れられてません。(その時ではない時には入れられて「脱出」経験あり)
精神病院内でもその本に書かれたような目には遭ってません。その本は興味本位な部分も多いと思います。出版のT洋経済新報社は「 #精神病院の闇 」は特集していて、ネタとして常設の記事のようにやってた事もありましたが、T洋経済オンラインに連絡しても返事は全くありませんでした。そういう事は多いです。
最後の方の引用↓
そしてその精神病院に送るための移送の中心を担っているのは警察OBと書かれているのです。
もう、精神科には安易に近づいてはいけません。
「三ヶ月で治るでしょう」なんていう医者の言葉を信用してはいけません。
そして更に恐ろしいのは、発達障害児が増えていて、学校でも担任に相談すると医者への診断を促されるのですが、そこで投薬が始まるとのこと。
気軽に入口の門戸を開け、一生抜け出せない泥沼地獄へといざなわれているのです。
疲れたと思ったら、休みましょう。
診断名だけもらって、休暇を取り、後のことは立ち止まってじっくり考えればいいじゃないですか!
その際、必ず薬を使ってはいけません、捨てましょう。
>その際、必ず薬を使ってはいけません、捨てましょう。
って・・・
必要な処方薬だったら、どうするのでしょうか?
確かに「不適切な投薬や処方」もあるでしょう(私も前記事でソースも載せて書いた)。でも全部そうではありません!必要で適切な処方もあります!
#精神科 の処方薬の依存性は大変高いです。勝訴例ありませんが、 #ベンゾジアゼピン では薬害訴訟も起きてます。(追記 集団訴訟では勝訴例無し https://share.google/aimode/oImgkoKI9jY8sqjdR AIは誤回答する事もあるが、これはソースありなので合ってると確認できる。)
だけど… #漢方薬 は精神依存も身体依存もありません。もし「漢方処方」してる医者だったら、どうするのですか?せっかく処方された保険の効く漢方薬を捨てるんですか?
私のではないLife is Goodさん
パニック障害・うつ・不安障害を完治させた人のブログ
http://blog.livedoor.jp/panicc/archives/1025357402.html
薬を飲むなら漢方薬
http://blog.livedoor.jp/panicc/archives/1026303372.html
パニック・うつ・不安症状を和らげてくれた漢方薬
>4年前 漢方に出会っ て、飲み続けていますが副作用もわたしには一切なく、パニックやうつの 症状を和らげてくれて、また他に抱えていた問題も緩和してくれました
岡村さんを見て漢方薬を飲もうと思ったという記事もあったはずですが、今は非公開なのかもしれません。
保存はあります。 http://archive.is/nsLcY
「前から不思議に思ってたけど陰キャというと、責められ疎まれからかわれて当然の人に与えられる言葉(下の方なぜか漢方情報に)」より
私には答えてくれなかった(一応向こうから連絡あったのに、私が「共産党弁護士被害」書いてたせいか?)良質な部分の医療生協(共産党系)の精神科医にかかっていて、その後「寛解」してブログも消してた「熊本のブックさん」という人も、精神医療批判ライターの事と思しき記事をこのように書いてました。
2013-06-13 23:00:37
テーマ:精神医療問題
精神医療批判を書いている、ある人のブログだが、間違っていることが多い。
精神科治療のひどい実態は実際にあるが、仮説演繹的に多数の事例を示し、「精神医療=悪」という結論を導き、固定的な見方をするので間違うのである。
だから、そのブログには真実味があるが真に受けると、逆に危険である。
治療自体の誤りを指摘するなら良いが、病気のある人が正しく診断を受け、生活面など社会的に正しい支援を受ける道筋まで否定する論調がみられ、議論に慎重さがない。
それは、その人の仕事ではないかもしれないが、やはり慎重さがない。
現在は、実際に精神科治療は未熟かもしれないが、上記のような固定的な見方に縛られているために、将来への展望を欠き、正しい医療行為が行われても色眼鏡で見てしまうのである。
発達障害不要論や病気の根本をPTSDとする言説などを織り交ぜながら、むしろ本当に当事者が困っていることに気づかず、また自身を「痛みの分かる者」と自認しつつ、本当には当事者の痛みが分かっていない。
当事者の痛みを逆なでしたり、混乱させていることに気づいていない。
このように書くと、その人の言い方を借りれば、「頭がいいだけで人の痛みが分からない人間」という批判が返ってきそうである。
しかし、よく考えてみてほしい。
自身のスタンスが偏っていないか?
本当に正しい主張をしているか?
「精神科で救われた人の話」だが、いつか僕自身がその一人としてコメントできれば、と思っている。
しかし、その前にその人は僕に謝る必要がある。
かつて、僕を攻撃し、僕の人格を傷つけたことがあるので。
もしも、僕が正しいことを言っていると分かるならば、あのような攻撃が間違っていたと分かるはずである。
僕は精神科を擁護しているのではない。
(これについては、ここには書かないが、ちゃんと答えられる)
正しいことを言っている、言おうとしているだけだ。
ところで、「精神科にかからなかったならば自殺していただろう」…そういう人は実際にいる。
医療が、精神科が、すべての命を救うことはできないかもしれないが。
https://archive.is/2BLBv
精神医療の真実
私のこの記事にも載せてます。
ブックさんのブログは、「寛解例」として残して置いた方が良いと思って(個人を特定できる情報はなかったのもあって)保存したのですが…保存の仕方を間違えて全部は取れてませんでした。全ページでなく「テーマ」の1ページ目くらいしか取れてませんでしたが、一応保存はあります。参考に
ブックさん一覧
https://archive.md/http://ameblo.jp/midorinomorinoie*
Wikipediaにもあるように「精神療法」併用が寛解率高いようです。(Wikipedia場合「患者がそれを望んでいる」というニュアンスだが)
今はこうなってた(昔見た時、特にそのようなニュアンスで書かれてたかも)
抜粋
心理療法の欠如と行き過ぎた多剤投与
→詳細は「多剤大量処方」を参照
心理療法(精神療法)を提供する臨床心理士は、外国では法定資格であるが、日本では民間資格である。2004年度からの厚労科研の研究では、医療現場での精神療法の現状について「十分に行われている」と答えた医療機関は約5%で、「若干できている」場合でも25%弱に過ぎない[28]。さらに数の面でも心理療法を提供できる心理士は人口10万あたり5人しかいない(OECD平均では26人)[29]。
2010年には、厚生労働大臣が「うつ病などに対する薬漬け医療」に言及し、自殺・うつ病対策プロジェクトチームにて、大量処方と過量服薬の防止について検討していることに言及した[30]。これは、薬剤師を活用するなどの閣議決定[31]も虚しく是正されることはなく、2014年(平成26年)には、上限数を超える処方箋医薬品を処方箋に書いた場合、処方医師の診療報酬を減額することが決まった[32][33]。この規制は2016年度の改定において「3種類以上」へと強化された[34]。
2014年のOECDによる日本の医療の質レビューでは、日本は「専門家及び地域社会双方による精神保健医療福祉サービスにおいて、不適切な薬剤使用(行き過ぎた多剤投与)を削減し、診療報酬を通じて代替的治療法が適切に評価されるようにするために、一層の努力が必要である」と勧告されている[2]。そのためOECDは日本に対し、軽中程度の患者に対しては心理療法(認知行動療法など)を中心とした治療を提供できるよう、根拠に基づいた治療プログラムの整備を進めるよう勧告し[35][1]、その参考例としてイギリスの心理療法アクセス改善(IAPT)プログラムを挙げている[2]。
OECDは、うつ病や不安障害については、会話療法(心理療法)は薬物療法と同じぐらい効果があり、また患者にも好まれるため、治療の第一選択肢は書籍ベースのセルフヘルプ、またはコンピュータによるセルフヘルプを提案している[35]。さらに他国に比べ向精神薬の処方量が高いこと(不適切な使用, Appropriate usage)が懸念され、より少量へとコントロールする方向での制度改定が進みつつある点も記載されている[36]。
2015年9月、国会で公認心理師法案[37]が成立し[38]、公認心理師が資格化された。
ブックさんという人の精神療法(複数での心理ワーク)を具体的にしてた部分は保存出来ませんでしたが、心理療法やってたと思えるタイトル等は残ってると思います。(はっきり断言は出来ませんが)
https://archive.md/http://ameblo.jp/midorinomori#noie*
精神医療 にも問題は大ありだと思います。私のすぐ前の記事にも「問題点の指摘」をソース付きで書いてます。(過去の私の知恵ノート保存)
しかし、ここでどう言ったら良いのか…となってしまう事の1つは、ここ数年の社会問題(のはずがあまりマスコミで報道されないが)となってる #ワクチン禍 #シェディング禍 (#コロナ #コロナ禍 #ワクチン #コロナワクチン #シェディング )でも出てきてた「 #武見敬三 」父 #武見太郎
https://archive.md/MwmBH
「喧嘩太郎(懲役太郎じゃないよ)は実は悪役? 精神病院は牧畜業!と激しく非難したという元医師会会長 かなり短文(自分にしては)」
ライター:oooqureeさん(最終更新日時:2015/1/12)投稿日:2014/12/10
武見太郎氏は、精神医療批判を激しくした事が、よく書かれている
『精神病院は、牧畜業』
これは、有名な言葉らしい
https://www.google.co.jp/#q=精神病院は 牧畜業
保存 https://archive.today/3cS7B
しかし・・・・・
こう言う事実をどう考えるか・・・・・・
医療業界の"闇"精神病院のタブーはなぜ生まれたのか?【1】
半世紀にも及ぶ長期入院患者やついには暴行による死亡事件まで……精神病院のタブー より
ーーーーーーーーーーーーーーーー
冒頭部抜粋なのでまだ続いている。
https://archive.md/OCxYb
「医療金融公庫と精神病院と武見太郎氏の関係を知ってますか?」
医療金融公庫と精神病院と武見太郎氏の関係を知ってますか?
ライター:oooqureeさん(最終更新日時:17時間前)投稿日:2014/11/3
中にソースあり、武見太郎が働きかけ作った「医療金融公庫」を使って、粗製濫造的に「精神病院」が作られ、その結果「悪質な精神病院」も出来たという状態があります。
しかし、武見は他人事のように激しく批判してるのです。。。。。。
何かに似てませんか?
まるで #カルト系反ワク #カルト系反ワクチン のようです。
(今も昔も武見太郎や敬三のカルトとの関わりは出てないと思いますが…)
こういう批判の仕方は、問題解決では無く、撹乱とか混乱に誘導され、解決の方向性や、解決に至るエネルギーを失ってしまう働きをするのが分かっていて、やってるのだと思います。
T洋経済新報社のは、そこまで酷くは無くても、問題解決しようとしてるかは怪しいと思います。
かつてXがTwitterだった時、精神科通院の九州の主婦の方が、そのおどろおどろしさに対し、「精神科のイメージが悪くなる」と迷惑そうに語ってたのも見た事あります。(自分を労るのは良い事だ、的な事も書いてた)
言わんとする事はわからないでも無いです。
(でも、この方は極端に自分の気持ちしか考えられなくなった状態のようで、イメージの問題という捉え方は如何なものか?という意味のリプで拒絶だったと記憶してますが…
ギターを持った画像のアイコンで地元の大きいスーパー内ショップに自作の曲のCD置かせて貰ってるという表現の場もある人だったので、リプで伝えようとしたのですが…
「自分を労る(いたわる)のは、悪い事では無い」と書いてて、その対応先が「精神医療」「精神科」でした。)
ーーーーーーーー
もう書かない、見ないと思っていたのに、つい書いてしまいました。。。。。
自分がコメした方の所も見てないというのに。。。。。(もう5日くらい前か?もっと前か)
もう書かない、見ないと思った理由は、「神経が疲れる」からです。過去にもそう書いてます。「月を見る犬さん」という方が「X見ると神経が疲れる」とか「テレビのよう」と書かれてらっしゃったのを見てホッとした事もありましたが…Xだけでないネット全般言える事ではないかと思います。
特にnoteは、Xと違って「長文」も書けるし…落ち着いた雰囲気です。
が、Xとコインの裏表のように思えるようにもなってきました。
なぜかと言うと、X大アカが極端な事(プラス非人道的)を書いたら、たまたまかもしれませんが…狙ったようにその逆の理想的で人道的な主張がnoteでは書いてありました。AI動画への誘導もあったので詳しく見ませんでしたが。。。
それに「Xのpostが取り込みできる。」からです。
Xで誘導されない人を誘導するためのコンテンツ?と思ったり、まさかねー…と考えたり・・・・・・
しています。では、そろそろ、この辺で失礼しますm(*_ _)m
2026-3-11 3:45 入力(書き始めは0:50 スクショ参照↓)
ーーーーーーーーーーーーーーーー
おはようございます。追記です。今は 2026-3-11 8:28です。
今までのは https://megalodon.jp/pc/main?url=https%3A%2F%2Fnote.com%2Fsora89167857%2Fn%2Fn4af20d3df2f2 ここに
全肯定も全否定もできないものというのは、あると思うんです。 「 精神医療 」と言うのもそういうものの1つだと思います。
#カルト系反ワクチン #カルト系反ワク には #サイエントロジー も居ます。
参考に (Wikipediaも資本にソロスだけど、ソース明記ルールも有)
「 #サイエントロジー 」のフロント団体「市民の人権擁護の会(CCHR)」の関連項目
https://ja.wikipedia.org/wiki/%E5%B8%82%E6%B0%91%E3%81%AE%E4%BA%BA%E6%A8%A9%E6%93%81%E8%AD%B7%E3%81%AE%E4%BC%9A#%E9%96%A2%E9%80%A3%E9%A0%85%E7%9B%AE (U医師も載ってる)
サイエントロジーで検索だとサイエントロジー自身のも出るが
— たまご普通👼チワワ (@tama5slot) January 5, 2020
Wikipediaや紀藤正樹弁護士カルト警告blog参照
関連有名人には児童相談所の拉致にも言及の現役内科医内海聡医師もいる
現行医療に問題意識持ってる医師が内海医師に結構好印象で驚いた事もhttps://t.co/wAqv9GBtX0
市民人権擁護の会CCHR pic.twitter.com/0q5cmh7D9H
#カルト系反ワク の事はhttps://t.co/pxU57FEkXX
— たまご普通👼チワワ (@tama5slot) January 10, 2023
私は #精神医療 #精神医療の矛盾 の事で知ってしまいましたが…これも #内海聡 も絡んで批判するのも #サイエントロジー https://t.co/rDEbk26ENq フロントが #CCHR https://t.co/0phIrPuXUx #反ワクチン で沢山出てる #池田としえ #びんぼ さんCCHRtw pic.twitter.com/LxOOS1PMIw
意味がわからないんですが? 前載せた #池田としえ は #サイエントロジー 協力者です #紀藤正樹弁護士 カルト警告旧blogにも載ってる #カルト です https://t.co/adb31Ata5Iでも紀藤弁護士も一々書かないCCHR https://t.co/wAqv9GkqV0も書かない 関連項目に #内海聡 #船瀬俊介 ここ見た皆さん要注意 pic.twitter.com/gOaw15W6IJ
— たまご普通👼チワワ (@tama5slot) March 10, 2024
失礼します 今検索 https://t.co/hEdMzYHeIjで来ました https://t.co/M7aRUXBDSQ #池田としえ は残念ながら #サイエントロジー 関係者です。アメブロにCCHR https://t.co/0phIrPuXUx(#内海聡 船瀬も出てるhttps://t.co/KeZrCl3Ecd)載せてます https://t.co/xf2itzZmxt https://t.co/Zk87JNPITT
— たまご普通👼チワワ (@tama5slot) March 13, 2024
グレーでしょうか? https://t.co/C8iHSKC6Xw https://t.co/LrW10WbFtT #内海聡 と #サイエントロジー について
— たまご普通👼チワワ (@tama5slot) June 23, 2024
Wikipediaもソロス出資だがソースに使える物も有 全面的推ワでソースに使い難くなった #日刊カルト新聞 だが内海氏とカルトと会見の記事 pic.twitter.com/Zi9iAXdFR6
藤江氏が #サイエントロジー(フロントCCHR https://t.co/wAqv9GjT5s #内海聡 #船瀬俊介 #由井寅子 も関連項目)blog掲載 #池田としえ https://t.co/QBXoabnQtYをRP それを #地震アカ(#地震 関連書く人)がRP 知ってか知らずかteamか #カルト系反ワク かは不明 かいつむぐさん最近鍵の金魚の人の事書く人 pic.twitter.com/l9x6gfkbnW
— たまご普通👼チワワ (@tama5slot) June 29, 2024
このリプ先の地震アカ「SS7S氏」↓にもブロックされました。
https://t.co/jrYiAfqaGE #池田としえ はblogに #サイエントロジー フロントCCHR(https://t.co/wAqv9GjT5s関連項目 #内海聡 #船瀬俊介 #由井寅子)掲載 https://t.co/kUjgEnOktG 保存も https://t.co/5g6iCzguvO カルト新聞 #鈴木エイト が強固な頑迷推ワになりソースで使い難くなりました 私は #非接種
— たまご普通👼チワワ (@tama5slot) June 29, 2024
こんなの言っても無駄と気付かずリプしてましたが…リプ先のツイート(post)消されてました。これでこのやり取りは他から見えにくくなります。
このツイートの画像の頁は内海医師の頁なのですか?
— 元パチンコ打ち子代打ち研究 (@td4FJaxkzMOcC1t) June 9, 2020
内海医師もカルト関係者ですが(^_^;)
上のツイのWikipediaにhttps://t.co/t0U1sMU2HR
内海医師のWikipediaにもhttps://t.co/dCH8Q6BIYd
過去に内海について書いたhttps://t.co/t6gF65WFyl
「善悪二項」ログ検索
で出ました。
https://t.co/7Fcsf1xE1h
— 元パチンコ打ち子代打ち研究 (@td4FJaxkzMOcC1t) December 26, 2020
>法の持つ性質は、もしかしたら非常にカルト的なものを呼び込みやすいのかもしれないと最近気付きました
なぜかというと、正義の為に戦う というと聞こえは良いけれど、一つ間違えば、善と悪に分け、激しく悪を糾弾し攻撃する善悪二項対立の構図を誘発する事にもなるからです pic.twitter.com/BHnoBXMnfp
カルト系反ワクについて続きです。
その中の悪い人が、なぜ「薬の断薬」や「 #一気断薬 」を推奨するが如くの勢いで、薬が危ない!薬が良くない!と言うかというと・・・
「 #断薬事故 」も起こせるからではないか…と思います。
実際 過去の15年くらい昔の京都の「精神病者集団」を名乗ってた人々の掲示板には、ある医師が起こした「 #断薬 」についての患者さんの自〇未遂の顛末が載ってます。
内海聡医師の危険は
— 元パチンコ打ち子代打ち研究 (@td4FJaxkzMOcC1t) June 9, 2020
過去に減薬事故を起こしてるのにも関わらず
【一気抜き】【一気断薬】と聞こえの良い事を主張してるからです
もう十年も前の掲示板ですが、こういう物があります
私は書き込みした事も無く服薬経験も無いので減薬経験もありませんがhttps://t.co/FA7Ry2rg2B
今度からこれもすぐ出 pic.twitter.com/WSqvd4y3EK
過去に不安定になった患者が自殺しようと飛び降り事故で足を切断もあった(上のツイのリンク)のにこんなタイトルの記事が2018年に
— 元パチンコ打ち子代打ち研究 (@td4FJaxkzMOcC1t) June 9, 2020
「薬」=「毒」なので、一気に身体から抜くのが理想的であるhttps://t.co/99kkVwSpwQ
実際に内海医師に接したTwitterの声とYoutubeを見て(次に)https://t.co/FYIApWWFSe
上の方は内海医師は好まないけど一気断薬は成功したようだが
— 元パチンコ打ち子代打ち研究 (@td4FJaxkzMOcC1t) June 9, 2020
この方のような例の方が多いと思う
個人の体質や状態にもよると思うがhttps://t.co/AmmjjyQhXa
アシュトンマニュアル推奨アカもTwitterにあるが、これらの方はこれらの方でゆっくり抜きに拘る
人の体質や状況によるのではないかと思うが
X(旧Twitterの頃)ではもっと変なアカもいました。依存性を強調して中々止めさせない、うすーく長く結局2-3年かもっとかかけて減薬、というのを良いみたいに推奨して、漢方薬などやカウンセリング併用も勧めず、ただ薬は危険、睡眠薬は悪魔とか書いて、資料は表に出てるのは1人なのに、物凄く充実したもので違和感ありました。個々人の状態や環境にもよるので、どれが正解みたいに決めつける、しかもネガティブで不安増す方向ばかり言うとか、それに疑問や質問をすると、もう悪者みたいにする💦というか…
あれは何だったの?!と思いましたが、当時はX.com(旧Twitter)が「なりすましの宝庫」とか「ステマの宝庫」と知りませんでした。
反復継続で毎日見させる事で「洗脳」的状態、依存状態を作り出そうとしてたのでしょう。何かで休む日には断りや謝罪を書いてました。そこまでするというのが私には、見てて違和感ありました。
それから、前述の京都の「精神障害者の集団」か会のような集まりを作って「キーさんの会」というような名称にしてた人々も、出版もしてましたが、何かに焚き付けられたり、利用されてた可能性もあると思います。
出版に至る段取りについて、特に語っていなかったのも少し違和感、出版社立ち上げもしてましたが、健常者の協力者無しで立ち上げられるものか…少し疑問です。その会にメールしても返信ありませんでしたし。。。。。。
何かバックでサポートされてる可能性が高いと思います。カルト系かどうかはわかりませんが。
X.com(当時はTwitter)で、出版した本の事を書くと
「1行だけの、応援メッセージ」や「褒めツイート」が入ったり、引用RTされたりもしてましたが…全く知らない「精神障害者」の人に気軽にリプや引用RTできるものでしょうか?しかも「宣伝」になるような上手い言い方で😅
本人さん達は気が付いて無かったかもしれません。
ーーーーーーーーーーーーーーーーー
2026-3-11 16:43追記
長くなり過ぎ分かりにくくなってしまったかなぁ…とも思った。
「しかし、ここでどう言ったら良いのか…となってしまう事の1つは…(武見敬三の話)」の前くらいまででこのテーマ記事は終わっても別立てで書けば良かったかもしれない。
まとまってないが…自分の意見や気持ちも、もう少し書いても良かったかもしれない所でも、ややこしくなるかもと思い書いてなかったりもした。
何処かと言うと…比較的最初の方の「勝訴例ありませんが、 #ベンゾジアゼピン では薬害訴訟も起きてます。(追記 集団訴訟では勝訴例無し」の部分。
私は、この事についても「疑念」を大分持っている。
だが、ウェブ魚拓で引用した「ルポ・収容所列島」を読みそれに感化された方に話を合わせて、この部分は分かるまたはあるけれど…という展開で書くつもりだったため、そこで「疑念」まで書くとややこしくなり過ぎると思ったから、このように書いた。
しかし、そもそもこの本のタイトルは「収容所」とある事からも、精神医療の問題のうちの「強制入院」については書かれてそうだが、他の事はよくわからない。内容についての説明や引用はなく「医者が3ヶ月で治ると言っても信じないように」とか、薬も信用してはいけないという意味の事から更に進んで「薬は捨てましょう」まで話が飛躍している!論理の飛躍だが、元々この方はそれほど論理で語ろうとか、論理的に書こうとはされてないようなので「話が飛躍」と書いた。
論理はありません、と言われてしまったら、それで終わりかもしれないけど…
それにしても、やはり問題は問題なので指摘させてもらおうと思った。
(が・・・、釣られてしまったのだろうか?または「挑発」に乗ってしまったか…という気もしないでもない。)
この本はだいぶ情報が古いのではないかと思う。
この記事にもWikipediaのリンクや引用から「ソース」も見られるが、「 #大量多剤処方 」は保険の点数計算が変わったので今はやっても儲からなくなってる。もう大分前、10年以上前からそう。詳しい変更の時期を検索して調べようと思ったら、AIが概要を解説したのが出た(AIは誤答もするが、ソースが合ってる時はマトモな事を回答)。
https://share.google/aimode/0uYnAxhT0P2xfSxud 「大量多剤処方 保険の点数計算 精神科」検索結果まとめ
薬害訴訟への「疑問」とは
この記事に書いたブックさんという人の良い精神科医もいるというコメントを削除にして他の精神科で困らされた人々の目に触れないようにしてた「精神医療批判ライターKこ氏」は、ベンゾジアゼピン薬害訴訟は記事にもして熱心に支援や応援していた。
しかし…集団訴訟は無理があるのではないかと思うのは、このKこ氏が応援してたのは…どうも「被害者」支援というより、「被害妄想応援」という傾向もあった気がするから・・・
この人のお仕事は、被害を聞き取り、記事や本にするまで、それが独立した「作品」として、世に出て「消費」の対象とされる。
人道的配慮はしているようでも、それは「仕事ではなく」あくまで「サービス」のようなものだから、そもそも「人道的」支援や配慮をしなくてはいけないという事もない。義務も責任も道義的問題以外はない。拘束力ある義務も責任も何も無い。
過去のアメブロ記事には、Wikipediaのサイエントロジーに協力者として載ってる主婦の記事やブックマークもそのまま。(私はカルトと知らないで関わってたのかと思っていた。リテラシーに問題あるライターの人と思っていた)
記事でもかなり極端な小学校教員で我が子をビート板か何か板状のもので叩くとか、同僚を誘惑しようとした(前述ビート板の既婚女性教師)とかいうエピソードを全部「薬の影響」の副作用と解釈して載せてたり、他にも同様の記事は沢山あった。
精神科の薬は使い方によっては、人格にも影響を及ぼし、時には重篤な人格崩壊のような廃人同様の状態に陥る事もあると思うが…
それは「社会性が無くなって孤立」しているとかで、少なくとも「教員」として「教職」に就いて首にもなってない「社会に適応」した状態の人の事では無いと思う。
このような状態でも、何でもかんでも「薬のせい」に誘導して行くので、不安定な状態の人や、傷付いた状態の人、トラウマ抱えたり、PTSDだったりして、脳の情動の部分が刺激に敏感だったり、反応し易いとか、興奮状態になり易い人々は容易に「誘導」されてしまう思う。
理性が働きにくかったり、理性で制御しにくい状態人々が読者として寄って来てるのは想像に難くない筈、まるで狙ってやってるようにも見える。。。
2026-3-11 17:27入力
ーーーーーーーーーー
2026-3-11 18:03追記
ありました!見つけました!「多剤処方で保険の点数が減算」について
2012年からでした。
https://share.google/aimode/u2GmF6b3rmEqJ8dIC 「保険の点数計算変わった 精神科 2010頃 多剤 減算」検索結果まとめ
AI概要の文章にはリンクはないのもあったが、右側に出ていた「明治薬科大」のpdfファイルにありました。
https://www.my-pharm.ac.jp/files/co/grad/K_139_1.pdf 「診療報酬改定が向精神薬多剤処方の削減に与える影響の評価」
https://www.my-pharm.ac.jp/files/co/grad/K_139_2.pdf
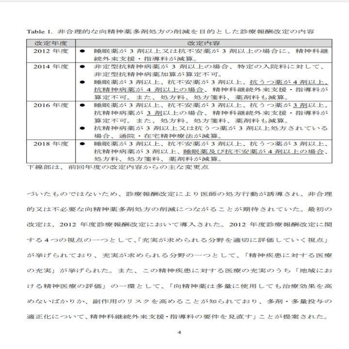
K_139_1の4ページ目↓
2015年のだけど、こういうページも
抗不安薬などの多剤投与で処方せん料など減額、対象薬剤を追加―厚労省
2015.10.20.(火)
抜粋
>2014年度の前回診療報酬改定では、抗不安薬などを多剤処方した場合、処方料や処方せん料、薬剤料、精神科継続外来支援・指導料を減算する規定が設けられました。厚生労働省は17日、減算対象となる薬剤として睡眠薬の「フェノバルビタールナトリウム」、抗精神病薬の「ペルフェナジンマレイン酸塩」「レボメプロマジンマレイン酸塩」を追加する事務連絡を行いました。
3種類以上の抗不安薬投与などで、処方せん料など減額
14年度改定で抗不安薬などの多剤投与にペナルティーを課したのは、精神科医療などの現場で「抗不安薬・睡眠薬、抗うつ薬、抗精神病薬の適切な投薬を推進するため」と厚労省は説明しています。具体的には、臨時の投薬などを除き、「3種類以上の抗不安薬、3種類以上の睡眠薬、4種類以上の抗うつ薬または4種類以上の抗精神病薬の投薬を行った場合」に、次のような減算が行われます。
●処方料:通常42点 → 20点 (22点の減点)
●処方せん料:通常68点 → 30点 (38点の減点)
●薬剤料:所定点数の80%に減額 (20%の減点)
●精神科継続外来支援・指導料:所定点数の80%に減額 (20%の減点)
厚労省は、ペナルティーの対象となる▽抗不安薬▽睡眠薬▽抗うつ薬▽抗精神病薬―のリストを14年3月5日の医療課長通知「診療報酬の算定方法の一部改正に伴う実施上の留意事項について」の中で明らかにしており、今般、次のように対象薬の一部追加を行ったものです。精神科以外でも、上記に該当する場合には処方料や処方せん料が減額となるので、ご留意ください。
ーーーーーーーーーーーーーーーー
こういう改正を知った時、医者の性質をよくわかっててやってるというのに、半ば呆れたものでした。。。。。
だって、【お金】でしか縛れないし動けないんだな…って
ここまでしないと「規制できない」という現状がよく現れてて怖いと言えば怖かった。。。。。。
2010年には、もう少し可愛らしい改正もあった。
「話をよく聞く」事も保険の点数で評価するもの
https://share.google/aimode/UmSs8EP90YbJuv9UX 検索語句「保険の薬の点数計算変わった 精神科 2010頃」
AI による概要
2010年(平成22年)の診療報酬改定は、精神科医療において大きな転換点となり、特に「外来の5分ルール廃止」と「30分以上の診療の評価引き上げ(=時間をかけた診療の評価)」、「認知行動療法の新設」が大きな特徴でした。 厚生労働省 +2 (PDF2つ) 2つ目 (「平成22年診療報酬の改定の概要~精神科入院 急性期身体拘束」中身は保険の点数計算のPDFというより「強制入院」についてなのであまり良くない感じだけど… )
この改定により、短時間の診察で薬を処方するスタイルから、患者とじっくり向き合う診療へのシフトが促されました。
ーーーーー
まだ続いている。
開けるとさっきの文章と違うので、さっきの文章コピペ(続きの部分から)
2010年頃の改定における主な変更点は以下の通りです。
1. 外来診療のルール変更
「5分ルール」の廃止と外来管理加算の変更: 以前は「5分以上の診療」という時間要件が外来管理加算(52点)の算定に必要でしたが、このルールが廃止されました。
「懇切丁寧な説明に対する評価」の明確化: 5分経過しなくても、丁寧な診察や説明を評価する新しい要件が追加されました。
30分以上の診療評価の引き上げ: 医師が患者の診療に30分以上かけた場合の通院・在宅精神療法の点数が引き上げられました。
厚生労働省 +2
2. 精神科専門療法・リハビリの拡充
認知療法・認知行動療法の評価新設: 精神疾患に対する心理的なアプローチ(カウンセリング等)が、保険点数として明確に評価されるようになりました。
デイ・ケア等の強化: 地域生活を支えるための精神科デイ・ケア等の評価が見直されました。
厚生労働省 +1
3. 入院医療の転換
重症度に応じた報酬体系: 入院基本料において、患者の症状(GAF尺度など)に応じた加算が整理されました。
地域移行の促進: 長期入院から地域生活へ戻るための支援(地域医療連携など)に対する点数が強化されました。
厚生労働省
まとめ:何が変わったか
2010年頃の改定は、「薬だけでなく、時間と手間をかけた精神療法(対話や認知行動療法)を評価する」という方向への大きな一歩でした。そのため、診察時間が30分以上の場合は点数が高くなり、逆に5分程度の短い診察では従来の「外来管理加算」が付かなくなるケースも増え、医療機関の診療スタイルに影響を与えました。
ーーーーーーーー
まあ、こうやって真面目に書いてしまった訳ですが…
これを書くきっかけになった「元警察官」名乗るアカが本当に警察官だったかもわからないし…
精神医療の事や強制入院の事を記事にしたのも、他の有料記事に人を集める為かもしれない。だからこんなにいい加減だったのかも。。。。。。
そういう事考えると、物凄く虚しくなってくる。。。。。。
今 耳鳴り 激しくなってきたせいもある。今日も、実は昨日も結構「耳鳴り」激しかった。。。だからと言って、何かと即結び付けて考えない方がいいと思うけど。
2026-3-11 18:48入力


コメント