【航空大学校一次試験改定】令和9年度の受験から何が変わる?
こんにちは。航空大学校に在籍する、現役の航大生のSです。
この記事では、実際に受験を経験し、現在在学中の立場から、一次試験改定について整理しました。
これから航空大学校を目指す方にとって、少しでもいい情報になれば嬉しいです。
そもそも、なぜ変更になるのか?
今回の一次試験改定は、突発的なものではないと航大生としては感じています。
最近の航空大学校では、座学のオンライン化やデジタル教材の活用が進み、座学フェーズのテストもネットを前提とした選択式へと少しずつ移行しています。
いわゆる航大のDX化の流れです。
(座学の某教官が進めているはずです。)
女性枠など、昨今の航大改変という大きな流れの一環で、まずCBTでの受験が航大にもきた感じだと思います。
令和9年度入試からの改定ポイント
さて本題ですが、来年度から航空大学校の1次試験が、大きく改定されるという発表が2025年12月25日にありました。
特にCBT(コンピュータ試験)への移行、出題範囲の整理など、受験生にとっては「勉強の方向性」を考え直す必要がある内容になっています。
この記事では、
何が変わるのか
何が変わらなさそうか
受験生はどう準備すべきか
を、分析していきます。
(ただし詳しい内容は後日発表予定とのことです。)
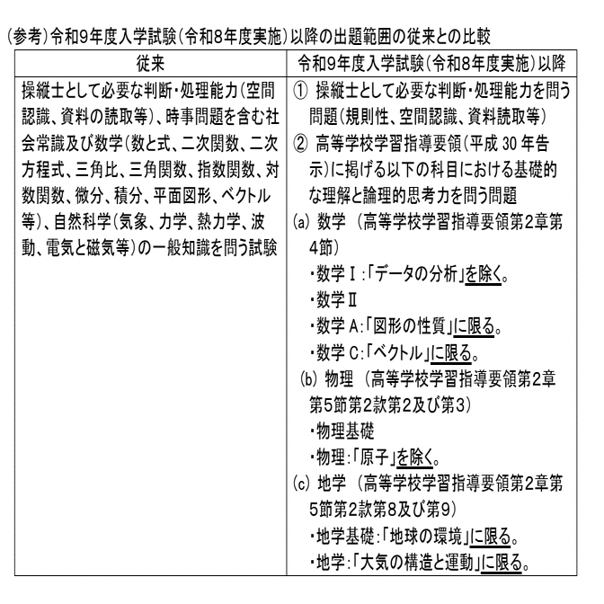
出題内容(範囲)の変更について
① 英語(配点100点)
内容に関してはいままでと大きな変更はなく、以下の項目です。
読解(Reading)
語彙・熟語
リスニング
また選択式に加えて、記述式が含まれる可能性も示されています。
CBTでも記述があるということは、キーボードによる打ち込みになったりと、測り方は少し変わるかもしれません。
② 総合(配点250点)
正直出題範囲に大きな変化はありません。
いままでの曖昧な範囲に関する記載が、より明確になったという表現が正しいかと思います。
特に、数学Ⅲや一般時事は完全に対象外になるという点は”やっと来たか”という感じです。
試験形式はCBTへ。ただし中身は変わらない?
一次試験は、従来の紙試験から
CBT(Computer Based Testing)方式に移行する方向で検討されています。
CBTになることで、
全国のテストセンターで受験できる可能性
試験日・時間の選択肢が増える可能性
など、受験環境はかなり改善されると考えられます。
一方で、「CBT=試験内容が激変する」とは限りません。
中身が大きく変わりにくいと考える理由
① 出題を考える教官は変わらない
一次試験の問題を考えるのは、長年航空教育に関わってきた航大の教官です。
全てを外注するという可能性もなくはありませんが、航空大学校という特殊な学校な性質上、航空の知識がある教官が設問に関与しないというのは可能性としては非常に低いと思います。
なので、CBT化によって、突然まったく別ジャンルの問題が大量に出てくる、というのは現実的に考えにくいでしょう。
② 航空に関係する分野は、そもそも限られている
操縦士に必要な学問分野は、
物理(運動・力・エネルギーなど)
数学(関数・ベクトル)
このあたりに集約されます。
CBTになったからといって、航空と関係の薄い分野を広く出す合理性はあまりありません。
また、CBT(パソコンでやる)の性質上、問題も超複雑なものになるとは考えにくく、問題のレベルもいままでの航大受験くらいなのではないかと推測できます。
逆に、変わる可能性が高い分野
一般時事は、なくなる(可能性が高い)
時事問題は、範囲から削除されました。なのでおそらく出題はないと思われます。
もし本当に無くなるなら、受験生にとってはかなり良い変更です。
なぜなら、一般時事は本当に努力が実りずらい(運要素が強い)分野だったから。
この対策がなくなるだけでも受験前の気持ちは軽くなるはずです。
しっかりやれば、より通過できる試験になります。
英語は一番読めない
英語は、CBT化の影響を受けやすい科目です。出題形式をCBT用に
和訳中心の問題が減る(今までの〇〇教官の一人採点がなくなり、和訳の採点が厳しくなるかも?)
時間がシビアに
TOEIC、TOEFL、SPIの英語などの方式
こうした方向に寄る可能性は十分考えられます。
なので、英語は実力をつけるしかない、というのが今の意見。実力の上げ方は今まで通りの航大英語対策が一番いいでしょう。
また記述の際のタイピングは少し慣れておくといいかもしれません。
受験対策はどう変わる?
正直に言うと、今回の改定によって「受験対策を大きく変える必要はない」というのが航大生の率直な印象です。
一般時事や数学Ⅲがなくなるのでむしろ楽になるとまで言えます。
CBT化や出題整理と聞くと、
「特別な対策が必要なのでは?」
「今から新しいことをやらないと遅れるのでは?」
と不安になるかもしれません。
ただ、冷静に考えると、
受験生は誰しもこの形式が“初めて” です。
過去問があるわけでもなく、「このやり方が絶対正解」という攻略法も存在しません。
結局のところ、
基礎学力
ミスをしない注意力
問題文を正確に読み取る力
このあたりの 純粋な実力勝負 になる可能性が高い試験です。
だからこそ、小手先のテクニックに走るよりも、
これまで通り情報を集める
試験の趣旨を理解する
基礎を丁寧に積み上げる
という 正攻法で戦うことが一番大事 だと思います。
試験制度が変わっても、
航空大学校が見ている本質――「操縦士としての土台があるかどうか」は、簡単には変わらないはずです。
🛫 まとめ:騒ぎすぎなくていい
今回の一次試験改定について、いろいろな情報が出てきていますが、
必要以上に不安になる必要はありません。
今すでに対策を進めている人は、まずは「今やっていること」を続けてください。
CBT化や出題整理があっても、試験の本質が一気に変わる可能性は低いです
一方で、これから受験勉強を始める人は、
情報を集める
これまでの受験対策の正攻法を知る
航大の仕組みを理解する
この辺りをしてみてください。
その上で、自分なりの勝ち方を見つけていくことが大切です。
航空大学校の一次試験は、特別な人だけが有利になる試験ではありません。
焦らず、ぶれず、今できる準備を一つずつ積み重ねる。
それが結局、一番再現性の高い受験戦略だと思います。
いいなと思ったら応援しよう!
よろしければ応援お願いします! いただいたチップはクリエイターとしての活動費に使わせていただきます!

コメント