かつて「メロン委託ステータス時代」があった
結論から言えば、表題の「メロン委託ステータス時代」はかつて存在し、ただし「現在、メロンがステータスという事実は全く存在しない」である。
「メロン」と「とら」
メロン(メロンブックス※)は、同人活動している人には超有名書店である。同人誌の「委託通販」を手広く受け付けており、弊サークルもお世話になっている。(※女性向けはフロマージュというブランドで展開)
一方、メロンと双璧を成すのがとら(とらのあな)である。近年は書店実店舗を大幅縮小し、関連事業(ファンティア、婚活等)の存在感も大きくなっているものの、依然として女性向けジャンルの通販で大きな存在感を放っているようだ。
この2社は、メロンの方が後発。しかし、20数年の歳月の間で両者の力関係は常と変化している肌感覚はある。あるのだが、それ以上の事は一同人サークルから見るとあまり分からないというのが、事実である。あくまで「自分のサークルで起こった事」として語りがちで、他の人も大体そんな感じではなかろうか。
自分が聞いた昔話
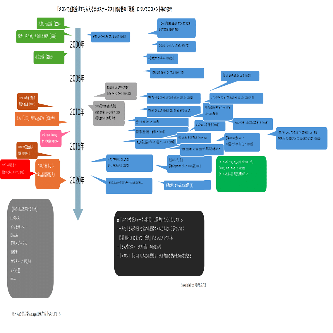
そんなメロン・とらに纏わる事象として最たるものが
「かつて、メロンで委託を受けてもらう事はステータスだった」
という話である。自分が同人活動を始めた初期(2010年代中盤)にもしばしば聞いた「昔話」だ。
他方、自分がメロン初委託した2019夏ごろには、ハードルもなく、簡単に委託が通ってしまっていた事実はある。現にメロンの営業氏はイベントごとに名刺を配り歩いていた。ので2019夏にはもうそんなステータスは消えていたようである。
バズって集まった当時の証言
「昔、小規模サークルは門前払いされており、メロンブックスで委託を受けてもらえる事はステータス扱いされていた」をコラムに書こうかと思うんだけど、これ俺が同人活動始める前だから具体的に「何年頃」だか知らんのよな。らき☆すたより後だとは思うんだが
— しーさいど@2/22コミティアか19b (@SeasideExp) February 12, 2026
という疑問をXに書いたらバズってしまい、多くの知見が集まったので、一枚の画像にまとめることとした。それが以下である。
証言を見ると「メロン委託ステータス時代」が存在したのは事実であろう。一方、過去が全てそうだった訳ではなく「とらが大手ばかりで、メロンが小規模に営業してた」や「とらも受けてくれなかったので、他の書店に委託した」という証言も幾つか存在しており、時代や世代によって、感じ方がかなり異なる部分があるようである。
「昔はこうだった」という体験談が多い中、過去に発行された紙媒体からの引用として寄せられた有力な証言が以下である。
同人生活3rd【第七回】より
— なるみ@次は3/1 清渓川で会いましょう (@narumin10) February 12, 2026
2009年のものになります。この当時、メロンでの委託はステータスとされていました。
にょろーんちゅるやさんが人気を博していた時代……
全9Pあるのでとりあえず一部だけ https://t.co/vuz3fMqsjO pic.twitter.com/P6FPmYVZPk
漫画「ドージンワーク」(平成16-20年連載)で主人公が委託を申し込むも断られるという話があったので、少なくともその頃くらいまではある程度の規模がないと難しかったんじゃないかと思う https://t.co/owXP0DNDrY
— 【ミリパラ2/C-3】フモトケイ(P/M・虹/蓮) (@P42921508) February 12, 2026
結論と、現状へ至る有力な出来事
具体的に「何年何月からメロンの方針転換が起こった」というものは、分からなかった。一方で、現在の(少なくとも男性向け同人誌通販において)現状へ至る原因となった出来事は、幾つか存在するようである。
・「とら」の併売掛率切り下げ(2011) ※現在は廃止
・「BOOTH」のサービス開始(2013)
・「メロン」のサークルポータル開設(2016)
・「COMIC ZIN」の売上金未払騒動の露見(2018冬~)
・「とら」実店舗大幅廃止(2020前後)
メロンブックスの委託体制においては、おそらく倉庫の増強が関係していると思われるのだが、今回その辺は全く調べられていない。ので、この辺を掘っていけば、おそらく比定しうる材料が集まる可能性は高い。
以上、舌足らずな記事という感想は否めないが、コミティアの原稿がまだ終わってないのでこの辺で勘弁して欲しい・・・。
追伸:メロンブックス横浜店、早く復活して



コメント