【無料】Qwen3-TTSでボイスクローン!自分の声を10言語で喋らせる最強オープンソースAI徹底レビュー
本日はAlibaba Cloudから登場した最新のttsmドエル「Qwen3-TTS」について、その実力を徹底的に検証していきます。なんとこのモデル、無料で商用利用可能なオープンソースでありながら、わずか3秒の音声データでボイスクローンができ、しかも日本語を含む10言語を自分の声で流暢に喋らせることができるんです。
これをローカルPCで動かして、実際にどれくらい凄いのか、その使い方や注意点まで詳しくお伝えします。
いつも通り動画でも解説しているので、こちらもチェックお願いします
Qwen3-TTSの基本機能とオープンソースとしての魅力
Qwen3-TTSは、Alibaba CloudのQwenチームが開発したオープンソースのテキストトゥスピーチモデルです。2026年1月22日に公開されたこのモデルは、従来の有料サービスやAPIに依存していた音声合成の常識を覆すような存在です。
まず何と言っても魅力的なのが、そのライセンス形態です。Apache 2.0ライセンスで提供されており、完全に無料で利用できるだけでなく、商用利用も可能です。これってクリエイターにとってはすごく大事なポイントですよね。特に動画制作やコンテンツビジネスをされている方にとって、コストを抑えつつ高品質な音声を手に入れられるのは大きな福音です。
対応言語も非常に幅広く、中国語、英語、日本語、韓国語、ドイツ語、フランス語、ロシア語、ポルトガル語、スペイン語、イタリア語の計10言語に対応しています。私が実際に試してみた感じですが、特に日本語と英語の自然さは目を見張るものがありました。多言語展開を考えているコンテンツ制作において、自分の声を各国の言語で再現できるというのは、もはや魔法のような技術ですよね。
さらに、このモデルはHuggingFace Spaceですぐに試せるだけでなく、自分のPCにダウンロードしてローカル環境で完結して動かすことができます。外部APIを叩く必要がないため、自分のコンピュータリソースさえあれば、誰でも手軽に、そしてプライバシーを守りながら高品質な音声生成を行うことができるんです。
Qwen3-TTSの主な特徴
Point: 無料で商用利用可能なApache 2.0ライセンスを採用
従来のAI音声合成とは異なる技術的な革新性
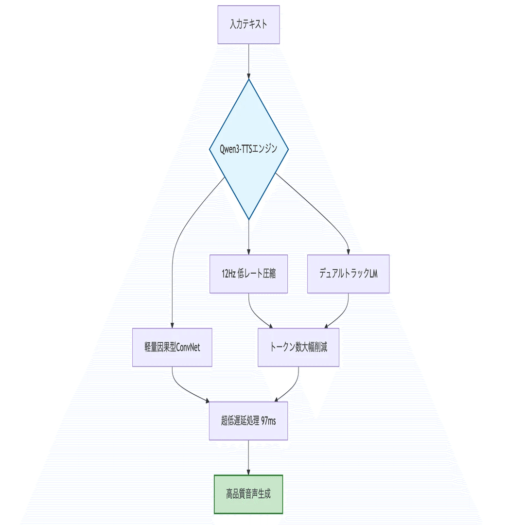
Qwen3-TTSがなぜこれほど高品質で、かつ高速なのか。その秘密は技術的なアーキテクチャにあります。通常、音声トークナイザーと呼ばれる技術では、音声をデジタルデータに変換する際、50Hzから100Hzというレートで圧縮するのが主流でした。しかし、Qwen3-TTSはなんと12Hzという、非常に低いレートで音声を圧縮することに成功しています。
この12Hzという数字の凄さ、想像つきますでしょうか? 単純計算でもトークンの数が大幅に減ります。つまり、AI(LLM)が処理すべきデータ量が劇的に減るため、音声生成のスピードが飛躍的に向上するんです。これにより、初回パケット送信時間はわずか97ミリ秒という超低遅延を実現しており、リアルタイムでの音声合成も十分可能なレベルになっています。
アーキテクチャ自体も「デュアルトラックLM」という新しい仕組みを採用しており、16層のマルチコードブック設計に加え、軽量な因果型ConvNetを使うことで、処理効率と音質の両立を図っています。ベンチマークを見ても、10言語平均のWER(単語誤り率)は1.835%、スピーカー類似度は0.789という数値を出しており、有料の高級サービスであるMiniMaxやElevenLabsといったモデルと比較しても、遜色ない、あるいはそれ以上の性能を発揮しています。
私が実際に使ってみて感じたのは、この技術的進歩のおかげで、自分のPCのリソースを無駄に消耗することなく、サクサクと音声が生成される感覚です。従来のモデルだと、生成待ち時間が長くて作業が止まってしまうこともあったのですが、Qwen3-TTSなら思考の流れを止めずにコンテンツ制作ができるんですよね。
Point: 12Hzという超低レート圧縮により高速処理を実現
3秒で複製!ボイスクローンとボイスデザインの使い方
多くの人が一番気になるのが「自分の声をどれくらい再現できるのか」という点ではないでしょうか。Qwen3-TTSの「ボイスクローン」機能は、その名の通り、驚くほど簡単に使えます。用意するのは、自分の声を録音した音声ファイルと、その書き起こしテキストだけ。それをモデルに読み込ませるだけで、たった3秒程度の参照音声から、その人の声の特徴を的確に捉えた音声を合成してくれるんです。
私も実際に自分の声を録音して試してみましたが、声のトーンや話し方の癖までしっかりと再現されていて、最初は少し鳥肌が立つほどでした。しかも面白いのが、このボイスクローン音声を日本語だけでなく、英語や中国語などの他言語で読み上げさせられる点です。「私の声で英語を喋ってる」みたいな感覚になれて、多言語コンテンツを作る際のハードルがぐっと下がりますよね。
さらに、このモデルには「ボイスデザイン」という非常にユニークな機能が備わっています。これは既存の音声をクローンするのではなく、自然言語で声のキャラクターを設計できるというものです。例えば「25歳男性で、少し緊張していて言葉が詰まる感じ」や「明るくて元気な女性の声」「深みのあるナレーター風の声」といった指示をテキストで入れるだけで、そのイメージ通りの声を作り出すことができます。
これって、声優さんをキャスティングするような感覚に近いですよね。自分のコンテンツの世界観に合わせて、オリジナルのキャラクターの声をゼロから作れるのは、クリエイティブな可能性が無限に広がる機能だと思います。
Point: 自然言語で声質を指定できるボイスデザイン機能が革命的
ローカル環境への導入手順と実機での動作検証
Qwen3-TTSはHuggingFace Spaceですぐに試せますが、やはり自分の環境で自由に使い倒すためにはローカルインストールが欠かせません。私が検証した環境はMacのM4チップ、メモリ16GBのモデルです。結論から言うと、このスペックがあれば一番共有されている高品質な1.7Bモデルでも、かなり余裕を持って動作しました。
Qwen3-TTSには、高品質な「1.7Bモデル」と、軽量な「0.6Bモデル」の2種類があります。0.6Bモデルは低スペックなPCや、とにかく処理速度を優先したい場合に最適です。一方で、1.7Bモデルは音質のリアルさと表現力が格段に上がりますので、ある程度のスペックがあるならぜひ1.7Bをおすすめします。
Point: Mac M4なら16GBメモリでフルスペックモデルも動く
PCスペックに合わせたモデルの選び方
モデル選びの目安としては、WindowsならNVIDIAのGPU、MacならApple Silicon(Mシリーズ)が搭載されていることが望ましいです。メモリについては、統合メモリの特性があるMacなら16GBあれば1.7Bモデルを快適に動かせます。もし手持ちのPCが少し古かったり、メモリが8GB程度であれば、0.6Bモデルを選ぶことで動作の重さを解消できるでしょう。
私のM4 MacBook Proでの検証では、1.7Bモデルでも音声生成がストレスなく行えました。ただし、同時に別の重い作業をしている場合などは、0.6Bモデルに切り替えるなど、自分の作業状況に合わせて使い分けるのが賢い使い方かもしれません。
Point: 環境に合わせて0.6Bと1.7Bを使い分ける
GitHubからのインストールと環境構築
実際のセットアップは、GitHubの公式リポジトリからコードをクローンしてくることから始まります。必要なライブラリなどもリポジトリ内で管理されているので、基本的にはREADMEに従ってコマンドを叩いていけばOKです。
Pythonの実行環境さえ整っていれば、そこまでハードルは高くありません。ただ、AI関連のツール導入に慣れていない方にとっては、環境変数の設定やライブラリの依存関係エラーなど、少し戸惑う場面もあるかもしれません。特にGPU関連のドライバ設定などは、初心者にとって少し壁になる可能性があります。
Point: 公式リポジトリからクローンして環境を構築
Claude Codeを活用した効率的なセットアップ
そこで私が強くおすすめしたいのが、AIコーディングツールである「Claude Code」を活用する方法です。私は実際に、GitHubのリポジトリURLをClaude Codeに渡し、「僕の環境でこれを動かせるようにセットアップしてください」とお願いしました。
すると、Claude Codeが勝手にコードを読み解き、必要な手順を実行して、Webサーバーを立ち上げるところまでやってくれました。これならプログラミングに詳しくない方でも、エラーに悩まされることなく、スムーズに導入できると思います。ぶっちゃけ、「これ好きにしてって言ったら多分してくれる」ので、手っ取り早く自分の声でTTSを試してみたい方は、この方法を使ってみるのが一番手早いかもしれません。
Point: AIツールを使えば初心者でも導入可能
実際に生成して分かった音質と実用性レビュー
では、実際に生成された音声の品質はどうなのか。私が自分の声で生成してみた感想を正直にお話しします。まず、クリアさと自然さに関しては、正直これが無料でローカルで動くのかと驚くレベルです。特に滑舌の良さや、声の抑揚に関しては、かなり自然で、そのまま動画コンテンツに使っても違和感がないレベルだと思います。
ただ、すべてが完璧かというと、まだ少し課題もあります。生成される音声に、たまに変な「間(ま)」が入ってしまったり、少しノイズのようなものが乗ることがあるんです。このノイズに関しては、言語によっては許容範囲内とも言えますし、今後のアップデートで改善される部分だとも感じています。現段階では、生成後に音声編集ソフトで少し手直しをする必要があるかもしれません。
しかし、コストパフォーマンスを考えれば、これは十分に許容できる範囲だと思っています。例えば、SNSのショート動画や、ナレーションがメインではない解説動画などであれば、このままでも十分に実用的です。私はこれを応用して、SNSコンテンツの自動化を低コストでやってみようかなと考えています。
現状でも十分使えますし、もし「Qwen4-TTS」のようなさらに進化したモデルが出てくれば、もう完璧に商用利用に耐えうるツールになるでしょう。私は結構気に入っていますが、皆さんはどう思われるでしょうか。ぜひ実際に試してみて、感想を聞かせてください。
Point: 有料サービスに迫る音質だがノイズには少し注意が必要
まとめ
いかがでしたでしょうか。Qwen3-TTSは、無料でありながら商用利用が可能で、しかも自分の声をボイスクローンし、10言語で読み上げられるという、まさにゲームチェンジャー的なツールです。
技術的な12Hz圧縮による高速処理や、自然言語で声を設計できる「ボイスデザイン」機能など、新しい試みも盛りだくさん。MacのM4のような最新PCであれば、ローカル環境でも十分なスペックで動きますし、Claude CodeなどのAIツールを活用すれば導入も簡単です。
まだ少しノイズや不自然な間が入ることはありますが、実用レベルの品質には十分達しています。これからのコンテンツ制作のワークフローに、ぜひ取り入れてみてはいかがでしょうか。私もこれからいろんなコンテンツを掛け合わせて、もっと面白いものを作っていきたいと思っています!
Point: 無償・商用利用可の最強TTSで制作効率を向上
最後まで読んでいただき、ありがとうございました!Qwen3-TTSのように、どんどん便利なオープンソース技術が出てくるのは本当に嬉しいですよね。もし実際に試してみた方や、導入でわからないことがある方は、ぜひコメント欄で教えてください。また他にも面白いAIツールやClaude Codeの活用方法なども解説していますので、そちらもチェックしてもらえたら嬉しいです。
筆者は、AI×開発の実戦コミュニティをnoteで運営しています
経験豊富な"本職の開発者"が「本当に使える」AIの情報・学習環境をお届けしています
相談し放題、勉強会有、限定コード&記事あり
興味のある方は、是非以下のリンクから



コメント