【星罗球】YouTube配信の謎の中華スポーツのルールを理解する
謎の中華スポーツ
暇さえあればYouTubeのショート動画ばっかり見る堕落した生活を送っている。ショート動画を次から次へとスワイプしていくと、たまに Live動画が紛れ込むことがある。最近、謎の中華スポーツが目に止まった。
配信しているのは名もなきアカウントっぽいのでそのうち消えてしまうかもしれない。スクリーンショットも載せておく。
正直に言って、私は大変興奮した。私は「外国のおもしろスポーツ」に出会うために日々YouTubeのショート動画を垂れ流しているのだ。YouTubeはこれまで、ハイアライ、チュックボール、チェイスタグなど、さまざまなスポーツに出会わせてくれた。今度はなんだ。ボール転がし系か。1mmも知らないタイプのスポーツだ。セレンディピティとYouTubeアルゴリズムに感謝!
しかし、初見だけどなんとなくわかる。ボールを転がしてポケットに入れて得点を稼ぐのだろう。とりあえず競技名を知りたい。詳しいルールを調べるために。
私は概要欄をクリックし、膝から崩れ落ちた。
Table tennis。英語にすると卓球である。
そんなわけなさすぎる。絶対に。私はスクリーンショット画像を各種AIに入力し、競技名を尋ねた。
ChatGPT 「カロム」
Claude 「ポケットビリヤード」
Grok 「エアーホッケー」
どれも間違っている。そんなもんかよAI。ビキニの画像は作れても、謎の中華スポーツはわからないのかよ。もっと頑張ってほしい!
かっこいい名前
さっそく行き詰まったが、運が良かった。この"Table tennis" のライブ配信では常に大量のチャットが流れている。そのうちの1つに「答え」があった。
STAR CLUSTER BALLがこの競技の英語名だそうだ。検索ワードゲット!
世界中が気になっている
さっそくこのワードでググると、めぼしい検索結果はほぼ無く、唯一あったのはRedditであった。スレッドの投稿日は1日前で、まさしくホットなトピックのようだった。
「この競技の名前を知らない?」(英語)
うれしかった。世界中の人々が、私と同じタイミングで、YouTubeアルゴリズムが突如出現させたこの競技に興味を持っている。やはり名前が分からないようだ。
しかし、私が「STAR CLUSTER BALL」で検索してこのページにたどり着いたということは、このページには答えが載っているということである。
世界が1つになっていると感じた。英名で「STAR CLUSTER BALL」であるこのゲームは中国語では「星罗球」らしい。ドラゴンボールみたいでかっこいい。
ルールを知りたい
さて、星罗球のルールが知りたい。
たぶんだけど、「1」の板のポケットに入ったら1点、「2」の板のポケットに入ったら2点、「3」の板のポケットに入ったら3点なのだろう。そんな予想を立てながら、「星罗球」で検索を掛けてみる。しかし、TikTokやYouTubeのプレイ動画ばっかり出てきて、ルールはどこにも載っていない。
ここまでの進捗をXに投稿したところ、フォロー外の親切な日本人の方がルールサイトを教えてくださった。たぶんその方もこの競技のことが気になり、Xでポスト検索して私のポストにたどり着いたのだろう。
教えてもらったルールサイトはこちらである。(いま見たらさっきのRedditにも、このサイトを紹介する投稿があった。)
もちろん中国語である。私はこの中国語を翻訳サイトやAIに尋ねた。また、詳細についてわからない部分もあり、実際のプレイ動画を何度も見た。ルールに記載の内容とプレイ動画が一致しない箇所もあった。さらに、追加のルール資料もXで教えてもらった。そしてついに、この競技のルールをほぼ完璧に理解することができた。
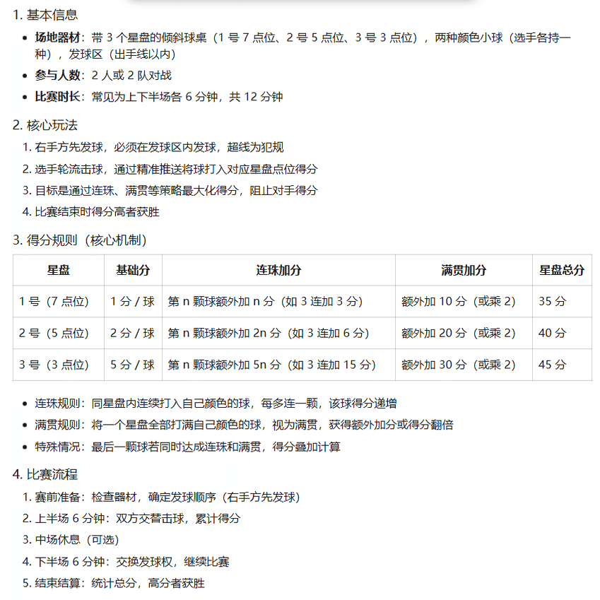
星罗球のルール (日本語版)
以下、私の理解でこの競技のルールを記載する。なお、いくつかのローカルルールがあるが、私が見たYouTube配信でのルールについて述べる。
基本ルール
・前半6分、後半6分。前後半で盤面はリセット。左右を入れ替える
・左右のプレーヤーが交互に球を転がし、ポケットに球を入れる
・ポケットに球が入ったらポイント獲得。もう1回球を転がす
・「1」の板に入ったら1点。「2」は 2点。「3」は5点
・ボーナスポイントがある (後述)
・前半/後半終了時に、残った球の数だけ追加でポイントを獲得する
まずはここまで理解すればよい。「3」の板に入ったら3点ではなく5点である。ややこしい。それなら板に「5」と書いておいてほしい。
球をポケットに入れるのに成功すると連続して自分の手番を続けられるため、「1」や「2」を狙って確実に連続で成功して地道にポイントを稼ぐのがよさそうだ。しかし、実際はそんな簡単な話ではない。動画を見ていると、「1」や「2」でもふつうにミスることがある。
ならば最初から「3」を狙うのはどうか。「3」は一気に5点を獲得することができるため得点効率がいい。しかし、ここにも落とし穴がある。「3」を狙った際、球が勢い余ってテーブルの一番奥 (視聴者目線だと一番手前)に到達することがある。そこには溝があり、球を失ってしまう。それは、基本ルールの最後に書いた「残った球の数だけ追加でポイントを獲得する」で得られるはずのポイントが減ってしまうことを意味する。ハイリスク・ハイリターンなのである。
また、ゲームをさらに面白くするのが、ボーナス点のルールである。
ボーナス点
ルール①: 球がポケットに入った際に、自分の球が隣接する形になった場合、「隣接した既存の球の数」×「板の点数」が、ボーナス点として得られる
ルール② :板のすべてのポケットに自分の球が入った場合、「球の数」×「板の点数」× 2 が、ボーナス点として得られる (その際、基本ルールの得点や、①のボーナス点は得られない)
このボーナス点のルールが非常に複雑で、私は何度も心が折れそうになった。ここから図で説明したいと思うので、ぜひついてきてほしい。言葉にするのが難しいだけで、慣れてしまえばそこまで難しくない。
なお、わかりやすく伝えるため、3種類の得点を次のように呼び分ける。
通常の得点を「基本点」
ボーナス点のルール①による得点を「ボーナス①」
ボーナス点のルール②による得点を「ボーナス②」
ケースA
この場合、この一投でスコアは2点増える。基本点の2点である。
ケースB
この場合、この一投でスコアは8点増える。内訳は、基本点が2点、ボーナス①が6点である。ボーナス①が6点というのはどういうことかというと、今回の球によって赤い球が4つ連なることになった。このとき、もともと存在した3つの赤い球それぞれに対して2点がボーナス①として加算されるというわけだ。2×3=6でボーナス①は6点となる。
また、こう考えることも出来る。今回の球によって「2」の板で赤い球が4つ連なることになったので、2×4=8。これは基本点とボーナス①を合算した値である。この方が圧倒的に計算が楽である。基本点とボーナス①は常にセットで考えるようにするのがオススメである。
ケースC
この場合、この一投でスコアは20点増える。内訳はボーナス②が20点である。ボーナス②は1つの板をすべて自分の球で埋めた場合に発生する。そして、ボーナス②を得るときは、基本点やボーナス①を得ることはできない。
なお、「1」の板で発生するボーナス②は14点、「2」の板で発生するボーナス②は20点、「3」の板で発生するボーナス②は30点である。どういう原理かというと、ボーナス② = 「球の数」×「板の点数」× 2という計算式に基づいている。
ケースD
ケースA~Cさえマスターすれば、基本点やボーナス点に対する正しい理解が可能である。ケースDはその応用編として、「入れる順番による総得点の違い」についてお伝えしたい。
図の左側は、常に既存の自分のすべての球と隣接するように球を入れているため、「2」の板における理論上最大の得点である合計40点を獲得した。
一方右側では球の分断が発生しているため、途中で獲得するボーナス①の点数が伸び悩み、合計32点となった。
このように、どちらも「すべてのポケットに球を入れた」という意味では同じだが、途中状態の違いにより、合計点に違いが生じた。面白い。このあたりの事情も含め、プレイヤーは常に「どのポケットに球を入れるのが効率的か」「どのポケットに球を入れれば相手のボーナス点を阻止できるか」を意識する必要がある。
戦略を読む
ここまで理解すれば、「次、どこを狙うべきか」を予想することができる。観戦の上でもっとも面白いのがこの「戦略を読む」という行為である。
後半、31-38で赤色の球のプレイヤー(右の女性)が7点リードしている状況。空きポケットは残り5つだ。黒色の球のプレイヤー(左の男性)はどのポケットを狙うべきか。
答えはここである。
なぜなら、ここに赤い球を入れられてしまうと、赤に4点獲得されてしまい、点差が11点と広がってしまう。それでも直ちに負けにはならないが、かなり絶望的な状況にはなる。「3」の板のポケットに入れて10点を獲得することがマストになってしまう。
いっぽうでここに黒い球を入れておけば、赤に4点獲得される事態を一旦は防ぎ、黒は2点を獲得する。そこからもうひとつ左にも入れられれば黒はさらに4点を獲得し、差は一気に1点差となる。そして次に狙うのは「1」の板の左から3番目のポケットである。ここも赤に3点を獲得されてしまうので防ぎたいところ。このようにディフェンスさえしていけば、無理に「3」の板を狙う必要が無い。最終的に「残ったボールの数」も得点に加算されるため、十分に逆転が可能である。
やがて、残り時間的に次が黒の最後の1投となった。現在黒と赤は4点差だが、手元に残っている球の数は黒のほうが赤よりも4個多い。
終了時に手元に残った球の数が得点に加算されるため、このままいけば引き分けである。そんな状況でもしあなたが黒のプレイヤーならどうするだろうか。
この黒のプレイヤーの選択は「3」の板であった。
もし球が行き過ぎて溝に落ちれば負けとなる。そういった意味では「1」の板のほうがリスクが低かったかもしれない。しかし、本当にそうだろうか。実は「1」の板にもリスクはある。「2」の板で余分な赤の球がとどまっているのを見ればわかるように、「球が引っかかって戻ってこない」というリスクがある。そしてこれは多くの球がポケットに入った終盤では割とよく起こることだ。
「球が行き過ぎて溝に落ちる」は投球の際の力加減でコントロール可能だが、「球が引っかかって戻ってこない」は、やってみないとどうなるかわからない。そう考えると「1」の板のほうがリスクが大きそうだ。もちろん、成功確率も「1」の板のほうが高い。
つまり、黒のプレーヤーは勝ちやすいけど負けやすい「1」か、引き分けの可能性が高い「3」かの、究極の選択を強いられていたのだ。
結局、球はポケットに入らず戻ってきた。引き分けだ。
ルールを覚えることでプレイヤーの意思決定の様子も深く理解できる。ああ面白い。これだからYouTubeで「いままで見たことのないスポーツ」はやめられない。次はどんなスポーツに出会えるだろう。
続報
この記事の続編が出ました。ルールを覚えた次はリーグ戦や選手紹介です。興味のある方はぜひ


コメント