【翻訳】不協和音の物理学(MinutePhysics より)
2025年7月24日更新
2025年7月19日に物理学関連のトピックを解説するYoutubeチャンネルMinutePhysicsから投稿された「不協和音」(不協和音程を含む和音)についての考察動画を翻訳してみた。
MinutePhysicsは、2011年にヘンリー・ライヒによって設立されました。ライヒはグリネル大学で数学と物理学を学び、その後、ペリメーター理論物理学研究所に進学し、同研究所のペリメーター・スカラーズ・インターナショナル・プログラムで理論物理学の修士号を取得しました。
ここ数週間のうちに、音楽理論家 William Sethares の『Tuning, Timbre, Spectrum, Scale』2nd editonを参考にした(であろう)Youtube動画がまるで示し合わせたかのように立て続けに投稿された。コレ(2025/07/06)とかコレ(2025/07/17)とか。そこで勉強を兼ねて一番初めに目に付いた(アメリカ音響学会がスポンサーということもあり)この動画の翻訳を試みた。
これまでそのあまりの複雑さから音楽理論方面ではあまり触れられてこなかった複合音同士の不協和度、つまり「音色」の領域に踏み込んできた内容がYoutubeの人気チャンネルで取り上げられた事に新鮮さを感じている。そして注目ポイントは、"好ましい"和音は、上音の性質によるもので、基本周波数のみによるものではない、という事に言及している点だ。
なお動画主も述べているように、何を不快と感じるかの度合いは文化や経験などの影響を確実に受けるであろう点については充分に留意したいし、最後に「不協和音グラフ」が無視してきた要素の指摘も重要だ。なおホワイトボードによるアニメーションだと分かりやすい箇所も多いので、ぜひ動画本編を見てほしい。
というか、ここがネタ元らしい。
用語について
音高(ピッチ/ pitch):音の心理的な高さ。一般的には「音程」と混同されがち。
音程(インターバル/ interval):2つの音高の間隔を指す。音高の意味で誤用されがち。規範とされる基準ピッチからの乖離を指して「音程」が使われていると解釈する余地があるにせよ、西洋中心主義に批判的な立場からそれは許されない。
音符(musical note):本動画ではどうも音楽上で用いられる周期的かつ離散的な本質をもつ「楽音」(musical tone)の意味で用いられている雰囲気があり、記譜上の記号である「音符」と差別化したかったので「音楽上の音」あるいは「音」とした。
協和音程(コンソナンス/ consonance):「協和音」と訳されがち。あと機械翻訳だと「子音」に訳されて意味がわからなくなりがち。
純粋な正弦波(pure sine wave):動画内では音楽界隈で目にする「純音」(pure tone)が「純粋な正弦波(サイン波)」と表現されている。現実において純粋な正弦波というものがどれほど実現困難なものであるか、つまり純粋な正弦波は概念上の存在である、という点が意識されているように思えるため、本記事では敢えて「純音」とは訳さなかった。
上音(オーバートーン/ overtone):「倍音」(ハーモニクス/ Harmonics)と訳されてしまいがち。本動画でも第2部において動画主が overtone と harmonics について説明している。整数倍ではない周波数の「部分音」も含める為に「上音」とする。「非整数次倍音」の使用は許されない。「倍音」は怪しい声楽界隈と怪しいビジネス界隈に乱用されて最早スピリチュアルな雰囲気を纏っていることもあり、使用は控えたい。
不協和音(ディゾナンス/ dissonance):和音あるいは和声(ハーモニー)概念が西洋音楽史において支配的になる以前から存在する概念で、「和音」というよりは不協和の「音程」を指す。本動画の説明の中で和音のニュアンスがある場合は「」付きとしたり「不協和音程を含む和音」とした。この「音程」のニュアンスは、本動画の焦点である「不協和音グラフ」の基礎的な考え方や、動画主がその問題点として挙げるポイントに直結するものと思われる。
導入
物理学によると、これ(訳註:短2度)が最も不協和な和音です。つまり、このチャートを見てください。[0:06]
これは、3つの音の全ての組み合わせによる和音の不協和度を示すグラフです。グラフの山は不協和な響きの組み合わせに対応し、深い谷は協和的な響きの組み合わせに対応しています。そして、(訳注:このグラフは)驚くほどよく機能しているようです。深い谷は、西洋音楽理論における基本的な和音に対応しています。メジャー、マイナー、それらの転回形、"sus"などです。そしてピークはひどく調子外れな音で構成される「不協和音」です。音をわずかに調節するだけで、同じ基本的な和音が突然「不協和音」に聞こえるようになります。そして深い谷底から山の頂点に飛び上がるのです。
ここにオクターヴがあります。
(訳注:オクターヴは)西洋音楽で最も協和的で基礎的な音程とされるものです。にも関わらず、(訳注:グラフ上では)ひどい調子外れの音という事になります。これは意外です。このようなグラフが存在すること自体が、私にとって大きな驚きでした。この仕組みを説明し、その驚くべき効果と限界を明らかにしたいと考えています。また"同じ和音"がほんのわずかな調節で不協和的または調和的に聞こえる理由も説明したい。
特定の音の組み合わせがどのような感情を引き起こすか、どの組み合わせが安定しているように感じられ、どの組み合わせが緊張や不快感を伴うかは、主に個人の文化、心理、音楽的経験などに依存する定性的なものに思えます。音楽の経験には、心理学や環境、文化が確実に大きな影響を与えています。
しかし、定量的な分析も可能です。音は結局のところ、空気中の物理的な圧力の波として始まり、肉と骨を通じて振動として伝わり、神経科学や心理学の領域へと至ります。この「不協和音の物理学」についての動画では、なぜ特定の音楽上の音の組み合わせが不協和に聴こえるのか、そしてなぜ一部の音は調和しているように聴こえるのか、その違いが異なる文化における異なる音楽の誕生につながった理由について物理的に説明します。不協和や調和を定義する方法は数多くありますが、そのほとんどはここでは触れません。ここでは、「不協和音」の物理的および生理学的側面、つまりやや定量的な部分について焦点を当てます。
この動画は、4つの主要部分で構成されています。
正弦波での「不協和音」
複合音での「不協和音」
不協和音程が音階を導く仕組み
不協和音程が和音を導く仕組み
また、この動画には多くの音声の例が含まれています。可能であれば、ヘッドホンや良いスピーカーで聴くことをおすすめします。
第1部 純粋な正弦波による「不協和音」
音楽上の音の響きについて語る典型的な方法ですが、音には音高を決定する基本周波数があり、これがほぼ常に最低周波数の正弦波であるということです。そして、その音の性質や特徴を決定する上音、つまりより高い周波数の正弦波があります。これが「音色」です。したがって、ヴァイオリンやピアノは、同じ音高の音符を演奏しても、ヴァイオリンやピアノらしい音になる、という説明になります。上音が音色を決定するのは確かに事実ですが、上音の役割はそれだけではありません。上音は、その音がどの音階や和音に属するかを決定する役割も果たしています。まず、この上音の解釈が可能なのは、音波(少なくとも空気中では)が基本構成要素(通常は正弦波)に分解できるからです。例えば、この音は異なる周波数・振幅で振動する複数の正弦波から成り立っています。正弦波を合成すると最終的な音が得られます。音からは巧みに数学を用いてその構成要素である異なる周波数の正弦波に分解できます。友人である 3Blue1Brown の Grant が、フーリエ変換に関する動画でこのことをよく説明しています。音は構成要素である正弦波に分解することができるため、まず、個々の正弦波の間での「不協和音」について説明し、次に、より複雑な正弦波の組み合わせによって構成される音(訳注:複合音)の間での「不協和音」について説明します。これが調律、音階、調和につながるのです。
では、どのような場合に純粋な正弦波から「不協和音」が生じているのでしょうか?一定の正弦波の音を再生し、同じ音高から始まり徐々に周波数が上昇する別の正弦波を加えると、ほとんどの人が最初は単一の音高で「不協和音」を感じず、その後不協和度が徐々に増大し、最終的に2つの異なる音高に分離して落ち着きます。周波数が同じときは不協和度はゼロです。その後、不協和度が急激に上昇し、徐々に低下しますが、音高が離れてもゼロまで戻りません。このグラフの形状は、実際の人間を対象にした制御実験でも確認されています。要点は、2つの正弦波が周波数で近く、同じ音高に聞こえない範囲に「不快な領域」が存在することです。このグラフは実際には両面性を持っています。2つ目の音の音高が1つ目より低くなると、同じ現象が起こります。
では、なぜ純粋な正弦波から不協和感が生じるのでしょうか?ここでの物理的理由は2つあります。まず、2つのほぼ同じ周波数の正弦波が、建設的な干渉と破壊的な干渉を繰り返し、その振幅に「ウォウォウォ」という変調が生じる「うなり/ beating」(訳註:あるいは beat)と呼ばれる現象があります。
wikipedia「beat」より
周波数が近いほど、位相がずれるのに時間がかかり、再び一致するまでに時間がかかります。したがって、うなりが長く続くほど、周波数の差が大きくなり、位相がずれる速度が速くなり、うなりが速くなります。最終的にうなりは非常に速くなり、私たちは「ウォウォウォ」のような音ではなく、一般的な粗さとして聴こえるようになります。同時に、人間の耳の解像度の不完全さという別の現象が関与し始めます。詳細は省略しますが、科学的にもまだ完全に解明されていない部分もあります。しかし、耳の構造(外耳道)、その内部の液体と繊毛の物理特性のため、単一の周波数の外部音は、その周波数に対応する聴神経線維だけでなく、わずかに高い周波数と低い周波数に対応する線維も刺激します。これは、私たちの耳が周波数を少しぼやけさせたり、にじませたりするかのようです。私たちの耳には眼鏡が必要ですね。
そう、2つの周波数があまりにも近い場合、耳はそれらを2つの異なる音として完全に区別できません。代わりに、私たちはそれらを単一の不協和な音として聞きます。周波数が十分に離れるまで、私たちはそれらを2つの別々の音として聞くことができます。これらの物理的な効果を体験する本当に面白い方法は、ヘッドホンを装着し、片方の耳に一つの音高を、もう片方の耳に少し高い音高を再生することです。ヘッドホンを装着して試してみてください。少なくとも私にとっては、ヘッドホンで聴くと、2つの異なる近接した音高が聞こえます。一方、ヘッドホンを外したり、両方の耳に同じ音高を再生したりすると(今まさにそうしています)、単一の不協和な音高として聞こえます。要点は、うなりと耳の物理的性質が、2つの正弦波が周波数が近くても同じ音高に感じられない「不快領域」を説明し、なぜそれらが離れていると2つの別々の音高に聞こえるかを説明することです。この不快領域の正確な幅と高さを定量化しようとする試みは様々ありますが、現在までに完全に合意されたものは存在しません。したがって、これらのグラフを見る際は、不快な領域の正確な寸法に過度に注目しないようにしてください。全体の形状がより重要です。
この「不協和音グラフ」の形状の単純さは、あなたにとって驚くべきものかもしれません。少なくとも私にとってはそうでした。なぜなら、音楽的に重要な音高を特定する要素が何も含まれていないからです。オクターヴ、5度、長3度、または音楽として認識する何ものもありません。単に正弦波が「完全に同じになりたい」か「少しの個人的な空間を望む」かを示しているだけです。
音楽上の調和は、純粋な正弦波だけでは成り立ちません。調和は上音から生まれます。実際、最後の部分は完全に正確ではありません。なぜなら、正弦波の周波数が小さな整数倍や分数でわずかにずれている場合、別の種類のがうなり発生するからです。例えば、周波数が2倍、3/2倍などです。これは "secondary beating"(二次的うなり) と呼ばれます。そして「ウォウォウォ」という音は、音量の減少や位相のずれであり、音量そのものの変化ではありません。私が調べた限りでは、この二次的なうなりが調律に関連すると指摘する人はいません。また、使用するスピーカーやヘッドホンによって、この音を確実に聴き分けるのは非常に難しいと感じています。私の推測では、単一の正弦波の「不協和音グラフ」に非常に小さな調整を加えるべきかもしれませんが、現在は無視して、純粋な正弦波の不協和音程にはシンプルなグラフを使用します。すぐに複雑になりますが、心配しないでください。
第2部 複合音の「不協和音」
動画冒頭のグラフで示したような強い「不協和音」や「協和音」を出すには、単一の正弦波では不十分です。正弦波の組み合わせで構成される音を用いる必要があります。幸いなことに、私たちの宇宙では、音を生成する物体の物理的特性や形状の違いにより、異なる正弦波の組み合わせが生じます。振動する弦の上音は、このように見えたり聞こえたりします。管の上音は、このように見えたり聞こえたりします。円形のドラムはこう、棒はこう、鐘はこう、ランダムな離散的な上音の系列はこう、ホワイトノイズはこうです。
ちなみに上音のことを倍音と呼ぶ人もいますが、通常この名称は振動する弦や閉管または開管の特定の周波数パターンに従う上音に限定して使用されます。張力がかかった弦は、物理特性によってその音の基本周波数の整数倍で振動する上音を伴います(1、2、3、4など)。歴史的な理由から、この特定パターンの上音は「倍音」と呼ばれ、他の楽器の上音には特別な名称は付けられていません。
これら全ての上音が意味するところは、現実世界の2つの音を聴く際、単に各音の基音の正弦波の間の不協和音程だけでなく、一方の基音の正弦波と他方の上音すべて、及びその逆の組み合わせの不協和音程、さらに上音同士の不協和音程が聴こえる、ということです。
以前と同様、一定の音高の音を演奏しますが、今回は振動する弦の上音を使用し、その後、同じ音高で始まり徐々に上昇する別の音を加えます。おそらく、音が不協和と協和の間で交互に聞こえるでしょう。
対比のため、純粋な正弦波の不協和音程に戻りましょう。
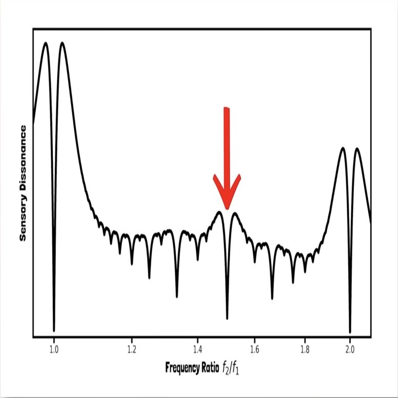
この「不協和音グラフ」[9:42] は、2つの音に含まれる基音と上音の周波数の全ての可能なペアに対して、各々の正弦波での「不協和音グラフ」を単純に合計することによって出来ています。それと各不協和ゾーンの位置を周波数に応じて調整、上音の相対的な音量に応じて高さを調整しています。
「不協和音グラフ」は、物理学のポテンシャルエネルギーのグラフを連想させます。例えば、ボールが最小のエネルギー状態である丘の下に転がりたがるように、または2つの水素原子が近づいた時、水素分子を形成したがる最小のエネルギー点があるように。それらはある意味、互いに対する最も不協和な位置にあるといえます。同様に、「不協和音グラフ」の谷の底にある2つの音には、ある種の情緒的な引力があります。これらは2つの音が調和して聞こえる場所であり、調和して聞こえるのは、基音および全ての上音の組み合わせの不協和度がたまたまとても低いためです。山の頂点は2つの音の上音が一列に並び、その多くが不協和音程になる状況に相当します。特に、音同士がとても近接している場合や、第1番目の上音にとても近接している場合は、純粋な正弦波の「不協和音グラフ」を連想させる非常に大きな不協和度のスパイクが生じます。谷の底は2つの音の上音が十分に一致し、互いに不協和音程となるペアが非常に少ない状況に相当します。そのため不協和度の全体的な値が低くなります。
例えばここにある大きな谷は、ある音の第1番目の上音が、もうひとつの音の基本周波数と正確に一致する位置に相当します。
そしてここは、ある音の第2番目の上音が、もうひとつの音の第1番目の上音と一致する位置です。
ここは第2番目の上音と第3番目の上音が非常にきれいに一致している場所です。
谷の位置は上音の周波数から構築できる比率によって正確に決定されます。例えば、基音の2倍、3倍の周波数を持つ上音がある場合、それらが生成する不協和度の値は基音の 3/2 または 1.5 倍の周波数になります。ここがすべての谷の底を順番に演奏したものです。
第3部 不協和音程と音階の関係
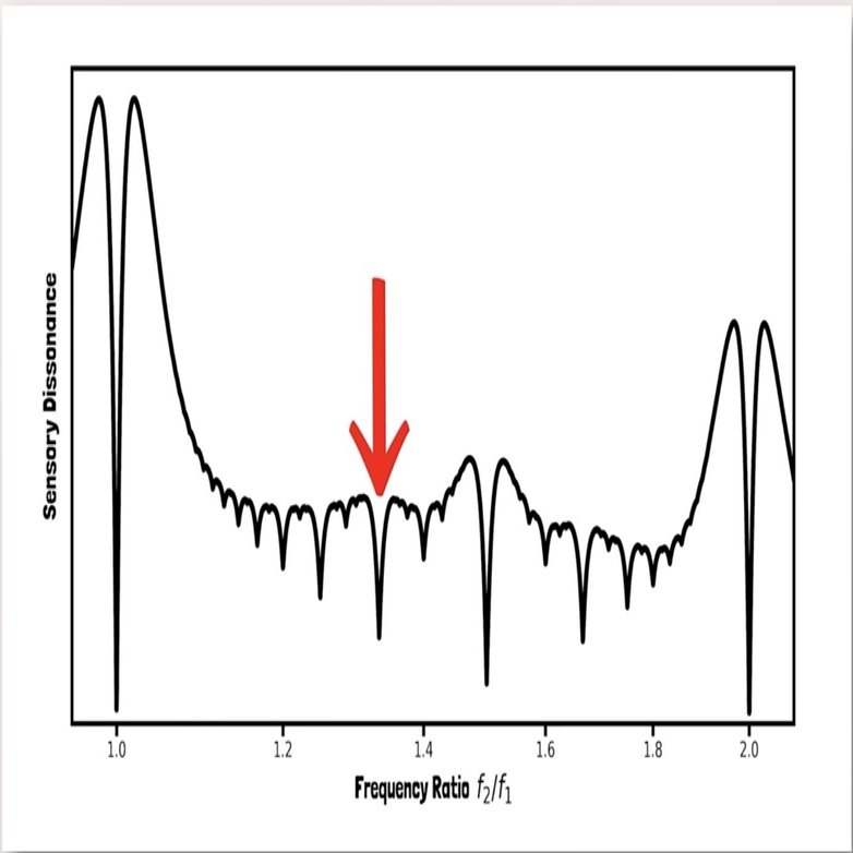
これらの調和がとれた音に聞き覚えがあるとしたら、それはこれらが西洋音楽の基本的な音程であるためです。オクターヴ、5度、4度、長6度、長3度、短3度などです。では、これらの音程は、宇宙の基本構造によってあらかじめ決められているのでしょうか?そうではありません。これらの音程が調和して聞こえるのは、振動する弦や管の上音を使用する際、最も不協和度が少ない音程だからです。確かに、私たちの宇宙の物理法則は、振動する弦や管の上音を決定しています。そして、それらは音を生み出す比較的一般的でシンプルな方法の一つですが、唯一の方法ではありません。
例えば、鐘の上音では「不協和音グラフ」が変化し、西洋音楽で重要な音程は不協和音程に聞こえ、新たな谷底に調和した新たな音が出現します。私たちの馴染みのある音程ではありませんが、それでも調和した音程です。例えば、完全5度(周波数比1.5)を鳴らすと、その近くの周波数比1.47の谷よりも不協和に聞こえます。上音を変えることで「不協和音グラフ」が変化する仕組みは、多くの鐘やドラムが西洋音楽ではそれほどメロディックに聞こえない理由の一部を説明しています。それらの上音が、西洋音楽の基盤となっている弦や管の上音と一致しないからです。ここで補足すると、グラフ上の完全に調律された弦と管の音は、実際は西洋音楽で使う正確な音ではありません。その理由は、私のピアノ調律の物理特性に関する動画で説明しているように、いくつかの要因によるものです。現代の音楽では「平均律」と呼ばれる、すべての音の基本周波数が等間隔に並んだものを使います。これは「不協和音グラフ」によると最も調和の取れた音程に近似しますが、完璧ではありません。実際、そのうちのいくつかは結果として不協和度の山に位置します。平均律の長3度はわずかに音高が低い純正の長3度ではなく、このグラフの山に位置します。これにより不協和度は減りますが、実際音楽で使った時に別の問題を導きます。1つの上音から始めて、2つ、3つと続けていくと、「不協和音グラフ」がどのように積み重なっていくか、最も調和の取れた音がどこにあるかがわかります。まず、根音だけ。次に上音を追加することにより不協和の領域が生まれ、オクターヴが形成されます。次に、5度、4度、長3度、長6度、短3度、準短3度、増4度、短7度などが追加されます。調和のとれた音の積み重ねを利用して、音楽体系における、より重要または基本的な音程や和音を研究したり、独自の楽器やそれに対応する調律体系を構築したりすることができます。最初に調和のとれた音として追加するであろう第1番目の上音はオクターヴに相当します。それから第2番目の上音を追加すると、さらに2つの調和音が追加されます。1つはその上音の位置に、もう1つは1つの音の第1番目の上音が他の音の第2番目の上音と一致する位置に、というように続きます。
ポイントはここです。音の組み合わせが心地よく聞こえるかどうかは、その音の上音によるもので、基本周波数同士の深い関係によるものではありません。
AとDが調和して聞こえるのは、基音の周波数比が3:2だからではありません。それらの正弦波は十分に離れているため、周波数が少しくらい調律から外れていても一緒に鳴ると心地よく聞こえるのです。信じられないかもしれませんが、実は最初のAの調律を外して鳴らしました。おそらく気づかなかったでしょう。AとDが調和して聞こえるのは、倍音列相当の上音を持つ楽器で鳴らすと、AとDの基音の周波数比3:2のときに互いの上音のあいだに不協和が少ないからです。これが調律を外したAです。再びAです。明らかに「ウォウォウォ」と揺れるため、調律を外れています。
あらためて上音の重要性と、どの上音が重要かを示すため、完全5度から少し調律を外した2つの純粋な正弦波と、次に完全に調律した状態で鳴らします。それほど違いはありません。同じ音高に第1番目の上音を付加します。まだそれほど調律が外れているように聞こえません。次に、振動する弦の次の上音を加えます。そして最後に、調律を外した完全5度の音。(訳註:今度は)実際に調律から外れたように聞こえます。それを(訳註:完全5度の音の)調律に合わせると、(訳註:実際に)調律が正しいように聞こえます。しかし完全4度はまだ調律が正しいのか外れているのか分かりません。次の上音を添加すると、4度が明確に定義されます。要するに、調律は上音から生じます。
第3.5部 これらは本当に正しい?
この「不協和音グラフ」の分析は、様々な研究者によって時間をかけて開発された説明理論です。西洋音楽がなぜそのような仕組みで機能するかを説明する比較的妥当な理論のように思えますが、他の競合する理論も存在します。人間の脳が本能的に2:1(訳註:オクターヴ)や3:2(訳註:完全5度)のような周波数比が小さな整数の音を好むのかもしれません。すべて単なる偶然かもしれません。しかし「不協和音グラフ」の有用性が単なる偶然を超えていると考える理由がいくつかあります。
まず不快領域は同じオクターヴ内で半音離れている音(例えばAとB♭)が、次のオクターヴ上で演奏される場合よりもはるかに不協和に聞こえる理由を説明できます。その組み合わせの不協和度は低いからです。しかし「不協和音グラフ」で表現されている物理現象と生理現象が、どの音が調和して聞こえるかを決定する大きな要因であり、音階や音程を決定する要因であるということを私たちが本当に確信するのは、「倍音列」に相当する上音が存在しない楽器を使った時になるでしょう。
ひとつ目、ピアノの高音は実際には(訳注:想定した音律より)少し高く調律され、低音は低く調律されていることをご存知ですか?これは、ピアノの弦が十分に大きく硬いため、弦として完璧に振る舞わず、振動する棒のように振る舞うため、弦の上音は(訳注:倍音に対して実際の部分音が)わずかに高い音高にシフトするからです。ピアノを調律どおりに鳴らしたいと思うなら、高い音の調律を上げて中央の音から伸びる上音と一致させ、低い音は調律を下げ、そこから伸びた上音が中央の音の上音と一致するようにする必要があります。この伸びは「レールバック曲線」と呼ばれ、弦が短いほど悪化します。これは人々が本当に大きなグランドピアノを好む理由の一つです。
第二の例として、西洋音楽のシステムを一般化して、すべての音高をわずかにフラットまたはシャープに圧縮または伸長することができます。振動する弦の倍音(周波数の倍数1、2、3、4など)ではなく、周波数の倍数1の0.95倍、2の0.95倍、3の0.95倍、4の0.95倍などからなる上音で音を作成できます。これにより、調和の谷がやや下方にシフトし、最も調和した音が高さ2倍のオクターヴ上ではなくなります。これが不協和のピークとなり、調和しない音として聞こえます。調和したオクターヴは、基音の1.93倍の周波数でやや平坦になり、はるかに調和した音になります。同様に、調和した完全5度も、通常の位置である基音の1.5倍の周波数では調和しなくなり、基音の1.47倍の周波数で調和します。
「不協和音グラフ」の説明力を最もよく示す例は、おそらく西洋音楽以外の音楽でしょう。たとえば、インドネシアのガムランには、慎重に形作られたケトル、ゴング、棒などの楽器が多く使用されていますが、これらの楽器は、歌声や弦楽器や管楽器に近い上音を持つ楽器とはまったく異なる上音を持っています。過度に単純化すると、管(つまり歌声)の音とケトルのような楽器の音を比較して不協和曲線を作成すると、ガムランで使用される5つの主要音階のうちの1つとほぼ完全に一致する最小値が得られます。また、歌の音楽上の音と打奏棒の音楽上の音の不協和度を見ると、その谷の部分は、ガムランで使用される不均一な7音階とよく一致する「不協和音グラフ」になります。同様に、タイの古典音楽では、その上音と歌や弦楽器の上音とを組み合わせた棒楽器が使用されています。「不協和音グラフ」は、この音楽で使用される7音階と非常によく似ています。調律は上音から生まれます。また、あらゆる種類の合成音階を構築することもできます。例えば、素数で与えられる上音を持つ音を作ると、調律の値は素数の分数で構成できる比率の値になります。
これらの例のポイントは、調律が上音から生まれる仕組みと理由を説明するために、「不協和音グラフ」が有用であることを示しています。
第4部 不協和音程を含む和音
「転回形」及び動画内に登場しないdim(ディミニッシュド・コード)は割愛した
ようやく動画の冒頭で示した山と谷のある3Dグラフを説明する準備が整いました。この時点で、これが3つの音からなる和音の「不協和音グラフ」であることに気づいたかもしれません。根音の音(訳註:1番目の音)の周波数を固定し、x軸は最初から2番目の音の相対的な音高を、y軸は3番目の音の相対的な音高を表します。次に、3つの音の異なる上音の組み合わせ同士のすべての不協和度を合計し、不協和度の3Dグラフを作成します。以前と同様に、山は不協和な音の組み合わせを、谷底は調和的な組み合わせを表します。このグラフは弦や管の上音に対応しており、小さな谷は西洋音楽の特定の和音に対応しています。ここに、メジャー、マイナー、それらの転回形、"sus"、"aug"などの和音があります。上から見ると、グラフには水平、垂直、斜めの筋があることに気づくかもしれません。これらの筋は、グラフ全体を横切る長い値です。垂直の筋は、x 軸の音が根音とよく調和している場合、つまり x 軸の音が根音より 5度、4度あるいはもっと上方にある場合を表しています。この角度から見ると、3Dグラフは2Dバージョンと同じように見えます。結局、水平の筋は同じもので、x軸の音符が根音に対して5度上にある場合です。ここでは4度上、ここでは5度上、などです。対角の筋は、x軸とy軸の音符が互いに調和している場合を表します。したがって、最も調和のとれた和音は、3組の筋がすべて交わる、3つの音すべてが互いに調和している場所になります。弦の上音の場合、最も調和のとれた和音は、メジャー、マイナー、転回形、"sus"です。そして、これらの筋の間の隙間には、不協和度の山、つまり最も不協和な和音があります。コーナー付近の大きな不協和度の山は、和音の上の2つの音とその倍音が、根音とその倍音の音高、あるいは互いの音高に近すぎるためです。そのため、最も不協和な和音は、このような音の組み合わせに聞こえると言えます。この「不協和音」は本質的に、任意の2つの正弦波の不協和音程であり、上音の種類によってほとんど変化しません。例えば、棒の上音と円形ドラムの上音の場合も同様です。したがって、この和音はあらゆる種類の楽器と調律において最も普遍的に不協和な和音と言えます。しかし、だからといって特に興味深いものではありません。単に純粋な正弦波の不協和音程に過ぎないからです。同じことが、y軸とx軸に沿って伸びる不協和度の「山」や、x=yの線両側の領域にも大まかに当てはまります。これらは、3つの音のうち2つの音の音高が非常に近い和音です。少し退屈です。より興味深い不協和の和音は、原点から離れた位置に現れるものです。これらは上音や和音による不協和音程を持ち、予想通りの音です。グロテスクですね。
このグラフの特定のバージョンでは、第8番目までの上音で、グラフによると最も不協和な和音はこれです。メジャーとマイナーの第1転回形、そして"sus2"の中間のような感じですね。私には、これがひどく調子外れな和音の一つにしか聞こえない。実際そうなのでしょう。そのすぐ後にこれ、あるいはこれ、あるいはこれが続きます。沢山存在しますが、実のところどれも不協和の音は非常に似ています。私にとって最も注目すべき点は、すべての可能な3音和音の空間をランダムにクリックしていくと、ほとんどの和音が不協和で、その不協和度がほぼ同じであることです。そのため不協和のない「島」や深い谷底に遭遇すると、 それは大きな変化で、とても安堵するため、これらの島が音楽の調和の基盤となることについて全く不思議ではありません。調和の島がどこにあるかは、あなたが推測した通り、上音に依存しています。なぜなら、これがドラムの3D「不協和音グラフ」で、これが素数のグラフです。これらは異なる調和と調律を持っています。
結論
要約すると、この不協和音程の理論が少なくともある程度正しい場合、我々人間にとって2つの音が調和しているかどうかは、その音の上音がどれだけよく揃っているかに依存するようです。音の上音は、弦、管、棒、鐘、ドラムなど音源の種類によって異なり、異なる音楽文化は、それらの楽器の上音や音に最も適したかたちで異なる音階や和音を生み出します。人間の音楽のかなりの部分(西洋音楽を含む)が、少なくとも大まかには上音の倍音列によって生成される調和に基づいているというのは理にかなっています。なぜなら、弦と管による上音一式は音楽の音源として比較的一般的だからです。
しかし、また別の多くの人間の音楽は、他の種類の楽器の上音から生じる他の調和に基づいているようです。実際、音楽と不協和と調和は、私たちが触れた範囲をはるかに超える物理的、生物学的、心理音響的、文化的要因によって複雑に絡み合っています。しかし、不協和音程と協和音程、そして調和の感覚が物理学によってこうも明確に説明され、音の基音だけでなく上音にも大きく影響されるという考えは、私の視野を広げてくれました。
協和音程についての考え方には限界があります。例えば、特定のコード進行がなぜそのように機能するかを説明するには不十分です。しかし、私にとって、和音や調和を構成する音について考える興味深く有用な方法です。音が、その基本の正弦波を超えた非常に現実的で強力な存在であることを思い出させるからです。私の友人 aatishb のウェブサイトには、これらのアイデアを操作できるインタラクティブな記事があります。ここで初めて「不協和音」を定量的に定義する方法を学びました。ぜひチェックしてみてください。
ASAからのスポンサーシップ
動画内では、ウェブサイトからのスクリーンショットを例として使用しています。「不協和音グラフ」にはいくつかの注意点があります。まず、この動画のスポンサーであるアメリカ音響学会(ASA)に、心からの感謝を述べたいと思います。このテーマに関する最高の参考文献のほとんどは、アメリカ音響学会が発行した学術誌や書籍に収録されています。音響分野には、レコーディング(音楽)、法医学音響学、ロケットや航空機の騒音研究、言語障害学、水中ドローン通信など、数多くの魅力的なキャリア可能性があります。リストはまだまだ続きます。ASAの「音響キャリアツールキット」をチェックしてみてください。これは、音、科学、技術におけるキャリアオプションを探索するためのオンラインリソースです。アメリカ音響学会が言うように、科学、工学、医療、芸術に興味があるなら、音響学はあなたに合ったキャリアパスを提供します。音響キャリアツールキットを訪れてみてください。そして、この音響をテーマにした Minute Physics 動画の支援に感謝します。
第5部 注意事項とTシャツ!
これは注意事項ではありませんが、「不協和音グラフ」がクールだったので、Tシャツにしようと思いました。こちらです。DFTBA.com で購入できます。科学オタク、ミュージシャン、音楽オタクの方におすすめです。
では、注意事項に戻ります。
弦楽器や管楽器の「不協和音グラフ」の興味深い特徴の一つは、4度と5度の音程にある音に、調和する谷底があることです。これは「トライトーン」と呼ばれ、西洋音楽で最も不協和な音程とされています。しかし「不協和音グラフ」によると、これは短6度よりも不協和ではないはずなのです。ハーモニーには「不協和音グラフ」以上の要素があります。
西洋音楽で最も小さい音程であり、スケールの構成要素とみなされる全音や半音について、これまであまり触れてこなかったことに気づいたかもしれません。問題は、これらが実際には非常に不協和であることです。同じことは、オクターヴより半音低い長7度にも当てはまります。「不協和音グラフ」から始めると、全音のようなものが現れるのは、4度、5度、長6度、半音のようなものは、短3度、長3度、4度、トライトーン(増4度/減5度)、5度、短6度、長6度などの音の差に現れます。ただし、これらの実際の大きさは全く一貫していません。私の個人的な理論は、全音と半音の起源は先程の音程の違いから来ているのであり、全音や特に半音が単独で調和した音程だからではないということです。なぜなら半音は決して調和のとれた音には聞こえないからです。
「不協和音グラフ」の正確な形状は、単純な正弦波の場合でも、多くの要因に依存します。物理学、人間の生理学、心理学、そしておそらく人生で接してきた音楽の和声のタイプなどです。
私が触れなかったいくつかの確かな要素を挙げます。純粋な正弦波の不協和音グラフの形状をわずかに変更すると、和音の不協和音グラフは質的に類似しているが量的に異なるものになります。例えば、19世紀末にヘルムホルツが描いた不協和音曲線は、私たちが使用してきたものよりもはるかに曲線的です。
『音感覚論』邦訳版 p537
全体のグラフは、人間の聴覚の異なる周波数に対する感度や、聴いている音の中で異なる上音が互いにどれほど大きいかを考慮することによって異なります。また、1番目の音のすべての上音による不協和度への関与を、2番目の音を加える前に考慮に入れるかどうかでも、「不協和音グラフ」の全体的な形状は変化します。「不協和音グラフ」は音の「不協和」が周波数のように単純な線形加算で積み重なるという仮定に基づいて構築されています。
つまり「不協和」を直接計算するのではなく、音を周波数成分に分解し、再び加算できるという仮定に基づいています。同じく音を成分に分解し、各成分の不協和を計算し、音を元に戻す場合、「不協和」も単純に加算されるのではなく、複雑な非線形関係になる可能性を無視しています。
不協和曲線が単純化しすぎている別の点は、楽器が単一の種類の上音だけを生成しないことです。例えば、ヴァイオリンは単に振動する弦の集合体ではありません。ヴァイオリンには、ドラムのように振動する木製のボディがあり、そのボディ自体が空気の振動を伝える音響空洞となっています。そして、演奏する音を変更してもヴァイオリンのボディの形状は変わらないため、ヴァイオリンの上音は、実際はボディと弦の上音がそれぞれ複雑に組み合わさったものになります。
ご視聴ありがとうございました。不協和音Tシャツもご用意しています。ホワイトもご用意しています。
References used for this video:
・Tuning, Timbre, Spectrum, Scale by W. Sethares, 2nd Ed. 2004
・Tonal Consonance and Critical Bandwidth by R. Plomp & W. Levelt, 1965
・Auditory Patterns by H. Fletcher, 1940
・On The Sensations Of Tone by H. Helmholtz, 1875
https://www.pharmacy180.com/article/sense-of-hearing-3587/
https://www.sfu.ca/sonic-studio-webdav/handbook/Consonance.html
https://sethares.engr.wisc.edu/consemi.html#anchor149613
リンク先 404 Not Found
https://en.wikipedia.org/w/index.php?title=Piano_acoustics&oldid=1289873611


コメント