【決定版】Claude-Memの使い方|Claude Codeに記憶を追加する神プラグインを徹底解説
Claude Codeを長時間利用していると、セッションが切れるたびにコンテキストが失われ、開発の連続性が損なわれる経験はないだろうか。この最大の課題を解決するのが、GitHubでわずか24時間にして949スターを獲得したプラグイン「Claude-Mem」
本記事では、Claude-Memの革新的な仕組みから具体的な使い方、そしてプロフェッショナルレベルの応用術までを徹底解説する。たった2コマンドで導入できるこのツールが、あなたのAIエージェント開発をどのように変革するのか、その全貌を明らかにしていく
いつも通り動画でも解説しているので、合わせてこちらも見てみてください👍
Claude-Memとは何か?Claude Codeの記憶問題を解決する仕組み
Claude Codeの最大の弱点として、セッション終了時のコンテキスト喪失が挙げられる。約50ツールの使用後にコンテキスト制限に到達し、これまでの議論や意思決定がリセットされてしまう。
この問題に対し、Claude-Memは「Persistent memory compression system」として、全てのセッションのやり取りを自動的に記録・圧縮し、次回以降のセッションで再利用可能にする。
システムの核心にはSQLiteデータベースが据えられ、FTS5(Full-Text Search)エンジンにより高速な全文検索を実現。さらにClaude Agent SDKを活用し、AIが実行したツール操作や意思決定プロセスを自動的に要約・圧縮する。これにより、膨大なセッションデータも効率的に管理可能となり、ユーザーは自然言語で過去のプロジェクト履歴を検索できるようになる。
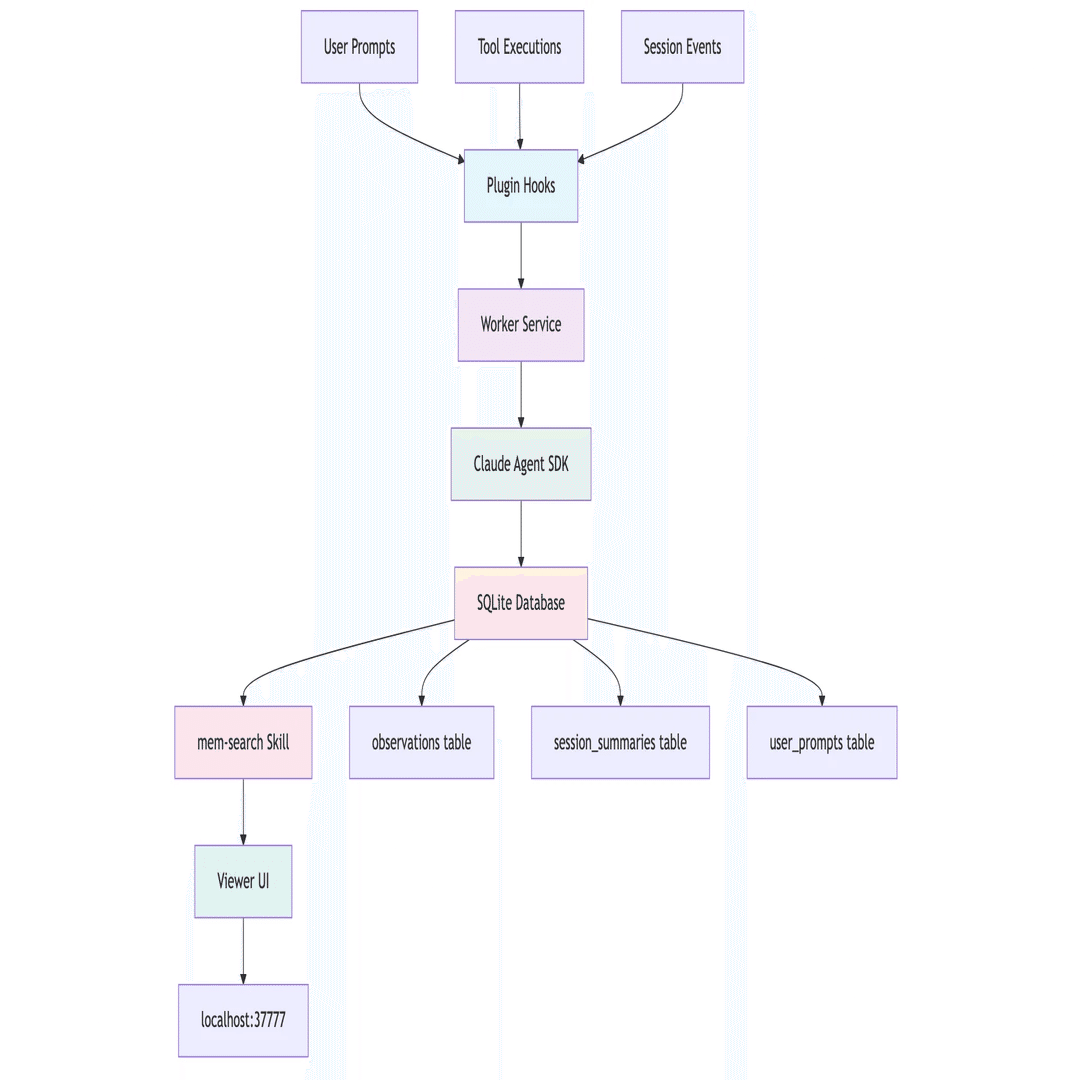
技術的には、6つの主要コンポーネントが連携して動作する。Plugin Hooksがライフサイクルイベントをキャプチャし、Worker ServiceがClaude Agent SDKで処理。SQLiteデータベースに保存された情報は、mem-searchスキルを通じて検索可能になる。このアーキテクチャにより、手動介入なしで完全自動化された記憶システムが実現されている。
Point: Claude-Memはセッション間のコンテキストを永続化し、AIエージェントの記憶問題を根本的に解決する。
開発フローを変えるClaude-Memの主要機能
Claude-Memは単なるログ記録ツールではなく、開発フローを根本から変革する機能を備えている。自動記録、自然言語検索、そしてリアルタイム可視化という三つの主要機能が、AIエージェント開発の生産性を飛躍的に向上させる。それぞれの機能がどのように連携し、開発者の負担を軽減するのかを見ていこう。
手間なく自動でプロンプトや修正を記録する
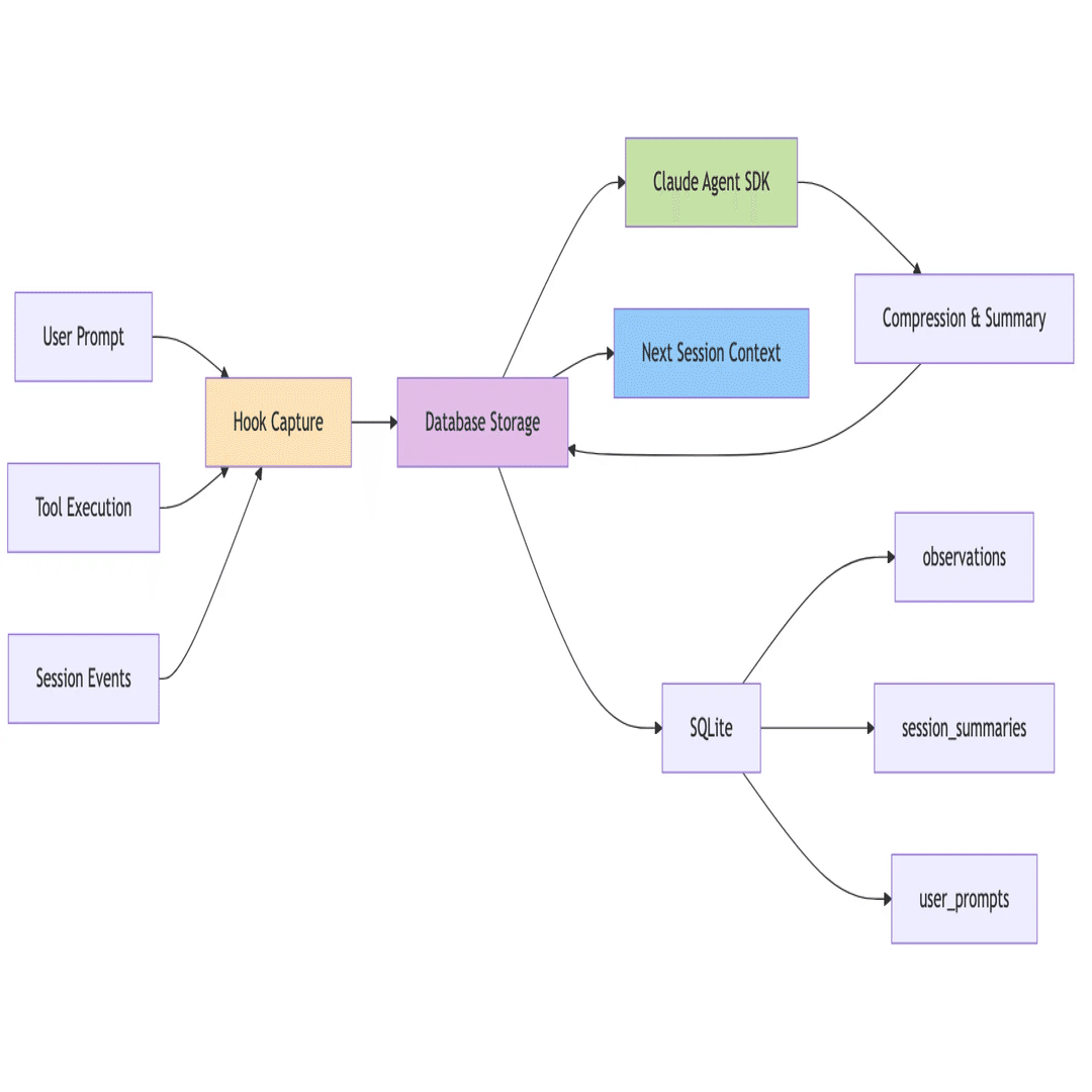
Claude-Mem最大の魅力は、完全自動化された記録機能にある。プラグイン導入後、ユーザーが特別な操作を行う必要はない。Claude Codeのセッション開始から終了までの全てのやり取りが、6種類のフックファイルを通じて自動的にキャプチャされる。
記録対象は極めて多岐にわたる。ユーザープロンプト、AIエージェントのツール実行、バグ修正、機能追加、リファクタリング、発見的学習、意思決定プロセスなど、開発におけるあらゆるアクティビティが階層的に記録される。これらの情報はWAL(Write-Ahead Logging)モードのSQLiteデータベースに保存され、並行アクセスにも対応している。
さらに高度な点は、単なる生データの保存にとどまらないこと。Claude Agent SDKが各観察を約500トークンに圧縮し、意味のある要約を生成する。これにより、過去の長いセッションも必要な情報だけを抽出して再利用可能になる。例えば、「昨日の認証機能実装で何を決めたか」といった質問に即座に答えられるようになるのだ。
Point: フック機能により手動操作なしで全プロセスを記録し、SQLiteに効率的に保存する。
自然言語で過去のプロジェクト履歴を検索する
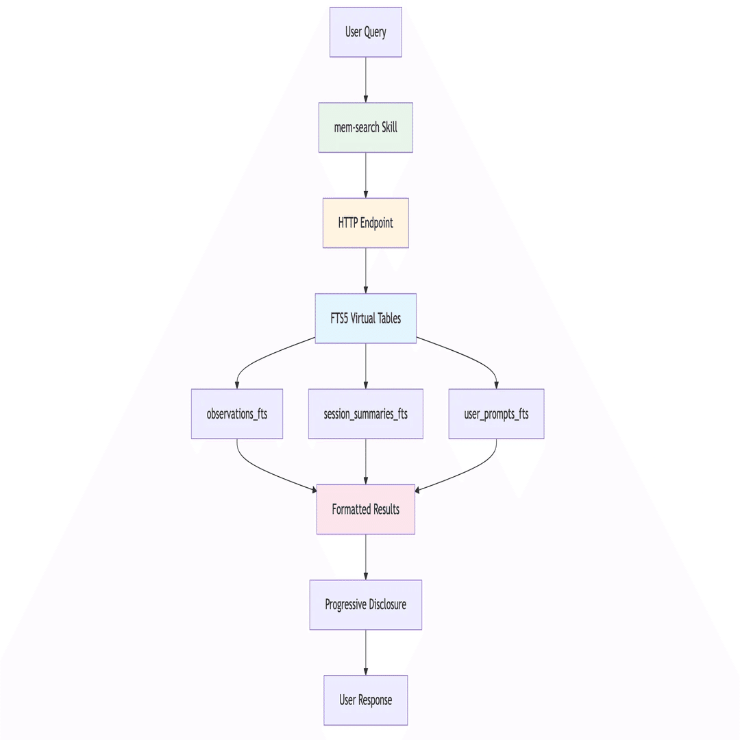
蓄積された記憶の価値は、いかに簡単に検索・再利用できるかで決まる。Claude-Memのmem-searchスキルは、この課題を見事に解決する。ユーザーは「あの時のバグ修正はどうだったか」「認証関連の実装で何を学んだか」といった自然言語で、過去のプロジェクト履歴を検索できる。
検索性能の高さは、FTS5エンジンと複数の仮想テーブルによって支えられている。observations_fts、session_summaries_fts、user_prompts_ftsの3つの仮想テーブルが連携し、AND、OR、NOT、フレーズ検索といった高度なクエリに対応する。さらに、約250トークンという驚異的な効率性で検索結果を返す。従来のMCP方式では約2,500トークン必要だった検索が、1/10のトークン量で実現可能になった。
検索タイプも多様だ。観察検索では特定のバグ修正や機能実装を、セッション検索では複数セッションにまたがる学習内容を、プロンプト検索では過去の質問内容を、コンセプト検索ではアーキテクチャや設計判断を、ファイル検索では特定ファイルに関する全作業を、タイプ検索では特定タイプの作業(例:全機能実装)を検索できる。この段階的開示機能により、必要な情報を必要なだけ取得できる。
Point: mem-searchスキルにより、自然な言葉で過去の意思決定や技術発見を即座に参照できる。
Webビューアで蓄積された記憶を視覚化する
Claude-Memのもう一つの重要な特徴は、React + TypeScriptで構築されたWebビューアUIだ。localhost:37777番ポートでアクセス可能なこのインターフェースにより、蓄積された記憶を視覚的に把握できる。
Webビューアの主な機能は、リアルタイムのタイムライン表示だ。現在進行中のセッションから過去のセッションまで、時間軸に沿って全ての活動が表示される。観察、要約、ユーザープロンプトがそれぞれ異なる色やアイコンで表現され、プロジェクトの進行状況が一目でわかる。
さらに、10種類のHTTP検索エンドポイントも用意されている。`/api/search/observations`による全文検索、`/api/search/by-file`によるファイル関連検索、`/api/context/timeline`によるタイムライン取得など、プログラムからのアクセスも容易だ。これにより、CI/CDパイプラインへの組み込みや、外部ツールとの連携も可能になる。
UIは洗練されており、ダークモード対応、レスポンシブデザイン、そして詳細なフィルタリングオプションを備える。特定の観察タイプ(bugfix、feature、refactorなど)や期間による絞り込み、キーワードハイライトなど、大規模プロジェクトでも効率的に情報を探し出せる機能が満載されている。
Point: localhost:37777で動作するWeb UIにより、プロジェクトの進行状況と記憶の蓄積をリアルタイムで確認できる。
Claude-Memのインストールと基本的な使い方
Claude-Memの導入は驚くほど簡単だ。わずか2つのコマンドでインストールが完了し、直ちに自動記録が開始される。まず、Claude Codeを起動し、以下のコマンドを実行する。
/plugin marketplace add thedotmack/claude-mem続いて、プラグインをインストールする。
/plugin install claude-memこれだけで導入は完了だ。Claude Codeを再起動すると、自動的にプラグインが有効化され、「このプロジェクトは新規プロジェクトです。過去のコンテキストは存在しません」といったメッセージが表示される。ここから全てのセッションが自動的に記録されていく。
システム要件は最小限だ。Node.js 18.0.0以上、Claude Codeの最新版(プラグインサポート付き)が必要だが、Bunランタイムは自動インストールされ、SQLiteもバンドル済みなので追加のセットアップは不要だ。クロスプラットフォーム対応も完璧で、Windows、macOS、Linux全てで動作する。
導入後の基本的な使い方は非常に直感的だ。通常通りClaude Codeでの作業を続けるだけで、裏側では全てが記録されている。過去の情報を検索したい場合は、「あの時のAPI実装について教えて」「認証機能のバグ修正はどうだったか」と自然に質問すれば、mem-searchスキルが自動的に適切な情報を引き出してくれる。
Point: わずか2コマンドで導入完了し、自動的にコンテキスト保持が始まるプラグイン。
さらなる効率化に向けた高度な活用術
Claude-Memの真価は、基本機能を超えた応用的な使い方にこそ発揮される。プライバシー管理、詳細な設定カスタマイズ、そしてベータ機能の活用により、プロフェッショナルな開発環境を構築することができる。ここでは、上級者向けのテクニックを具体的に見ていこう。
プライベートタグで機密情報の漏洩を防ぐ
企業での利用や機密情報を扱うプロジェクトでは、データ漏洩防止が極めて重要だ。Claude-Memは`<private>`タグによるプライバシー保護機能を標準装備している。このタグで囲まれた内容は、セッション中はClaudeが内容を認識できるが、データベースには保存されない仕組みだ。
具体的な使用方法は簡単だ。APIキーやパスワード、機密情報を含む段落を`<private>`と`</private>`で囲むだけだ。例えば、「`<private>API_KEY=sk-xxxxxx</private>`」のように記述する。このタグはユーザープロンプト、ツール入力、ツール出力の全てに適用される。
フィルタリングのタイミングも重要だ。ユーザープロンプトはuser_promptsテーブル保存前に、ツール入力は観察記録作成前に、ツール出力は応答保存前にそれぞれ除去される。これにより、機密情報がデータベースに残るリスクを完全に排除できる。ただし、セッション中はClaudeが内容を見れる点には注意が必要だ。
Point: privateタグで囲むことでAPIキーや機密情報をデータベース保存から除外できる。
設定ファイルをカスタマイズして挙動を最適化する
Claude-Memの真髄は、細かなカスタマイズ性にある。設定ファイル`~/.claude-mem/settings.json`を編集することで、プロジェクトに最適な動作設定が可能だ。設定方法は3通り用意されており、インタラクティブスクリプト`./claude-mem-settings.sh`、Web UI(http://localhost:37777)、そして直接JSON編集から選択できる。
主要な設定項目は多岐にわたる。モデル選択ではhaiku、sonnet(デフォルト)、opusから選択可能。コンテキスト制御では`CLAUDE_MEM_CONTEXT_OBSERVATIONS`で1-200件(デフォルト50件)、`CLAUDE_MEM_CONTEXT_SESSION_COUNT`で1-50セッション(デフォルト10セッション)の保存量を調整できる。
フィルタリング機能も強力だ。観察タイプ(bugfix、feature、refactor、discovery、decision、change)やコンセプト(how-it-works、why-it-exists、gotcha、pattern、trade-off)で保存対象を絞り込める。さらに、`CLAUDE_MEM_SKIP_TOOLS`設定で特定のツールを除外することも可能だ。デフォルトではListMcpResourcesTool、SlashCommand、Skill、TodoWrite、AskUserQuestionなどが除外対象となっている。
これらの設定により、プロジェクトの規模や要件に応じた最適な動作が実現できる。小規模プロジェクトでは軽量なhaikuモデルと少ないコンテキスト量に設定し、大規模プロジェクトではopusモデルと豊富なコンテキストを確保するといった柔軟な運用が可能だ。
Point: settings.jsonを編集し、モデル選択やコンテキスト量などの詳細な動作設定をカスタマイズできる。
長時間のコーディングを実現するEndless Modeとは
Claude Codeの最大の制約であるコンテキスト限界を打ち破るのが、ベータ機能のEndless Modeだ。通常、約50ツールの使用後にコンテキスト制限に到達し、各ツールで1-10k+トークンが追加されるO(N²)複雑度の問題が発生する。Endless Modeはこの課題を根本的に解決する。
技術的アプローチは革新的だ。ツール出力を約500トークンの観察に圧縮し、リアルタイムでトランスクリプトを変換する。これにより、Working Memory(現在のコンテキスト)には圧縮された観察を保持し、Archive Memory(ディスク)には完全なツール出力を保存する二層構造を実現している。
この仕組みにより、技術的に数百ツール以上の連続使用が可能になる。大規模なコードベースのリファクタリングや、複雑な機能の段階的実装といった長時間にわたる開発セッションでも、コンテキストを維持し続けることができる。開発者はセッションの切り替えによる生産性の低下を気にすることなく、集中してコーディングに専念できるようになる。
Endless Modeはまだベータ機能ではあるが、すでに多くの開発者から高い評価を得ている。特にエンタープライズレベルの大規模プロジェクトや、複数チームが関わる長期的な開発において、その価値は計り知れない。
Point: コンテキスト制限を超えて作業を続けるため、ツール出力を圧縮して保持する革新的な機能だ。
まとめ
Claude-Memは、Claude Codeの記憶問題を根本的に解決する革命的なプラグインだ。わずか2コマンドで導入でき、自動的なコンテキスト保持、自然言語検索、そしてリアルタイム可視化という強力な機能を提供する。SQLiteを活用した効率的なデータ管理、Claude Agent SDKによる知的な要約、そしてプライバシー保護機能まで、実践的な開発現場の要求に応える設計が随所に見られる。
特に注目すべきは、開発の生産性を飛躍的に向上させる潜在能力だ。過去の意思決定や技術的発見の再利用、長時間セッションの維持、そしてチームでの知識共有といった側面で、AIエージェント開発の新たな標準を築く可能性を秘めている。
AGPL-3.0ライセンスの下でオープンソースとして開発が進められており、コミュニティの貢献も活発だ。今後の機能追加や改善にも期待がかかる。AIエージェント開発の効率化に真剣に取り組む開発者にとって、Claude-Memの導入はもはや選択肢ではなく、必須の要素と言えるだろう。ぜひこの機会にClaude-Memを導入し、AIアシスタントとの協業の新たな可能性を体験してみてほしい。
筆者は、AI×開発の実戦コミュニティをnoteで運営しています
経験豊富な"本職の開発者"が「本当に使える」AIの情報・学習環境をお届けしています
相談し放題、勉強会有、限定コード&記事あり
興味のある方は、是非以下のリンクから



コメント