文化祭で「三次元リズムゲーム」を作った話
臨場感あふれる音ゲーを体感しませんか?
この記事では,学園祭の企画として制作した「三次元リズムゲーム」について紹介します.
企画紹介
「三次元リズムゲーム」ってなんぞや
まずは動画をご覧ください.
イルミネーションに囲まれた空間で,黄色く光る球体(ノーツ)をタッチしていくリズムゲームです.
制作のきっかけは,学園祭の企画として,模擬店や展示が多く,深い「体験」を届けるコンテンツが少ないと感じたことです.
そこで,圧倒的な非日常体験を提供し,来場者の記憶に残る空間を作ることを目的として企画しました.
コンセプトは,「非日常な光の演出」と「協力型のリズムゲーム」です.
こだわりその1「非日常な光の演出」
チームラボのような空間をモチーフに制作しました.
暗い空間での光の演出には以下の2つの効果があります.
・情報遮断:
会場を暗転させることで視覚情報を限定し,意識を「光」のみに集中させることができます.
・瞳孔拡大による興奮状態の演出:
暗所により瞳孔が拡大することは,「興奮・高揚」の状態と体が感じます.
こだわりその2「協力型のリズムゲーム」
友達や恋人,家族と一緒に楽しめることも本企画の売りの一つです.
他の協力型リズムゲームは,「協力型」とされていても,別々の画面で別々のノーツを叩くことが多いです.この企画では,1つの空間で友人と一緒に共通のノーツをタッチしていくことがミソです.
ヒトは太古から「仲間との協調(狩猟・稲作)」に快感を感じるよう本能に刻まれています.「協力してノーツを叩く」という行為は,根源的な喜びを呼び起こすと考えました.
実績
出展イベント
- 東京科学大学デジタル創作同好会 traP10周年イベント「traPavilion」
- 東京科学大学 医歯学系 文化祭「お茶祭」
- 群馬工業高等専門学校 文化祭「工華祭」
- 東京科学大学 理工学系 文化祭「工大祭」
なんとも欲張りな出展を企画したものですね.
来場者数
初めの2会場は,未完成につき主だった営業ができなかったので,後2会場のみの結果が以下の通りとなります.
- 工華祭: 70名
- 工大祭:270名
合計340名の方にご来場いただきました.
技術的詳細
少しばっかし,技術面の紹介です.
全体のシステム
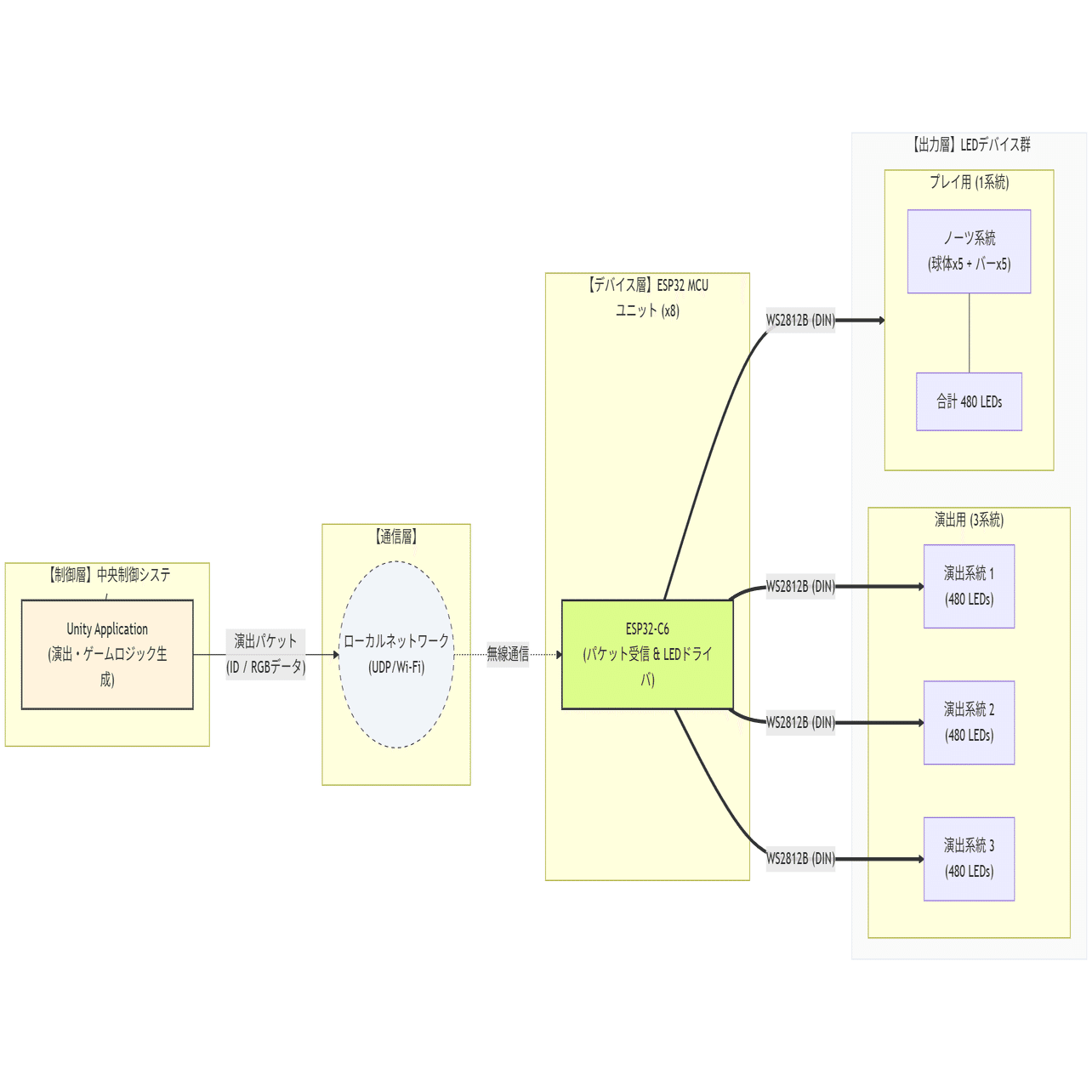
システム図は以下の画像のとおりです.
中央での制御をunityで行い,それをUDP通信により,8つのesp32-c6に送ってLEDを光らせています.
1つのマイコンの中でも,系統を4つに分け,3つを演出用LED,1つをノーツに割り当てています.各系統480個×4系統×マイコン8つで合計15,360個のLEDを使いました.
ノーツは球体のタッチノーツと,演出用のバーがあります.タッチノーツは5V,バーは12Vですが,信号線はどちらも5Vなので,そのままつなげています.(製作時この辺でトラブル起きたので,12Vと5Vを併用するのは推奨しないです.)
ノーツ
当日質問の多かった,タッチするノーツの仕組みについて説明します.
LEDは,8*8のLEDマトリクスを使用しています.最大輝度にすると過剰に明るいです笑.
タッチは,静電容量式のタッチセンサを使って検知しています.ノーツ1つ1つにタッチセンサICをつけ,ノーツ表面に太さ0.06mm(髪の毛と同じくらい)の銅線を張って電極としています.動画内で本体に十字の筋が入っているのが確認できると思いますが,それです.
構造
構造は,イベント用テントに,DAISOの伸縮棒と接続部品(3Dプリンタ製)を使って追加構造を作り,そこからLEDとノーツを垂らしています.少しわかりにくいですが,こんな感じです.↓
制作経緯やら反省やら
ここからは日記です.
自己紹介
制作経緯を話すにあたり自己紹介しておきます.
https://x.com/wakky_robocon
高専から大学に編入し,現在学部4年です.
高専時代は高専ロボコン(1~3年)やったり,射的ロボット(5年)作ったりしてました.本職は制御屋です.
2025/05 ことの発端
高専1年のときに文化祭クラス企画を一緒に作った友達と,「またなにか作りたいね」という話になったのがことの発端です.
そのときに挙げた企画の条件が以下のとおりです.
リアルに存在すること(バーチャルに収まらないこと)
誰も見たことのない作品であること
演出とゲームの2つの要素があること.空間の雰囲気づくりを優先するため,演出をメインとすること.(ゲーム要素は,材料費分のお金を回収するため)
演出は,チームラボのような光の演出であること.3次元空間を有効に使うこと.
ゲームは,複数人プレイが可能であること.
分担は,
私(wakky)
・構造,回路,組み込みソフトウェア,unityとの通信
高専同期
・unityでのゲームおよび演出制作
としました.
2025/06 企画の詳細詰め
Who ターゲット
・高専生,東工大生:技術的におもしろいとか?
・カップル:写真映えする雰囲気
・地元の親子連れ:子どもでも楽しめる難易度
工大祭について,終わって思ったことですが,
・親子連れや老夫婦など地元の方がn割
・文化祭になると,学内のカップル率が増える
ということがわかりました.
What どんな価値を提供するのか
・普段の勉強から離れた息抜きの時間
・非日常体験,音楽にノル体験の提供
How 具体的に何を体験してもらうのか
以下の要素を備えたリズムゲーム
・三次元空間上で遊べる
・TeamLabのような非日常的な演出
・ゲームの判定に応じて,演出に影響を与える
2025/09 制作本格化
私の大学院入試が8月後半だったため、それが終わってから制作を本格化しました。
ここで,万博に行ってLED演出のすごさに刺激を受けた私がゲームコンセプトの変更を提案.「止まっている人に対して,ノーツが流れてくる」から「ノーツはいろいろな場所で突然発生し,人がそれを追いかける」という内容になりました.
この頃、Unityの人手が足りん!ということで、万博会場で開催されたXROBOCONのチームメンバーにUnityの補佐をお願いしました.
私のタスク部分としては,少しずつ、udp通信やら、ネオピクセル4系統駆動やら、電圧の違うやつやら、の要素技術を開発していきました.これを早めに終わらせて、発注しなければ届かないという焦りから,要素語術の開発を優先していましたが,こちらに気を取られて,
・プリンタ部品,回路の量産(ノーツの量産及び配線,テープLEDの配線変更)
・構造部分の設計
を忘れていました.
自分が限界進捗すればなんとかなるものはいいですが,3Dプリンタ部品量産と,発注は根性でどうにかなるもんじゃありません!,気をつけましょう...
2025/10 出展開始と「進捗を産む人」の展示
東京科学大学デジタル創作同好会 traP10周年イベント「traPavilion」
traPavilionへの出展は急遽決めたため,当然間に合うはずもなく,「進捗を産む人」の展示となりました.しかし,音楽づくりやゲーム体験設計の経験が豊富なtraP部員およびOB/OGのご意見はとても参考になりました.
東京科学大学 医歯学系 文化祭「お茶祭」
こちらでもゲーム部分は間に合わず,2日間ともにイルミネーションの展示となりました.
群馬工業高等専門学校 文化祭「工華祭」
母校の文化祭!準備日が2日間あり,ものづくり系企画にとても優しい文化祭です.「高校のような本気のクラス企画(→模擬店だけでなくお化け屋敷や縁日がある)」+「高専の技術力」が合わさった文化祭でとても好きです.こちらは,どうにかゲーム部分が間に合ったので,リズムゲームとしてお客様からお金をいただくことができるようになりました.しかし,タッチセンサの誤検知や,ノーツLEDやマイコンの突然死に悩まされ,完全な形で楽しんでいただくことはできませんでした.
東京科学大学 理工学系 文化祭「工大祭」
初日朝から通常営業することができました。しかし、徐々にタッチセンサが故障していき、(原因不明、静電気と憶測している)途中で修理タイムを挟みながらの運営となりました。2日目は爆破予告が会った影響で午後から営業を再開。一般の人が減ったため、値段を下げて営業。値下げに追い込まれなければ普通に黒字化したのに!
2025/11 振り返りと反省
体験設計および実装
・思ったよりフレームレートが低かった.これによりノーツが反応するまで,ノーツをタッチし続ける必要が出てしまい,体験価値が下がってしまった.原因は,PCスペックに対して,unityの演出アルゴリズムが重かったことで,軽量化が今後の課題である.
進捗管理
・1ヶ月前には完成させてテストをすべき
・機能実装の優先順位を決めて開発する必要がある.間に合わないことをいつどんな基準で判断するのか,どこを切るのかを明確にしておく.
・最優先爆速でやれ → サンプル部品の発注(検証,本発注,実装)
優先速くやれ → 外装設計(特に量産が必要なもの)(3dプリンタ量産)
優先速くやれ → サンプル部品の技術的パフォーマンス的検証(本発注)
速くやれ → 本発注(実装)
プログラム
・コメントの書き方などコーディングルールを作る必要があった(doxygen形式で,変数の型と値の範囲,いつどのくらいの頻度で呼び出される想定なのか)
回路設計
・回路素人なら素人らしく,回路屋さんにレビューを依頼しましょうというお話…


コメント