じつは哲学は「2種類」しかない~白哲学と黒哲学だ!
世の中には「2種類の〇〇」しかない──
それは、「A」と「B」だ!
──そんなふうに、物事を二分して語るやり方がある。
もちろん、たいていの場合、それは乱暴で不正確な、誤ったアプローチだ。現実の世界はもっとグラデーションに富んでおり、そう単純に割り切れるものではない。
だが、それでも私は、複雑なものを理解するための「入り口」として、この二分法には意義があると考えている。極端な分類だからこそ、かえって全体像がくっきりと浮かび上がることがあるからだ。
だから、あえて言おう。
世の中には「2種類の哲学」しかない──
それは、「白哲学」と「黒哲学」だ!
■白哲学とは何か?
まずは、「白哲学」から説明しよう。
ここでいう「白哲学」とは、いわゆる“普通の哲学”のことだ。「正統派の哲学」と言い換えてもいいだろう。つまり、一般に「哲学」と聞いて多くの人が思い浮かべるもの──それが白哲学だというわけだ。
では、その“普通の哲学”とは、どのようなものなのか?
白哲学の基本理念は、こうである。
「この世界には真理が存在する! それを見つけ出そう!」
真理とは、揺るぎない「絶対的な正しさ」のこと。この世界のどこかにそれが「存在している」と信じ、その正しさに近づこうとする営み──それこそが、白哲学である。
たとえば、「正義とは何か?」という問いを立ててみよう。
もし誰かが「そんなの人それぞれだよ」とか「完璧な正義なんてあるわけないでしょ」と答えたなら、その人は白哲学の立場には立っていない。白哲学者なら、きっとこう言うだろう。
「理想の正義(=正義のイデア)は、必ず存在する! だから、それを考えて、考えて、考え抜こう!」
つまり、「〇〇とは何か?」という問いに対して、「どこかに唯一無二の正解がある」と信じて思索を続ける姿勢──それが白哲学の核心である。
この白哲学の代表格が、古代ギリシャの哲学者・プラトンだ。
彼は、「イデア」と呼ばれる“理想の〇〇”が、現実とは異なる次元に実在すると主張した。もちろん、そのイデアは目に見えるわけでも、手で触れられるわけでもない。それでも、「ある」と信じ、それを追い求める。
「善とは何か? 幸福とは何か?」
「その理想のかたち、答えは必ずある!」
「真理はいつもひとつ!」
──そう信じて、ひたすら思索を続ける哲学。
それが、白哲学である。
そして──この白哲学に対する、強烈なカウンターとして登場したのが、次に紹介する「黒哲学」である。
■黒哲学とは何か?
さて、「白哲学」が“唯一無二の正しさ”や“理想”を信じる哲学だとするならば──その立場に真っ向から異を唱えるのが、「黒哲学」である。
白哲学とは正反対の立場なのだから、黒哲学は、ようするに次のような哲学だ。
「真理(絶対的な正しさ)なんて存在しない」
だからこそ、こんなふうになる。
「は?善とは何か? 幸福とは何か?」
「そんなもん、答えがあるわけねーだろ!」
「完璧な正義なんてない! 人それぞれだ!」
──これが、黒哲学の基本スタンスである。
ただし、ここでひとつ大事なポイントがある。
黒哲学が本当に問題にしているのは、「真理が存在するかどうか」そのものではない。どちらかと言えば、こうなのだ。
「真理があるかどうかなんて知らん。でも、それを信じすぎるとロクなことにならないぞ」
つまり、黒哲学とは白哲学への批判として生まれた哲学なのである。
言ってしまえば、黒哲学とは──「白哲学、絶対ゆるさないマン」なのだ。
とにかく黒哲学は、白哲学が大嫌い。ただし、それは「真理なんてない」と信じているから、そうなったのではない。むしろ逆である。
大嫌いな白哲学を否定したいから、わざわざ「真理なんてない」と言っているのだ。
ようするに、黒哲学の根底には、白哲学をぶち壊したいという強烈なモチベーション(怒りと憎しみ)がある。その一点だけは覚えておいてほしい。
さて、そんな黒哲学の代表格といえば──やはり、ニーチェだ。彼は、こう言った。
「神は死んだ」
この言葉の意味は、「人間が拠り所としてきた“絶対的な価値”が、もはや信じられなくなった」ということだ。
また、ニーチェが宗教を批判したことは有名だが、彼は「(神様を信仰する)宗教とは、大衆向けのプラトン哲学にすぎない」とも述べている。
つまり、「究極の正しさ」「普遍的な真理」「絶対的な神」といった前提のもとに、それを求めて生きようとする価値観──そんなプラトン哲学(=白哲学、宗教)を根本から否定したのが、ニーチェだったのだ。
「そんなもんねーよ! 死んだよ!」
つまりニーチェは、白哲学的な「正しさの押しつけ」に真っ向から反抗したのである。
黒哲学とは、そうした白哲学に対する反逆の哲学なのだ。
そして──この「反逆」が目的であるがゆえに、そこに至る黒哲学のアプローチはさまざまに存在する。たとえば、以下のように分類できる。
① 懐疑論・不可知論
「真理なんて存在しない。あるいは、あったとしても人間には知りえない」
→「だから真理を目指すなんてしょーもなっ!」
② 実存主義
「真理なんてわからないのだから、現実を生きる“個人”を尊重しよう」
→「だから真理を目指すなんてしょーもなっ!」
③ ポストモダン思想
「そもそも“正しい/間違い”という区分け自体が幻想なんじゃないのか?」
→「だから真理を目指すなんてしょーもなっ!」
言い方は違えど、どれも根っこは同じ。
「白哲学をぶち壊せ」──それが、黒哲学の合言葉なのである。
極論すれば、黒哲学とは「反哲学」と呼んでもいいかもしれない。
■まとめ
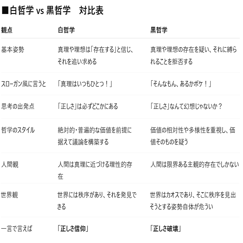
最後に、白哲学と黒哲学の違いを表で整理してみよう。
さあ、あなたはどちらの立場に共感するだろうか?
「理想がある」と信じて探し続ける哲学か。
「理想なんて嘘っぱちだ」と笑い飛ばす哲学か。
白「『正しさ』『理想』が存在すると信じて考えよう!(^▽^)v」
黒「いやいや、そう語る連中って、なんか胡散臭いだろが!(怒)」
哲学にはさまざまな立場や考え方があるが、突きつめてみれば、結局はこの「白」と「黒」のどちらを選ぶか、という話にすぎないのかもしれない。
<本記事の続きはこちら↓>
※「この記事が面白かった」と思ってくださった方は、「飲茶にコーヒー1杯(500円)おごる」ぐらいの気持ちで、メンバー登録していただけると嬉しいです。
登録すれば、これまでの有料記事がすべて読めます。
本noteでは、すべての「知」を面白くまとめることを目指していますので、執筆活動を続けるためにも、どうかご支援よろしくお願いいたします。



コメント