ローカルLLMのPoCに300万円使う前に読んでほしい話
はじめに
製造業でローカルLLMの導入が話題になっています。
「ChatGPTは便利だけど、機密情報を扱えない」 「社内にサーバーを置けば、安全に生成AIが使えるらしい」 「最近のローカルLLMは性能が高いと聞いた」
こういった期待を持って、ITベンダーに相談する。担当者は丁寧にヒアリングしてくれます。立派な提案書も届きます。そして見積もり。金額は300万円から1,500万円、期間は3ヶ月から半年。
数ヶ月経って契約が成立し、プロジェクトが進みます。要件定義、環境構築。そして2〜3ヶ月後、ようやく検証環境が完成します。
検討開始から半年が経過。ようやく現場の担当者が触ってみる。
「あれ、このUI、使いにくいな...」 「既存の業務フローに合わない」 「思ったより効果が出ない」
でも、既に300万円を払った後です。
問題は、ITベンダーのPoCが悪いわけではありません。問題は、「触る」のが遅すぎることです。
実際に使ってみないとわからないことは多い。UIの使い勝手、業務フローとの整合性、現場の受け入れ。これらは触ってみて初めてわかります。
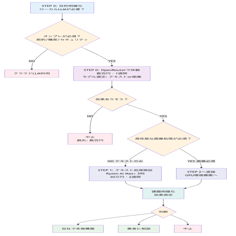
この記事では、別のアプローチを提案します。
まず触る。小さく始める。課題を明確にする。そこから判断する。
数百円で1週間試す。30万円で2週間、実環境で検証する。課題も効果も明確になった時点で判断する。自社で本格化するか、専門業者に相談するか、またはやらないか。
「とりあえずPoC」に300万円使う前に、やれることがあります。ご自身で負荷なくできるところまで進めて、課題と効果を明確にしてから業者に相談すれば、もう失敗しません。
1. なぜ「触らないとわからない」のか
レポートには書かれないこと
ITベンダーのPoCレポートには、技術的な検証結果が書かれています。モデルの精度、処理速度、システム構成。でも、実際に導入すると見えてくる問題は、レポートには書かれていません。
触ってみて初めてわかること:
このUIは現場の人が使いこなせるか
実際のデータでどのくらいの精度が出るか
どのくらい手直しが必要か
業務フローのどこで詰まるか
現場の人は本当に使ってくれるか
具体例
ある製造業で、特許文書の翻訳にローカルLLMを導入しようとしました。レポート上は「翻訳精度95%」と記載されていました。
実際に使ってみると:
化学式の部分が誤訳される
図表番号の参照がずれる
1つの文書が長すぎると処理が途中で止まる
結果をExcelに貼り付けると改行が崩れる
これらは全て、実際に触らないとわかりませんでした。でも、これが分かったからこそ、対策も立てられました。
2. 段階的アプローチが最も効率的な理由
課題を正確に把握できる
小さく始めて、段階的に進めることで、それぞれのステップで新しい課題が見えてきます。
ステップ0(体験): そもそもLLMで解決できそうか
ステップ1(小規模検証): 実業務での精度、速度、使い勝手の問題
ステップ2(本格運用): 複数ユーザー、大量データでの問題
各ステップで課題を洗い出し、解決してから次へ進む。この方が、結果的に早く、確実に、本格運用にたどり着けます。
業者に依頼する際も明確に指示できる
もし本格運用で専門業者に依頼する場合、課題が明確になっていることが重要です。
課題が不明確な場合: 「ローカルLLMを導入したいんですが...」 → 業者も何を提案すれば良いか分からない → 汎用的な(高額な)提案になる → 結局、実際の課題解決にならない
課題が明確な場合: 「特許翻訳で、化学式の誤訳が多い。1文書が長いと処理が止まる。この2点を解決したい」 → 業者は具体的な解決策を提案できる → 的確な見積もり → お互い納得できる契約
段階的に進めることで、業者との関係も良好になります。
投資判断が明確になる
各ステップで効果を確認してから次の投資を判断できます。
もし効果が出なければ、早い段階でストップできる。損失は最小限。逆に効果が確認できれば、自信を持って次の投資ができます。
判断例は下記のとおりです。
3. ステップ0: まず体験する(OpenRouter)
目的
「そもそもLLMで解決できそうか」を体感で確認します。
やり方
OpenRouterというサービスを使います。これは様々なLLMモデルを試せるサービスで、ローカルLLMのモデル(gpt-oss-120b、Gemma 3等)も利用できます。
実際の業務タスクを投げてみます。例えば:
技術文書を要約してみる
データを分類してみる
報告書の下書きを作らせてみる
重要なのは、機密情報は使わないこと。サンプルデータや公開情報で試します。
モデル
コスパを重視すると、選択肢は多くありません。
画像も読み取りたい:Gemma3-27b
テキストのみで良い:gpt-oss-120bかQwen3-30a-3b
何がわかるか
LLMで課題が解決できそうか(精度の感覚)
どんな使い方ができそうか
どのモデルが良さそうか
コストと期間
費用:数百円(利用料) 期間:1週間
この段階で見えてくる課題
「意外と使える」 「でも、専門用語が少し怪しい」 「長い文章だとどうなるんだろう」 「実際のExcelデータでどう処理するか」
こういった疑問が出てきます。それが次のステップへのヒントになります。
4. ステップ1: 実環境で課題を洗い出す(Ryzen AI Max+ 395)
目的
実際の環境(機密情報を含む)で試して、具体的な課題を洗い出します。
構成例1
(重要) この30万円の構成は、テキスト処理(gpt-oss-120bなど)を実用的な速度で動かし、「実データでの課題」を洗い出すための最安・最速の検証機です。
もしステップ0で「Gemma 3(画像対応)が必須」と判断した場合、このPCでは出力が遅いため推奨できません。その場合は、ステップ1を飛ばしてステップ2(NVIDIA GPU環境の構築)に進むことを検討してください。
PC : EVO-X2(プロセッサ: Ryzen AI Max+ 395、メモリ: 128GB統合メモリ)
OS : Windows
ソフトウェア: LM Studio(無料)
ChatGPTとほとんど同じ画面のチャットアプリです。モデル例: gpt-oss-120b
画像認識を含む色々なモデルを無料でインストールできますが、Gemma3など高性能モデルの場合は出力が遅いのでNVIDIAのGPUを推奨します。
追記(2025/11/22)
下記noteで検証したQwen3-vlシリーズもかなり良いです。とりあえず、これで試して!
費用:約30万円 セットアップ時間:数時間
何をするか
実際の業務データで試します。そして、現場の人に使ってもらいます。使用例を下記に示します。
最初の1週間は自分で試す。次の1週間は、現場のメンバー2〜5名に使ってもらう。
この段階で見えてくる課題
実際に使ってみると、様々な課題が見えてきます。
技術的な課題:
処理速度が思ったより遅い(特に、ローカル)
特定の専門用語の精度が低い
ファイル形式によってエラーが出る
長い文書だと途中で止まる
業務フローの課題:
Excelとの連携がスムーズにいかない
結果の確認作業が意外と手間
どこまでをLLMに任せるか判断が難しい
現場の受け入れの課題:
「本当に正確なの?」という不安
使い方が分からない人がいる
既存の作業手順との整合性
これらは、触ってみないとわかりませんでした。でも、わかったからこそ対策が立てられます。
効果測定も忘れずに
処理時間、工数削減、品質の変化を記録します。数字で見えると、次の判断がしやすくなります。
5. ここで判断する - 課題が明確になっている
2〜3週間の検証で、手元には以下のものが揃っています:
実運用可能なシステム(30万円で構築済み)
定量的な効果データ
具体的な課題のリスト
現場の生の声
解決策のアイデア
この時点で判断できること
選択肢A: 自社で本格環境を構築
課題が明確で、自社で解決できそうなら、GPU環境を構築して本格運用に進みます。
例えば:
「処理速度が遅い」→ GPU(RTX A6000)を導入
「図表の処理ができない」→ Gemma 3 27B(マルチモーダル対応)に変更、CUDAの使えるNVIDIAのGPUを導入
「複数人で使うと遅い」→ vLLM + OpenWebUIで構築、CUDAの使えるNVIDIAのGPU購入
投資額は明確です。150万〜200万円程度。効果も見えているので、投資判断がしやすい。バックアップや冗長性、電力や設置場所などを加味した構成は、絞られた使用者とユースケースに合わせて検討します。ローカルLLMが必要なのは、全社員ではないはずです。
選択肢B: 専門業者に相談
より高度な課題がある場合、専門業者に相談します。でも、この時点で課題が明確になっているので、打ち合わせが効率的です。
業者への依頼内容: 「現在、Ryzen AI Max+ 395でgpt-oss-120bを運用中。週200件の特許要約で、処理時間が30分→10分に短縮。ただし、以下の課題がある:
化学式の要約精度が低い(改善したい)
1文書10ページ超だと処理が止まる(対策が必要)
図表を含む文書に対応したい(マルチモーダル化)
これらを解決する構成を提案してほしい。予算は100万円程度を想定。」
これだけ明確なら、業者も的確な提案ができます。無駄な検証が不要で、お互い納得できる契約になります。
選択肢C: やらない
もし効果が見込めないと分かったら、ここでストップします。損失は30万円。300万円のPoCをやってから気づくより、圧倒的に安く済みます。
6. ステップ2: 本格環境の構築(必要なら)
選択肢Aを選んだ場合、本格的なGPU環境を構築します。すでに精度の異メーはついているので、実データでどの程度の速度か確認します。サーバー構築に関して社内に全く知見がない場合は、業者と相談推奨です。既存のサーバーがあれば、ステップ1を飛ばして、Gemma3を使える環境構築が可能な可能性があります。
構成例2
GPU: RTX A6000(48GB VRAM以上)
OS: Linux
ソフトウェア: Ollama or vLLM+ OpenWebUI
モデル: Gemma 3 27B(マルチモーダル対応)
費用:150万〜200万円 構築期間:2〜4週間
なぜステップ1で課題を洗い出すことが重要だったか
もし最初からこの構成で始めていたら:
150万円を投資した後で「実は業務に合わない」と気づくリスク
不要なスペック(または不足するスペック)に投資してしまうリスク
ステップ1で課題を洗い出したからこそ、必要な構成が明確になっています。無駄がありません。
7. 従来手法との比較
従来の「とりあえずPoC」アプローチ
「ローカルLLMが良さそう」という漠然とした期待
ITベンダーに相談
300万〜1,500万円で契約
デモデータで、3〜6ヶ月の検証
分厚いレポートを受領
「で、実際どう使うか」をまた検討
実際に使ってみると想定外の問題
再検討...
問題点:
課題が不明確なまま高額投資
「触ってみないとわからない」問題が後回し
時間とお金の無駄
無理やり成果を謳わないと失敗になるので、本質的な課題の隠蔽
提案する段階的アプローチ
OpenRouterで体験(数百円、1週間) → 「使えそうか」確認
Ryzen AI Max+ 395で検証(30万円、2週間) → 課題を洗い出す → 効果を測定 → 現場の声を集める
判断する → 課題が明確、効果も見えている → 自社で本格化 or 業者へ相談 or やめる
本格運用(必要なら) → 無駄のない投資
メリット:
費用:30万円(従来の1/10〜1/50)
期間:1ヶ月(従来の1/3〜1/6)
課題が明確になった状態で判断できる
触りながら進めるので、問題の早期発見
8. 導入事例のイメージ
ある製造業でのユースケースを想定します。
背景
研究部門で、毎週100件の特許文書(英語・中国語)を調査する業務がありました。1件あたり30分かかり、月間で200時間の工数。
ステップ0: OpenRouterで試す(1週間)
特許文書のサンプル(公開情報)で翻訳・要約を試しました。
結果:
「これ、使えそう」という手応え
ただし、化学式の翻訳が少し怪しい
費用:300円
ステップ1: Ryzen AI Max+ 395で検証(2週間)
実際の特許文書で検証しました。調査チーム2名に使ってもらいました。
見えてきた課題:
処理時間:30分 → 10分(良好)
ただし、同時に2名が使うと速度が落ちる
化学式の翻訳は、前後の文脈で判断すれば問題なし
図表を含む文書は処理できない(次の課題)
効果測定:
月間133時間の削減
年間約600万円の工数削減効果(時給4,000円換算)
費用:30万円
判断:自社で本格環境を構築
課題が明確だったので、解決策も明確でした:
複数ユーザー対応 → Ollama + OpenWebUI
図表処理 → Gemma 3 27B(マルチモーダル)
処理速度向上 → RTX A6000
ステップ2: GPU環境構築(1ヶ月)
RTX A6000搭載PCを構築(150万円)。
結果:
課題が解決
チーム内展開(チーム5名)へ
総括
総投資:180万円(検証30万円 + 本格環境150万円)
期間:2ヶ月
効果:年間600万円超
投資回収:約2ヶ月
もしITベンダーPoCを使っていたら:
投資:500万〜1,000万円
期間:6ヶ月
しかも実際の課題は後から判明
段階的に進めたからこそ、無駄のない投資ができました。
9. よくある質問
Q: OpenRouterは安全なのか?
A: 機密情報は使いません。「LLMで処理できるか」を確認するのが目的です。サンプルデータや公開情報で試してください。
Q: 30万円で本当に十分か?
A: 課題を洗い出すには十分です。本格運用は効果確認後に判断すればいいので、リスクは最小限です。
Q: 技術的な知識が必要では?
A: LM Studioなら、ソフトをインストールしてモデルをダウンロードするだけです。基本的なPC操作ができれば大丈夫です。
Q: 段階的に進めると、結局時間がかかるのでは?
A: 逆です。課題が明確になるので、結果的に早く本格運用にたどり着けます。最初から大規模に始めて、後から問題が発覚する方が時間の無駄です。
Q: 結局、専門業者は不要なのか?
A: 不要ではありません。ただし、課題が明確になった後で相談すれば、効率的に進められます。お互いにとって良い関係になります。
Q: 失敗したら?
A: 30万円で早期に判断できます。300万円使ってから気づくより、圧倒的に低リスクです。
10. まとめ
ローカルLLMの導入を検討しているなら、「とりあえずPoC」に300万円使う前に、やるべきことがあります。
段階的に進めることの価値
触らないとわからない課題があります。レポートには書かれない問題があります。段階的に進めることで、それらを早期に発見し、解決できます。
結果的に、無駄のない投資ができます。時間もお金も節約できます。何より、確実に本格運用にたどり着けます。
製造業全体で知見を共有しよう
日本の製造業が、各社で同じ検証を重複して行っている。これは無駄です。製造業では本業で守るべき知見が山のようにあり、LLMの使い方を「機密だから」と躊躇している場合ではありません。
知見を共有して、業界全体で前進しましょう。
最初の一歩を踏み出そう
OpenRouterで試すのに必要なのは、数百円と1週間だけです。それで「使えそうか」がわかります。
分厚いレポートより、1週間の体験。 数ヶ月の検討より、2週間の実践。
段階的に進めれば、課題も効果も明確になります。そこから本格運用へ進むか、専門業者に相談するか、またはやらないか。明確な根拠を持って判断できます。
大手企業に依頼するような「いい感じにやってくれるだろう感」はありません。
課題を考えるのは自分であり、課題解決の責任は業者と現場のユーザーだけではなく自分にも発生します。
でも、現場の本当の課題を把握して、解決に貢献できるか判断できます。
まずは、小さく始めてみませんか。
おまけ
ローカルLLMは楽しいですが、性能や速度を考えるとChatGPTのようなwebサービスに勝てません。勝ち筋があるとしたら、機密性の高いデータの処理かと思います。
また、ローカルLLMでもクラウドのAPIのようにアプリにLLMを組み込めるので、下記に示すような専門ツールとチャットアプリの連携や、大量処理のアプリの構築も可能です。
追記
大企業のDX担当者として、SaaS導入にさいして何がネックとなっているか、現状を書きました。






ローカルLLMはまだなかなかうまくいかないと思いますが、ITベンダー、コンサルに話を聞く前にやることがある!という話をしている人がいてくれてうれしいです。 頑張ってください!
無料とは思えない素晴らしい記事です
ローカルLLMは何回もPOCやったけどどれも無理。同じLLMモデルでも、やっぱり商用サービスのように洗練された答えは返ってこないよね。商用は間にいろんな、ユーザーの希望する回答に近づけるシステムプロンプトを何重にも重ねてからメインのLLMに渡してる。おんなじClaude4.5Sonnet でも、ClaudeDeskto…
ご記載の点に関しては、同意します。 よっぽどのことがない限り、コスパと性能の高い本家を使えるようにした方が良いです。API経由も結構違いますよね。 ただ、 ・社内の事情で、意外とローカルLLMの需要があった ・ChatGPTが出た頃のように簡単なタスクに限れば、実際に使えている場所はある …