Your privacy, your choice

We use essential cookies to make sure the site can function. We also use optional cookies for advertising, personalisation of content, usage analysis, and social media, as well as to allow video information to be shared for both marketing, analytics and editorial purposes.

By accepting optional cookies, you consent to the processing of your personal data - including transfers to third parties. Some third parties are outside of the European Economic Area, with varying standards of data protection.

See our privacy policy for more information on the use of your personal data.

for further information and to change your choices.

Skip to main content

Thank you for visiting nature.com. You are using a browser version with limited support for CSS. To obtain the best experience, we recommend you use a more up to date browser (or turn off compatibility mode in Internet Explorer). In the meantime, to ensure continued support, we are displaying the site without styles and JavaScript.

  • Resource
  • Published:

Cerebrospinal fluid proteomic signatures in cognitively normal individuals identify distinct clusters linked to neurodegeneration

Abstract

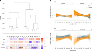
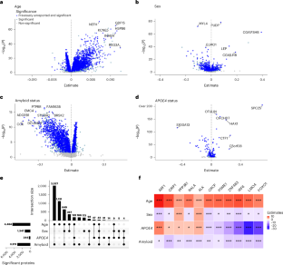
Age and APOE ε4 are major risk factors for Alzheimer’s disease (AD), while sex differences exist in disease prevalence and progression. Cerebrospinal fluid (CSF) proteomics can provide additional insights into brain aging and AD. To examine proteomic changes due to age, sex and apolipoprotein E (APOE) ε4 along with amyloid status before clinical AD occurs, we profiled 6,175 proteins in the CSF from 994 cognitively normal individuals aged 43–91 years. We identified and replicated 2,172 age-associated, 711 sex-associated, 193 APOE ε4-associated and 1,807 amyloid-associated proteins, with extensive overlap suggesting their interplay. These CSF-specific signatures were distinct from those in plasma. Network analysis revealed two proteomic modules—M2 (age-associated, sex-associated and amyloid-associated) and M6 (age-associated and sex-associated)—which were linked to neuropsychiatric and aging-related diseases. Together, our study provides proteomic changes during the early phase of AD, which may help identify new therapeutic targets of AD.

This is a preview of subscription content, access via your institution

Access options

Buy this article

Prices may be subject to local taxes which are calculated during checkout

Fig. 1: Study overview.
Fig. 2: Impact of aging, sex, APOE4 and amyloid status on CSF proteomics.
Fig. 3: Network analyses.
Fig. 4: Enrichment analysis for proteins in M2.
Fig. 5: Enrichment analysis for proteins in M6.
Fig. 6: Impact of aging, sex, APOE4 and amyloid status on plasma proteomics.
Fig. 7: Sex-stratified proteomic clocks in the CSF and plasma.

Similar content being viewed by others

Data availability

The Knight ADRC CSF and plasma proteomic data can be requested at https://live-knightadrc-washu.pantheonsite.io/professionals-clinicians/request-center-resources/. Requests for clinical or proteomic data from individual investigators will be reviewed to ensure compliance with patient confidentiality. Details on accessing available data and study protocols can be obtained from https://knightadrc.wustl.edu/. ADNI data can be requested through https://adni.loni.usc.edu/. FACE data can be requested through www.fundacioace.com. Emory Diversity data can be requested through www.synapse.org/Synapse:syn44132374 (Project SynID syn44132374). Source data are available.

References

  1. Zierer, J. et al. Exploring the molecular basis of age-related disease comorbidities using a multi-omics graphical model. Sci. Rep. 6, 37646 (2016).

    Article  CAS  PubMed  PubMed Central  Google Scholar 

  2. Li, R. & Singh, M. Sex differences in cognitive impairment and Alzheimer’s disease. Front. Neuroendocrinol. 35, 385–403 (2014).

    Article  PubMed  PubMed Central  Google Scholar 

  3. Sadigh-Eteghad, S. et al. Amyloid-beta: a crucial factor in Alzheimer’s disease. Med. Princ. Pract. 24, 1–10 (2015).

    Article  PubMed  Google Scholar 

  4. Benetos, A. et al. Influence of age, risk factors, and cardiovascular and renal disease on arterial stiffness: clinical applications. Am. J. Hypertens. 15, 1101–1108 (2002).

    Article  PubMed  Google Scholar 

  5. Owsley, C. Aging and vision. Vis. Res. 51, 1610–1622 (2011).

    Article  PubMed  Google Scholar 

  6. Harman, D. The aging process: major risk factor for disease and death. Proc. Natl Acad. Sci. USA 88, 5360–5363 (1991).

    Article  CAS  PubMed  PubMed Central  Google Scholar 

  7. Harman, D. Aging: overview. Ann. N. Y. Acad. Sci. 928, 1–21 (2001).

    Article  CAS  PubMed  Google Scholar 

  8. Moaddel, R. et al. Proteomics in aging research: a roadmap to clinical, translational research. Aging Cell 20, e13325 (2021).

    Article  CAS  PubMed  PubMed Central  Google Scholar 

  9. Maurya, P., Meleady, P., Dowling, P. & Clynes, M. Proteomic approaches for serum biomarker discovery in cancer. Anticancer Res. 27, 1247–1255 (2007).

    CAS  PubMed  Google Scholar 

  10. Enroth, S., Enroth, S. B., Johansson, A. & Gyllensten, U. Protein profiling reveals consequences of lifestyle choices on predicted biological aging. Sci. Rep. 5, 17282 (2015).

    Article  CAS  PubMed  PubMed Central  Google Scholar 

  11. Orwoll, E.S. et al. High-throughput serum proteomics for the identification of protein biomarkers of mortality in older men. Aging Cell 17, e12717 (2018).

    Article  PubMed  PubMed Central  Google Scholar 

  12. Williams, S. A. et al. Plasma protein patterns as comprehensive indicators of health. Nat. Med. 25, 1851–1857 (2019).

    Article  CAS  PubMed  PubMed Central  Google Scholar 

  13. Tanaka, T. et al. Plasma proteomic biomarker signature of age predicts health and life span. eLife 9, e61073 (2020).

    Article  CAS  PubMed  PubMed Central  Google Scholar 

  14. Johnson, A. A., Shokhirev, M. N., Wyss-Coray, T. & Lehallier, B. Systematic review and analysis of human proteomics aging studies unveils a novel proteomic aging clock and identifies key processes that change with age. Ageing Res. Rev. 60, 101070 (2020).

    Article  CAS  PubMed  Google Scholar 

  15. Lehallier, B. et al. Undulating changes in human plasma proteome profiles across the lifespan. Nat. Med. 25, 1843–1850 (2019).

    Article  CAS  PubMed  PubMed Central  Google Scholar 

  16. Ye, S. et al. Plasma proteomic and autoantibody profiles reveal the proteomic characteristics involved in longevity families in Bama, China. Clin. Proteom. 16, 22 (2019).

    Article  Google Scholar 

  17. Santos-Lozano, A. et al. Successful aging: insights from proteome analyses of healthy centenarians. Aging 12, 3502–3515 (2020).

    Article  CAS  PubMed  PubMed Central  Google Scholar 

  18. Sebastiani, P. et al. Protein signatures of centenarians and their offspring suggest centenarians age slower than other humans. Aging Cell 20, e13290 (2021).

    Article  CAS  PubMed  PubMed Central  Google Scholar 

  19. Sebastiani, P. et al. A serum protein signature of APOE genotypes in centenarians. Aging Cell 18, e13023 (2019).

    Article  CAS  PubMed  PubMed Central  Google Scholar 

  20. Kopkova, A. et al. Cerebrospinal fluid microRNA signatures as diagnostic biomarkers in brain tumors. Cancers 11, 1546 (2019).

    Article  CAS  PubMed  PubMed Central  Google Scholar 

  21. Zhang, J. et al. Quantitative proteomic analysis of age-related changes in human cerebrospinal fluid. Neurobiol. Aging 26, 207–227 (2005).

    Article  CAS  PubMed  Google Scholar 

  22. Baird, G. S. et al. Age-dependent changes in the cerebrospinal fluid proteome by slow off-rate modified aptamer array. Am. J. Pathol. 180, 446–456 (2012).

    Article  CAS  PubMed  PubMed Central  Google Scholar 

  23. Wesenhagen, K. E. J. et al. Effects of age, amyloid, sex, and APOE ε4 on the CSF proteome in normal cognition. Alzheimers Dement. 14, e12286 (2022).

    Google Scholar 

  24. SomaScan v4.1 Data Standardization and File Specification Technical Note https://somalogic.com/wp-content/uploads/2022/07/SL00000048_Rev-3_2022-01_-Data-Standardization-and-File-Specification-Technical-Note-v2.pdf (somalogic, 2021).

  25. Zhang, Y. et al. Purification and characterization of progenitor and mature human astrocytes reveals transcriptional and functional differences with mouse. Neuron 89, 37–53 (2016).

    Article  CAS  PubMed  Google Scholar 

  26. Chen, C. P., Chen, R. L. & Preston, J. E. The influence of ageing in the cerebrospinal fluid concentrations of proteins that are derived from the choroid plexus, brain, and plasma. Exp. Gerontol. 47, 323–328 (2012).

    Article  CAS  PubMed  Google Scholar 

  27. Gaetani, L. et al. Neurofilament light chain as a biomarker in neurological disorders. J. Neurol. Neurosurg. Psychiatry 90, 870–881 (2019).

    Article  PubMed  Google Scholar 

  28. Bridel, C. et al. Diagnostic value of cerebrospinal fluid neurofilament light protein in neurology: a systematic review and meta-analysis. JAMA Neurol. 76, 1035–1048 (2019).

    Article  PubMed  PubMed Central  Google Scholar 

  29. Khalil, M. et al. Serum neurofilament light levels in normal aging and their association with morphologic brain changes. Nat. Commun. 11, 812 (2020).

    Article  CAS  PubMed  PubMed Central  Google Scholar 

  30. Maneix, L. et al. Cyclophilin A supports translation of intrinsically disordered proteins and affects haematopoietic stem cell ageing. Nat. Cell Biol. 26, 593–603 (2024).

    Article  CAS  PubMed  PubMed Central  Google Scholar 

  31. Pasetto, L. et al. Defective cyclophilin A induces TDP-43 proteinopathy: implications for amyotrophic lateral sclerosis and frontotemporal dementia. Brain 144, 3710–3726 (2021).

    Article  PubMed  PubMed Central  Google Scholar 

  32. Sorrentino, S. et al. Microglial heterogeneity and its potential role in driving phenotypic diversity of Alzheimer’s disease. Int. J. Mol. Sci. 22, 2780 (2021).

    Article  CAS  PubMed  PubMed Central  Google Scholar 

  33. Taniguchi, M. et al. MMP-7 cleaves amyloid β fragment peptides and copper ion inhibits the degradation. Biometals 30, 797–807 (2017).

    Article  CAS  PubMed  Google Scholar 

  34. Wyss-Coray, T. et al. TGF-β1 promotes microglial amyloid-β clearance and reduces plaque burden in transgenic mice. Nat. Med. 7, 612–618 (2001).

    Article  CAS  PubMed  Google Scholar 

  35. Tukiainen, T. et al. Landscape of X chromosome inactivation across human tissues. Nature 550, 244–248 (2017).

    Article  PubMed  PubMed Central  Google Scholar 

  36. Witt, E. et al. Sex-specific differences in the intracellular proteome of human endothelial cells from dizygotic twins. J. Proteom. 201, 48–56 (2019).

    Article  CAS  Google Scholar 

  37. Carbone, G. et al. Impact of serum leptin and adiponectin levels on brain infarcts in patients with mild cognitive impairment and Alzheimer’s disease: a longitudinal analysis. Front. Endocrinol. 15, 1389014 (2024).

    Article  Google Scholar 

  38. Guo, X., Tang, P., Zhang, X. & Li, R. Revisiting the effect of leptin on Alzheimer disease and Parkinson disease: the role of insulin sensitivity. J. Clin. Endocrinol. Metab. 109, 2274–2281 (2024).

    Article  CAS  PubMed  Google Scholar 

  39. Zhou, L., Pinho, R., Gu, Y. & Radak, Z. The role of SIRT3 in exercise and aging. Cells 11, 2596 (2022).

    Article  CAS  PubMed  PubMed Central  Google Scholar 

  40. Natale, F. et al. Inhibition of zDHHC7-driven protein S-palmitoylation prevents cognitive deficits in an experimental model of Alzheimer’s disease. Proc. Natl Acad. Sci. USA 121, e2402604121 (2024).

    Article  CAS  PubMed  PubMed Central  Google Scholar 

  41. Shvetcov, A. et al. Proteome profiling of cerebrospinal fluid using machine learning shows a unique protein signature associated with APOE4 genotype. Aging Cell 24, e14439 (2025).

    Article  CAS  PubMed  Google Scholar 

  42. Konijnenberg, E. et al. APOE ε4 genotype-dependent cerebrospinal fluid proteomic signatures in Alzheimer’s disease. Alzheimers Res. Ther. 12, 65 (2020).

    Article  CAS  PubMed  PubMed Central  Google Scholar 

  43. Frick, E. A. et al. Serum proteomics reveal APOE-ε4-dependent and APOE-ε4-independent protein signatures in Alzheimer’s disease. Nat. Aging 4, 1446–1464 (2024).

    Article  CAS  PubMed  PubMed Central  Google Scholar 

  44. Babapour Mofrad, R. et al. Sex differences in CSF biomarkers vary by Alzheimer disease stage and APOE ε4 genotype. Neurology 95, e2378–e2388 (2020).

    Article  CAS  PubMed  Google Scholar 

  45. Saddiki, H. et al. Age and the association between apolipoprotein E genotype and Alzheimer disease: a cerebrospinal fluid biomarker-based case-control study. PLoS Med. 17, e1003289 (2020).

    Article  CAS  PubMed  PubMed Central  Google Scholar 

  46. Libiger, O. et al. Longitudinal CSF proteomics identifies NPTX2 as a prognostic biomarker of Alzheimer’s disease. Alzheimers Dement. 17, 1976–1987 (2021).

    Article  CAS  PubMed  Google Scholar 

  47. Soldan, A. et al. NPTX2 in cerebrospinal fluid predicts the progression from normal cognition to mild cognitive impairment. Ann. Neurol. 94, 620–631 (2023).

    Article  CAS  PubMed  PubMed Central  Google Scholar 

  48. Lim, B. et al. Liquid biopsy of cerebrospinal fluid identifies neuronal pentraxin receptor (NPTXR) as a biomarker of progression of Alzheimer’s disease. Clin. Chem. Lab. Med. 57, 1875–1881 (2019).

    Article  CAS  PubMed  Google Scholar 

  49. Vacher, M. et al. Validation of a priori candidate Alzheimer’s disease SNPs with brain amyloid-beta deposition. Sci. Rep. 9, 17069 (2019).

    Article  PubMed  PubMed Central  Google Scholar 

  50. Cruchaga, C. et al. SNPs associated with cerebrospinal fluid phospho-tau levels influence rate of decline in Alzheimer’s disease. PLoS Genet. 6, e1001101 (2010).

    Article  PubMed  PubMed Central  Google Scholar 

  51. Shen, Y. et al. CSF proteomics identifies early changes in autosomal dominant Alzheimer’s disease. Cell 187, 6309–6326 (2024).

    Article  CAS  PubMed  PubMed Central  Google Scholar 

  52. Gao, C., Jiang, J., Tan, Y. & Chen, S. Microglia in neurodegenerative diseases: mechanism and potential therapeutic targets. Signal Transduct. Target. Ther. 8, 359 (2023).

    Article  PubMed  PubMed Central  Google Scholar 

  53. Mao, P., Meshul, C. K., Thuillier, P. & Reddy, P. H. Neurotransmitter CART as a new therapeutic candidate for Parkinson’s disease. Pharmaceuticals 6, 108–123 (2013).

    Article  CAS  PubMed  PubMed Central  Google Scholar 

  54. Yin, K. et al. CART modulates beta-amyloid metabolism-associated enzymes and attenuates memory deficits in APP/PS1 mice. Neurol. Res. 39, 885–894 (2017).

    Article  CAS  PubMed  Google Scholar 

  55. Jiang, H., Niu, F., Zheng, Y. & Xu, Y. CART mitigates oxidative stress and DNA damage in memory deficits of APP/PS1 mice via upregulating β-amyloid metabolism-associated enzymes. Mol. Med. Rep. 23, 280 (2021).

    Article  CAS  PubMed  PubMed Central  Google Scholar 

  56. Adams, G. D., Kehoe, R., Lesch, M. & Glassroth, J. Amiodarone-induced pneumonitis. Assessment of risk factors and possible risk reduction. Chest 93, 254–263 (1988).

    Article  CAS  PubMed  Google Scholar 

  57. Mayilyan, K. R. Complement genetics, deficiencies, and disease associations. Protein Cell 3, 487–496 (2012).

    Article  CAS  PubMed  PubMed Central  Google Scholar 

  58. Gate, D., Saligrama, N., Levanthal, O., Davis, M. & Wyss-Coray, T. Clonally expanded CD8 T cells patrol the cerebrospinal fluid in Alzheimer’s disease. Nature 577, 399–404 (2020).

    Article  CAS  PubMed  PubMed Central  Google Scholar 

  59. Gate, D. et al. CD4+ T cells contribute to neurodegeneration in Lewy body dementia. Science 374, 868–874 (2021).

    Article  CAS  PubMed  PubMed Central  Google Scholar 

  60. Christenson, R. K., Ford, J. J. & Redmer, D. A. Maturation of ovarian follicles in the prepubertal gilt. J. Reprod. Fertil. Suppl. 33, 21–36 (1985).

    CAS  PubMed  Google Scholar 

  61. Dammer, E. B. et al. Multi-platform proteomic analysis of Alzheimer’s disease cerebrospinal fluid and plasma reveals network biomarkers associated with proteostasis and the matrisome. Alzheimers Res. Ther. 14, 174 (2022).

    Article  CAS  PubMed  PubMed Central  Google Scholar 

  62. Whelan, C. D. et al. Multiplex proteomics identifies novel CSF and plasma biomarkers of early Alzheimer’s disease. Acta Neuropathol. Commun. 7, 169 (2019).

    Article  PubMed  PubMed Central  Google Scholar 

  63. Dayon, L. et al. Proteomes of paired human cerebrospinal fluid and plasma: relation to blood–brain barrier permeability in older adults. J. Proteome Res. 18, 1162–1174 (2019).

    Article  CAS  PubMed  Google Scholar 

  64. Huang, Y. et al. Unraveling aging from transcriptomics. Trends Genet. 41, 218–235 (2025).

    Article  CAS  PubMed  Google Scholar 

  65. Shokhirev, M. N. & Johnson, A. A. Modeling the human aging transcriptome across tissues, health status, and sex. Aging Cell 20, e13280 (2021).

    Article  CAS  PubMed  Google Scholar 

  66. Noroozi, R. et al. DNA methylation-based age clocks: from age prediction to age reversion. Ageing Res. Rev. 68, 101314 (2021).

    Article  CAS  PubMed  Google Scholar 

  67. Argentieri, M. A. et al. Proteomic aging clock predicts mortality and risk of common age-related diseases in diverse populations. Nat. Med. 30, 2450–2460 (2024).

    Article  CAS  PubMed  PubMed Central  Google Scholar 

  68. Wang, S. et al. Development, characterization, and replication of proteomic aging clocks: analysis of 2 population-based cohorts. PLoS Med. 21, e1004464 (2024).

    Article  PubMed  PubMed Central  Google Scholar 

  69. Oh, H. S. et al. Organ aging signatures in the plasma proteome track health and disease. Nature 624, 164–172 (2023).

    Article  CAS  PubMed  PubMed Central  Google Scholar 

  70. Melendez, J. et al. An interpretable machine learning-based cerebrospinal fluid proteomics clock for predicting age reveals novel insights into brain aging. Aging Cell 23, e14230 (2024).

    Article  CAS  PubMed  PubMed Central  Google Scholar 

  71. Deming, Y. et al. Genome-wide association study identifies four novel loci associated with Alzheimer’s endophenotypes and disease modifiers. Acta Neuropathol. 133, 839–856 (2017).

    Article  CAS  PubMed  PubMed Central  Google Scholar 

  72. Morris, J. C. et al. APOE predicts amyloid-beta but not tau Alzheimer pathology in cognitively normal aging. Ann. Neurol. 67, 122–131 (2010).

    Article  CAS  PubMed  PubMed Central  Google Scholar 

  73. Modeste, E. S. et al. Quantitative proteomics of cerebrospinal fluid from African Americans and Caucasians reveals shared and divergent changes in Alzheimer’s disease. Mol. Neurodegener. 18, 48 (2023).

    Article  CAS  PubMed  PubMed Central  Google Scholar 

  74. Gold, L. et al. Aptamer-based multiplexed proteomic technology for biomarker discovery. PLoS ONE 5, e15004 (2010).

    Article  CAS  PubMed  PubMed Central  Google Scholar 

  75. Yang, C. et al. Genomic atlas of the proteome from brain, CSF and plasma prioritizes proteins implicated in neurological disorders. Nat. Neurosci. 24, 1302–1312 (2021).

    Article  CAS  PubMed  PubMed Central  Google Scholar 

  76. Timsina, J. et al. Comparative analysis of Alzheimer’s disease cerebrospinal fluid biomarkers measurement by multiplex SOMAscan platform and immunoassay-based approach. J. Alzheimers Dis. 89, 193–207 (2022).

    Article  CAS  PubMed  PubMed Central  Google Scholar 

  77. Ali, M. et al. Multi-cohort cerebrospinal fluid proteomics identifies robust molecular signatures across the Alzheimer disease continuum. Neuron 113, 1363–1379 (2025).

    Article  CAS  PubMed  Google Scholar 

  78. Ibanez, L. et al. Benchmarking of a multi-biomarker low-volume panel for Alzheimer’s disease and related dementia research. Alzheimers Dement. 21, e14413 (2025).

    Article  CAS  PubMed  Google Scholar 

  79. Timsina, J. et al. Harmonization of CSF and imaging biomarkers in Alzheimer’s disease: need and practical applications for genetics studies and preclinical classification. Neurobiol. Dis. 190, 106373 (2024).

    Article  CAS  PubMed  Google Scholar 

  80. Benjamini, Y. & Hochberg, Y. Controlling the false discovery rate: a practical and powerful approach to multiple testing. J. R. Stat. Soc. Ser. B Stat. Method. 57, 289–300 (1995).

    Article  Google Scholar 

  81. Sun, B. B. et al. Plasma proteomic associations with genetics and health in the UK Biobank. Nature 622, 329–338 (2023).

    Article  CAS  PubMed  PubMed Central  Google Scholar 

  82. Langfelder, P. & Horvath, S. WGCNA: an R package for weighted correlation network analysis. BMC Bioinformatics 9, 559 (2008).

    Article  PubMed  PubMed Central  Google Scholar 

  83. Song, L., Langfelder, P. & Horvath, S. Comparison of co-expression measures: mutual information, correlation, and model based indices. BMC Bioinformatics 13, 328 (2012).

    Article  CAS  PubMed  PubMed Central  Google Scholar 

  84. Langfelder, P., Zhang, B. & Horvath, S. Defining clusters from a hierarchical cluster tree: the Dynamic Tree Cut package for R. Bioinformatics 24, 719–720 (2008).

    Article  CAS  PubMed  Google Scholar 

  85. Lakens, D. Calculating and reporting effect sizes to facilitate cumulative science: a practical primer for t-tests and ANOVAs. Front. Psychol. 4, 863 (2013).

    Article  PubMed  PubMed Central  Google Scholar 

  86. Cleveland, W., Grosse, E. & Shyu, W. in Statistical Models in S (Chambers, J. M. & Hastie, T. J. eds) 608 (Wadsworth & Brooks/Cole, 1992).

  87. Yu, G., Wang, L.-G., Yan, G.-R. & He, Q.-Y. DOSE: an R/Bioconductor package for disease ontology semantic and enrichment analysis. Bioinformatics 31, 608–609 (2014).

    Article  CAS  PubMed  Google Scholar 

  88. Bodenreider, O. The unified medical language system (UMLS): integrating biomedical terminology. Nucleic Acids Res. 32, D267–D270 (2004).

    Article  CAS  PubMed  PubMed Central  Google Scholar 

  89. Lamy, J.-B. Owlready: ontology-oriented programming in Python with automatic classification and high level constructs for biomedical ontologies. Artif. Intell. Med. 80, 11–28 (2017).

    Article  PubMed  Google Scholar 

  90. Hirsch, J. et al. ICD-10: history and context. Am. J. Neuroradiol. 37, 596–599 (2016).

    Article  CAS  PubMed  PubMed Central  Google Scholar 

  91. Wu, T. et al. clusterProfiler 4.0: a universal enrichment tool for interpreting omics data. Innovation 2, 100141 (2021).

    CAS  PubMed  PubMed Central  Google Scholar 

  92. Supek, F., Bošnjak, M., Škunca, N. & Šmuc, T. REVIGO summarizes and visualizes long lists of gene ontology terms. PLoS ONE 6, e21800 (2011).

    Article  CAS  PubMed  PubMed Central  Google Scholar 

  93. Friedman, J., Hastie, T. & Tibshirani, R. Regularization paths for generalized linear models via coordinate descent. J. Stat. Softw. 33, 1–22 (2010).

    Article  PubMed  PubMed Central  Google Scholar 

Download references

Acknowledgements

We thank all the participants and their families, and the involved cohorts, institutions and their staff. This work was supported by grants from the National Institutes of Health (NIH)—R01 AG074007 (Y.J.S.), R01 AG044546 (C.C.), P01 AG003991 (C.C. and J.C.M.), RF1 AG053303 (C.C.), RF1 AG058501 (C.C.), U01 AG058922 (C.C.), P30 AG066444 (J.C.M.) and P01 AG026276 (J.C.M.)—the Chan Zuckerberg Initiative, the Michael J. Fox Foundation (C.C.), the Alzheimer’s Association Zenith Fellows Award (no. ZEN-22-848604, awarded to C.C.) and the Basic Science Research Program through the National Research Foundation of Korea (NRF) and the Ministry of Education (NRF-2022R1A2C1092497, awarded to T.S.P.). Data collection and sharing for this project was funded by ADNI (NIH grant no. U01 AG024904) and Department of Defense ADNI (award no. W81XWH-12-2-0012). ADNI is funded by the National Institute on Aging, the National Institute of Biomedical Imaging and Bioengineering and through generous contributions from the following: AbbVie, Alzheimer’s Association; Alzheimer’s Drug Discovery Foundation; Araclon Biotech; BioClinica; Biogen; Bristol Myers Squibb; CereSpir; Cogstate; Eisai; Elan Pharmaceuticals; Eli Lilly and Company; EuroImmun; F. Hoffmann-La Roche and its affiliated company Genentech; Fujirebio; GE Healthcare; IXICO; Janssen Alzheimer Immunotherapy Research & Development; Johnson & Johnson Pharmaceutical Research & Development; Lumosity; Lundbeck; Merck & Co.; Meso Scale Diagnostics; NeuroRx Research; Neurotrack Technologies; Novartis Corporation; Pfizer; Piramal Imaging; Servier; Takeda Pharmaceutical; and Transition Therapeutics. The Canadian Institutes of Health Research is providing funds to support ADNI clinical sites in Canada. Private sector contributions are facilitated by the Foundation for the NIH (www.fnih.org). The grantee organization is the Northern California Institute for Research and Education; the study is coordinated by the Alzheimer’s Therapeutic Research Institute at the University of Southern California. ADNI data are disseminated by the Laboratory for Neuro Imaging at the University of Southern California.

Author information

Authors and Affiliations

Authors

Contributions

D.S., A.N.D., G.H., C.M.L. and C.A. performed the analysis, interpreted the results and drafted the manuscript. J.K., S.S. and C.A. interpreted the results, created the figures and were involved in manuscript revision. J.T., K.G. and Y.C. performed the proteomic data processing and QC. M.L. performed the phenotype data processing and QC. J.B. and P.K. acquired the Knight ADRC samples and data. M.B., A.O., M.V.F. and A.R. acquired the phenotypes and CSF samples in the FACE cohort. J.C.M. and S.E.S. obtained the funding, recruited the Knight ADRC cohort and curated the phenotype data. L.I. obtained funding to generate the proteomic data. T.S.P. obtained the funding, supervised the work and interpreted the results. Y.J.S. and C.C. obtained the funding to generate the proteomic data, designed the study, supervised the work, interpreted the results and drafted the manuscript. All authors read and approved the manuscript.

Corresponding author

Correspondence to Yun Ju Sung.

Ethics declarations

Competing interests

C.C. has received research support from GSK and Eisai. C.C. is a member of the advisory board of Circular Genomics and owns stocks. S.E.S. has served on scientific advisory boards on biomarker testing and education for Eisai and Novo Nordisk, and has received speaking fees for presentations on biomarker testing from Eisai, Eli Lilly and Company and Novo Nordisk. The other authors declare no competing interests. The study funders had no role in the collection, analysis or interpretation of the data, the writing of the manuscript, or the decision to submit the manuscript for publication.

Peer review

Peer review information

Nature Aging thanks Johan Gobom and the other, anonymous, reviewer(s) for their contribution to the peer review of this work.

Additional information

Publisher’s note Springer Nature remains neutral with regard to jurisdictional claims in published maps and institutional affiliations.

Extended data

Extended Data Fig. 1 Comparison between discovery and replication in CSF.

Scatter plots comparing results between the Knight ADRC cohort (x-axis) and the ADNI & FACE cohorts (y-axis) for age (a), sex (b), APOE4 (c), and amyloid status (d). Each point represents a protein with blue for those replicated; light blue for significant in discovery but not replicated; and gray for not significant in discovery. Pearson correlation coefficients (ρ) and p-values indicate consistency of association results between discovery and replication cohorts. Extremely small P values are reported as P < 2.2*10−308. Abbreviations: ADNI, Alzheimer’s Disease Neuroimaging Initiative; FACE, Fundacio ACE; APOE4, Apolipoprotein E ε4; ADRC, Alzheimer’s Disease Research Center.

Source data

Extended Data Fig. 2 Relationship between proteomic changes due to age and those due to amyloid status in the Knight ADRC cohort.

Scatter plot illustrating the relationship between protein changes due to age (x-axis) and changes due to amyloid status (y-axis). Proteins shown in blue are significant with age and amyloid status at FDR < 0.05, with the top 10 most significant proteins labeled. Abbreviations: ADRC, Alzheimer’s Disease Research Center; FDR, False Discovery Rate.

Source data

Extended Data Fig. 3 Aging trajectories for 11 replicated proteins.

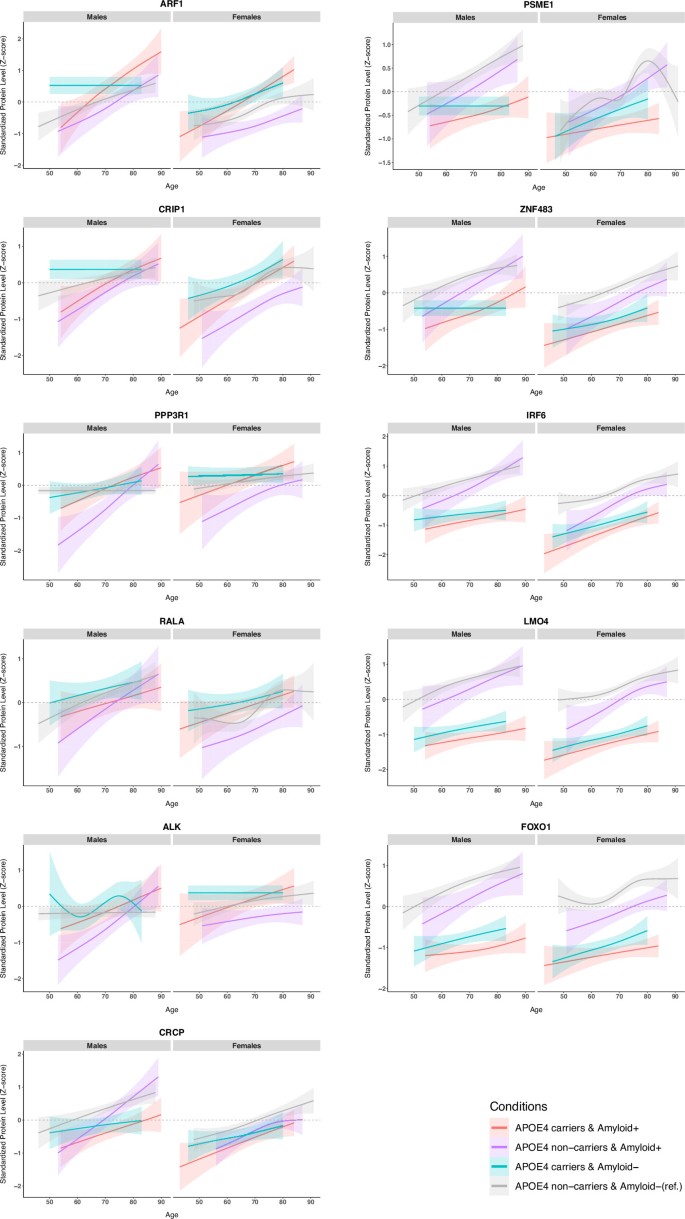
Aging trajectory of 11 proteins that were influenced by all four factors (age, sex, APOE status, and amyloid levels). These 11 proteins were newly identified in our study. Each trajectory illustrates how protein abundance changes over time.

Source data

Extended Data Fig. 4 Comparison between Knight ADRC and two mass-spectrometry data.

Scatter plots comparing association estimates across different cohorts. The left column compares results between Knight ADRC (x-axis) and Emory diversity cohort (y-axis), while the right column compares results between Knight ADRC (x-axis) and Wesenhagen et al. study (y-axis). Each point represents a protein with blue for those validated; light blue for significant in discovery but not validated; and gray for not significant in discovery. Pearson correlation test is used to evaluate association in (a-h).

Source data

Extended Data Fig. 5 Aging trajectories for 11 protein modules.

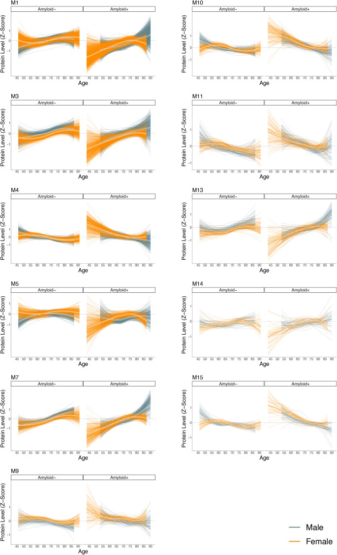
The LOESS plot displaying aging trajectories of each protein for 11 modules. Each panel shows aging trajectories separated by amyloid status (Amyloid- and Amyloid + ). Individual protein trajectories are shown as thin lines (blue for males, orange for females), while the average trajectories are represented by thicker lines.

Source data

Extended Data Fig. 6 Comparison between plasma Knight ADRC and UK biobank pharma proteomics project (UKB-PPP) data.

Scatter plots comparing results between the Knight ADRC cohort and the UKB-PPP (a) age effects and (b) sex effects. Each point represents a protein with blue for those significant in both cohorts; light blue for significant in Knight ADRC but not significant in UKB-PPP; and gray for not significant in Knight ADRC. Pearson correlation test was used to evaluate association.

Source data

Extended Data Fig. 7 Validation of sex-specific proteomic clocks in CSF and plasma.

(a) Performance of CSF proteomic clock in the independent ADNI (left) and FACE (right) for males (top) and females (bottom), separately (b) Performance of sex-specific plasma proteomic clock in the additional Knight ADRC samples that were excluded for creating proteomic clock. Pearson correlation test is used to evaluate association in (a-b).

Source data

Supplementary information

Supplementary Information

Supplementary Figs. 1–5 with table of contents and Tables 1–13 with table of contents.

Reporting Summary

Supplementary Tables 1–13

Supplementary Tables with table of contents.

Source data

Source Data Fig. 2

Input data for Fig. 2. Statistical source data from differential abundance analysis, UpSet plot and correlation matrix.

Source Data Fig. 3

Input data for Fig. 3. Statistical source data from the correlation matrix of WGCNA modules and aging trajectories of proteins in M2 and M6.

Source Data Fig. 4

Input data for Fig. 4. Statistical source data from enrichment analysis for M2 with Disease Ontology, Gene Ontology, cell type and survival analysis with CARTPT.

Source Data Fig. 5

Input data for Fig. 5. Statistical source data from the enrichment analysis for M6 with Disease Ontology, Gene Ontology, cell type and survival analysis with CFD.

Source Data Fig. 6

Input data for Fig. 6. Statistical source data from the differential abundance analysis in plasma data and effect size between CSF and plasma results.

Source Data Fig. 7

Input data for Fig. 7. Statistical source data from the proteomic clock analysis.

Source Data Extended Data Fig. 1

Input data for Extended Data Fig. 1. Statistical source data from the differential abundance analysis of Discovery and Replication datasets.

Source Data Extended Data Fig. 2

Input data for Extended Data Fig. 2. Statistical source data from differential abundance analysis for age and amyloid positivity.

Source Data Extended Data Fig. 3

Input data for Extended Data Fig. 3. Statistical source data from the aging trajectories of 11 replicated proteins.

Source Data Extended Data Fig. 4

Input data for Extended Data Fig. 4. Statistical source data from the differential abundance analysis from the Knight ADRC and two mass-spectrometry datasets.

Source Data Extended Data Fig. 5

Input data for Extended Data Fig. 5. Statistical source data from the aging trajectories of 11 protein modules.

Source Data Extended Data Fig. 6

Input data for Extended Data Fig. 6. Statistical source data from the differential abundance analysis of the Knight ADRC and UKB-PPP datasets.

Source Data Extended Data Fig. 7

Input data for Extended Data Fig. 7. Statistical source data from the proteomic clock analysis of CSF and plasma results.

Rights and permissions

Springer Nature or its licensor (e.g. a society or other partner) holds exclusive rights to this article under a publishing agreement with the author(s) or other rightsholder(s); author self-archiving of the accepted manuscript version of this article is solely governed by the terms of such publishing agreement and applicable law.

Reprints and permissions

About this article

Check for updates. Verify currency and authenticity via CrossMark

Cite this article

Seo, D., Do, A.N., Heo, G. et al. Cerebrospinal fluid proteomic signatures in cognitively normal individuals identify distinct clusters linked to neurodegeneration. Nat Aging (2025). https://doi.org/10.1038/s43587-025-00971-6

Download citation

  • Received:

  • Accepted:

  • Published:

  • DOI: https://doi.org/10.1038/s43587-025-00971-6

Nature Briefing

Sign up for the Nature Briefing newsletter — what matters in science, free to your inbox daily.

Get the most important science stories of the day, free in your inbox. Sign up for Nature Briefing