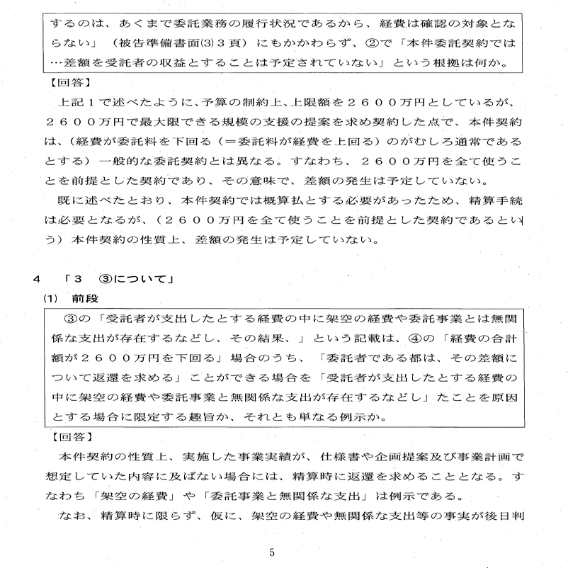
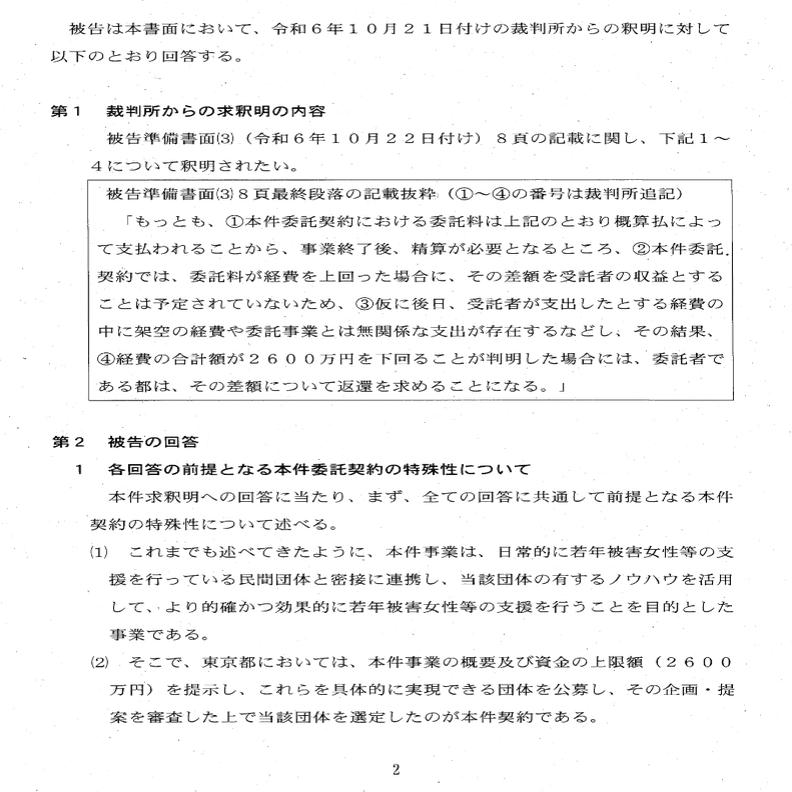
住民訴訟BONDプロジェクトR3若年⑥裁判所求釈明への回答
ひ「はい、こちらの裁判所からわかりやすくカラフルにしたうえでこの質問に答えろっていう求釈明の東京都からの回答がでました、それがこちら」
はい、順番にみていこうね
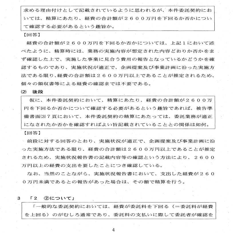
WBPCの若年被害女性等支援事業は、予算の関係で2600万円としているが、2600万円はゆうに超える提案を求めていた。すなわち、2600万円を使い切ることは当然の前提だったので、領収書もチェックしないでスルーしたのは当然である
はあああああああああああああああ!?!?!?アホか!?チェックしねえ理由にはならねえよ今更こんな屁理屈だしてくんなや!!!
だから領収書ノーチェックはセーーーーーーーーフ!!
あほか!!!!!!!!
2600万到達は規定されたことであり推定されるので確認は不要である!!!せーーーーーフ!!!もう一度いう!!!領収書の確認は不要である!!!
2600万円を下回ったと自己申告があればチェックすればいいのである!!!!2600万使いましたってペラ1の報告書をみたからノーチェック余裕!!!領収書確認不要!!!!自己申告なかったからセーーーーーーーフ!!!
裁判所「普通チェックするでしょこういう契約?」
東京都「これは使い切ること前提の契約だからチェックは不要!!!」
うそだろ・・・ゆりこ?
ここはお仕着せって感じなのでいいや



コメント