桜ういろうさん訴訟⑤高裁判決は9.11
ひ「どうも認知プロファイリング探偵暇空茜です」
な「助手のなるこです」
ひ「えーと桜ういろうこと櫻井平さんの高裁ですが、判決は9月11日言い渡し予定です」
な「(この台本)出すの直前すぎ!」
ひ「この高裁は原告被告双方が控訴してます。僕側としては、コロアキは認められたけどカンパのほうを却下されたからそれを認めてって理由で控訴ですね。控訴の訴状にあたるのは、控訴状のあとで提出する控訴理由書なのでそれを見てみましょうか」
な「どうして控訴状ではなくて控訴理由書なんですか?」
ひ「控訴は二週間以内にしないといけないから、その期間できちんと書くのは不可能。なので、控訴するという意思を一旦示してから、別途締め切りを設けた控訴理由書できっちりやるって形だね。でこちらが桜ういろうさんの控訴理由書」
な「どうせヒマソラガーとか言ってるんでしょ?」
ひ「一般的に扇動を使う!たとえばヒトラー!」
な「想像を飛び越えてきた」
ひ「差別的言動解消法における「扇動」とは」
な「?????????」
ひ「一般的な記事における用法。 「ヒトラーの扇動術」によれば」
な「?????????????????????」
ひ「ヒトラーとか出てきてびっくりしたけど、言いたいのは扇動には広い扇動って意味と狭い扇動って意味があるんだ!って事言いたいみたい」
な「でもどちらにせよ、「現地凸はするな」って止める反対側の発言してたから関係なくないですか?」
ひ「それはそうだけど、コロアキは暇空のせい!って言いたいんだと思うよ。実際共産党と強いつながりがあるColabo代表仁藤夢乃さんはそういうことずっと言ってるし」
な「そんな認定された裁判もありましたね、Colaboタコ部屋地裁判決ですが」
ひ「まあ高裁でもっときちんと審理されてほしいと思うよねあれは。無茶苦茶だと思うよ、タコ部屋発言でコロアキや山本一郎の責任まで被せられるって、ありえないと思うし」
な「それはそう思うんですけどそういう判決はでたんですよね・・・地裁ガチャって本当にあるんでしょうか」
ひ「知らない」
ひ「とまあ、控訴ってのは判決から変わってほしいところについて主張するものだから、桜ういろうに22万円賠償が認められた部分だけの反論だね。で、僕側の控訴理由は判決で、「摘示された事実はあくまで乏しい根拠で統一教会からカンパを集めた可能性のみである」として社会的評価は落ちないとしたから、そうじゃないって理屈になるね」
でーお互いに控訴理由書に対する答弁書を出した。
な「双方理由書とその答弁書を提出、と。あとは期日ですか?」
ひ「他に追加で、神原弁護士から、第一準備書面もでてきたね」
な「一審被告(一審被告)、一審被告(一審原告)ってなんですか??」(左上赤で囲う」
ひ「多分置換ミスだと思う」
な「あー、「◯◯」を「✕✕」に一括置換したとき、◯◯(✕✕)が✕✕(✕✕)とかになっても気づかないっていう」
ひ「一括置換をしたなら見直しが必要だね」
な「なるほどですね~」
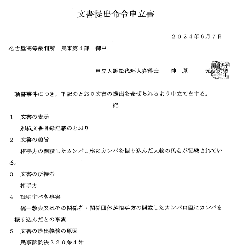
ひ「それと、再び、カンパした人たちの名簿を出せとかいう文書提出命令が提出された」
な「ええ・・・まだカンパ名簿出せとか言ってるんですか。ドン引きですわ」
ひ「一審で文書提出命令が却下されたときと同じような反論を出しておいたよ」
な「一審でも却下されましたからね」
ひ「で、期日があったんだけど、文書提出命令は必要ないと却下されました」
な「当然ですね」
ひ「さらに初回で結審しました。判決は9月11日です」
な「なるほどですね~ それでは判決が楽しみですね」
ひ「なので神原弁護士から弁論再開、つまり初回結審じゃなくてまだ反論させろって書面が提出されたよ」
な「ええ・・・」
ひ「控訴人 控訴人ってなってるのはまたミスだろうね。僕は「附帯控訴人」が正しいかな」
な「一括置換したら見直す必要性がありますね」
※左上赤く囲む
な「えーと、タコ部屋訴訟でコロアキは暇空のせいって認定されたんだぞ!!!ってことですか」
ひ「そういう感じ。で、別件を持ち出す必要はないし、弁論再開しなくていいよって意見書を出した」
な「どうなりました?」
ひ「この台本を書いてる9月1日時点で再開の連絡がないから、却下されてそのまま判決じゃないかな?却下の連絡は判決をそのまま言い渡すことで代えさせていただきますってやつじゃない?」
な「”当選の連絡は商品の発送をもって代えさせていただきます”みたいですね」
ひ「書面はnoteで有料販売しています。リンクは概要欄にあるのでよろしくお願いします。youtubeとnoteの売上は探偵と助手で折半しています。」
な「個別の投げ銭は、探偵はnoteのサポート、助手は固定ツイートまでお願いします」
ひ「それではまた次回お会いしましょう」
ここから先は
この記事が気に入ったらチップで応援してみませんか?



購入者のコメント