対神原弁護士訴訟⑤原告第2、被告5,6,7,8と上申書
ひ「どうも、認知プロファイリング探偵暇空茜です」
な「助手のなるこです」
ひ「えーと、神原弁護士を訴えた訴訟の続きですね」
な「ん?あれ?えーーーーーっと・・・・あっ!前回これ9月じゃないですか!半年も放置して!また忘れてたんでしょう!」
ひ「まず、放置してしまってたことは認める。ごめんなさい」
な「よろしい、で、どうして放置してたんですか」
ひ「それは書面を見ていったほうが早いだろう。前回は被告の2,3,4書面がでてきたところだったね」
ひ「書類が遅れますとの連絡もあった」
な「はい。被告が2,3,4と3つも書面を出したんだから次は原告ですか?」
ひ「そうだね。原告第2準備書面を出すターンだった。これがそれ」
構成としてはかなり読みやすくなってると思う。リーガル初心者にもおすすめ。たとえばこれは、リーガルハラスメント会見での発言に対し、被告の神原弁護士は「嫌がらせ目的だとか言ってない!」と主張してるから、原告の僕は「いや、ハラスメントとか言ったり、そもそもあの記者会見の意図を考えれば、嫌がらせって意味でハラスメントとか言ったでしょ」って反論してるわけ」
な「なるほどですね~」
ひ「あと、神原弁護士の主張「暇空の目的は温泉むすめを燃やしたことを誤らせることだ!」とかに反論したりしてるね」
な「温泉むすめのこと全然好きじゃないですよね?」
ひ「コンテンツとして温泉を擬人化してるらしい、くらいしか知らないよ。温泉はこの5年くらい行ってないし」
な「相手の調査が足らないですね~」
ひ「あとは、正当防衛についての反論とかね」
な「言論の正当防衛で名誉毀損発言は笑いました」
な「・・・?ここまでに、発表が遅れる理由がありませんよ」
ひ「うん、ここまでは前回の対となる反論じゃん?で、相手が新しい反論どうするかなーって被告第5準備書面を待ってたんだよ」
な「ふむふむ?」
ひ「で、でてきたのがこの第5準備書面」
な「ほら、1月にでてるから出せましたよね」
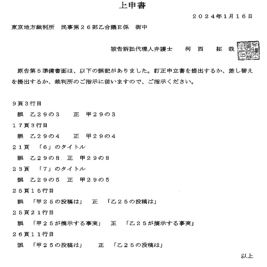
ひ「この頃はネトゲ戦記の原稿ラストスパートで超忙しかったんだって!あと、この第5準備書面って誤記だらけでさ、これが訂正の上申書。原告第5準備書面の誤記訂正表との上申書だけど、これも被告第5準備書面の誤記だね」
な「ワロタ」
ひ「で、誤記訂正が酷いから第5準備書面を訂正した第6準備書面を出すことになったみたい」
な「クソワロタ」
ひ「でこれが第6準備書面」
ひ「と、同時にでてきた第7準備書面」
な「原告は第2準備書面までしか出してないのに第7準備書面までいくなんて、さすがセブンナイツですね」
ひ「で、しれっと原告は「漫画の性的描写を非難すること」を「作品を燃やす」と表現してる、とか脚注としれっと全く間違ったことを主張したりとんでもない」
な「ワロタなんだこりゃ」
ひ「で、更に裁判期日の当日にこの第8準備書面が出てきた」
な「裁判期日当日に書面・・・えっと、自称学生の弁護士って」
ひ「この河西拓哉弁護士が、堀口くんの代理人もつとめてるね」
な「自称学生と同じ行動を・・・?」
ひ「まず、ゆめみゃんではなくてゆめにゃん。そして、「ゆめにゃん」というのは、共産党と強いつながりがあるColabo代表仁藤夢乃さんの著書「難民高校生」の中で共産党と強いつながりがあるColabo代表仁藤夢乃さん自身が語った愛称なんだから、嘲笑してるとかひどいよね」
な「ちゃんと難民高校生よんだんでしょうか?けしからんですね!」
ひ「君は難民高校生読んだの?」
な「読むわけ無いじゃないですか?」
ひ「あとこことか、途中で文章が終わってしまってる」
な「叙述トリックかなにかじゃないですか?」
ひ「第5準備書面、第6準備書面でも思ったけど、河西拓哉弁護士は
・締め切りを守れない(遅れると連絡があったり当日書面が出てくる)。締切を守って欲しい
・誤記や、文章ミスが多い、見直しをして欲しい」
な「一般人が弁護士にリーガル要求ハラスメントですよ!!」
ひ「ちなみに、期日のあと、堀口くんの判決翌日に即座に判決が証拠として提出されてました」
な「ワロタ」
ひ「書面はnoteで有料販売しています。リンクは概要欄にあるのでよろしくお願いします。youtubeとnoteの売上は探偵と助手で折半しています」
な「個別の投げ銭は、探偵はnoteのサポート、助手は固定ツイートまでお願いします」
ひ「それではまた次回お会いしましょう」
ここから先は
この記事が気に入ったらチップで応援してみませんか?



購入者のコメント
1誤記だらけの被告準備書面⑤はいらないと思うのですが、逆に、被告準備書面⑦は非公開なのでしょうか。