ぱっぷす住民訴訟③ぱっぷす準備書面
前回
ひ「どうも、認知プロファイリング探偵暇空茜です」
な「助手のなるこです」
ひ「えーと、都知事小池百合子によると、随意契約で指名契約をしないといけなかったWBPCの一つであるぱっぷすから、プロフェッショナルさがわかる素晴らしい反論書面がでてきました」
な「どうせクソ反論書面なんでしょ?」
ひ「それがこちらです
な「ふむふむ、裁判所に理解してもらうために説明すると。これ良い反論じゃないですか?やっと説明がでるんですね~」
ひ「その説明がこちら」
な「は?」
ひ「こちら」
な「これ目次ですよね?続くんですよね?」
ひ「これだけ」
な「????????????」
ひ「これが、小池百合子都知事が随意契約で契約しないといけないほどのプロフェッショナルの、事業会計についての説明」
な「??????????????????」
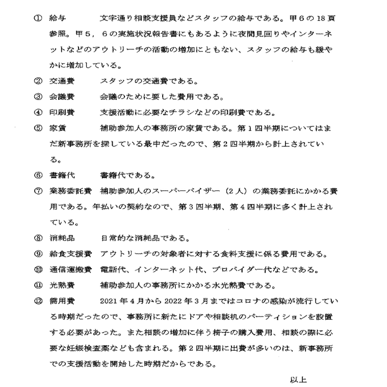
ひ「①給与。文字通り給与である。緩やかに増加している」
な「なんの説明にもなってないっちゅーねん!」
ひ「②交通費 スタッフの交通費である」
な「そのままか!」
ひ「③会議費 会議に要した費用である」
な「会議費って辞書で引いたら出てくるわ!!」
ひ「④印刷費 支援活動に必要なチラシなどの印刷費である」
な「他にどんな印刷費があるんじゃい!!」
ひ「⑤家賃 事務所の家賃である」
な「シェルターどうした!!!」
ひ「⑥書籍代 書籍代である」
な「そ!の!ま!ま!」
ひ「⑦業務委託費 スーパーバイザーの委託費用である」
な「まってスーパーバイザーってなに?誰?説明して?」
ひ「⑧消耗品 日常的な消耗品である」
な「日常的な消耗品てなんだよ!!事務用品とかは違うのかよ!!」
ひ「⑨給食支援費 食料支援にかかる費用である」
な「一食8000円とか使ってそう!!」
ひ「⑩通信運搬費 電話代、インターネット代、プロバイダ代などである」
な「インターネット代??????」
ひ「⑪光熱費 事務所の水光熱費である」
な「そのままか!!」
ひ「⑫需要費 コロナのパーティション、椅子の購入費用、妊娠検査薬などの費用である」
な「これでも他と比べたらややマシに思えてしまうわ!!」
さて、以上をみてきたのは
この適当すぎる会計報告を説明しろっていったらでてきました」
な「
給与1374万円「給与である。増加している」
440万の委託費「二人のスーパーバイザーの委託費である」
300万の消耗品費「消耗品である」
なっなっなめとんか!!!!!!!」
ひ「いやー、裁判がんばりましょうね」
な「もうやだ・・・小池百合子!責任とれ!」
ひ「ゆりこ?」



コメント
2学校運営のNPOの総会は出た事あるけど毎年会計報告をして内部監査報告も有って不明な点があれば質問も出るし不正が入り込む余地は無い様に見えた。
翻ってこちらのNPOの裁判で提出される書面ではどう見ても真面目に活動してる結果に見えないし裁判にも本当に勝とうとしてるのだろうか?と思ってしまう。
これも牛歩戦術の一環でしか無いのだろうか?
引き延ばしてる間にナニカ起きる事を狙ってるのだろうか?
住民訴訟はもっとまともな裁判になると思ったが、こんなふざけた反論しかできないほどなのだから、これら団体の事業は相当いい加減なものであることが推測できる。またこの裁判をどこのマスコミも取り上げないのは、マスコミも東京都と同じく腐敗しているとしか言い様がないし、全く信用できない。