住民訴訟(R3Colabo)⑤原告第一準備書面
前回
ひ「どうも、認知プロファイリング探偵暇空茜です」
な「助手のなるこです」
ひ「今日は住民訴訟編、令和3年度のColaboの住民訴訟についてですね。Colaboが住民監査請求での再調査を受け、2600万円の支出について「表3」や「実際」が出てきた裁判の続きです」
な「一番はじまりともいえる住民訴訟ですね。今回は原告のターンです」
ひ「はい、というわけでこれまで出てきた「実際」や都庁の反論に、ビシッッ!!と反論をつきつけました。49ページの大作です」
ひ「書面の最後の方はこんな感じになってて、都庁とColaboに出した求釈明だけで2ページあるよ。求釈明っていうのは「ここについて釈明しろ!」っていう要求ね」
な「ワロタ、ぜひ聞いてみたい、実際についての釈明」
ひ「まず、訴状の時点では108万円くらいを返金しろって住民訴訟だったのを、2600万の全額を返金しろに増やしたよ」
な「クソワロタ」
ひ「まあ、最初から全額を請求するには、全額を請求するための手札を切らないといけないわけ。裁判での主張には根拠が必要だからね。で、最初から全部の手札をきったら、相手がそれにあわせた用意をするだけだ。だから、初手は108万と固いところだけで抑えて請求したんだよ。そうしたら「実際」とか「領収書もない」とかが出てきたので、バッチリ2600万円満額に増やしたってわけ」
な「出てきたのが「実際」だったからブッパしたってかんじですか」
ひ「内容としては、「実際」に対する総反論みたいなものになってる。この反論の作成にあたっては、アニマルズのみんなもミッチリ手伝ってくれて、1週間くらい裏でみんなでこの実際とこれまでの資料を読み込んで、おかしいところとかを探し出し、それを資料にまとめてたんだよ。そしてこの資料は、この住民訴訟に出すために、これまでは公開してこなかった。まさに隠し元気玉って感じの内容がこの原告準備書面1に込められてるんだ」
ひ「あまりにも酷くて、そして反論のしようも考えられなかったらちょい出しで出したネタというと、たとえばこの「実際」よりも多くの金額を「実施状況報告書」でColaboが報告していた、とかね」
な「これ、実際か実施状況報告書のどっちかが嘘にならないとおかしいし、実際があとから出したから真実だとすると、実施状況報告書だとColaboは適当に鉛筆をなめた架空の数値を申告してたことが確定するってことですよね?」
ひ「そういうことになるね。だからそこはビシッと突っ込んでる。他にもたくさん、「実際」がおかしいところを理路整然と突き崩していくよ」
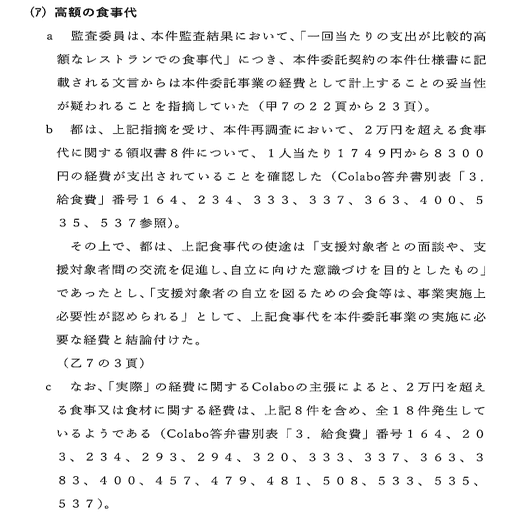
ひ「言ってなかったのでいうと例えば、2万円以上の食事代については、全部で18件あるんだよね。どんな言い訳が出てくるのか楽しみ」
ひ「ゆめにゃんが公式サイトとかで誇らしげに報告してた、保護女子との伊豆旅行(ぬいぐるみづくり、いちご狩り、海での水遊び)とかも請求してたら問題だから、ここの高額宿泊代(日付的に伊豆旅行としか思えない)についても説明しろとかつきつけてるよ」
な「追及ハラスメントとかいわれません?大丈夫ですかね?」
ひ「知らない」
ひ「DV補助金との重複じゃねーのか、とかもきっちりツッコミをいれてるね」
な「っていうかこの若年被害女性等支援事業ってやばすぎませんか?どうして令和3年の1年間の、4団体のうちの一つの団体について調べただけでこんなことになるんですか?」
ひ「知らない」
ひ「で、次回までに補助参加人Colaboが今回僕らがだした書面に反論するみたい」
な「Colabo?どうして?都庁はColaboに対して再調査をして問題なしってしたんだから、その問題なしとした根拠とかをすぐに出せるはずなのでは?ゆりこ?」
ひ「知らない」
ひ「弁護団もしっかり住民訴訟にも適応してきて、今回の書面はWBPC問題やColaboの会計問題を追ってきた人が前々回に販売した「実際」と合わせて読むと、すごく面白い読み物に仕上がってると思う。現実に起こってる事件をリーガル読み物にしてるから、本当に面白いよ」
実際
な「CMコーナーでした」
ひ「書面はnoteで有料販売しています。リンクは概要欄にあるのでよろしくお願いします。youtubeとnoteの売上は探偵と助手で折半しています。」
な「個別の投げ銭は、探偵はnoteのサポート、助手は固定ツイートまでお願いします」
ひ「それではまた次回お会いしましょう」
ここから先は
この記事が気に入ったらチップで応援してみませんか?



購入者のコメント