ぱっぷす令和4年度②
ひ「どうも、認知プロファイリング探偵暇空茜です」
な「助手のなるこです」
ひ「じゃ、ぱっぷすの続き見ていこうね」
な「前回事業計画書の序盤で終わりましたからね、どこまでやりましたっけ」
ひ「次はここからだね。A~DのうちBの説明」
な「A~D・・・?」
な「A~Cでしたよね?」
ひ「これが令和3年の書類だから、多分これをコピペしてちょいちょいって書いたのかな?」
な「ハァン?」
ひ「あと、なぜかA~Dって言ってるのにB-1~B-5なのも謎」
な「すいません、ちょっと翻訳してもらっていいですか?」
ひ「無理、日本語がまともに使えない人が書いてるとしか思えない。僕にも翻訳不能だよ。本当に意味がわからないんだよ」
な「共産党と強いつながりがあるColabo代表仁藤夢乃さんの本でも真面目に読んでたのに無理なんですか・・・?」
ひ「うん、無理。文章がとっかかりがない欠け方をしてるから読み解けない。推測しかできないよ。ここのB-1~B-4は令和3年のA~Dと同じだね。だからなんか、A~DのつもりがB-1~B-4って書いて、んでB-5(E)を足したんじゃない?」
な「意味がわからなすぎる・・・」
ひ「あえて推理するなら、Eを先に増やしたらA~DじゃなくてA~Eって書いてるはずだから、まずA~Dって書いて、B-1~B-4を書いて、B-5を足したんだと思う」
な「順番はそれであってるでしょうけど意味がわからなさすぎますよ?これ公金4600万の受託事業計画書ですよね?」
ひ「そうだよ?」
な「なんかもう納税するの馬鹿らしくなりますね、こんなのに使われてるって知ったら」
ひ「でB-5は既にに性風俗や路上で性を売る状況にある若年女性らしいんだけど、路上で売ってるのはもう
これでいうと(C)じゃないかなと思うんだけど、多分(A)~(C)に分けた内容も忘れてたんだと思う」
な「なんか本当に一番脳細胞が拒否してくる書類ですね・・・わずか2ページでここまで頭痛くなったの初めてです」
ひ「僕もはじめて。続きも読んで」
な「「▓▓▓▓▓の夜のしごとの相談窓口」として、夜の仕事での罰金・ホストのツケが返せない・多額の飲食代を請求された等の実際に相談が寄せられた事例を通じて情報提供や相談支援を提案し、居場所提供などを通じて、彼女たちの生きづらさを解消していく」
な「なんか微妙に日本語がおかしいですね?」
ひ「文章を書いたことがない人が無理にかしこばって長文を書いた匂いがするかなあ。順番を入れ替えたり抜けてる言葉を足して整えるとこんな感じかな?
実際に相談が寄せられた「夜の仕事での罰金・ホストのツケが返せない・多額の飲食代を請求された」等の事例を通じて得られた知見から、相談に乗って生活改善方法を提案し、希望すれば居場所提供などを行い、彼女たちの自立を促す
な「ああ、これなら意味が一応通りますね」
ひ「多分こういうことが言いたいんだろうけど、ここからあの文章がアウトプットされるのは、ほとんど長い文章を読んだり書いたりしたことがない人だと思う」
な「こんな読みとれない文章の書類を通してる東京都にはびっくりですね」
ひ「え?都庁の担当は読んでないでしょ?計算ミスだらけとかも通るんだし」
な「そういえばそうでしたね アハハ」
ひ「続きもひどいよ。まあ一緒に頭痛くなろうか」
な「この1年間の大人を信頼できない若年女性に対し、路上アウトリーチスタッフの絶え間ない声掛け活動が功を奏して信頼を得る能力は飛躍的に向上した」
ひ「まず、「この1年間の大人を信頼できない若年女性に対し、」が日本語おかしいっていうか、まあちゃんとした文章に直して解読しようか。
「この一年間、大人を信頼できない若年女性に対して路上アウトリーチスタッフが絶え間なく声掛け活動をしてきたことが功を奏して、信頼を得る能力は飛躍的に向上した」
な「まだおかしいですよ?」
ひ「そうなんだよね、「信頼を得る能力が飛躍的に向上した」主語がないんだよねこれ。だからそこを更に直してあげると
「アウトリーチスタッフは、この一年間、大人を信頼できない若年女性に対して絶え間なく声掛け活動をしてきたことが功を奏し、信頼を得る能力が飛躍的に向上した」
な「あっやっとスッキリしましたね」
ひ「本当に文章をまともに長い文章を書いたことも読んだこともなさそうでびっくりする。中学校とかで勉強はしてなかったのかな?」
な「へいとすぴーちですよ?」
ひ「素直な感想です。そして続きも酷い。はい読んで」
な「えー、「結果として、▓▓▓▓▓の路上で性を売らざる得ない多くの若年女性と信頼関係を構築するに至っているが、次の相談支援につなげるところがハードルになっている」
な「えっ?つなげてないならダメじゃないですか?」
ひ「続きも」
な「当団体では、相談支援スタッフが面接してから行政に繋げているが、相談支援側のスタッフの人員が不足していることから、今年度は新規採用・育成を積極的に推進していく」
な「なんか仕事をまともにやってるひとの文章じゃないですね?具体的ではなく抽象的かつ主観で、「信頼は築けてるはず」といいつつも「行政にはハードルがあってつなげてない」、そして「スタッフが不足してるせいだからもっと人員を増やす」って。事業から見直したほうがいいんじゃないですか?」
ひ「言おうと思ったこと全部言うハラスメント!!で最後これ」
な「実際に困っている状況になっている方に対しては、緊急介入を行い被害の最小化に努める。性的搾取についてより踏み込んだ予防啓発をしつつ適切な距離感での継続的な見守りや関りを続けていく」
ひ「なんと、ここまで説明しているひとの中で、「実際に困ってて緊急介入が必要な人は」一部らしいんだ」
な「え?そりゃそうでしょう?この(B)ってホストのツケとかで路上に立ってたり風俗ではたらいてる人ですよね?本人の希望で月に130万円稼いで100万円をホストに貢いでるだけですし。行政が介入する要素なくないですか?」
ひ「また言おうと思ってたこと全部言うハラスメント!でもそのとおりだね。あとぱっぷすは、あくまで路上にいる人とか歌舞伎町を歩いてる人に話しかけて、仲良くなれました!でもハードルが高いので行政にはつなげてません!なぜなら彼女たちの中で本当に困ってる人は一部だからです!って言ってるわけで、こんな活動不要だと心から思うよ。いやまあやりたいならやればいいけど、公金でやるな」
な「まあそれはそうですねえ」
ひ「で、いよいよ(C)の、数年がかりで支援が必要な女性についてみてみようか」
な「前年同様に、既に性風俗関連特殊営業に従事・街頭で数年間性を売る若年女性をターゲットにする」
ひ「ここも日本語ちょっと変だけど、何年も風俗や路上で性を売ってる人たちってことだろうね」
な「昨年度のアウトリーチ活動を通じて、▓▓▓▓▓近くのネットカフェなどに生活があり、人間関係があり、ホストクラブなどのお店との位置関係があり、そこが生活拠点になっている方たちでもある。一度行政につながった経験があるが、さまざまな理由で長く続かなかった、昼職への就職を目指したが挫折したなどの社会的排斥経験などがあり、行政へのつなぎに困難を抱ええている方たちが一定数いる」
ひ「細かいことを言うと、なんか、福祉として救おうとしてる重大な困難を抱えている人のことを、「方たち」なんて呼ぶのは違和感があるかな。「人たち」だよね。そこで「方たち」というのは親身さがないというか・・・まあ細かいことか。とにかく本当に日本語の長文が下手くそなんだよね。読んでて頭が痛くなる。句読点の打ち方とか、全部下手。というわけで直そう
「昨年度のアウトリーチ活動を通じてわかったこととして、歌舞伎町で何年もホストに貢いでいるような深刻な問題を抱えている若年女性は、トー横のネットカフェを拠点として生活して、同じ境遇同士で人間関係を構築している。彼女たちは行政の支援から逃げ出した経験や、昼職から逃げ出した経験を持ち、行政の支援につなげることに困難を抱えている」
な「そんなことないんじゃないですか?というかそんなに深刻なのにホストには通えるのおかしくないですか?支援施設になじまないというのもホストに狂ってるからのように思えてならないのですが」
ひ「それはそうだろうねえ。で、その対策がこちら」
な「特にこの(C)層は、正売買の渦中にいるほど、受けた人権侵害性について気づきにくくなることから、アウトリーチ・居場所拠点を通じて、長期的かつ継続的な見守り、福祉や行政機関につながるまでのあいだ、面接を重ねながら、生活管理の仕方、金銭管理の仕方、食生活の改善方法など日常生活スキルの獲得への支援、福祉の制度利用に抵抗のある方への情報提供を行う。金銭感覚が失われた相談者の場合は、時間を欠けながら生活水準にあったライフスタイルの提案を行う。金銭感覚そのものは、本人の価値意識に関わるものであることから、相談者の自尊心を傷つけないよう注意しながら異なる生活スタイルの提案を行う。ふむん?」
ひ「まず、本人すら気づいてないけど長年性風俗に従事してると人権侵害されてるっていうのもすごい話だよね。人権とは?ってなる。多分本人の希望だし、仮に強要され人権を侵害されたとしたら、ホストが犯人だと僕思うんですけど」
な「それはそうですねえ」
ひ「で、本人の自尊心を大事にしつつそっと寄り添って注意深く提案を行うんだってさ」
な「あれ?(C)も全然緊急性なくないですか?これって重い困難を抱える若年女性を支援につなぐって話ですよね?本人があまり望んでいなくて、提案をするだけならやらなくて良くないですか?本人が本気で困って相談にこれる窓口を開いとくくらいで」
ひ「それかホストをホスト新法でツケ払い禁止したり、利息制限法とか貸金業法の縛りを付けて、たとえば年収の1/3までしかツケにできないとかさ。違反したらバシバシ摘発するとかして合法的に楽しく飲める場所にするべきだと思うよ。ホストのせいでしょ、一言でいっちゃえば。これからもホストに狂わされる若年女性は増え続けるのに、それを横で本人の自尊心に気をつけつつ声掛けしたって意味ないじゃん」
な「こんなバカみたいな計画書で年間4600万円公金事業でしたっけ」
ひ「うん、定期的にそれ思い出さないと忘れそうになるよね」
な「本気で頭痛くなってきたんですけど」
ひ「じゃあこの先はこのレベルで聞くに堪えないような事業説明があるからカットしようか。なんか何言ってるかわかんないし」
な「ここまでもカットでよかったんじゃないですか?
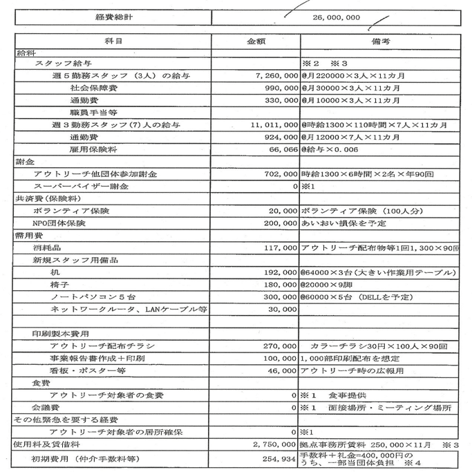
ひ「一応、ぱっぷすがどんな活動で4600万を取ってるか理解するためだよ。あ、あとさ、予算計画書なんだけど、これが令和3年の予算計画書ね
な「なかなか具体的ですね」
ひ「で、これが令和4年の予算計画書
な「これ、完全に舐めてますよね?公金のこと・・・どんな書類を提出しても審査通過するって確信してないとこんなことできませんよね?なんなんですかこれ・・・?なんでこれで4600万ヨシしてるんですか・・・?なんなんですか・・・?」
ひ「しらない。けど、これでも通ったのは事実だね。いつもの部長精査承認も出てるよ」
な「お金返して!!!!!」
ひ「じゃ、次からは実施状況報告書を見ていこうね」
ひ「それではまた次回お会いしましょう」



コメント
1これ学歴関係無く、統合が壊れつつある人の文章みたい。
思い出したんだけど、村木厚子さんの獄中記にある話。厚労省官僚になると地方の福祉局等該当部署に出向するんだよね。恐らく東京都の福祉事業部にも厚労省から出向中の若手官僚が仕切っているはず。
道理で、小池百合子は馬耳東風。厚労省マターだからお好きにどうぞ、って感じ?となると、相手は厚労省。共産党は政党補助金貰ってないからそれぐらいくれてやれ、って話?書類がツーツーなのも頷ける。