BONDプロジェクト令和4年度③
ひ「どうも、認知プロファイリング探偵暇空茜です」
な「助手のなる子です」
な「今日はひきつづきBONDプロジェクトを見ていこうと思う。まずはタイトルと違うんだけど、令和元年にBONDは荒川区の自○防止事業も受託してたんだ。その報告書がこれ。約320万円の事業だね」
https://www.city.arakawa.tokyo.jp/documents/2836/31bond.pdf
で、同じ令和元年の約1,050万円都庁報告書がこれ。
https://www.mhlw.go.jp/content/000655606.pdf
約4,000万円の厚生労働省報告書がこれ。SNS21,096人だってさ
な「あーはいはい。もうわかりましたよ。まあこの厚生労働省の21,096件と都庁のSNS21,096件一致してますからね。二重じゃなくて3重だったってことですか」
ひ「そのとおり!この都庁報告書が訪問とかもあって一番網羅してるかな?。しかもこの報告書では、次の年度からある「厚生労働省他プロジェクトの数字と混ぜてます」という言い訳すら書いてないんだよ!これはひどい
SNSは厚生労働省の数字と一致する。
荒川区の報告書によると、
全体 電話1901件 面談1567件
荒川区 電話1639件 面談267件
なので都庁報告書の1901件には当然荒川区の報告も含まれるね。そして何度も何度も何度も出てきたけど、若年被害女性等支援事業の相談事業は他の事業で補助金とかを貰ったりするのは禁止だよ」
な「完全にアウトに見えるんですけど?」
ひ「完全にアウトだね、でもこれは僕には住民訴訟できないんだ。住民訴訟は一年以内ってルールがあるからね。でも、これだけ無茶苦茶な違反行為や数字の水増しを行った団体がモデルとして扱われていたことから、この若年被害女性等支援事業の今の在り方や、これを元にした困難女性支援法が疑わしいってことは知ってほしかったんだ」
な「嫌ってくらいわかりました(泣)」
ひ「じゃ慣らしはこの辺に令和4年の報告書みていこっか」
な「もう帰りてえ(泣)」
ひ「こっちはすぐ終わるよ、あんまり怖くないし」
な「ほんと?嘘だったら訴えますよ」
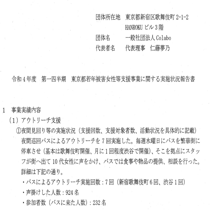
ひ「まず第1四半期報告書から。アウトリーチ」
新宿と渋谷で合計10回やって、65人に声掛けしたんだってさ」
な「・・・・・・・・・はぁ?3分間だけ活動したんですか?1回平均6人って」
ひ「何時間やったかはわからないけど、日当3750円で2名、月4回で計画が組まれてる。月10回はこの範囲だろうね。日当3750円は時給1250円だと考えると3時間かな?だから2人で3時間、新宿と渋谷で声掛けして、1回6人くらいしか声かけられなかったんだってさ」
な「は?どう考えてもおかしいでしょ、これ令和4年の4月から6月ですよね?コロナが落ち着いて街に活気が戻ってきた?6人しか声かけられないって?」
ひ「しらない。でも結果はそうかいてある。参考にColaboの令和4年第1四半期は
7回で924人、1回132人。BONDの約20倍だね」
な「思い出しましたよ。「4団体では」Colaboがマシって言葉の意味を」
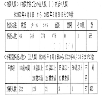
で、この通り、3ヶ月で3326人の相談に乗ったらしいんだけど
この通り42人しか他につなげる対応はしてないらしい。1%にしか他機関連携つなぎはしてないことになるね。
Colaboの令和4年度第1四半期と比較すると、
Colaboは相談件数の実人数のところに延べ人数を書いて、延べ人数のところは空欄にするというファンキーな書類ではあるが、年齢で423人の相談に乗ったことがわかる。
そして281件、他機関連携につないだらしい。じつに66%のつなぎ率だ。弁護士につなぎすぎな気もするけど圧倒的で、BONDの60倍ってわけだ」
な「これBONDがおかしくないですか?Colaboと比較すると。アウトリーチも明らかにおかしかったし」
ひ「知らない。数値が明らかにかけ離れてて、どちらかが異常か、やり方がまちがえてるんじゃないか、それとも数字が適当なんじゃないかとは思う」
ひ「で戻って、この他機関さ。のりこしてる部分何だと思う?」
な「そういえばそうですね、こんな保護施設とかの中に黒塗りになるようなもの・・・?」
ひ「下と並んでるから文字数も推測できるね。1,2,3,4,5,6,7,8。8文字だよ(下の保健所とかのエリアに○8個並べるとか)。これさあ、「若草プロジェクト」じゃないの?8文字だよ。のりこされるのは伏せるべき団体名とかでしょ。ここに入るの若草プロジェクトじゃない?保護した女の子横流ししてない?」
な「認知プロファイリングハラスメント!!!」
ひ「いやあ、ここに入る8文字の何かが他に思いつかなくてさ。視聴者の皆さんでなにかわかったら教えてください」
最後に会計。
な「具体的な支出内訳を記載?・・・」
ひ「これが具体的みたい」
第2四半期まで入力したのがこちら」
(人件費Q2に赤線)
な「な、なんですかここの人件費急増は!?」
ひ「しらない」
な「認知プロファイリングして!」
ひ「できるわけない。内訳のない書類だけで。ただ、第1四半期で580万、第2四半期で1042万しか使ってないから、4557万から引いて残り第3、第4四半期で2932万。本当に使い切れるのかなこれ?」
な「というか、これ厚生労働省からも約1億2000万もらって重複してる事業してるんですよね?」
ひ「うん。Colaboが「四団体では」一番マシって意味わかった?」
な「わかりたくなかったけど理解しました」
ひ「最初に話した通り、BONDプロジェクトは本来重複カウントしてはいけない事業を東京都の若年被害女性等支援事業に混ぜて申告していて、そもそも重大な要綱違反ですし、このBONDプロジェクトの数値を根拠に年々増額していった若年被害女性等支援事業の現状は間違っていると思います。このあとの住民訴訟でこの事を断罪できればいいんですけどね」
な「そのまえにおかねかえして!」
ひ「それではまた次回お会いしましょう」



コメント