中川卓懲戒請求弁明書
2023/2/21 最後の上申部分で原文追加
はじめに
これは11月30日、提訴記者会見の翌日に弁護士会に提出されていた中川卓の弁明書です。こっちに届くまで27日もかかるんですね~意外でした。
なので、提訴記者会見の時のセブンナイツ全盛期ノリノリ文書で、普通にリーガルハラスメントが出てきて爆笑もんでした。
ただ、本件書面は非公開書面なので、そのまま丸コピで公開することが出来ません。なので、原文(中川卓、代理人セブンナイツ弁護団)を読んだ僕が、できるだけ意味が変わらないように読んで解釈して書き直したものとなります。なので原文とは少し異なる意味になってる箇所もあるかもしれません。そういうことをご理解の上、「中川卓とその代理人セブンナイツ弁護団の言葉ではなく、それを読んだ僕の理解をもとにした文章である」として楽しめる方だけが、お楽しみください。
また、中川卓及びセブンナイツは、もし僕の解釈や要約に文句があれば、全文を公開すればよろしい。僕の個人情報を不当に公開したりしないのであれば僕はそれに同意します。
台本&無料部分
ひ「ついに来たよ、アンバサ弁護士からのお返事が」
な「ほうほう、どんなことが書いてありました?」
ひ「この書面原則的には非公開書面なんだよね。ただ、一箇所、明らかに僕の名誉のために許せないと思ったところを貼るね。これは本当にどうしても許せない、我慢できないんだ」
な「・・・・・・・・・・え?・・・・・・・・・・・はぁ?・・・・・・・・・・はぁ????これ本気で言ってるんですか?弁護士が?」
ひ「僕は「表現の自由戦士」で「アンチフェミニスト」だと捉えることができるし、実社会で「ハラスメントの面がある監査請求という行動を取ったこと」から、「連合赤軍、旧オウム、旧統一教会、暴力団」のような反社会的勢力と同視できる、つまり反社だってさ」
な「ちょっとまってください、まず「表現の自由戦士」でもなければ「アンチフェミニスト」でもないですよね?」
ひ「うん、青識みたいなアホと違って、表現の自由を守れとか言ったことはない。僕は、自分が守りたいもの、作品を守りたいからそれを燃やすものと戦ってるだけだ。僕が守りたくない表現のために戦うつもりはない。それは、それを守りたい人が戦えばいいと思う。また、フェミニストの人たちも、作品を燃やさないなら好きにフェミニズムを唱えればいいと思う。他人に迷惑をかけないなら、それは自由だ。そのアンチなんてのを名乗るつもりは無いね」
な「で、「ハラスメントの面がある監査請求という行動を取ったこと」から「反社」?・・・・???はぁ?監査請求をしたらハラスメントだから・・・「反社」?「何人もの死者を出した連合赤軍や旧オウムや暴力団と同じ????」はあ?おくすり牧師に元ブントや北朝鮮系正義連と個性派集団とつるんでて、おくすり牧師が逮捕されたらだんまりから名簿削除してた奴らが???監査請求した一般人男性が????言うに事欠いて反社?????はああああああ???????」
ひ「なんかもう怒りすら通り越してさ。この戦いを絶対最後までやりきるぞっていう青い炎がこう、心にね。メラメラバチバチ音を立てる低い温度の赤い炎じゃない。静かに、鉄をも焼き切る、青い炎が心に灯るよね」
な「もう単純に許せないですね」
ひ「僕もそもそも和解はないって決めてるよ」
ひ「シリアスだから面白話もはいっ」
ひ「看過して見過ごす状況」
な「頭痛が痛いの別バージョン書く人いたんですね、しかも弁護士」
ひ「いいえ(賛同を示す読者の反応)」
な「いいえ(賛同を示す読者の反応)」
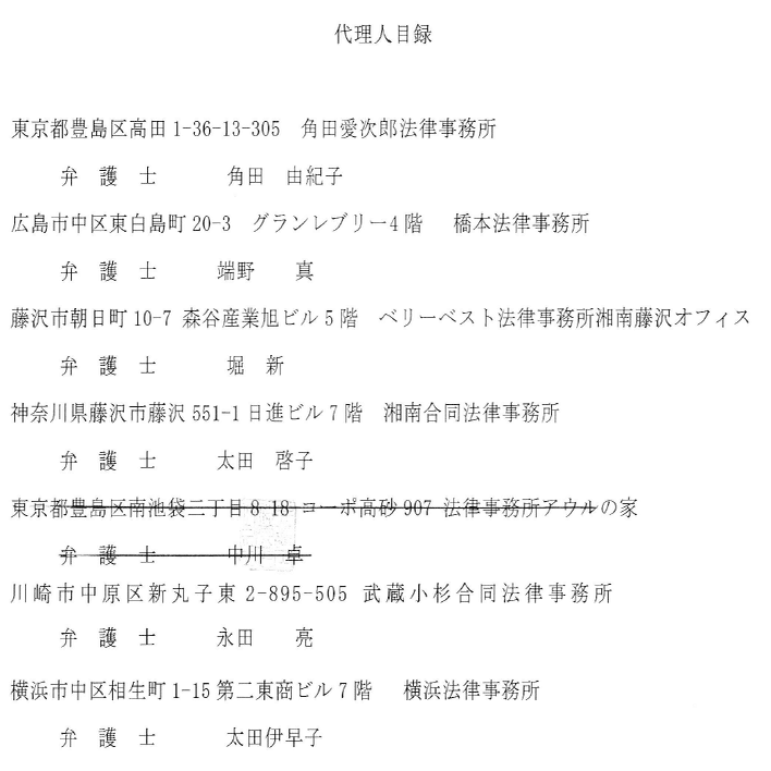
ひ「あと文書じゃないけど代理人目録」
ひ「代理人目録に名簿コピペしたから中川卓の代理人に中川卓が入ってて訂正入ってるのまじウケるw」
な「普通こういう恥ずかしいミスしたら印刷し直しません?」
ひ「知らない。完成してページも綴じてからギリギリになって気付いて訂正印で直したんじゃない?なんか馬鹿らしくなるけど、気を抜かずしっかりやりきろうね」
な「はい」
ひ「というわけで、この弁明書については、非公開の書面なので全部をそのまま公開することは出来ません。なので工夫をして公開してあります」
な「いつものように有料で、売上は探偵と助手で折半されます。個別の投げ銭は探偵はnoteへ、助手は固定ツイートまでどうぞ」
ひ「それではまた次回お会いしましょう」
ここから先は
¥ 500
この記事が気に入ったらチップで応援してみませんか?



購入者のコメント
18法的に問題ない権利でも行使されると相手が嫌がる。これは理解できる。
しかしこれを嫌がらせのハラスメントとするコメントに「いいね」を付けることに何の反省もない上に反社相当だと弁護士が言いますか。
レスバよろしく、怒りに任せて書き上げたんじゃないんですかね。誤字も多いし。
なんで酒飲みながら文章作るのあっちの人たち
中川卓弁護士への懲戒請求はまだですか?
素人が専門家に「恥を掻かせる」、トドメの一撃はまだですか?
論理破綻してしまう人でも弁護士できるんだな。