Colabo戦記第二部 資料 4団体令和4年事業計画書と令和3年実施状況報告書と議事録全ページ

本編

Colabo 令和4年計画書

画像


画像


画像


画像

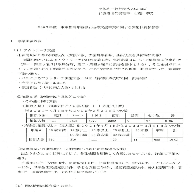
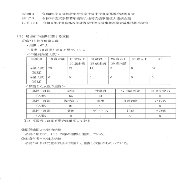
Colabo令和3年実施状況報告書


画像


画像

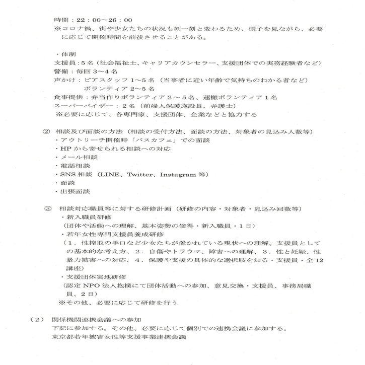
BONDプロジェクト令和4年計画書


画像


画像
画像
画像

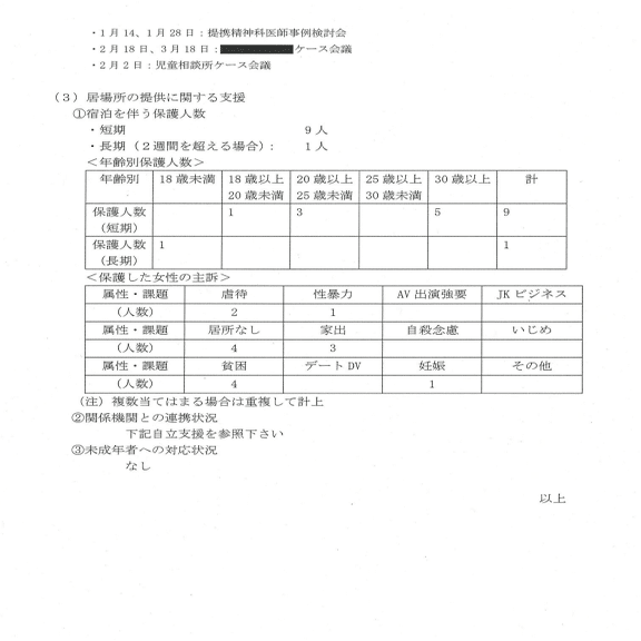
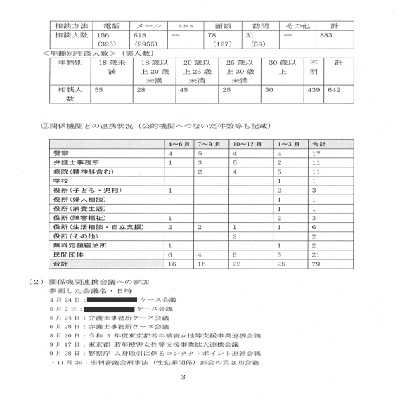
BONDプロジェクト令和3年実施状況報告書

画像
画像
画像
画像
画像

ぱっぷす令和4年事業計画書

画像
画像
画像
画像
画像
画像
画像
画像
画像
画像

ぱっぷす令和3年実施状況報告書

画像
画像
画像
画像

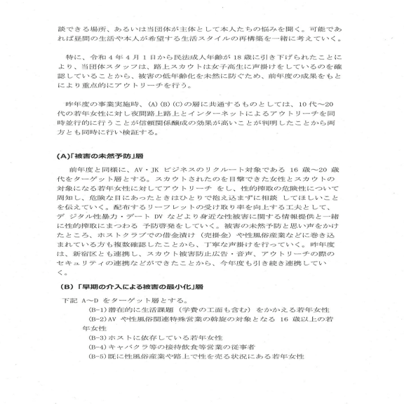
若草プロジェクト令和4年計画書

画像
画像
画像
画像
画像
画像

若草プロジェクト令和3年実施状況報告書

画像
画像
画像
画像


画像
画像
画像
画像

議事録


画像


画像
画像
画像
画像
画像
画像
画像


画像

いいなと思ったら応援しよう!

ピックアップされています

Colabo関係記事

  • 190本

コメント

7
ほたる
ほたる

黒塗りの高級車ならぬ黒海苔の議事録

後半怒涛のiPadで草

月島咲夜
月島咲夜

のり弁無くす公約は達成した(達成したとは言っていない)

ぼさ子
ぼさ子

令和3年度若草実施報告書のアウトリーチ支援としてリーフレットを送った学校が優秀なお嬢様学校が多いですね。支援が必要な若年女性はほとんどいないと思うのですが・・・
(いつも勉強になるYoutubeやツイッターをありがとうございます。さらに社会勉強すべく、遅ればせながらnoteもフォローさせていただきました。)

コメントするには、 ログイン または 会員登録 をお願いします。
Colabo戦記第二部 資料 4団体令和4年事業計画書と令和3年実施状況報告書と議事録全ページ|暇空茜
word word word word word word word word word word word word word word word word word word word word word word word word word word word word word word word word word word word word word word word word word word word word word word word word word word word word word word word word word word word word word word word word word word word word word word word word word word word word word word word word word word word word word word word word word word word word word word word word word word word word word word word word word word word word word word word word word word word word word word word word word word word word word word word word word word word word word word word word word word word word word word word word word word word word word word word word word word word word word word word word word word word word word word word word word word word word word word word word word word word word word word word word word word word word word word word word word word word word word word word word

mmMwWLliI0fiflO&1
mmMwWLliI0fiflO&1
mmMwWLliI0fiflO&1
mmMwWLliI0fiflO&1
mmMwWLliI0fiflO&1
mmMwWLliI0fiflO&1
mmMwWLliI0fiflO&1