共産党と強いつながりがあるColabo代表仁藤夢乃さんの公文書のうち、Colaboの会計書類関係部分の原文すべて
動画再生リスト
Colabo公式の活動報告書
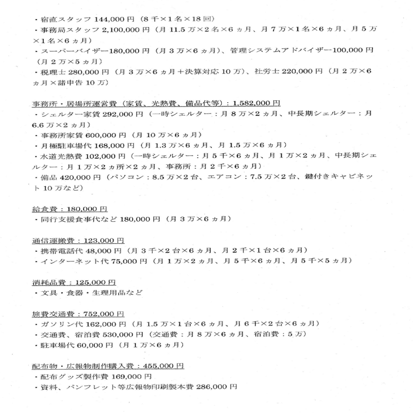
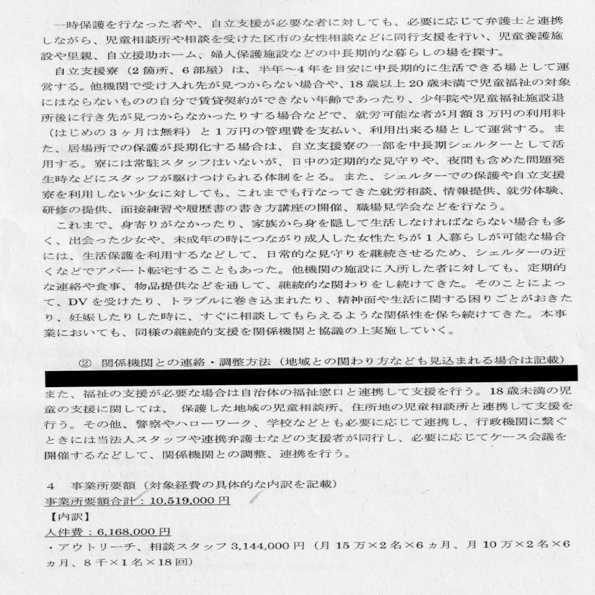
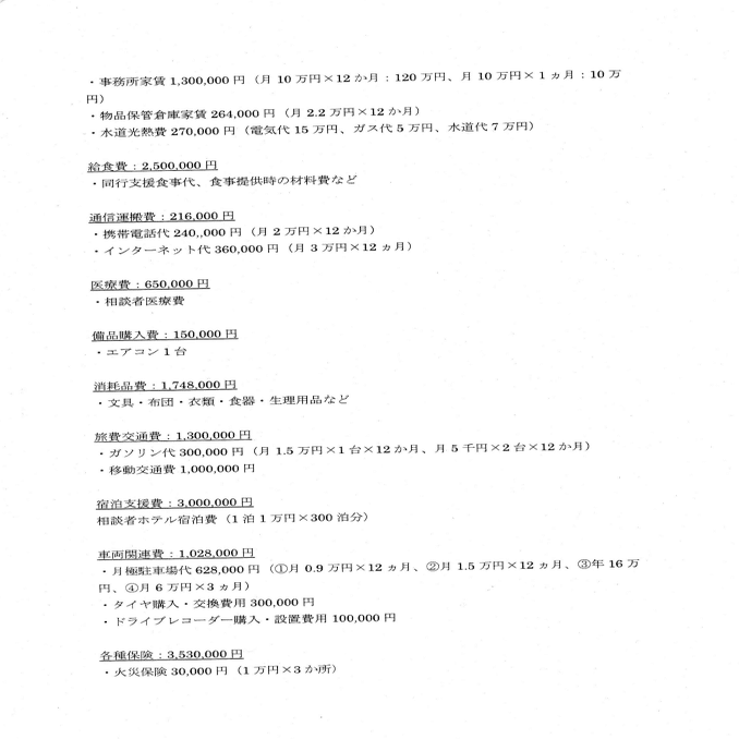
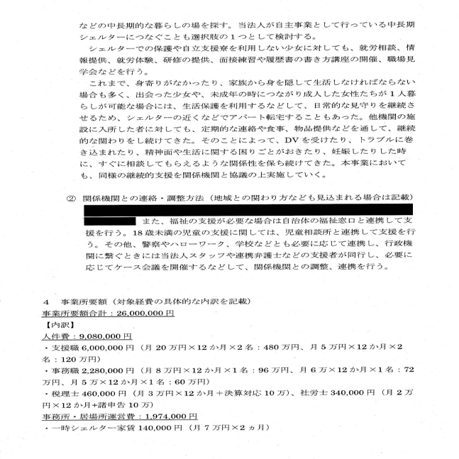
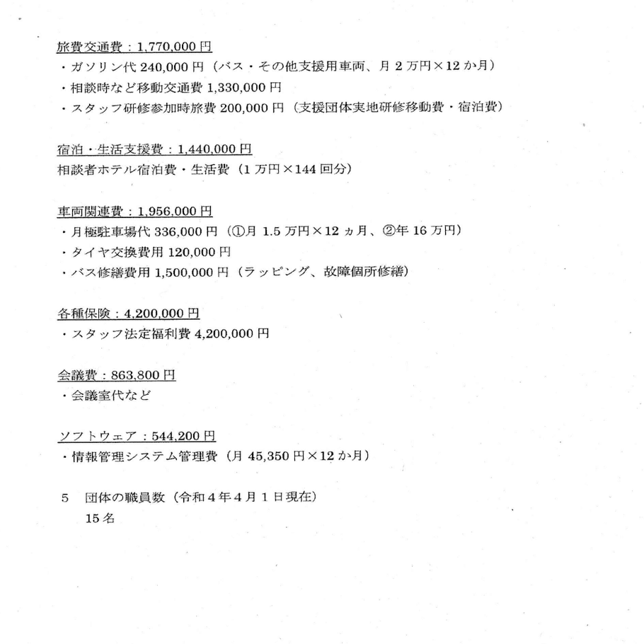
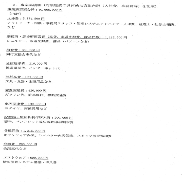
以下は東京都から開示された、若年被害女性支援事業に関する公文書のうち、Colaboの事業計画書(年初に提出する予算案)と実施状況報告書(年度末に提出する経費精算書)です。コレ以外に領収書等は一切ないそうです。
印刷して年度ごとにまとめ、活動報告書の会計報告ページも印刷してホチキスでとめて見比べるとすごくたのしいよ!
なにかわかったらツイッターDMかコメント欄にください
平成30年度事業計画書(10月~3月の半年間)
平成30年度実施状況報告書(10月~3月の半年間)
平成31年(令和元年)度事業計画書
平成31年(令和元年)度実施状況報告書
令和2年度事業計画書
令和2年度実施状況報告書
令和3年度事業計画書
令和3年度実施状況報告書
令和4年度事業計画書
まとめたエクセル
クリックで拡大



コメント