Colabo代表仁藤夢乃さん 公文書開示請求編
動画再生リスト
サムネ
見出し「Colabo公文書開示!!」
に「これがColaboの会計公文書です」
な「ワ、ワァ(号泣)」
恐怖の公文書!!いったいなにが!?
台本
空「皆さんおまたせしました。東京都庁に申請していた、若年被害女性等支援事業に関するColaboの提出した公文書が開示されました」
な「60日延長されたやつですね」
空「そのあとも理由なしに5日延長してワロタ」
な「で、どうでした?」
空「開示されたのは、主に①都とColaboの契約書類②バスカフェ事業予算申請書③バスカフェ事業実績報告書(経費精算書)です」
な「解説おねがいします」
空「①の契約書は契約書です。②の予算申請書は、共産党と強いつながりがあるColabo代表仁藤夢乃さんが年度の初めに「今年はこのくらいお金を使う予定です」と事前申請する書類です。③の実績報告書は共産党と強いつながりがあるColabo代表仁藤夢乃さんが年度の終わりに「今年はこんだけお金を使いました、払ってください」と経費申請する書類です。③のお金が税金から支払われます」
な「ふむふむ、なるほどですね~」
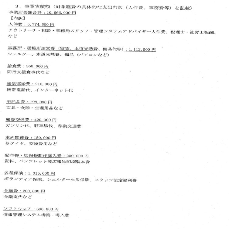
空「たとえば令和元年度でいうとこんなかんじですね」
令和元年事業計画書
な「なるほどですね~、予算だからざっくり千円単位なんですね~」
空「とおもうじゃん?」
令和元年度実績報告書
空「ででん♪」
な「・・・・・・・・・・え?あの、予算とほぼ同じで、千円単位?・・・・・・・・・え?え?え?」
空「だって若年被害女性支援事業はノーチェック、過去四年で一度も会計監査を受けたことがないからね♪」
な「あんまりですよ!ボクの税金かえして!かえして!!」
※↓クリックで拡大します
空「全部の年度をExcelで整理したものがこちらです」
え「ぴゃあああああああああ(泣)初めて申請したときと、増額申請したときだけ千円以下の端数が出る!!なのに合計額はなぜかピタリ千円単位いいいいい(泣)」
空「令和3年に総額2600万に増えたときの金の使い方、令和4年に総額4550万に増えた時の金の使い方とか面白いね。令和4年には人件費は2倍以上に増えるのに、女の子にご飯を配る給食費は250万から150万に何故か減るんだよ、どうしてだろうね?」
な「いやもうそういう次元じゃないんですよこれ、僕にも擁護無理です」
空「個別の科目ごとの解説は別でくわしくやっていこうと思う。でもコレが通るのすごいね(小並感)」
な「僕の納税したお金かえして!!!」
空「あとこれ、平成30年は10月から3月の半年間なんだよね。なのに総額が1年間の令和元年とか令和2年と同じでうけるよね」
な「まったく笑えないんですよ!!!!」
空「きちんとした調査が入り、しかるべき措置が取られるよう、引き続き動きます」
な「かえして!!」



コメント