Your privacy, your choice

We use essential cookies to make sure the site can function. We also use optional cookies for advertising, personalisation of content, usage analysis, and social media.

By accepting optional cookies, you consent to the processing of your personal data - including transfers to third parties. Some third parties are outside of the European Economic Area, with varying standards of data protection.

See our privacy policy for more information on the use of your personal data.

for further information and to change your choices.

Skip to main content

Thank you for visiting nature.com. You are using a browser version with limited support for CSS. To obtain the best experience, we recommend you use a more up to date browser (or turn off compatibility mode in Internet Explorer). In the meantime, to ensure continued support, we are displaying the site without styles and JavaScript.

  • Article
  • Published:

Hippocampal representations drift in stable multisensory environments

Abstract

Experiments that track hippocampal place cells in mice navigating the same real environment have found significant changes in neural representations over a period of days1,2. However, whether such ‘representational drift’ serves an intrinsic function, such as distinguishing similar experiences that occur at different times3,4, or is instead observed due to subtle differences in the sensory environment or behaviour5,6,7, remains unresolved. Here we used the experimental control offered by a multisensory virtual reality system to determine that differences in sensory environment or behaviour do not detectably change drift rate. We also found that the excitability of individual place cells was most predictive of their representational drift over subsequent days, with more excitable cells exhibiting less drift. These findings establish that representational drift occurs in mice even with highly reproducible environments and behaviour and highlight neuronal excitability as a key factor of long-term representational stability.

This is a preview of subscription content, access via your institution

Access options

Buy this article

Prices may be subject to local taxes which are calculated during checkout

Fig. 1: Hippocampal representational drift occurs in a familiar virtual environment.
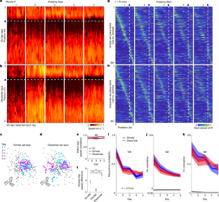
Fig. 2: Hippocampal representational drift persists even with highly reproducible behaviour.
Fig. 3: Hippocampal representational drift persists even in a highly reproducible sensory environment.
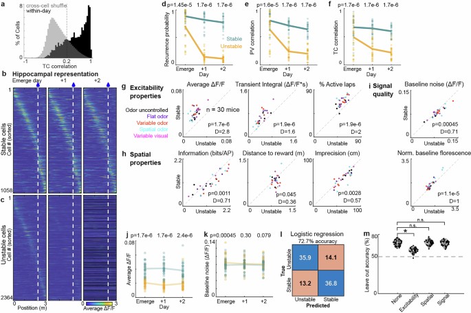
Fig. 4: Higher neuronal excitability correlates with and is predictive of more stable representation in hippocampal CA1 place cells.

Similar content being viewed by others

Data availability

Data from this research are available at https://doi.org/10.5281/zenodo.15537618 (ref. 72). Additionally, data collected in this project can be obtained upon request. Source data are provided with this paper.

Code availability

Matlab code to reproduce the analysis presented here is available at https://doi.org/10.5281/zenodo.15537618 (ref. 72). Additionally, all Matlab codes used in this project can be obtained upon request.

References

  1. Kentros, C. G., Agnihotri, N. T., Streater, S., Hawkins, R. D. & Kandel, E. R. Increased attention to spatial context increases both place field stability and spatial memory. Neuron 42, 283–295 (2004).

    CAS  PubMed  Google Scholar 

  2. Ziv, Y. et al. Long-term dynamics of CA1 hippocampal place codes. Nat. Neurosci. 16, 264–266 (2013).

    CAS  PubMed  PubMed Central  Google Scholar 

  3. Driscoll, L. N., Duncker, L. & Harvey, C. D. Representational drift: emerging theories for continual learning and experimental future directions. Curr. Opin. Neurobiol. 76, 102609 (2022).

    CAS  PubMed  Google Scholar 

  4. Rubin, A., Geva, N., Sheintuch, L. & Ziv, Y. Hippocampal ensemble dynamics timestamp events in long-term memory. eLife 4, e12247 (2015).

    PubMed  PubMed Central  Google Scholar 

  5. Dupret, D., O’Neill, J., Pleydell-Bouverie, B. & Csicsvari, J. The reorganization and reactivation of hippocampal maps predict spatial memory performance. Nat. Neurosci. 13, 995–1002 (2010).

    CAS  PubMed  PubMed Central  Google Scholar 

  6. Sadeh, S. & Clopath, C. Contribution of behavioural variability to representational drift. eLife 11, e77907 (2022).

    CAS  PubMed  PubMed Central  Google Scholar 

  7. Liberti, W. A., Schmid, T. A., Forli, A., Snyder, M. & Yartsev, M. M. A stable hippocampal code in freely flying bats. Nature 604, 98–103 (2022).

    PubMed  PubMed Central  Google Scholar 

  8. Thompson, L. T. & Best, P. J. Long-term stability of the place-field activity of single units recorded from the dorsal hippocampus of freely behaving rats. Brain Res. 509, 299–308 (1990).

    CAS  PubMed  Google Scholar 

  9. Hainmueller, T. & Bartos, M. Parallel emergence of stable and dynamic memory engrams in the hippocampus. Nature 558, 292–296 (2018).

    CAS  PubMed  PubMed Central  Google Scholar 

  10. Dong, C., Madar, A. D. & Sheffield, M. E. J. Distinct place cell dynamics in CA1 and CA3 encode experience in new environments. Nat. Commun. 12, 2977 (2021).

    CAS  PubMed  PubMed Central  Google Scholar 

  11. Sheintuch, L., Geva, N., Deitch, D., Rubin, A. & Ziv, Y. Organization of hippocampal CA3 into correlated cell assemblies supports a stable spatial code. Cell Rep. 42, 112119 (2023).

    CAS  PubMed  PubMed Central  Google Scholar 

  12. Geva, N., Deitch, D., Rubin, A. & Ziv, Y. Time and experience differentially affect distinct aspects of hippocampal representational drift. Neuron 111, 2357–2366.e5 (2023).

    CAS  PubMed  Google Scholar 

  13. Rule, M. E. et al. Stable task information from an unstable neural population. eLife 9, e51121 (2020).

    CAS  PubMed  PubMed Central  Google Scholar 

  14. Aitken, F. & Kok, P. Hippocampal representations switch from errors to predictions during acquisition of predictive associations. Nat. Commun. 13, 3294 (2022).

    CAS  PubMed  PubMed Central  Google Scholar 

  15. Masset, P., Qin, S. & Zavatone-Veth, J. A. Drifting neuronal representations: bug or feature? Biol. Cybern. 116, 253–266 (2022).

    PubMed  Google Scholar 

  16. Mallory, C. S., Hardcastle, K., Bant, J. S. & Giocomo, L. M. Grid scale drives the scale and long-term stability of place maps. Nat. Neurosci. 21, 270–282 (2018).

    CAS  PubMed  PubMed Central  Google Scholar 

  17. McNaughton, B. L., Barnes, C. A. & O’Keefe, J. The contributions of position, direction, and velocity to single unit activity in the hippocampus of freely-moving rats. Exp. Brain Res. 52, 41–49 (1983).

    CAS  PubMed  Google Scholar 

  18. Tchernichovski, O., Benjamini, Y. & Golani, I. The dynamics of long-term exploration in the rat: Part I. A phase-plane analysis of the relationship between location and velocity. Biol. Cybern. 78, 423–432 (1998).

    CAS  PubMed  Google Scholar 

  19. Moreno, M. M. et al. Olfactory perceptual learning requires adult neurogenesis. Proc. Natl Acad. Sci. USA 106, 17980–17985 (2009).

    CAS  PubMed  PubMed Central  Google Scholar 

  20. Trinh, K. & Storm, D. R. Vomeronasal organ detects odorants in absence of signaling through main olfactory epithelium. Nat. Neurosci. 6, 519–525 (2003).

    CAS  PubMed  Google Scholar 

  21. Zou, J. et al. Targeted deletion of ERK5 MAP kinase in the developing nervous system impairs development of GABAergic interneurons in the main olfactory bulb and behavioral discrimination between structurally similar odorants. J. Neurosci. 32, 4118–4132 (2012).

    CAS  PubMed  PubMed Central  Google Scholar 

  22. Radvansky, B. A. & Dombeck, D. A. An olfactory virtual reality system for mice. Nat. Commun. 9, 839 (2018).

    PubMed  PubMed Central  Google Scholar 

  23. Radvansky, B. A., Oh, J. Y., Climer, J. R. & Dombeck, D. A. Behavior determines the hippocampal spatial mapping of a multisensory environment. Cell Rep. 36, 109444 (2021).

    CAS  PubMed  PubMed Central  Google Scholar 

  24. Ryan, T. J. & Frankland, P. W. Forgetting as a form of adaptive engram cell plasticity. Nat. Rev. Neurosci. 23, 173–186 (2022).

    CAS  PubMed  Google Scholar 

  25. Keinath, A. T., Mosser, C.-A. & Brandon, M. P. The representation of context in mouse hippocampus is preserved despite neural drift. Nat. Commun. 13, 2415 (2022).

    CAS  PubMed  PubMed Central  Google Scholar 

  26. Khatib, D. et al. Active experience, not time, determines within-day representational drift in dorsal CA1. Neuron 111, 2348–2356.e5 (2023).

    CAS  PubMed  Google Scholar 

  27. Krishnan, S. & Sheffield, M. E. J. Reward expectation reduces representational drift in the hippocampus. Preprint at bioRxiv https://doi.org/10.1101/2023.12.21.572809 (2023).

  28. Dombeck, D. A., Harvey, C. D., Tian, L., Looger, L. L. & Tank, D. W. Functional imaging of hippocampal place cells at cellular resolution during virtual navigation. Nat. Neurosci. 13, 1433–1440 (2010).

    CAS  PubMed  PubMed Central  Google Scholar 

  29. Sheffield, M. E. J., Adoff, M. D. & Dombeck, D. A. Increased prevalence of calcium transients across the dendritic arbor during place field formation. Neuron 96, 490–504.e5 (2017).

    CAS  PubMed  PubMed Central  Google Scholar 

  30. Rechavi, Y., Rubin, A., Yizhar, O. & Ziv, Y. Exercise increases information content and affects long-term stability of hippocampal place codes. Cell Rep. 41, 111695 (2022).

    CAS  PubMed  PubMed Central  Google Scholar 

  31. de Snoo, M. L., Miller, A. M. P., Ramsaran, A. I., Josselyn, S. A. & Frankland, P. W. Exercise accelerates place cell representational drift. Curr. Biol. 33, R96–R97 (2023).

    PubMed  PubMed Central  Google Scholar 

  32. Priestley, J. B., Bowler, J. C., Rolotti, S. V., Fusi, S. & Losonczy, A. Signatures of rapid plasticity in hippocampal CA1 representations during novel experiences. Neuron 110, 1978–1992.e6 (2022).

    CAS  PubMed  PubMed Central  Google Scholar 

  33. Gauthier, J. L. & Tank, D. W. A dedicated population for reward coding in the hippocampus. Neuron 99, 179–193.e7 (2018).

    CAS  PubMed  PubMed Central  Google Scholar 

  34. Pettit, N. L., Yuan, X. C. & Harvey, C. D. Hippocampal place codes are gated by behavioral engagement. Nat. Neurosci. 25, 561–566 (2022).

    CAS  PubMed  PubMed Central  Google Scholar 

  35. Katlowitz, K. A., Picardo, M. A. & Long, M. A. Stable sequential activity underlying the maintenance of a precisely executed skilled behavior. Neuron 98, 1133–1140.e3 (2018).

    CAS  PubMed  PubMed Central  Google Scholar 

  36. Liberti, W. A. et al. Unstable neurons underlie a stable learned behavior. Nat. Neurosci. 19, 1665–1671 (2016).

    CAS  PubMed  PubMed Central  Google Scholar 

  37. Benavides-Piccione, R. et al. Differential structure of hippocampal CA1 pyramidal neurons in the human and mouse. Cereb. Cortex 30, 730–752 (2020).

    PubMed  Google Scholar 

  38. Climer, J. R. & Dombeck, D. A. Information theoretic approaches to deciphering the neural code with functional fluorescence imaging. eNeuro https://doi.org/10.1523/ENEURO.0266-21.2021 (2021).

  39. Dewan, A. et al. Single olfactory receptors set odor detection thresholds. Nat. Commun. 9, 2887 (2018).

    PubMed  PubMed Central  Google Scholar 

  40. Anderson, M. I. & Jeffery, K. J. Heterogeneous modulation of place cell firing by changes in context. J. Neurosci. 23, 8827–8835 (2003).

    CAS  PubMed  PubMed Central  Google Scholar 

  41. Zhang, S. & Manahan-Vaughan, D. Spatial olfactory learning contributes to place field formation in the hippocampus. Cereb. Cortex 25, 423–432 (2015).

    PubMed  Google Scholar 

  42. Save, E., Nerad, L. & Poucet, B. Contribution of multiple sensory information to place field stability in hippocampal place cells. Hippocampus 10, 64–76 (2000).

    CAS  PubMed  Google Scholar 

  43. Muller, R. U. & Kubie, J. L. The effects of changes in the environment on the spatial firing of hippocampal complex-spike cells. J. Neurosci. 7, 1951–1968 (1987).

    CAS  PubMed  PubMed Central  Google Scholar 

  44. Bostock, E., Muller, R. U. & Kubie, J. L. Experience-dependent modifications of hippocampal place cell firing. Hippocampus 1, 193–205 (1991).

    CAS  PubMed  Google Scholar 

  45. Dozio, N., Maggioni, E., Pittera, D., Gallace, A. & Obrist, M. May I smell your attention: exploration of smell and sound for visuospatial attention in virtual reality. Front. Psychol. 12, 671470 (2021).

    PubMed  PubMed Central  Google Scholar 

  46. Stefanini, F. et al. A distributed neural code in the dentate gyrus and in CA1. Neuron 107, 703–716.e4 (2020).

    CAS  PubMed  PubMed Central  Google Scholar 

  47. Rubin, A. et al. Revealing neural correlates of behavior without behavioral measurements. Nat. Commun. 10, 4745 (2019).

    PubMed  PubMed Central  Google Scholar 

  48. Snyder, M. C., Qi, K. K. & Yartsev, M. M. Neural representation of human experimenters in the bat hippocampus. Nat. Neurosci. 27, 1675–1679 (2024).

    CAS  PubMed  PubMed Central  Google Scholar 

  49. Chiu, Y., Dong, C., Krishnan, S. & Sheffield, M. E. J. The precision of place fields governs their fate across epochs of experience. eNeuro https://doi.org/10.1523/ENEURO.0261-23.2023 (2023).

  50. Aikath, D., Weible, A. P., Rowland, D. C. & Kentros, C. G. Role of self-generated odor cues in contextual representation. Hippocampus 24, 1039–1051 (2014).

    PubMed  PubMed Central  Google Scholar 

  51. Wood, E. R., Dudchenko, P. A. & Eichenbaum, H. The global record of memory in hippocampal neuronal activity. Nature 397, 613–616 (1999).

    CAS  PubMed  Google Scholar 

  52. Epsztein, J., Brecht, M. & Lee, A. K. Intracellular determinants of hippocampal CA1 place and silent cell activity in a novel environment. Neuron 70, 109–120 (2011).

    CAS  PubMed  PubMed Central  Google Scholar 

  53. Bittner, K. C. et al. Conjunctive input processing drives feature selectivity in hippocampal CA1 neurons. Nat. Neurosci. 18, 1133–1142 (2015).

    CAS  PubMed  PubMed Central  Google Scholar 

  54. Delamare, G., Zaki, Y., Cai, D. J. & Clopath, C. Drift of neural ensembles driven by slow fluctuations of intrinsic excitability. eLife 12, RP88053 (2024).

    PubMed  PubMed Central  Google Scholar 

  55. Cai, D. J. et al. A shared neural ensemble links distinct contextual memories encoded close in time. Nature 534, 115–118 (2016).

    CAS  PubMed  PubMed Central  Google Scholar 

  56. Oh, M. M., Oliveira, F. A. & Disterhoft, J. F. Learning and aging related changes in intrinsic neuronal excitability. Front. Ageing Neurosci. https://doi.org/10.3389/neuro.24.002.2010 (2010).

  57. Las, L. & Ulanovsky, N. in Space, Time and Memory in the Hippocampal Formation (eds Derdikman, D. & Knierim, J. J.) 431–461 (2014).

  58. Heys, J. G., MacLeod, K. M., Moss, C. F. & Hasselmo, M. E. Bat and rat neurons differ in theta-frequency resonance despite similar coding of space. Science 340, 363–367 (2013).

    CAS  PubMed  Google Scholar 

  59. Jensen, K., Harpaz, N., Dhawale, A., Wolff, S. & Ölveczky, B. Long-term stability of single neuron activity in the motor system. Nat. Neurosci. 25, 1664–1674 (2022).

    CAS  PubMed  PubMed Central  Google Scholar 

  60. Schoonover, C. E., Ohashi, S. N., Axel, R. & Fink, A. J. P. Representational drift in primary olfactory cortex. Nature 594, 541–546 (2021).

    CAS  PubMed  Google Scholar 

  61. Driscoll, L. N., Pettit, N. L., Minderer, M., Chettih, S. N. & Harvey, C. D. Dynamic reorganization of neuronal activity patterns in parietal cortex. Cell 170, 986–999.e16 (2017).

    CAS  PubMed  PubMed Central  Google Scholar 

  62. Dhawale, A. K., Wolff, S. B. E., Ko, R. & Ölveczky, B. P. The basal ganglia control the detailed kinematics of learned motor skills. Nat. Neurosci. 24, 1256–1269 (2021).

    CAS  PubMed  PubMed Central  Google Scholar 

  63. Zhang, Y. et al. Fast and sensitive GCaMP calcium indicators for imaging neural populations. Nature 615, 884–891 (2023).

    CAS  PubMed  PubMed Central  Google Scholar 

  64. Aronov, D. & Tank, D. W. Engagement of neural circuits underlying 2D spatial navigation in a rodent virtual reality system. Neuron 84, 442–456 (2014).

    CAS  PubMed  PubMed Central  Google Scholar 

  65. Pachitariu M. et al. Suite2p: beyond 10,000 neurons with standard two-photon microscopy. Preprint at bioRxiv https://doi.org/10.1101/061507 (2017).

  66. Dombeck, D. A., Khabbaz, A. N., Collman, F., Adelman, T. L. & Tank, D. W. Imaging large-scale neural activity with cellular resolution in awake, mobile mice. Neuron 56, 43–57 (2007).

    CAS  PubMed  PubMed Central  Google Scholar 

  67. Sheintuch, L. et al. Tracking the same neurons across multiple days in Ca2+ imaging data. Cell Rep. 21, 1102–1115 (2017).

    CAS  PubMed  PubMed Central  Google Scholar 

  68. Zhang, K., Ginzburg, I., McNaughton, B. L. & Sejnowski, T. J. Interpreting neuronal population activity by reconstruction: unified framework with application to hippocampal place cells. J. Neurophysiol. 79, 1017–1044 (1998).

    CAS  PubMed  Google Scholar 

  69. Belkin, M. & Niyogi, P. Laplacian Eigenmaps for dimensionality reduction and data representation. Neural Comput. 15, 1373–1396 (2003).

    Google Scholar 

  70. Buzsáki, G. & Mizuseki, K. The log-dynamic brain: how skewed distributions affect network operations. Nat. Rev. Neurosci. 15, 264–278 (2014).

    PubMed  PubMed Central  Google Scholar 

  71. Zou, H. & Hastie, T. Regularization and variable selection via the elastic net. J. R. Stat. Soc. B 67, 301–320 (2005).

    MathSciNet  Google Scholar 

  72. Climer, J., Davoudi, H., Oh, J. & Dombeck, D. Hippocampal representations drift in stable multisensory environments (1.0) [Data set]. Zenodo https://doi.org/10.5281/zenodo.15537618 (2025).

Download references

Acknowledgements

The authors thank A. Fink and members of the Dombeck laboratory for helpful comments, guidance and discussions about the manuscript and C. Davidson for help with virus injection in mice. This work was supported by NIH grants R01MH101297, T32AG020506 and 1F32NS116023. The funders had no role in study design, data collection and analysis, decision to publish or preparation of the manuscript.

Author information

Authors and Affiliations

Authors

Contributions

J.R.C., H.D. and J.Y.O. are ordered alphabetically in the author list. H.D., J.Y.O. and D.A.D. planned and designed the experiments with input from J.R.C. H.D. and J.Y.O. performed experiments. J.Y.O. developed the volumetric plane registration method. J.R.C. analysed the data with help from H.D., J.Y.O. and D.A.D. H.D., J.Y.O. and D.A.D. wrote the paper with inputs and edits from J.R.C. D.A.D. supervised all aspects of the project.

Corresponding author

Correspondence to Daniel A. Dombeck.

Ethics declarations

Competing interests

The authors declare no competing interests.

Peer review

Peer review information

Nature thanks the anonymous reviewer(s) for their contribution to the peer review of this work.

Additional information

Publisher’s note Springer Nature remains neutral with regard to jurisdictional claims in published maps and institutional affiliations.

Extended data figures and tables

Extended Data Fig. 1 Running behavior of individual mice during training and imaging days, and cell type examples and additional representational drift measurements.

a) Left: The speed profile (m/s) of five mice performing the task in a familiar environment over five training and five imaging days. Each column shows a single-track traversal lap. The horizontal dash line indicates the water reward location, and the vertical white lines separate each day. Right: The speed correlation of laps 11–30 on each day to the mean lap from laps 11–30 on the reference day (cyan, n = 20 laps per n = 5 mice, error bars indicate SEM). Horizontal dashed line indicates the correlation threshold. b-c) The average speed profile of each mouse versus track position across days (b) and their mean (n = 6 mice) (c). d-e) The average lick profile of each mouse versus track position across days (d) and their mean (n = 6 mice) (e). f,g) Example cells showing stable (f) and unstable (g) spatial tunings across days. Scale bar=10 um. The confidence intervals are the lap-by-lap SEM. h) Quantification of total number of active neurons (left), fraction of active neurons that are place cells (middle), and spatial information of place cells (right), two-way ANOVA across animals and days. The thick black line shows the average. i) Tuning curve (TC) correlations for place cells within day. Odd versus even laps (black) are separated from 10,000 randomly chosen pairs of place cells (gray) at 0.4 threshold (dashed line). j) Representational drift measured by place field peak shift, Bayesian decoding error, Frobenius norm, representational similarity, and representational drift index, two-way ANOVA across animals and days. The grey lines indicate the random shuffle mean, and the confidence interval of the shuffle indicates standard deviation (std).

Extended Data Fig. 2 Running behavior and representational drift measurements for similar and dissimilar sets.

a) The speed profile of mice across days; laps selected based on similar or dissimilar running sets. b-c) The average speed profile of the similar and dissimilar running laps of each mouse versus track position across days (b) and their mean (n = 6 mice) (c). The confidence intervals indicate animal-by-animal SEM. d) Representational drift of similar (blue) and dissimilar (red) running sets measured by various measurements (three-way ANOVA across animal, day and set; lap set effect, n.s. p > 0.05) The shaded region shows SEM.

Extended Data Fig. 3 Running behavior and representational drift measurements for flat, variable, and spatial odor tasks, and odor concentration measurements for variable odor task.

a-f) The average speed and lick profiles of each mouse versus track position across days in flat odor (a), variable odor (c), and spatial odor (e) tasks and their mean (b, d, and f). g) Photoionization detector (PID) measurements acquired from the olfactometer nose cone for the five-day protocol of the variable odor task described in Fig. 3c. Day 1 of the variable odor protocol is the same as the flat odor protocol in Fig. 3b. The measurements were performed while a mouse was running on a treadmill in a virtual environment. In the inter-trial-interval, after the mouse completed one lap and before the start of the next, the odor concentration was set to 0. h) Representational drift of various odor mouse groups measured by various measurements. The shaded region shows SEM. The three groups have little or no statistical difference by non-directional multiple repeated measures ANOVA comparisons (see Supplementary Information Table 1 for all comparisons).

Extended Data Fig. 4 Licking behavior and representational drift measurements for most selective and non-selective pre-lick sets.

a-d) The lick profile of mice across days for most selective (a-b) and non-selective (c-d) pre-lick laps. The thick black curve shows the average lick rate of all mice, and the red dashed line indicates reward location (b and d). e-f) Cross-validated heatmaps of 397 cells (6 mice) identified as place cells on Day 1, calculated based on most selective (e) and non-selective (f) pre-lick sets. g) Representational drift of most selective (blue) and non-selective (red) pre-lick sets measured by various measurements, three-way ANOVA across days, animals, and set (lap set effect). The shaded region shows SEM.

Extended Data Fig. 5 Representational drift measurements vs pre-lick index across all mice, and examples of hippocampal internal states and spatial tunings.

a) Plots of representational drift measurements vs pre-lick index across all mice (n = 30 mice) for five different tasks. The x-axes are the average prelick index across all days and the y-axes are the difference between the first and last day values for each drift measurement. Pearson correlation ρ and p-values from two-tailed Pearson correlation test are listed above each panel. b-d) Internal and spatial tuning curves of hippocampal neuronal activities for example mice from uncontrolled odor (b), flat odor (c), and variable odor (d) tasks. Top: Internal and spatial tuning of hippocampal population activity in PCA space. Bottom: Cross-validated heatmaps of cells calculated based on internal state and position.

Extended Data Fig. 6 Subtle visual sensory variability does not detectably affect hippocampal representational drift in mice.

a-b) In variable visual task, VR brightness varies lap-by-lap at different levels within and across days). c-d) Running and licking behavior of individual mice (c) used in the task and their averages (n = 7 mice) (d). e-f) Within-day speed vector correlations for each of the five days (e, non-directional repeated-measures ANOVA, task by day interaction, F(4,44) = 0.19. p = 0.94) and across-day PCA space distance (f, two-sided Wilcoxon rank-sum test, p = 0.95) (n = 7 mice, n.s., p > 0.05). g) Cross-validated heatmaps of 344 cells (7 mice) identified as place cells on Day 1. h) Representational drift of variable visual (pink) and non-variable visual (black) mouse groups measured by various measurements (n = 7 mice, n.s., p > 0.05. Non-directional repeated measures ANOVA task by day interaction. The shaded region shows SEM).

Extended Data Fig. 7 Examples of stable and unstable hippocampal place cells over days.

Stable (a) and unstable (b) place cell examples. Top: normalized DF/F trace for the first 10 laps on the emerge day (black) and the two following days (dark and light gray, respectively). Each row is a lap. Middle: mean DF/F vs position (tuning curves) over the three days. Bottom: DF/F time series of each example neuron.

Extended Data Fig. 8 Properties of stable and unstable place cells within and across days.

a) Fractions of total pooled neurons by type (n = 8014 cells). Unclassified place cells were those that were not categorized into stable or unstable cell categories. b) Additional measures of representational drift for stable and unstable place cells across days. c) Additional excitability properties of stable and unstable neurons. d-f) Cumulative distributions of cell-by-cell excitability properties (d), spatial properties (e), and signal quality (f) for stable and unstable place cells. g-i) Excitability properties (g), spatial properties (h), and signal quality (i) for stable and unstable place cells across days. Two-sided Wilcoxon signed-rank p values (panels b-i) and Cohen’s d (panel c-f) are listed for each feature.

Extended Data Fig. 9 Multicollinearity among various hippocampal neuronal properties of place cells.

Pairwise comparisons of each neuronal property with other neuronal properties used in the logistic regression model. Each data point is a single neuron. Pearson’s correlation values from two-tailed Pearson correlation test for each pair of properties are shown above the panels.

Extended Data Fig. 10 Higher neuronal excitability correlates with and is predictive of more stable representation in hippocampal CA1 across all active cells.

a) Tuning curve (TC) correlations for all active cells within day. Odd versus even laps (black) are separated from 10,000 randomly chosen pairs of all active cells (gray) at 0.25 threshold (dashed line). This threshold is used for classification of cells as recurring and therefore, stable (same analysis as the Fig. 4 and Extended Data Fig. 1i, but using all active cells instead of only place cells). b-c) Cross-validated heatmaps for all stable and unstable cells from the emerge day and two following days. d-f) Representational drift of stable and unstable cell populations across days (each point represents a mouse, n = 30 mice) measured by recurrence probability (d), PV correlation (e), and TC correlation (f) (d-f, two-sided Wilcoxon signed-rank test). g-i) Stable vs. unstable cell excitability properties (g), spatial properties (h), and signal quality (i). Each point is the emerge day average for each mouse (n = 30 mice, two-sided Wilcoxon signed-rank tests and Cohen’s d). J-k) Average dF/F (j) and baseline noise (k) from the emerge day and two following days for stable and unstable cell populations (n = 30 mice, two-sided Wilcoxon signed-rank test). l) Logistic regression classification of stable vs. unstable cells. Confusion matrix of fitted regression model predicted whether an active cell becomes a stable or unstable cell from emerge day properties (n = 50 repeats of logistic regression tests with different training and test set combinations; 100 stable, 100 unstable neurons; mean shown on matrix, stable cell true positive std=2.4%, stable cell false positive std =2.1%, unstable cell true positive std=2.1%, unstable cell false positive std =2.4%). m) Accuracy of logistic regression prediction when each group of properties left out (n = 50 repeats of leave-out logistic regression tests with different training and test set combinations; middle values are medians, and vertical bars are 25th and 75th percentiles. None vs. excitability: two-sided Wilcoxon rank-sum test, p = 6.8e−18. None vs. spatial: p = 0.98. None vs. signal quality: p = 0.41. * p-value < 0.05).

Supplementary information

Supplementary Table 1

Table of detailed statistical values for all ANOVA analysis of the study

Reporting Summary

Supplementary Table 2

Predictors and transforms applied before logistic regression analysis

Source data

Rights and permissions

Springer Nature or its licensor (e.g. a society or other partner) holds exclusive rights to this article under a publishing agreement with the author(s) or other rightsholder(s); author self-archiving of the accepted manuscript version of this article is solely governed by the terms of such publishing agreement and applicable law.

Reprints and permissions

About this article

Check for updates. Verify currency and authenticity via CrossMark

Cite this article

Climer, J.R., Davoudi, H., Oh, J.Y. et al. Hippocampal representations drift in stable multisensory environments. Nature (2025). https://doi.org/10.1038/s41586-025-09245-y

Download citation

  • Received:

  • Accepted:

  • Published:

  • DOI: https://doi.org/10.1038/s41586-025-09245-y

Nature Briefing

Sign up for the Nature Briefing newsletter — what matters in science, free to your inbox daily.

Get the most important science stories of the day, free in your inbox. Sign up for Nature Briefing