日本駆け込み寺 事務局長がコカイン所持で逮捕された件のメモ
2025年5月19日に公益社団法人日本駆け込み寺 事務局長の田中芳秀がコカイン所持で現行犯逮捕された。
この記事では今後の資料とするために関連事項を記録した。
逮捕報道、関連報道等
2025/5/19 コカイン所持で逮捕
日テレNEWS NNN 2025/5/19 16:27
警察官が2人に職務質問したことから発覚したもので、調べに対し、田中容疑者は「自分で使うために持っていた」と容疑を認めているということです。
逮捕された女は「日本駆け込み寺」の相談者で、警視庁は田中容疑者が女に薬物の使用を勧めたとみて調べています。
時事通信 2025/5/19 18:11
田中容疑者は悪質ホスト問題などに取り組む関連団体「青少年を守る父母の連絡協議会」(青母連)の代表理事も兼任している。悪質ホストの被害者や区立大久保公園付近で売春をする女性、その保護者らの相談にも乗っており、報道各社の取材も受けていた。
NHK 2025/5/19 18:32
現場で一緒にいた20代の女の容疑者も逮捕されましたが、「日本駆け込み寺」を相談で利用していたということです。
東京新聞 2025/5/19 18:38
女は日本駆け込み寺の相談者で、署は田中容疑者がコカインの使用を勧めた可能性があるとみて、調べている。
日本駆け込み寺によると、18日は閉所日で田中容疑者は休みだった。
毎日新聞 2025/5/19 18:45
共同通信 2025/5/19 19:04
TBSテレビ 2025/5/19 19:25
捜査関係者によりますと、警察官による職務質問で発覚し、団体への相談者の20代の女もコカインを使用した疑いで緊急逮捕されています。
2人は取り調べに対し、容疑を認めているということで、女は「(市販薬を)オーバードーズするくらいならコカインや大麻を使った方がいいと田中さんに勧められた」と供述しているということです。
朝日新聞 2025/5/19 19:30
読売新聞 2025/5/19 20:00
女は同法人の相談者とみられ、「(男に)勧められ、一緒に使った」と供述しているという。
テレ朝news 2025/5/19 20:05
産経新聞 2025/5/19 20:12
産経新聞 2025/5/19 20:19
玄代表理事によると、田中容疑者はもともとライターとして同法人を取材に訪れていたが、令和3年秋ごろから、同法人でボランティアなどの活動を開始。相談員を務めるようになっていったという。
同法人では田中容疑者をすべての役職から解任するとしている。
2025/5/20
フジテレビ 2025/5/20 00:25
日本経済新聞 2025/5/20 14:30
共同通信 2025/5/20 20:40
集英社オンライン2025/5/20
田中容疑者は「自分で使うためだった」と容疑を認めているという。同時に逮捕された20代女性からも薬物反応が出ている。
「田中は17日の土曜日の夜、『駆け込み寺』で仕事をした後、帰宅。女性と一晩過ごし、そこでコカインを吸引、翌日外食して帰宅する際、挙動がおかしいことから職質を受けた。一晩過ごした女性は相談者で、風俗店で働く女性でした」(捜査関係者)
警視庁は田中容疑者が女性に薬物使用を勧めた可能性も視野に入れて捜査を進めている。
2025/5/21 新宿区と同団体との連携を停止
産経新聞 2025/5/21 12:50
吉住区長は事件について「個人の行為であっても相談者を関わらせたとすれば非常に重要な事態だ」との認識を示し、「正確な情報収集と現時点での連携停止を指示した」と投稿した。
集英社オンライン2025/5/21
知人女性に詳細を尋ねると、2月とか3月に田中さんは相談者の風俗嬢の部屋にいて、そこに呼ばれたそうです。部屋にあがると田中さんから風俗嬢と一緒に薬物をやるけど『一緒にやらないか』と誘われたそうです。知人女性は断って、部屋から出たみたいですがそのことを黙っていたので自分も逮捕されるのではないかと心配になったとのことでした」
2025/5/22 日本駆け込み寺と青母連に家宅捜索
日テレNEWS NNN 2025/2/22 10:32
警視庁は「日本駆け込み寺」と関連団体の「青母連(青少年を守る父母の連絡協議会)」に家宅捜索に入りました。
調べに対し、田中容疑者は容疑を認めているということですが、その後の捜査関係者への取材で「女からはおよそ半年前から相談を受けていた」「コカインは数日前に外国籍とみられる人物から、歌舞伎町で2万円で買った、1回目は自分で2回目は女性と一緒に自宅で使用した」などと供述していることがあらたにわかりました。
TBS 2025/5/22 10:34
NHK 2025/5/22 11:21
田中容疑者は「コカインは数日前に歌舞伎町で2万円で買った」などと供述しているということで、警視庁が詳しい経緯を調べています。
産経新聞 2025/5/22 12:01
共同通信 2025/5/22 13:07
NHK 2025/5/22 15:08
フジテレビ 2025/5/22 16:55
毎日新聞 2025/5/22 17:12
時事通信 2025/5/22 17:25
NHK 首都圏 NEWS WEB 2025/5/22 18:16
東京新聞 2025/5/22 18:52
コカインの入手ルートを田中容疑者が「数日前に歌舞伎町で黒人から2万円で買った。1回目は自分で、2回目は女と一緒に自宅で使った」と供述していることも判明。
団体関係者は「青母連ではコカインを使用していた複数の女性の相談にも乗っていたようだ」と話した。
2025/5/23
東スポWEB 2025/5/23 06:11
同団体で相談員としてボランティア活動する女性は「心配なので来てみました。今は誰も玄さんと連絡が取れない状況です。今後の活動についても分かりません」と困惑した様子だった。
フジテレビ 2025/5/23 08:55
2025/5/24
NEWSポストセブン 2025/5/24 07:00
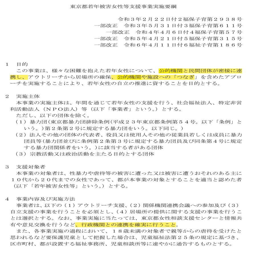
NEWSポストセブン取材班が担当者に確認したところ、新宿区は2022〜2024年度に歌舞伎町安全・安心対策助成金として50万円、子ども未来基金として202万円を交付。東京都は若年被害女性等支援事業の枠組みで、2023年度に3030万円、2024年度には3135万円を日本駆け込み寺に交付していたことが分かった。
2025/5/27 公式声明発表
日刊スポーツ 2025/5/27 11:08
2025/5/28 衆院内閣委員会でこども相が「必要な措置」
FNNプライムオンライン イット! 2025/5/28 06:10
産経新聞 2025/5/28 11:17
SmartFLASH 2025/5/28 14:10
産経新聞 2025/5/28 16:06
2025/5/59
週刊現代 2025/5/29
FRIDAYデジタル 2025/5/29 09:00
2025/5/30
東スポWEB 2025/5/30 22:15
東スポWEB 2025/5/30 22:17
2025/6/1
ABEMA Prime 2025/6/1 15:32
2025/6/2 補助金打ち切り
NEWSポストセブン 2025/6/2 16:00
多額の税金が投入されていた「日本駆け込み寺」が違法薬物の温床となっていた可能性も指摘されています。
産経新聞 2025/6/2 17:27
同法人によると、打ち切られた主な補助金は年間計約4400万円。内訳は東京都の「若年被害者女性等支援事業」に関する補助金が約3100万円。民間団体や寄付決済ツールなどからが計約1300万円。このほか、新宿区の「子ども未来基金」に関する年約90万円も打ち切られたという。
産経新聞 2025/6/2 19:08
区はこれまで、来所者らに食事を提供する同法人の「子ども食堂」の事業に対し、年間90万円の補助を実施してきたが、元事務局長の逮捕を受け補助金を中止した。また、自殺対策に関する意見交換会への参加を打ち切ったほか、清掃活動のために区が貸し出していた「ゴミカート」などの用具も返却を求めている。
東京新聞 2025/6/2 20:23
福祉新聞 2025/6/2
都福祉局子供・子育て支援部育成支援課担当によると、23年度の交付決定額は3000万円で、実績報告などを経て実際の交付額は約2400万円。24年度交付決定額は3100万円だが、5月末時点で具体的な交付額は未確定。今回の事件を受けて減額などの措置が講じられる可能性があるという。
2025/6/5 麻薬取締法違反で再逮捕
TBSテレビ 2025/6/5 10:32
捜査関係者によりますと、事件後に行われた田中容疑者の自宅への捜索で、コカインのほか微量の大麻も見つかったということです。
日テレNEWS NNN 2025/6/5 10:40
最初の逮捕の際に田中容疑者はコカイン所持について容疑を認め、「コカインは眠気覚ましに使っていた。大麻は翌日が休みの日にリラックスしたいから使った」などと供述していました。
産経新聞 2025/6/5 10:53
FNNプライムオンライン 2025/6/5 11:13
共同通信 2025/6/5 11:43
捜査関係者によると、容疑者は「5月18日の朝方に自宅でコカインを使った。夜中に来る相談事案に対応するため眠気を覚ましたかったから」と警視庁に説明。「10年前に初めて大麻を買った。コカインは(5月に)逮捕される3、4カ月前に初めて使った」とも話している。
毎日新聞 2025/6/5 12:34
時事通信 2025/6/5 12:37
朝日新聞 2025/6/5 13:30
東京新聞 2025/6/5 21:40
2025/6/6
フジテレビ 2025/6/6 08:20
2025/6/9 都の補助金 24年度分は5月末に入金予定がストップ
デイリー新潮 2025/6/9
申請中だった25年度の補助金がふいになったことは言うまでもなく、24年度の活動費として認められた約3100万円のうち、5月末に入金される予定だった残金900万円までもがストップしてしまったと言う。
2025/6/12
ABEMA TIMES 2025/6/12 06:50
2025/6/13
しんぶん赤旗 2025/6/13
戒能民江お茶の水女子大学名誉教授は、女性の供述が事実ならば、「“支援する”かのようにして違法薬物を勧めるのは、買春者や性売買業者と同じ手口だと言われても仕方がありません。都と新宿区の責任は重い」と指摘します。
日本駆け込み寺 関連報道(逮捕以外)
在日韓国人実業家が全国の歓楽街で無料相談NPOを立ち上げ
週刊ポスト 2011/9/23
崖っぷちの人を救う—「日本駆け込み寺」代表・玄秀盛さん
nippon.com 2016/8/23
たった一人のあなたを救う 日本駆け込み寺代表・玄秀盛氏
佼成新聞 2017/4/27
歌舞伎町の「駆け込み寺」 どんな悩みにも手を差し伸べた20年
毎日新聞 2022/6/6
しんぶん赤旗
トー横キッズの背景 (上) 2023/8/21・8/22
しんぶん赤旗
きょうの潮流 2023/9/7
きょうの潮流
「パフォーマンスにしか見えない」。地元で暮らす住民からこんな声が。先ごろ小池百合子東京都知事が新宿区歌舞伎町シネシティ広場にいる「トー横キッズ」の視察に来た時のことです。当事者に言葉をかけることもなく、数分で切り上げました▼「トー横キッズ」。歌舞伎町界隈(かいわい)に集まる、家での虐待や貧困で居場所を失った10代の少年少女たち。コロナ禍で家族が自宅にいる時間が増え、SNSで居場所を共有しやすくなり増加しました▼現場は深刻です。広場や路上の少女に、性搾取を目的に群がるおとなたち。少年はそのあっせんや万引き、詐欺まがいの違法行為に。薬物の過剰摂取や自傷行為、自殺未遂も頻繁▼おとなへの不信感が強い子どもたち。「否定からではなく、受け入れることから始めよう」と昨年来、支援活動を続ける日本駆け込み寺代表理事の玄秀盛さん。子どもたちの抱える問題は貧困や虐待などにつながっており、「一部だけに焦点を当てるのでなく、全体を見渡し正しく認識すること」と本紙に語ります▼行政の役割も問われます。現地を何度も訪れている共産党の沢田あゆみ新宿区議は、「子どもたちが安心してすごせるよう保護、支援と、自立のための環境をつくること」を区に迫ります。「ここまで放置してきた責任は誰にあるのか。行政が果たすべき役割がある」と▼若者たちがSNSで共有するメッセージに込めたものはなにか。その深層に耳を傾け、見せかけではない取り組みこそが求められています。
https://www.jcp.or.jp/akahata/aik23/2023-09-07/2023090701_06_0.html
NHKジャーナル
NHKラジオ第1 2023/12/2
NHKジャーナル山崎淑行です
— NHKラジオニュース (@nhk_radio_news) December 2, 2023
ポッドキャスト新作ご案内
▽ #悪質ホストクラブ 生々しい実態 #玄秀盛氏
▽奥能登の震度6強地震から半年 町並みが崩壊?
★輪島塗土蔵守る大崎四郎氏と萩原紀一郎氏
★歌舞伎町で支援続ける玄秀盛氏
▽アップル、スポティファイ等でもhttps://t.co/wF9WhQEBkp pic.twitter.com/0NFHk9JAtU
当該番組は「過去のエピソード」では確認できなかった(5/23現在)
日本駆け込み寺・青母連の玄秀盛氏が明かすコラボ代表・仁藤夢乃さんの学生時代からの豹変ぶり
実話BUNKA 2024/4/23
山井和則氏と歩く夜の歌舞伎町(上) 悪質ホストクラブの女性客「自業自得論」への懸念
産経新聞 2024/7/1
「トー横」に集まる若者たち、その思いを伝える新聞を作りたい
毎日新聞 2024/7/3
新宿歌舞伎町にオールナイトの「駆け込み寺」 夏休みの夜、記者が見た悩み抱える若者たち 「逃げ込める場を」
東京新聞 2024/8/18
【密着】救いを求める声…歌舞伎町の駆け込み寺!若き相談員の奮闘物語『every.特集』
日本テレビ 2024/8/27
news every. 2024年8月27日放送
※ 2025/5/22現在、事件報道後、削除
「大事なのはSOSを出しやすい環境作り」悩める若者のため、歌舞伎町の駆け込み寺で奮闘!【アスヨク!】
イット!
FNN プライムオンライン 2024/9/28
イット!2024年9月10日放送
「私たちは最初の20分で解決法を提示します」新宿・歌舞伎町『日本駆け込み寺』にオールナイト密着
FRIDAYデジタル 2024/9/17
報道ステーション 【#闇バイト】相談急増… 応募してしまう背景とは
2024/11/9 投稿。逮捕報道後、削除
【#闇バイト】相談急増… 応募してしまう背景とは
様々な問題の相談支援を無料で展開する「日本駆け込み寺」(
@n_kakekomidera)では、闇バイト関連の相談が急増
日本駆け込み寺 田中芳秀 事務局長
「一週間で大体(相談が)10件前後は来ています。(犯行グループと)安易につながったことによって、なんとかして(闇バイトを)辞めたいが、どうすればいいですかという相談」
「ホストに通う女性が性風俗産業で働かざるを得ない状況になっている。拒否する場合、僕の相談者さんの中では特殊詐欺に加担していっている」
路上売春イメージふっとばせ! 歌舞伎町で10日、プロレスイベント「新宿バトルエイド2025」
東京新聞 2025/5/6
トークイベントには「日本駆け込み寺」創設者で「青少年を守る父母の連絡協議会」代表の玄秀盛さんや、新宿区の吉住健一区長らが参加する。
「塀を作るぐらいなら、ほかに居場所を作ってほしかった」“グリ下”塀設置 大阪・関西万博開幕の裏で居場所を追われる若者たち【報道特集】
日テレNEWS NNN 2025/5/10
TBSテレビ 2025年5月10日
https://newsdig.tbs.co.jp/articles/-/1896867?page=7
逮捕報道後、日本駆け込み寺の記事(全8P中の6,7P)が削除された。
封鎖された“トー横”若者たちはどこに?
「虐待されていて…」12歳からトー横に通う少女 支援団体にも“限界”
事件に対する関係者のコメント等
玄秀盛代表及び清水葵代表理事の両者のコメントにおいて、被害にあった相談者への言葉は一切ない。
2025/5/20 玄 秀盛
今回の駆け込み寺職員(田中)について申し上げます。
本年2025年4月1日から田中芳秀の役職は「公益社団法人日本駆け込み寺・事務局長(職員)一般社団法人青母連・玄秀盛代表理事との共同代表理事です。
今回の騒動は、
駆け込み寺の23年間の活動の根幹を揺るがす大問題でもあり、今後駆け込み寺の存続にも波及します。「万死に値する」所業です。
断じて許すわけには行かないし、本人(田中)に説明責任と世間の皆様及び駆け込み寺関係者に謝罪並び何故こういう事態になったのか?を本人(田中)が警察署から釈放されたら追及します。その時に記者会見も行います。
現在、わたしの知る所では、
「昨日19日(月)」夕方
各メディア・新聞報道・ネットニュースにてこの度の事態を知りました。
概ね、事実です。
「報道各社の皆様及び駆け込み寺関係者の皆さまには、誠にこの度の田中芳秀の不祥事に関しては申し訳ございませんでした。
この場にて玄秀盛重ねて謝罪申し上げます。ご迷惑をおかけいたしました。」
当初、第一報を聞いた時に一言
「青天の霹靂」信じられない
仮に薬物所持したなら
「きっと相談者が持っていたのを没収して説得してたんじゃ無いのかな…とか正義感からの行動だと思ってた。まさか本人が薬物所持・使用とは空いた口が収まらない、強い憤りを感じ裏切られた気持ちやら無性に腹が立った。
あれ程、本人も歌舞伎町では薬物が蔓延してるししょっちゅう薬物所持・使用で逮捕者が出てる事は認識してるのに。
「ミイラ取りがミイラになる」語源の通り本人が浮き足だったんでは無いか?
正直言って、駆け込み寺の職務に対しての真摯な対応、「救う」と言う信念の欠落、本人曰く薬物等が歌舞伎町に蔓延してて又、簡単に手に入るが故に薬物に関して興味やら誘惑に負けたんだろうと思います。
薬物に断じて手を出してはいけない
相談者やその周辺にやっていたら、事務所に報・連・相して個人的な判断は慎んで警察に通報して欲しかった。
全く、素人故の、軽いノリでの甘さと誘惑、まして事務所外での相談者との交遊は禁じております。
自分としては、今「はらわたが煮えくり返る程憤りを感じております。
本人は、迷惑かけたので即退職などと言ってますが、逃げ得は許さない・しっかりと罪を償い・駆け込み寺の名誉回復に一生涯尽くして頂きたい
辞めればいい…と言う甘えた感情と対処では駆け込み寺の存在意義も無いし何を学んで来たのやら
ましてや利己的な判断はキッパリと切って貰うし、先ず駆け込み寺での謝罪・償い・更生を目指して貰うのと又しっかりと自己責任を全うして頂き、自分との約束を生涯貫いて償って貰います。
本音は、田中の顔も見たくも無いし存在意義も問いたい
本人は、蓄えもあまり無い無一文状態だと思うので損害賠償は問えないその分、駆け込み寺の再建に全力で取り組んで頂きたい。世間の風雨に晒されて自分の過ちを直視して人間改革を目指してして頂きたい。
当たり前ですが、当然相談業務は出来ないし接点も無い裏方で一兵卒で頑張って貰いたい。
責任回避的な退職など敵前逃亡は許さない❗️
駆け込み寺に於いて説明責任と共に心からの謝罪と自己責任も全うする事です。
本人は、留置中なので駆け込み寺が窮地に追い込まれてる事は分かってない「迷惑かけて」とか「これ以上報道の方々からの追及にも混乱を起こすかも」とか言ってるが
すでに、全国に発信されていて全報道されてるんです。電話は鳴りっぱなし謝罪請求と取材攻勢の渦中です。全く現状認識が甘い❗️
自らの身勝手さと辞めれば済むと言う逃げの言動に怒涛のように怒りが込み上げて来る。
話せば話すほど、怒りやら失望感・喪失感が湧いて来る自分での制御不能になるほど、暴言も出て来る(冷静に控えてます)
ほんと、腹立たしい❗️
絶対に逃がさないし辞めさせない。償いと再建は同時に行う。
ましてや本日(5月20日)駆け込み寺二十四年目のスタート日。
信用と言うのは誠に日々の積み重ね「一日一生」の積み重ねで参りました。23年8402日。逮捕されたのが2日前なら8400日。
返せ8400日❗️
返せ俺の人生❗️
返せ俺の信念❗️
返せ一日一生❗️
返せ、青母連❗️
返せ駆け込み寺‼️
「覆水盆に返らず」やが、一滴も残さず元どおり返して貰いたい、足らずは心血で返せ🩸
自分の内面を吐露致しました、抑えきれない感情的な暴言でもあります。
何のための駆け込み寺・青母連だったのか悔やんでも悔やみ切れず一睡も出来ず一晩中考えながら書きました。
皆さんの、意見・異見・異言あるのは承知の上で書きました。本音でもあります。
今日から、また必死で頑張ります。
後始末も考えておりますがもう少しだけお待ちくださいませ。
玄 秀盛九拝
2025/5/21 玄 秀盛
少々疲れました、覚悟の投稿。
田中の魂胆や畜生道が漏れ伝えて来た
いわゆる田中は「玄さんとは救い方は違うが僕はODするぐらいやったら、コカイン治療の法が体にいい…と本人に勧めてた。17日(土)深夜本人と自分も吸引し多幸感があるから二人での5時間、田中部屋で過ごす44と23の男女。
それ以上のコトは想像もしたく無い。
何ら、隠す事はない、ある弁護士曰く「田中に不利な事だから口外しないでください…」と。いつもながら、被害者は無視した加害者の権利・人権が優先される日本社会。
何と自分勝手な自分の欲望のまま、被害者である駆け込み寺の事は考えないのか?今までメディアて話してた信念とは走馬灯の如く自分の脳裏を駆け巡った。
それと、敵前逃亡(辞める)とのこと。
辞めたら関係無い、それも5月17日付けで辞めたら助成金やら寄付にも
影響ないと。等々、田中は留置場にいて外部と一切隔離されてるからか、本性まるだしの本音と判断、駆け込み寺の事など全く関心無し自身の保身のみか❗️
告訴します。民事・刑事両方で。
この、犯罪者を放置出来ない。
優しさでコカイン漬けで肉体関係まで。
畜生の所業である。
当初、何らかの間違いであって欲しいと思った自分のバカさ加減に呆れんばかり、もう人間不信極まった。
今朝、
田中の担当弁護士になるであろう方にメールをした。
○○○先生
田中の件で、お話しがあります。
連日のメディア攻勢・都民からの都税返却・東京都や民間団体の助成金凍結・誹謗中傷等々でこれ以上、駆け込み寺の存続が不可能となりました。今月末にて子ども資金枯渇。KFCからの食材ストップ、子ども食堂閉鎖に追い込まれています。
追っては,田中と面会されたら
先ず、今月末迄に○○○さんへの支払うべき40万円への返金を大至急行って頂きたい❗️
今更ですが、田中が起こしたコカイン治療事件は駆け込み寺の致命的な損傷と閉鎖へとなりました。当然、玄自身も引責辞任引退となります。現在崖っぷち。
自分自身もぷっつりと気力・体力も潰えました。
ネット上にて、コカイン寺・コカイン食堂・コカイン治療寺…電話にても同じ。
数え上げたら数多の名称でネット上では炎上中です。
事務所に怒鳴り込みやらで、守り切れません。田中の独断専行で何の遺恨あっての行動でしょう。
本人はあと数ヶ月で出所すれば再起できるでしょう、駆け込み寺は死滅です。
田中流の、コカイン治療で社会復帰を助けてると聞きました。そう言うコカイン等違法薬物でヒトを治すなど薬物中毒者生産等で洗脳しマインドコントロールなど言語道断、弁解の余地無し、人間失格です。悪質ホスト以上の極悪人の成せる所業です。青母連家族会の方に何と申しますか?
世間では猛パッシングです。
玄さんのやり方とは違うコカイン治療やから…。
何と恥ずべきことでしょう❗️
何を悪質ホストから学んで来たんでしょう❗️それとも、そのマニュアルを学んで洗脳された20代の女性達を囲い込みハーレムを作り買ったんですか❗️
悔しくてほんとな胸が張り裂けそうで呪いたくて…こんな無惨な仕打ちってあるんですか?それとも、悪質ホスト関係者からの指示(ハニートラップ)だとでも言うのですか?
これ以上、田中の件でお話しする事は、私自身も犯罪者になりかねません。
私の23年間の根幹を揺るがす大問題でもあり、駆け込み寺再興のチャンスの目も絶たれました。
「たった一人を救う」
を、キャッチフレーズを旗印に不惜身命を賭して活動して来た団体です。
もう、闘志も無く世間に対しても弁解の余地もありません。
本来なら、田中犯罪者は万死に値する所業です、生きてる資格も有りません。
ここまで、自分の胸の内を吐露したら
もう私怨・怨念すら残らないでしょう。
どうぞ、敵前逃亡でも自己弁護でもして責任回避して正当化してくださいませ。
それで、44才の人生からのスタート。
極悪非道な人生を歩むでしょう
世間の皆様にも知って頂きたい、正義感づらする輩、優しく言葉巧みに寄り添う輩、混沌としたこの世の中に誰が「救い」の手を差し伸べるのでしょう!
○○○先生
必ずこの私の存念を、最後の遺言だと思って田中にお伝えください。
お願いします。
誠にお願いします。
ほんとにお願いします。
駆け込み寺は、私の生き様でもあり生きた証しですから必ずや本人に伝えてこのメールをお渡しお願いします。
今後とも一切田中とは連絡する事はありえないでしょう。駆け込み寺を整理か譲渡したら居ませんし引退予定。
この田中犯罪者には情状酌量も全くありません。実刑を求めたいところです。
今後の被害者を産まない為にも。
駆け込み寺の活動は、私の拙著
「酒井雄哉大阿闍梨の遺言」
でした。
泉下の我が師匠にも顔向けができませんが、納得されるでしょう。
追伸、ほんとにほんとに重ね重ねこのメールを田中にお渡し願います。
本来なら、○○○先生にお会いしてお話しすべき事だと思いますが、この3日殆ど寝てませんので気力・体力もありませんので、失礼を弁えずメールしました。
現在、駆け込み寺の対応だけのみ気力・体力しか無くて申し訳ありません。
どうかどうか私の存念・存命中に伝えてください。宜しくお願い申し上げます。
敬具
2025年5月21日
公益社団法人・日本駆け込み寺
一社)青母連
玄 秀盛九拝
2025/5/21 玄 秀盛
さて、、、にと
やれか、買ってくれないかさいほくたんでも最南端でもええ
もう、うんざりや!
齢69あまり、何がたつやらワカらん
しぬにはあと少しでな。
東京都とうう造形物にも飽きた「無責任体質」
ひとか壊れとる(東京都という人造考察物)にも明日は無い
利便かと言う
破壊と生産
少子費生活にも疲れる。
地産地消・人間らしい。自給自足に明日はある
酔った‼️ついてにはなし。満足
2025/5/21 清水 葵
連日ご心配をおかけしております。
そしてこのような事が起こってしまったこと
大変申し訳ございません。
日本駆け込み寺事務局長として
青母連代表理事としていた田中芳秀が
コカインの所持、使用のため逮捕された報道を全国各局、各メディアで取り上げられております。
彼の甘えとして出た行動が、
24年間ずっと玄さんが培ってきた社会的信用を無くしました。
私も必死で2年半一緒にやってきたことを踏みにじられました。
毎日、電話やメール、SNSのアカウントで誹謗中傷の嵐です。
中には直接入ってきた男性に「コカイン売ってるのか!こんな団体があるから他の慈善団体も良く見られないんだ」と
怒鳴り散らされました。
個人の不祥事が、団体全てを悪く捉えられてしまう。
仕方ないとわかっていても、正直はらわたが煮えくり返る思いです。
ましてや日本駆け込み寺の代表理事として
頑張ろうと意気込み、活動していた矢先で
もう、言葉も出ません。悲しみより怒りです。
彼をかばう気も一切ありません。
公的機関からの補助金、助成金はこの1件でかなり難しいでしょう。
助成金の停止、食材提供の停止の連絡も多数ありました。
本当に最低限の資金節約を行い、社会的信用を少しずつ取り戻せるように地道に活動を続けるしかありません。
団体全体の風評被害を受けて、全ての頑張りを世間から否定されているのが現状です。
それでも負けたくない。
こんなことで日本駆け込み寺を終わらせたくはない。
絶対あきらめない。
どんな荒波がたとうと、逆風が押し寄せようと
絶対立て直す。
もう何も怖くない。
経験に勝るものはない
ここから這い上がるだけや。
2025/5/23 玄 秀盛
生き返りました‼️
何くそ…と頑張ります⤴︎
駆け込み寺の真髄をわからん輩が、誹謗中傷如き戯言で正義感ぶってるこの世の中、これが日本やな。
村八分…変わらんなぁ〜島国の性分‼️
先駆者を排除、異端者を排除。
脱亜入欧の国民、アジア蔑視。
思うコト多々有りですが、今宵はここまで。
気鋭で乾杯🍻🍻
2025/5/25 玄 秀盛5
誠に残念ながら、これ以上 田中を擁護する発言は撤回します。
こともあろうに、5月17日に田中の自室に23才の青母連相談者を連れ込み、コカインを一晩中使用しながら男女関係を結んだと…言う顛末でした。翌日日曜にランチ後に職務質問され挙動不審にて、コカイン所持・使用となったわけです。
全くの弁解の余地もなく、女性にも
コカインを勧めてたと警察発表がありました。
言語道断の振る舞いと、私、駆け込み寺23年の歴史と、5月24日69歳になりましたが精魂も尽き果てました。
全ての、駆け込み寺における助成金・寄付・会員の辞退が増えております。
何とか現状耐え忍んでますが…
自分たちが何をしたのでしょう!
5月20日、風営法改正も閣議決定しました。一社)青母連の実績で約22ヶ月の賜物です。それ以前に駆け込み寺23年の身を挺しての血の滲む活動でした。
多分、6月8日の家族会を以って当分活動停止になります。
(資金停止)の為。万死に値する畜生道でもあり会員様の想いまで打ち破り未来が見えません。
去年、前代表理事の不祥事で金策に走り回りましたが今回はそれも全く叶わず苦悩の果て活動停止も、考慮しております。
ましてや、借金など出来るわけ無いんです。そもそも、売り上げたる科目も無ければ与信も無い。仮に借りても返済資金も有りません、助成金・寄付・会費などの浄財ですので返済金に充当する訳にはいきません。呉々も誤解無きようご理解願います。私自身は、この23年間月額10万円の報酬は頂きました。
自らの借り入れすら不可能です。なんか言い訳「たいに聞こえますが事実だけを申し上げます。今は年金で生活は補充しております。今後、起こり得ることは家賃滞納、人件費未払いの可能性も有ります。出来うる限り滞納や未払いは避ける様に現在奮闘中です。誠に申し訳有りません。
会員の皆様にも、これ以上のお願いは出来かねますし心苦しく思っております。
現在、駆け込み寺の存続を日々一睡も出来ずに東奔西走しながら奮闘してる次第です。
誠に申し訳ございません。
会員名簿などとパソコンも警察に押収されてますので、このFB上しか連絡手段が無く本日に至りました。
現在、弁護士の先生方と協議の結果、加害者(田中)に告訴の準備を進めています。
被害金額は今日(5月25日)時点で5,200万円にもなります。
停止やら、決定してた資金などですが不採用など。KFC(ケンタッキーフライドチキン)からも食材打ち切り。食堂スタッフも解雇せざるを得ない。
今後とも被害金額も増額予定ですが、それ以上に風評被害は精神的に耐えられない状況です。田中犯罪者に対しては払う払えないの問題では無くて、被害者・加害者を明確にするためにも白黒ハッキリとすべきと弁護士からの進言でした。東京都・新宿区・民間財団・会員・寄付者の方々にも容赦なくこの犯罪者(田中)を糾弾する事が、ほんの一握りでも駆け込み寺の存続に繋がりますし、これ以上実害やら誹謗中傷の荒波を乗り越える手段だとの弁護士先生たちの見解が一致した次第です。
どうか、駆け込み寺・青母連を見捨てないでください。
命をかけて作った団体です。
あと、もう少し頑張って後任の共同代表理事の清水葵にバトンタッチしたいところです。
その後、自ら出処進退は覚悟の上決めております。
その時は、歌舞伎町からも退きます。
ホスト関係者は、さぞ大喜びでしょう❗️
悔しい限りです。
玄 秀盛九拝。m(_ _)m
本来なら、自分自身の信念とすれば、被害者・加害者を作らない社会づくり…とか、加害者もある意味に於いて被害者でもあるなどを申しておりましたが、全て妄想でもあり撤回します。
人生に於いて、自ら被害当事者になったら、加害者が憎い…許せないと素直に認めますしこの田中犯罪者の更生などあり得ません。申し訳ございません(我が胸中です)
事務所にコカイン購入の方や、言われなき誹謗中傷やめて頂けませんか⁉️ましては、駆け込み寺室内まで堂々と正義ぶって怒鳴りながら許可無く入室される方大変迷惑ですし、映像も無修正で公開します。
こう言う輩には断固として、映像公開しか自衛手段がありません。
相談者やスタッフが恐れ慄いています。
今度、こう言う輩来たら、自分が我慢出来るか、自信が無い。
拡散を希望します。この屈辱を是非とも1,000人以上に拡散お願いします。
友人・知人・家族・会社など凡ゆる形で「駆け込み寺」が必要ならば…こその最後のお願いです。玄 秀盛拝
2025/5/25 玄 秀盛
又々、本音を申しますと
弱気とか自暴自棄とかでは無く、以外と人間はモロいもんだと自負してます。
幸い、本人は留置場ですから手も足も出せませんが…良かったかもです。
昔に戻れば、地金が出てるでしょう!
昔から、義理堅さでは右に出るものは無い。
受けた恩にはキッチリとお返ししますが、やられたらそれも来年の今日仕返しもします。のが信条でした。バカでした
それも、たった一人の時に義理堅く狙って仕返し例えばトイレとかですね。
バカの極みとでも言いましょうか⁉️
40年も前のコトが、脳裏に浮かんでしまいました。
ヒトの性根はやはり生まれ変わらない限り環境が左右するんですね。
西成育ち・在日・中卒・貧困・虐待・幼馴染み皆無・継母・継父・日々暴力三昧・小中時代含め未成年時代の写真は一枚も無い。別に全く妬み・やっかみや羨む事など無かった、当時は家畜やったからなぁ…兎に角腹一杯メシさえ食えたら満足とふと思う。
今にして思えばええ経験やったなと自負する。最大の敵は己の心にある、優しさ、温もり、施し、同情等々が俺を壊した。
いつも、おれがライバルでもおり敵でもあった。
齢69、俺も人並みやったんやなぁ〜
それとも、もうトシか!
これは、経験にもならん学習も出来ん。
自分の脆さでもあるし、誰も救ってはくれないんや…と己に言い聞かせてる今日❗️
早く、明日が来い
立ち止まるコトが無いように、今畜生❗️と、吠えるがトキはだるい遅い。
何もする気が起こらん、ただ無に過ごしてるだけ,俺の人生よくぞここまで生き抜いた我ながら感心するが あともう少しあと処理に時間がかかる。
独白。
2025/5/25 玄 秀盛
「日本駆け込み寺」
―知る人ぞ知る玄 秀盛さん―
玄 秀盛さんは1956年、大阪市西成区生まれ。在日韓国人として生をうけ、“4人の母”と“4人の父”のともを転々として育つ。中学卒業後、自動車修理工を皮切りに寿司職人、トラック運転手、葬儀屋、キャバレーの店長など28業種に及ぶ職業を経験した後、不動産、金融、調査業など10社あまりを起業する。また、33歳で酒井雄哉大阿闍梨のもとで得度するなど、特異で壮絶な人生をくぐりぬけてきた。2000年の献血の際、白血病であることが判明したのを機にそれまでの人生を180度転換。世のため人のために全てを捧げる決意をする。
表と裏の社会を知り尽くした自分の「生きた証」を残すため、2002年から、日本一の歓楽街・新宿歌舞伎町の片隅で、徒手空挙で引きこもり、多重債務、家庭内暴力、刑務所出所者等々の社会のセイフティーネットの外に存在し、行政、法律、警察も解決不能な悩める人々の相談に真正面から立ち向かい、難問の多くを解決してきた気骨ある尊敬に値する人物である。
日本財団では、福田英夫を中心に、刑務所出所者の再犯防止の実践活動はどうあるべきかを研究する中で玄 秀盛さんに巡り合ったわけで、彼のNPO法人「新宿歌舞伎町駆け込み寺」の組織強化と財政支援のため、新たに一般社団法人「日本駆け込み寺」として発足することになった。日本財団からは瀧道子を派遣して玄 秀盛さんを盛りたてる。
近い将来は、宮城県仙台市国分町を皮切りに、北海道札幌ススキノ、愛知県名古屋市栄町、大阪市南区宗右衛門町、広島県広島市流川、福岡県福岡市中州など、全国の歓楽街に相談所「日本駆け込み寺」を開設し、悩める人々を一人でも多く助けたい一念で、筆者と玄 秀盛さんは心が一つになった。
国や行政に頼るだけでなく「民の力で民を支える活動」は筆者の行動哲学の一つである。皆様方からの浄財を活動資金にと願っておりますので、広くご伝声願いたいものです。なお、筆者も悩める方々の一相談員として椅子に座る計画です。
「日本駆け込み寺」設立については、下記の方々が役員としてご協力下さることになった。改めて感謝を申し上げたい。
<理事>
玄 秀盛(一般社団法人日本駆け込み寺 代表)
日下公人(評論家)
工藤美代子(作家)
さかもと未明(漫画家)
中村克夫(陽光株式会社取締役社長)
新田 勇(元大阪府警察本部長)
宮崎 正(元共同通信社)
矢田次男(弁護士、元特捜部検事)
<監事>
高野角司(高野総合会計事務所)
大内隆美(構想日本政策スタッフ)
一般社団法人「日本駆け込み寺」
住所:東京都新宿区歌舞伎町2-42-3
電話:03-5291-5720
全く、日本財団にして意のままに同意しない自分に対しても距離感が出ましたね‼️
自分は「たった一人を救う」と言う信念が有りましたから。
100人・1,000人に対しての啓蒙、啓発活動ではなかったんです。
そこが、思い違いでしたね。
相当、軋轢と圧力がありましたが乗り越えました。
ある理事からは「玄さん元ヤクザ」などと揶揄されましたね、理事長。
2025/5/25 清水 葵
先日新宿区長より
「区としては現状、公益社団法人日本駆け込み寺及び一般社団法人青母連に関する支援、連携、その他各種関わりについて、継続することが困難な状況であると考えています」
※画像1枚目参照
との通知がありました。
また、日々画像2.3枚目のような誹謗中傷が絶えません。
2025年4月より駆け込み寺の代表として
「Z世代がZ世代を救う、そしてZ世代から社会課題の解決へ」を掲げ、自分の人生をすべてこの団体に捧げる覚悟で就任しました。
それをすべて踏み躙られた。
違法薬物に気づいていたならば
とっくに新宿警察署に通告しています。
ましてや逮捕当日は駆け込み寺の休所日です。
玄の投稿の通り
助成金はすべてストップですし
区からは「一切関わるな」との通告。
日本駆け込み寺の存続も1ヶ月もたないです。
現在、弁護士さんと田中芳秀に対し
告訴の準備をしております。
また釈放日にはその日に田中芳秀本人の口から会見をさせます。
こんなこともう2度と経験したくはありません。
なんとしてでも日本駆け込み寺を存続させたいのです。
避難を浴びるのは重々承知ですが
お願いします。
皆様のお力、そしてご支援のご協力をお願い致します。
玄 秀盛
これを機に、しっかりとガバナンスですね。
頑張ってくださいませ。
あと、もう少しで全ての役職を引責辞任します。
https://www.facebook.com/permalink.php?story_fbid=2449956958704854&id=100010717206009&comment_id=1232477588318973
2025/5/26 玄 秀盛
2025/5/27 玄 秀盛
FB上にて、緊急告知します‼️
何とか、歌舞伎町内にてゴミ拾いを再開してます。
集めたゴミも、新宿区の清掃センターなて回収了承頂きました。
今、出来ることは苦情電話処理や辞めろコールでの謝罪ばかり。
ほとほと、疲労困憊ですが、有志あるボランティアの方々が、15時・18時の2回歌舞伎町内ゴミ拾い活動しか出来ておりません。せめて、無言行ですが唯一の救いです。
ボランティア辞退者も増えており、スタッフ(パート)も辞めました。
1人でも多くのエネルギーが欲しい‼️
拡散と同時に、応援・支援重ね重ね宜しくお願い申し上げます。
寄付口座も凍結されました。
Yahooも同じく凍結。
未来あるZ世代・駆け込み寺 清水 葵代表理事を盛り立ててくださいませ。
私、玄は田中容疑者が出所して記者会見後、引責辞任します。
駆け込み寺に未練はございませんが、コレから駆け込み寺運営する清水葵の未来が全く閉ざされる事のない様に皆様にお願い申し上げます。
玄 秀盛拝
2025/5/31 玄 秀盛
ご挨拶させてください。
この度の、田中の件で世間の皆様にご迷惑をお掛けし誠に申し訳有りません。
2025年5月31日付けで、日本駆け込み寺の代表理事・理事を辞任致します。
再チャレンジ支援機構も同じく辞職させていただきます。
青母連に関しては、六月中旬頃に 青母連家族会の会員の皆様に今回の件の経過報告を含め、お話しさせて頂きます。
当然、青母連の理事も辞職します。
それで、世論やら世の中の方々から理解を得るとは到底思えないですがせめて、駆け込み寺等に誹謗中傷やらホストの方々も含め暴力的な嫌がらせ行為なども少しでも抑えられたらと思います。
自分が、常時居れば幾らでもお話しやら謝罪はしますが不在時に来られましたら女性スタッフやボランティアの方々が怯えてます。
どうかどうか、お許しくださいませ。
せめて、無断で事務所に立ち入らないで頂きたい。
警察に言っても、田中の件で加害者宅(駆け込み寺)には来てくれませんので呉々もお願い申し上げます。
玄 秀盛九拝
事件後の団体の公式声明
2025/5/26
この度は、田中芳秀氏の逮捕の件について
多大なるご心配をおかけしております。
今後の方針について、画像の通りとなりました。
弁護士も交えながら運営体制に関して
見直しを行い、活動を行って参ります。
今後のボランティア活動につきましては
清掃活動は、従来通り実施いたします。
子ども食堂については、当面の間中止ですが
体制を整え、活動資金が安定次第
7月中には再開できればと考えております。
https://www.facebook.com/nipponkakekomidera/posts/1097108105785637
この度は、田中芳秀の件について多大なるご心配をおかけし申し訳ございません。
— 公益社団法人日本駆け込み寺 (@n_kakekomidera) May 26, 2025
今後の方針について、下記画像の通りとなりましたので
ご報告させて頂きます。 pic.twitter.com/PPwqQv2938
公益社団法人日本駆け込み寺のXアカウント @n_kakekomidera は5/31現在、アカウント削除された。
ABEMA Prime
#アベプラ①どうなる?日本駆け込み寺/プレコンセプションケア
コカイン所持疑いで事務局長が逮捕…若者支援「日本駆け込み寺」代表が語る今後と謝罪
ABEMA NEWSチャンネル
5月30日(金) 21:00 〜 22:00
【アベマ同時配信中】「どうなる?日本駆け込み寺/プレコンセプションケア」5月30日(金) よる9時|アベプラ
◆概要
コカイン所持疑いで事務局長が逮捕…若者支援「日本駆け込み寺」代表が語る今後と謝罪
優生思想や人権侵害に繋がる?プレコンセプションケアの功罪
◆キャスト
益若つばさ
笠井信輔
佐々木俊尚
ハヤカワ五味
Yuna
ヨッピー
穂川果音
田中萌
「日本駆け込み寺」事務局長がコカイン所持疑いで逮捕...責任問われる代表謝罪
#アベプラ【平日よる9時〜生放送】 | 企画
2025年5月30日放送
詳細情報
コカインを所持していたとして
逮捕されたのは、
田中芳秀容疑者。
DV、多重債務、ストーカーなどの
問題を抱える人や、新宿歌舞伎町のいわゆる
「トー横キッズ」と呼ばれる若者を支援する
公益社団法人「日本駆け込み寺」の
事務局長でした。
田中容疑者が、相談を受けていた
20代の女性と一緒にいたところ
2人の行動を不審に思った警察官が職務質問し、
コカイン所持が発覚...
【20代女性】
「オーバードーズするならコカインなどを
使った方がいいと田中容疑者に勧められた」
その後の調べで、一緒にいた女性も
コカインを使用したとして逮捕されました。
捜査関係者によりますと
田中容疑者は「自分で使うために持っていた」と
容疑を認めています。
この問題、国会でも公益法人の信用にかかわると
問題視されています。
【有志の会 緒方林太郎議員】
「私これ大問題だと思っているのですが」
【三原こども政策担当大臣】
「悩みを抱える多くの方々に寄り添う事業を行う
公益法人において、今般のような事件が
発生したことはきわめて遺憾です。
また国民や企業から寄付などの広い支援を
受けている公益法人にとって、この信頼性の
確保は極めて重要であり速やかに必要な体制を
とってまいりたいと思います」
SNSには都や新宿区への批判も。
【Xへの投稿】
「公金で支援した東京都や新宿区は、
何を見ていたのか」
「以前の真摯な活動を知るものとして、
最悪の愚行で信用を失墜させた」
キャスト
MC : 益若つばさ
玄秀盛(「日本駆け込み寺」代表)
佐々木俊尚(文筆家/情報キュレーター)
ハヤカワ五味(平日生成AI系会社員/休日コスプレイヤー)
Yuna(TikToker/YouTuber)
ヨッピー(銭湯大好きライター/オールドルーキーサウナ渋谷店GM)
田中萌(テレビ朝日アナウンサー)
司会進行 : 笠井信輔(フリーアナウンサー)
ナレーター : 榎本温子
都知事記者会見
都知事記者会見は毎週金曜日 午後2時から原則行われている。
5月23日(金曜日)の知事の記者会見は行われなかった。
5月30日の記者会見でも日本駆け込み寺でのコカイン使用や東京都若年被害女性等支援事業に関する都知事からの説明も、記者からの質問も一切なかった。
https://www.metro.tokyo.lg.jp/governor/kishakaiken/2025/05
6月6日の記者会見で質疑応答で話題に出た。薬物使用については触れていない。
新宿区
定例記者会見(令和4年第3回区議会定例会)区長説明要旨
2022/9/9
「歌舞伎町に集まる若者・女性の犯罪被害等の防止に向けた民間団体の活動について」で日本駆け込み寺を取り上げる。
日本駆け込み寺×ひとりぼっちにさせへんプロジェクト が包括連携協定締結 (2024年2月27日)
日時:2024年2月28日(水)12時00分~12時45分
出席者:
公益社団法人日本駆け込み寺 天野将典 代表理事
一般社団法人ひとりぼっちにさせへんプロジェクト 田村健一 代表理事
吉住健一 新宿区区長
クラウドファンディング 「たったひとつの命を救う~繁華街で犯罪に呑まれる青少年を助けたい~」https://readyfor.jp/projects/seiboren/announcements/321902
2024年04月28日、新宿区との記者会見を実施
4月26日 15:00〜15:45、
一般般社団法人 青母連と新宿区が記者会見(新宿区役所本庁舎5階 大会議室)を開きました。
登壇は、吉住健一(新宿区長)、玄秀盛(青母連代表)、田中芳秀(青母連事務局長)。
主な内容は、
①新年度の注意喚起と最新相談事例報告
②12月に提出した5,019筆署名について
③青母連の解決に向けた新規取り組みについて
など。大学生や新社会人が都心にくる新年度に注意喚起を行った。
困りごと・なやみごと相談窓口一覧 こころといのちの相談支援
令和6年7月に新宿区健康部健康政策課が発行している相談窓口一覧に日本駆け込み寺が掲載されている。https://www.city.shinjuku.lg.jp/content/000403585.pdf
吉住健一 新宿区長
新宿区へのふるさと納税で日本駆け込み寺への寄付も可能
日本駆け込み寺20周年#玄秀盛#日本駆け込み寺#歌舞伎町
— 吉住健一(新宿区長) (@yoshizumi_ken) May 29, 2022
玄秀盛さんが歌舞伎町で無料よろず相談を始めて20年が経ちました。相手を救う為に時には危険に身をさらしながらも〝目の前のたった一人を救う〟と歩んでこられました🤗
新宿区へのふるさと納税で日本駆け込み寺さんに寄付も可能です🙇 pic.twitter.com/jV9Q29qzSO
新宿区へのふるさと納税で日本駆け込み寺さんに寄付も可能です🙇
https://x.com/yoshizumi_ken/status/1531030521228464128
#日本駆け込み寺 #トー横
— 吉住健一(新宿区長) (@yoshizumi_ken) August 27, 2023
歌舞伎町シネシティ広場で若者の立直り支援や性病検査の啓発イベントが行われています。
安倍昭恵さんもかき氷の売店に立っています。10代20代の妊娠SOSの佐藤代表も相談を呼びかけていました。#玄秀盛 #吉住健一 #新宿区長 pic.twitter.com/ZQ5ZNiuXV7
自伝を読んでいますのでその範囲では存じています
— 吉住健一(新宿区長) (@yoshizumi_ken) April 1, 2024
更生して人助けの為に地道な活動を続けてきたということで地元の方々からのご紹介でお付き合いしています
行政として可能な範囲での連携ができるように一定の距離感を保ちつつ協力してもらっています
自伝を読んでいますのでその範囲では存じています
更生して人助けの為に地道な活動を続けてきたということで地元の方々からのご紹介でお付き合いしています
行政として可能な範囲での連携ができるように一定の距離感を保ちつつ協力してもらっています
https://x.com/yoshizumi_ken/status/1774749283885134299
歌舞伎町で困難を抱えた人を救う活動をしてきた団体の事務局長がコカイン所持等で逮捕されました
— 吉住健一(新宿区長) (@yoshizumi_ken) May 20, 2025
個人の行為であっても相談者を関わらせたとすれば非常に重大な事態です
正確な情報収集と現時点での連携停止を指示しました#Yahooニュースhttps://t.co/COOWaFjvH9
歌舞伎町で困難を抱えた人を救う活動をしてきた団体の事務局長がコカイン所持等で逮捕されました
個人の行為であっても相談者を関わらせたとすれば非常に重大な事態です
正確な情報収集と現時点での連携停止を指示しました
https://x.com/yoshizumi_ken/status/1924782404679680411
タイムリーに要望書をお持ちいただきました。当該団体は警察からの問合せ等に協力していたこと。逮捕された人物は当該団体の事務局長を3月に退任していたこと。現段階で組織的に違法薬物を使用していた情報は無いこと。区から相談業務は委託していないこと等の情報を提供しました。 https://t.co/Rpp8c4WpZy
— 吉住健一(新宿区長) (@yoshizumi_ken) May 23, 2025
タイムリーに要望書をお持ちいただきました。当該団体は警察からの問合せ等に協力していたこと。逮捕された人物は当該団体の事務局長を3月に退任していたこと。現段階で組織的に違法薬物を使用していた情報は無いこと。区から相談業務は委託していないこと等の情報を提供しました。
https://x.com/yoshizumi_ken/status/1925825715766743508
現時点では、団体の存続も想像ができない状態です。捜査が進まないと団体として無関係という結論が出るも不明ですので、予断を持たずに事実関係が明らかになるのを待つという考え方を持っています。
— 吉住健一(新宿区長) (@yoshizumi_ken) May 23, 2025
団体そのものが犯罪行為をしたという情報は入ってきていないので「連携停止」と表現しています。
現時点では、団体の存続も想像ができない状態です。捜査が進まないと団体として無関係という結論が出るも不明ですので、予断を持たずに事実関係が明らかになるのを待つという考え方を持っています。
団体そのものが犯罪行為をしたという情報は入ってきていないので「連携停止」と表現しています。
https://x.com/yoshizumi_ken/status/1925847121149804906
田中芳秀 関係
日本駆け込み寺事務局長のコカイン田中芳秀さん、
— 若草ミドリ (@wakakusamidori_) May 20, 2025
NDUて人権派映像団体の関係者ぽい(年齢前職一致?)がそっち方面もヤバすぎる
NDUの前身団体を設立した広河隆一さん
→2004〜19年に地位濫用で女性7人が性被害
その1人が今年実名で詳細告白
マジでどうなってんだこの界隈…ガチなのばっかじゃんか pic.twitter.com/PDrKferUqh
「伝説」にするには、早すぎる。
なぜならNDUが提起した既成権力への/運動内への「異議申し立て」は未消化のままだからだ。だから単純な回顧や批評を一蹴せねばならない。もしそれに甘んじるならば、それは最も反NDUではないだろうか。NDU機関誌「モトシンカカランヌー—企画書にかえて」(1969年7月刊)に「映画と映画を観る人間との間に夥しいスパークを発生させるような映画でありたい」とある。NDUの実践と思考の連続性は、鑑賞者を何かへと駆り立てる。またそれは、今日の「右」でも「左」でもないという曖昧な批評態度から発する閉塞的状況を解体する突破口であると私は確信している。私の発言に嫌悪感を示すならば、とにかくNDUの映画を観てから判断してほしい。ナショナリズムに対するインターナショナリズムの映画がここにある。
田中芳秀(編集者、1981年生)
トークには、NDU関係者の今郁義氏、田中芳秀氏も参加。今氏は「無名性に徹するのが僕らのスタートの原点。誰がカメラで、音を撮ったのか、参加した人しかわからない」とクレジット無しで集団で映画を作ったNDUの信条について語り、田中氏は「今日見てもかっこよく、アジテーションのすごい映画。既成概念を逸脱していこうという若者のパワーが感じられる。日本のドキュメンタリー史の教科書的なところにはNDUは入ってこないが、もっと評価されるべき」とコメントした。
広河氏をめぐっては、広河氏が編集長を務めた報道写真誌「DAYS JAPAN」の発行元の検証委員会が2019年、広河氏が04~17年に社員やボランティアの女性らに性交の強要や裸の写真撮影などをしたと認定している。安田さんは検証委の調査に対して、被害を申告していたという。
https://www.asahi.com/articles/AST310CGMT31UTIL02SM.html
メンバーの一人で、チラシのデザインや写真撮影担当の田中芳秀さんは、毎日新聞出版が発行する『サンデー毎日』の校正が本業ですが、歌舞伎町で行き場をなくした少女らの駆け込み寺となっている一般社団法人「青少年を守る父母の連絡協議会」の事務局長を務めています。
新宿ゴールデン街が「綾部つむぎ」にやってきた
https://ameblo.jp:443/staizo/entry-12828310767.html
玄 秀盛 関係
報道番組等
信じる男 信じられた男~新宿歌舞伎町・駆け込み寺~
NHK 2019年5月13日
2025/5/19 逮捕報道後にNHKオンデマンドから削除された。
浜田聡事務所よりNHK経営企画局へ質問を送りました。回答が来ましたら公表します。
— 村上ゆかり (@yukarimurakami5) May 20, 2025
【質問内容】
NHKミッドナイトドキュメンタリー「信じる男 信じられた男~新宿歌舞伎町・駆け込み寺~」(2019年5月13日放送)について… https://t.co/lmO3p4uNMF
浜田聡事務所よりNHK経営企画局へ質問を送りました。回答が来ましたら公表します。
【質問内容】
NHKミッドナイトドキュメンタリー「信じる男 信じられた男~新宿歌舞伎町・駆け込み寺~」(2019年5月13日放送)について
①田中芳秀氏の逮捕報道によって、同番組がNHKオンデマンドで視聴できなくなったという意見がありますが、これは事実でしょうか。
②①事実であれば、削除された理由を教えてください。(あわせて、根拠となる規約や規程等もお示しください。)
③①事実であれば、NHKオンデマンドの規約21条に抵触しないのかという意見が出ていますが、見解を伺います。
④一般論として、今回のように逮捕報道が出た方が出演した番組については、NHKは削除する方針なのでしょうか。
出演者が逮捕された場合についてNHKの対応方針を伺います。
⑤一般論として、ドキュメンタリー等の主要な番組出演者に対して、犯罪を犯していない等の誓約や覚書のような書面での確認や調査等は行っていますか。
理由と併せて教えてください。
著書
新宿歌舞伎町駆けこみ寺: 解決できへんもんはない
事務局長コカイン逮捕の日本駆け込み寺代表 玄秀盛さん、
— 若草ミドリ (@wakakusamidori_) May 20, 2025
本で【監禁事件の経緯が変わる】のなにこれ?
2003自伝→監禁致傷で逮捕→証拠隠滅済だぜフフ
2011伝記→冤罪!女性の親からの依頼で身投げ阻止に仕方なく女性を椅子に縛っただけ
警察に酷いこと言われたぴえん
こんな代表の団体に公金?? pic.twitter.com/hpzBEa2ROA
2003年の自伝(2006年文庫版)
2011年の伝記(他人からの取材形式、2016年文庫版)
コカイン事件の日本駆け込み寺の代表・玄秀盛さんの伝記
— 若草ミドリ (@wakakusamidori_) May 22, 2025
「覚醒剤中毒の15歳未成年の居場所を知ってたが本人と親の自主性を尊重して無視した」
???
「自⭕️したいと相談に来た人に『保険金かけて⭕️んでくれ』と言う」
(元片腕「きっと多分見えない所でフォローしたんでしょう知らんけど」)
……… pic.twitter.com/tYLKNiV77t
映画
[ドキュメンタリー]歌舞伎町駆け込み寺代表 玄秀盛
2021/10/15
日本駆け込み寺代表玄秀盛 ドキュメンタリー映画予告
新宿救護センター所長玄・秀盛(ゲン・ヒデモリ)part 01-KARMSTV
2009/05/12
新宿救護センター 体表: 玄秀盛さん
平成14年5月、日本一の歓楽街・歌舞伎町の一角に、NPO法人日本ソーシャル・マイノリティ協会設立と同時に「新宿救護センター」を開設しました。
家庭内暴力や金銭問題、DV、家出、ストーカーなど、人生のさまざまな問題を抱えた人々の相談を受ける通称『歌舞伎町駆け込み寺』です。
このセンターは玄秀盛という個人が設立したもので、当初、年中無休365日24時間体制でオープンしていたことでマスコミにも話題になりました。
玄所長は平成12年、発病したら余命一年という白血病ウイルスに感染していることを知り、自らの死生観と向き合うことにより過去と決別、すべての私財を投げ打って、自分が生きた証のために立ち上げたものです。
フジテレビ ザ・ノンフィクション
みんな泣いている ~玄さんの歌舞伎町「かけ込み寺」~
#25
みんな泣いている ~玄さんの歌舞伎町「かけ込み寺」~
<語り>的場浩司
新宿歌舞伎町に開設された「新宿救護センター」通称“かけこみ寺”。
DV、家出、借金など現代の様々な問題を解決していくボランティアの人や周りの人々に密着取材したドキュメンタリー番組。
【地上波放送日】2003年10月12日
#26
みんな泣いている2 ~玄さんの家族~
<語り>的場浩司
新宿歌舞伎町であらゆる弱者の相談に乗る「新宿救護センター」通称“駆け込み寺”。その代表、玄秀盛と彼の子供たちに密着したドキュメンタリー番組。
▽資金難
▽家族の思い出
▽子どもたちとの時間
▽センター存続
【地上波放送日】2005年5月15日
#27
みんな泣いている3 ~玄さんと家族の旅立ち~
<語り>本仮屋ユイカ
NPO法人ソーシャル・マイノリティ協会・新宿救護センターの代表を務める玄秀盛。歌舞伎町のど真ん中であらゆる弱者の相談に乗る「駆け込み寺」だ。
3年目を迎えた救護センターの新たな発展を、玄は考えていた。カフェを併設させて人々の語らいの場を作ることだ。そのためにボランティア寄付などを募り、精力的に働きかけていた玄だが、ある日、大口の寄付の話が飛び込んでくる。それを元に、かねてより目をつけていた歌舞伎町の物件の申し込みをしていた。
一方、神戸の家はとうとう手放さなければならなくなった。競売で売主が決まったのだ。神戸に戻り、家族とともに移転先の公団アパートを下見する玄。これまでの家の半分以下の広さ。しかし、今の玄には、大きな家を家族に用意するだけの金がない。また家族を犠牲にしてしまった…。引っ越しを決め、東京に戻った玄に信じられないような展開が待っていた。
子どもたちも再び、玄の仕事ぶりを見にやってきた。自分の中に欠けていた「愛」というものに、センターの活動を通して気づいた玄。そして、その「愛」を家族に向けて気負いもてらいもなく表現することができるようになった玄。その玄を見つめる子どもたちの視線も以前のものより温かいものになっていた。
「犠牲になっている私たちのためにもやり遂げてほしい」。
玄秀盛・新宿救護センター4年目の新たな出発である。
【地上波放送日】2006年6月25日
#28
みんな泣いている 原点
<語り>的場浩司
12年前、新宿歌舞伎町に開設された通称“駆けこみ寺”を舞台に繰り広げられる人間模様。資金難から1人で24時間相談の電話を取り続ける玄さんは悪戦苦闘する。
「新宿救護センター」歌舞伎町のビルにあったその場所は、玄秀盛さんの活動原点である。そこは、12年前に新宿歌舞伎町に開設された通称“駆けこみ寺”。
DV、家出、借金など現代の縮図ともいえる様々な問題と、それを解決していく玄さん。多忙な活動とは裏腹に、玄さんは資金難に悩まされていた。たった一人で24時間、相談を受け付けていたことも…そして、神戸に残した家族の元へ2年ぶりに帰る玄さん。そこには意外な再会が待っていた。
家族を犠牲にしながら、人のために生きるのはなぜか…。
【地上波放送日】2014年2月9日
愛・命 〜新宿歌舞伎町駆け込み寺〜
2011年12月17日 テレビ朝日系列で放送
事件等
2000.06.14 毎日新聞
[24時]女性を監禁した、自称宗教団体教祖を逮捕--麹町署 /東京 2000.06.14 毎日新聞
自分たちに従わない女性を監禁して暴行したとして渋谷区千駄ケ谷5、自称宗教団体教祖、川井千春容疑者(53)ら4人を12日、逮捕監禁致傷の疑いで逮捕。
女性の両親が千代田区内に所有している不動産などをだまし取ろうとしていたとみて追及する。
ほかに逮捕されたのは、港区三田2、同団体事務局長、玄秀盛(43)▽目黒区目黒本町3、同信者、油井誠(46)▽横浜市都筑区南山田1、同信者、紺野光弘(39)の3容疑者。
川井容疑者らは5月22日午後9時ごろ、千代田区内の無職女性(24)の自宅に押し掛け、同団体を信用していた両親と姉に反抗的な態度を取ったとの理由で「病院に入れて薬漬けにしてやる」などと女性を脅した。
翌日午前9時ごろまで、粘着テープなどで縛ったうえ、スリッパや素手で殴るなどして2週間のけがをさせた疑い。
川井容疑者が教祖と自称する団体は、宗教団体としての認証を受けていないという=麹町署調べ。
川井千春、油井誠はNPO法人新宿歌舞伎町駆けこみ寺 の設立時の役員とのこと。
役員名簿
日本駆け込み寺の役員名簿を見ると、
— nobuhiko部屋 (@nobuhik47696811) May 24, 2025
令和6年度に田中芳秀氏の名前はあり(1枚目)、
令和7年度の役員名簿には名前がないので(2枚目)、
理事の退任の間違いではないかと・・・。
まぁ、事務局長のはずなのに、非常勤なのも(1枚目)変な気もしますが・・。 https://t.co/FKYHeCQOIJ pic.twitter.com/HcBTVEYEfb
清水葵 代表理事
2025年4月1日、代表理事就任
2024年10月31日 広報
2024年9月28日 相談員
連日ご心配をおかけしております。
そしてこのような事が起こってしまったこと
大変申し訳ございません。
日本駆け込み寺事務局長として
青母連代表理事としていた田中芳秀が
コカインの所持、使用のため逮捕された報道を全国各局、各メディアで取り上げられております。
彼の甘えとして出た行動が、
24年間ずっと玄さんが培ってきた社会的信用を無くしました。
私も必死で2年半一緒にやってきたことを踏みにじられました。
毎日、電話やメール、SNSのアカウントで誹謗中傷の嵐です。
中には直接入ってきた男性に「コカイン売ってるのか!こんな団体があるから他の慈善団体も良く見られないんだ」と
怒鳴り散らされました。
個人の不祥事が、団体全てを悪く捉えられてしまう。
仕方ないとわかっていても、正直はらわたが煮えくり返る思いです。
ましてや日本駆け込み寺の代表理事として
頑張ろうと意気込み、活動していた矢先で
もう、言葉も出ません。悲しみより怒りです。
彼をかばう気も一切ありません。
公的機関からの補助金、助成金はこの1件でかなり難しいでしょう。
助成金の停止、食材提供の停止の連絡も多数ありました。
本当に最低限の資金節約を行い、社会的信用を少しずつ取り戻せるように地道に活動を続けるしかありません。
団体全体の風評被害を受けて、全ての頑張りを世間から否定されているのが現状です。
それでも負けたくない。
こんなことで日本駆け込み寺を終わらせたくはない。
絶対あきらめない。
どんな荒波がたとうと、逆風が押し寄せようと
絶対立て直す。
もう何も怖くない。
経験に勝るものはない
ここから這い上がるだけや。
https://www.facebook.com/permalink.php?story_fbid=2445425459158004&id=100010717206009
星山忠俊(李忠俊) 常任理事
「茨の道には飛び込め」「転ぶ時は派手に転べ」「全ての過去を味方につけろ」さあ、全力でいこうか。
株式会社Saaave 代表取締役
株式会社玄忠 代表取締役
株式会社CLEAIR 代表取締役
公益社団法人日本駆け込み 常務理事
日韓親善協会中央会
NPO法人レスキュー・ハブの記事に対して
ウチの社員さんが立ち上げたNPO団体が女性自身やYahooニュースに!
https://www.instagram.com/c.lee_hoshiyama/p/COyi4ZnD6iz/
株式会社CLEAIR 代表取締役
株式会社 玄忠 代表取締役
久保広海 ボランティア隊長
今回スポンサーになって頂いた
歌舞伎町、日本駆け込み寺の玄さんと会食!漢の契りを交わしてきました!これから日本駆け込み寺で、ボランティア隊長として活動します❗️
1人でも多くの悩みや相談にのり、今まで喧嘩や悪い方に注いできたエネルギーを、今度は誰かの役に立つ方にエネルギーを使いたい❗️
今回ブレイキングダウンで負けた事により、No.1では無く、オンリー1の存在になって、色々な活動を通して、誰かの役に立つ事をして行きます!
玄さんから、正式に継承者として認められたので、全力で頑張ります❗️
会食の場所は、歌舞伎町あぐら屋さん!
めちゃくちゃ美味いので是非
ご利用下さい❗️
https://www.tiktok.com/@tokorozawatyson/video/7506796338638638358
https://www.tiktok.com/@tokorozawatyson/video/7506797704144637206
https://www.tiktok.com/@tokorozawatyson/video/7506796727844752662
https://www.tiktok.com/@tokorozawatyson/video/7506797280893160726
支援者 関連
アーカイブ 2025年5月19日 08:35:37 UTC 取得
https://archive.md/Al5XS
応援者
逮捕報道後、「応援者様からのお言葉」から4名が削除された。
2025/4/19 17時 時点
2025/4/19 21時 時点
尾島 紘平、上田博和、上野 宏史、大山俊護の4名が削除された。
2025/4/24 18時 時点
削除された尾島 紘平、上田博和、上野 宏史、大山俊護の4名が復活した。
木藤繁夫 元公安調査庁長官
公益社団法人「日本駆け込み寺」代表の玄秀盛さん。波乱万丈すぎる人生は、このブログでも紹介した。
玄さんプロデュースによる出所者が働く居酒屋が、今年4月、新宿歌舞伎町にオープンした。
店の壁にズラリと並んだ木札には、応援団の方々の名前が書かれている。
菅原文太さん、堀田力さん、長妻昭さん、林芳正さん(農水相)、
支援者に岸本周平(和歌山県知事、元 衆議院議員)、川端健之(立正佼成会 理事長)、森康彦(Colaboと仁藤夢乃さんを支える会 賛同人、NPOホザナハウス)他国会議員が確認できる。
おじま紘平 東京都議会議員、都民ファーストの会幹事長
2023/11/24 日本駆け込み寺・青少年を守る父母の連絡協議会(青母連)と意見交換
座長を務める都民ファーストの会「トー横PT」で、歌舞伎町の日本駆け込み寺・青少年を守る父母の連絡協議会と意見交換をしてきました。終了後はゴミ拾いをしつつ、現場視察へ。界隈の当事者、いわゆるキッズの話も聞けて良かった。来週はホストの売り掛けに対する法規制について、都庁と議論をします。 pic.twitter.com/eO7hq0PBM3
— おじま紘平(都民ファーストの会幹事長) (@ojimakohei) November 24, 2023
2025/5/25 逮捕された事務局長とも面識はありませんでした
「日本駆け込み寺」HPにおける私の応援メッセージに関して。こちらは数年前、歌舞伎町・トー横問題に取り組むにあたり連携していた天野前理事長はじめ前体制の時期に寄せました。その後、天野前理事長が独立、現体制に交代してからはご無沙汰しており、逮捕された事務局長とも面識はありませんでした。
— おじま紘平(都民ファーストの会幹事長) (@ojimakohei) May 25, 2025
現在はお付き合いそのものがないので、事件について説明や謝罪も受けていませんが、応援メッセージは消されたり戻されたりしているようです。何が起きているのかわからず連絡の手段もなく、困惑しています。私のことはどうでも良いとしても補助金の件は重要なので、引き続き都庁と連携して対応します。
— おじま紘平(都民ファーストの会幹事長) (@ojimakohei) May 25, 2025
石川 孝一 新宿区議会議員
【5月10日】
いつもお世話になっている「公益社団法人日本駆け込み寺23周年記念式」にお声掛け頂き出席しました。
そして何より、常勤職員の清水葵さんが新代表理事になられた事のご挨拶と今後の抱負の発表に期待して行きました。
新代表理事の清水葵さんはまだ26歳と若く、『新宿・歌舞伎町エリアには同世代で悩みを抱えたり、犯罪に手を染めてしまう若者がたくさんいます。当団体の理念やスタンスは変えず「Z世代が今を救う」をモットーに、若き力で世の若者を救いたい。』と力強く語
ってくれました。
僕自身も生まれ育った新宿区で、若者が犯罪に巻き込まれて欲しくはないと切に願っています。
微力ながらこれからも日本駆け込み寺の活動を応援したいと考えています。
https://www.facebook.com/kouichi.ishikawa.146/posts/24070203835897981
渡辺みちたか 新宿区議会議員
日本駆け込み寺は区とも連携をとる「マトモな団体」だったので衝撃を受けています。
— 渡辺みちたか(ミッチー)🌻新宿区議会議員 (@michitakawatana) May 23, 2025
駆け込み寺は歌舞伎町でホスト依存の女性を支援する「青母連」の母体組織でもあり、個人が献金したときに税額控除を受けられる公益社団法人でもあり、信頼される団体でした。… https://t.co/ZaTYJySrJd
日本駆け込み寺は区とも連携をとる「マトモな団体」だったので衝撃を受けています。
駆け込み寺は歌舞伎町でホスト依存の女性を支援する「青母連」の母体組織でもあり、個人が献金したときに税額控除を受けられる公益社団法人でもあり、信頼される団体でした。
私はかねがね主張していますが、繁華街にながれてくる未成年を含む困難を抱える人たちは、自治体ではなく団体がメインで支援すべきです。
なぜなら、
①行政はユルい居場所をつくれない(矯正、校正、教育施設はつくれるが繁華街にいる被支援者にはなじまない)
②繁華街に居つく人は色々な地域からくるので、基礎自治体の住民の税金を大きく拠出すべきではない
今回の事件の衝撃は単にいち団体の事件・事故におさまらず、支援のあり方にも影響がでる可能性があります。
が、昨年施行の女性法でも「民間団体との緊密な連携」が明記されており、今後も支援のメインは民間団体であることは変わりません。
行政にマトモな団体を見つけろ! と批判するのは簡単ですが、チェックしようもないところに問題が起こるのだなと痛感しました。なかなかうまくいきませんね。
この問題も教訓にしつつ引き続き、団体に活躍していただくような支援のあり方を行政と共に考えて参ります。
https://x.com/michitakawatana/status/1926061550491627580
松井孝治 京都市長
歌舞伎町、いや日本中で、駆け込み寺で人助けに身体もお金も注ぎ込んで奔走されてきた玄秀盛さん。その20年の集まりに前原誠司さんとともに出席しました。あぁ見えて、滅法人の好い玄さん、これからはお身体を大切に、そして人を信用しすぎて騙されないように、体制整えて頑張ってください。 pic.twitter.com/9nkIBzUudj
— Koji Matsui 松井孝治 (@matsuikoji) May 29, 2022
駒崎弘樹 認定NPO法人フローレンス
小泉進次郎議員、カタリバ今村久美、日本駆け込み寺の玄秀盛さんと。玄さんは歌舞伎町でDV被害者や出所者等、何万人もの方々の相談に乗ってきた伝説的な人。素晴らしい方々とお会いでき心から感謝。そして日本を良くしていこう。 pic.twitter.com/GxUVwIwP
— 駒崎弘樹@つながりAI株式会社 (@Hiroki_Komazaki) November 14, 2012
日本ケンタッキー・フライド・チキン株式会社
2025/3/27 お知らせ 東京都初! 新宿区の団体と連携し こども食堂等への食材提供支援がスタート
現在、該当のニュースリリースは削除済。
KFCは、自治体およびこども食堂等を運営するNPO法人などの団体(以下:運営団体)と協働し、2019年11月横浜市から本活動を開始しました。このたび、公益社団法人日本駆け込み寺(代表理事:玄 秀盛、東京都新宿区)を通じて支援の輪を東京都新宿区内のKFC店舗にも拡大し、こども食堂等に食材を提供することになりました。
石垣のりこ 参議院議員
株式会社CLEAIR は日本駆け込み常務理事 星山忠俊(李忠俊)が代表取締役の会社。
【国会質問クレアの空気清浄機が議題に】
— クレア🇯🇵ウイルス分離・除去する目的で作られたフィルター (@cleairwin_f) March 5, 2024
石垣のりこ議員@norinotesから「避難所における新型コロナウイルス感染者数とウイルス除去できる空気清浄機に関する質問主意書」が出されました。
文中「簡易な」とあるのは #災害時組立式空気清浄機… pic.twitter.com/Yq530ea1Ib
実施報告書関係
例のコカイン事件の日本駆け込み寺さんの財務及び事業実績まとめ
令和5年度 第2四半期 東京都若年被害女性等支援事業に関する事業実施状況報告書
日本駆け込み寺の実施状況報告書でましたね~
— 暇空茜 (@himasoraakane) January 24, 2024
これで540万か pic.twitter.com/y4l8fs9hj3
駆け込み寺がこれだけ(BONDの4倍、Colaboの6倍)アウトリーチ頑張って「30歳以上1人」だけがシェルター入り
— 暇空茜 (@himasoraakane) January 25, 2024
「若年困難女性」保護されてませんよ?
日本駆け込み寺はColaboの6倍アウトリーチしてこれですよ?
あれれ~へんだぞ~?おかしいな~(コナン君) https://t.co/pAazJoMPqC
活動報告書
報告書は日本財団図書館より
平成25年度活動報告書
平成26年度活動報告書
平成27年度活動報告書
平成28年度活動報告書
事業報告書
平成 24 年度 日本駆け込み寺事業報告書
平成25年度事業報告書
平成26年度事業報告書
平成27年度事業報告書
平成28年度事業報告書
※ 平成28年度事業報告書 として活動報告書が登録されている。登録ミスと思われる。https://nippon.zaidan.info/nf_lib/nf_libServlet/nf_lib1050?np=1019&jigyo_id=0000089536
平成 29 年度 日本駆け込み寺事業報告書
日本駆け込み寺のR4年度決算報告書は公益法人にしては独特で、正味財産ではなく利益剰余金 株主資本
— 岡崎 (@anselyosemite) January 25, 2024
貸借対照表の前払費用や未払金が、なぜかマイナスで引かれている。
前払費用も未払金もそれぞれ資産や負債に含めて合計を出すべきだがなぜこういう決算書になるのだろう。 pic.twitter.com/rLCDRJnlba
日本駆け込み寺のHPには令和3年度までの貸借対照表のみ公開。
— 岡崎 (@anselyosemite) January 25, 2024
一般的NPO会計のように正味財産などの科目使用だったが、なぜか令和4年度から形式が変更された。
R3年度末の正味財産合計8,140,421円がR4年度の前期繰越利益剰余金になるはずだが一致しない。 pic.twitter.com/EKNtFapBxJ
損益計算書に前期繰越正味財産がないし、事業費と管理の区別もない
— 岡崎 (@anselyosemite) January 25, 2024
収入18,936,336円は補助金なのか寄附金なのか。
全体的に公益法人のフォーマットではないが東京都はこれを受理し、若年被害女性支援事業補助金を支給している。公益社団法人はこれでいいのだろうか。 pic.twitter.com/pxLeSk2CQC
これで貸借対照表の資産の部合計と負債及び純資産合計が合うんだから不思議。
— 岡崎 (@anselyosemite) January 25, 2024
「東京都若年被害女性等支援事業の補助に関する Q&A」
税理士等による確認の目的は、実績報告書に記載されている支出額が支出額が領収書や帳簿等の金額と整合しているか確認するhttps://t.co/gfslM9hTiU pic.twitter.com/qEMUpx7SkN
定款等
https://fields.canpan.info/data/organizations/163/163088/1630883542/files/MCmYRPYU.pdf
政治家の視察等
川合 さなこ 江戸川区議会議員 公明党
2024/5/17
「公益社団法人 日本駆け込み寺」「一般社団法人 青母連」へ視察
上川陽子法務大臣、林芳正官房長官
2024/12/12
かれこれ7年ほど前になりますか (一社)再チャレンジ支援機構がプロデュースする「駆け込み餃子」法務大臣としてお越しになられてからのお付き合いでした。
過日の駆け込み寺22周年の祝辞もいただきましたね。
https://www.facebook.com/gen.hidemori/posts/27794358946877862
立憲民主党
2023/11/17
塩村あやか参院議員、長妻昭政調会長らとともに玄秀盛 青母連代表も要請に参加。
公的関係資料
東京都
2024年2月9日、「トー横」における青少年の被害等の防止に係る情報連絡会
臨時相談窓口協力団体等として出席
5 出席者
東京都(生活文化スポーツ局都民安全推進部、福祉局子供・子育て支援部、児童相談センター)
警視庁(少年育成課、新宿警察署)
教育庁(指導部)
新宿区(危機管理担当部、福祉部、子ども家庭部)
臨時相談窓口協力団体等(公益社団法人日本駆け込み寺、NPO法人レスキュー・ハブ、NPO法人非行克服支援センター)
新宿区
新宿区子ども未来基金を活用した助成活動
警察庁
悪質ホストクラブ対策検討会
悪質ホストクラブ対策に関する報告書 令和6年12月 悪質ホストクラブ対策検討会https://www.npa.go.jp/bureau/safetylife/hoan/hostclubto/saisyuuhoukokusyo1.pdf
厚生労働省関係
2025/1/17
第177回 市町村職員を対象とするセミナー
「一般用医薬品の濫用の現状と拡大防止の取組について」
https://www.mhlw.go.jp/content/12602000/001366545.pdf
新宿・歌舞伎町に集まる“トー横キッズ”のODの現状
新宿・歌舞伎町 日本駆け込み寺の活動について
https://www.mhlw.go.jp/content/12602000/001375022.pdf
内閣府 健康・医療・介護ワーキング・グループ
2023/11/16
規制改革推進会議 第1回健康・医療・介護ワーキング・グループ
https://www8.cao.go.jp/kisei-kaikaku/kisei/meeting/wg/2310_04medical/231116/medical01_minutes.pdf
2024/11/25
第3回 健康・医療・介護ワーキング・グループ
https://www8.cao.go.jp/kisei-kaikaku/kisei/meeting/wg/2409_04medical/241125/medical03_minutes.pdf
歌舞伎町に集まる若年者から見る市販薬濫用の実態と施策
https://www8.cao.go.jp/kisei-kaikaku/kisei/meeting/wg/2409_04medical/241125/medical01_01.pdf
衆議院
第212回国会 衆議院 消費者問題に関する特別委員会
第3号 令和5年11月16日 早稲田ゆき議員(立憲)質疑
https://kokkai.ndl.go.jp/txt/121204536X00320231116/48
法務省矯正局
【再犯・再非行防止 #広島少年院 】
— 法務省矯正局 (@MOJ_KYOUSEI) February 7, 2025
「日本駆け込み寺」の玄秀盛さんをお招きして、在院者に講演をしていただきました。熱意のある講演に在院者も引き込まれ、大きな感銘を受けていました。 #日本駆け込み寺 #少年院 #再犯防止 pic.twitter.com/MxDaJCuZDi
日本財団関連
日本財団からの助成
2017年 評価概要
https://www.nippon-foundation.or.jp/wp-content/uploads/2019/04/who_dis_eva_2017_08.pdf
東京都若年被害女性等支援事業(令和4年度) 開示資料
2023年度の東京都若年事業の補助金審査委員会の資料と、日本駆け込み寺の公益法人の事業報告書を改めて比べていたのですが、
— nobuhiko部屋 (@nobuhik47696811) May 26, 2025
そもそも審査対象の2022年度の日本駆け込み寺の給与支出って¥0-なんですよね(1枚目)。… https://t.co/zEtmAEzfqN pic.twitter.com/RgytLVw1Fm
2022年度 給与支出 ¥0
いやぁ、何で今まで調べなかったんだろう・・・。
— nobuhiko部屋 (@nobuhik47696811) May 27, 2025
日本駆け込み寺の公益法人の事業報告書の正味財産増減計算書(損益計算書)、増減の数字所々おかしいですね(1枚目)。
数字がおかしいというよりも、増減があるのに増減に記載がないですね。
経常収益計も
¥19,309,587ー¥19,722,449=¥▲1,710,882-… https://t.co/WEJHmECQGx pic.twitter.com/GhWqZyo3fD
引き続き、2023年度の東京都若年事業の補助金審査委員会の資料と、日本駆け込み寺の公益法人の事業報告書を改めて比べていたのですが、東京都若年事業の審査資料と事業報告書の会計資料が別物に見えるんですが、なんでしょうね?
— nobuhiko部屋 (@nobuhik47696811) May 27, 2025
1枚目右:東京都若年事業の審査資料の貸借対照表… https://t.co/iQ7NZXyNYo pic.twitter.com/W3YTkjK4Gn
2023年度の東京都若年事業の補助金審査委員会の資料と、日本駆け込み寺の公益法人の事業報告書の比較
— nobuhiko部屋 (@nobuhik47696811) May 28, 2025
続き①
フォーマットが違うというのもありますが、内容も差があって。
解り易いのが損益計算書(正味財産増減計算書)の営業外収益(添付)。… https://t.co/h1vdZixjVQ pic.twitter.com/wKlbcXm79Y
2023年度の東京都若年事業の補助金審査委員会の資料と、日本駆け込み寺の公益法人の事業報告書の比較
— nobuhiko部屋 (@nobuhik47696811) May 28, 2025
続き②
貸借対照表もおかしいですね。… https://t.co/HuFlPGQdP3 pic.twitter.com/ENGQBZXWt2
東京都若年被害女性等支援事業(令和5年度) 開示資料
令和5年度東京都若年被害女性等支援事業
— nobuhiko部屋 (@nobuhik47696811) May 29, 2025
日本駆け込み寺実施状況報告書四半期推移①
令和5年度の実施状況報告書もおかしいところがあって
謝金と共済費が第4四半期がマイナスになる報告内容になっているんですよね(1枚目)。… https://t.co/31IMihtaVO pic.twitter.com/DklO8KjAaI
東京都若年被害女性等支援事業の補助事業者(令和6年度)
令和6年度の補助事業者は以下のとおりです。
・公益社団法人日本駆け込み寺
・特定非営利活動法人ぱっぷす
・特定非営利活動法人BONDプロジェクト
・特定非営利活動法人レスキュー・ハブ
・一般社団法人若草プロジェクト
※五十音順
東京都若年被害女性等支援事業実施要綱https://www.fukushi.metro.tokyo.lg.jp/documents/d/fukushi/jisshiyoukou_1
警察を排除していた日本駆け込み寺、R6若年被害女性支援事業実施要綱を満たしておらず、誓約違反では?
— 岡崎 (@anselyosemite) May 22, 2025
東京都は補助金返還を求めてほしいですね。https://t.co/NK62ihzEHVhttps://t.co/3hfiMimW1w pic.twitter.com/LV3TlJ6Y6q
東京都若年被害女性等支援事業(令和6年度) 開示資料
R6. 8月 日本駆け込み寺組織体制変更
R6若年被害女性支援事業開示資料
— 岡崎 (@anselyosemite) May 21, 2025
R6.8月日本駆け込み寺組織体制変更
担当部署福祉局のご意見ばかり聞いてるようですが、川松都議に限らず自分で現地確認する都議会議員はいないのでしょうか?
選挙で都民の票を得たのは福祉局ではなく議員のはずですが?
特にシェルターは大丈夫でしょうか? pic.twitter.com/vljFaWJ7Jw
体制変更で、職員数は減ったのに、アウトリーチ・居場所提供見込数を増やし所要額約650万追加。
— 岡崎 (@anselyosemite) May 21, 2025
特にアルバイト人件費と宿泊費の増加が大きい。
住民訴訟ではシェルター特定につながるなどの理由で頑なに領収書提出を拒否する東京都、団体のシェルターを知り得る職員変更には寛容ですね。 pic.twitter.com/KmxzXzJphF
一般社団法人Colabo 代表の発言
2024/4/30
Colaboが保護する少女の個人情報を都に提出しなければならなくなる。その為、都の若年女性支援事業への申請を断念した。
一年前、東京都がColaboに対する深刻な妨害に屈して、23年度から補助を受けた場合少女たちの個人情報を都に提出しなければならなくなった。
— 仁藤夢乃 Yumeno Nito (@colabo_yumeno) April 30, 2024
行政への情報開示請求を用いた嫌がらせも続き、少女たちの情報を加害者に渡した自治体もあり、開示された書面はネットに拡散されたり販売されたりしている。… pic.twitter.com/VjjsF6CWX3
2025/5/19
日本駆け込み寺はColaboの代わりに都の若年女性支援事業の主体となった団体。そんな団体とColaboは連携会議など絶対にできないと申請を断念した。
東京都が若年女性支援事業からColaboを追い出して、代わりに事前調整をして若年女性支援事業の実施主体とした団体。この団体に東京都が声をかけたことから、東京都が女性差別や性搾取の問題に対峙する気がないことが明らかになり、そうした団体とColaboは連携会議など絶対にできないと申請を断念しまし… https://t.co/KvpTsHbfIx
— 仁藤夢乃 Yumeno Nito (@colabo_yumeno) May 19, 2025
クラウドファンディング
たったひとつの命を救う~繁華街で犯罪に呑まれる青少年を助けたい~
2024年6月23日 募集終了https://readyfor.jp/projects/seiboren/announcements/321902
春休み期間頼る場所の無い若者に24時間相談対応を実現させたい
2025年3月20日 募集終了
https://readyfor.jp/projects/allnight-kakekomidera
青母連仙台支部から東北の繁華街で犯罪に呑まれる青少年を助けるために
2025年7月20日 募集終了
https://readyfor.jp/projects/seiboren-sendai
青母連
東京・歌舞伎町に事務所を構える公益社団法人「日本駆け込み寺」内にできた団体だ。
雑多な話題
ボランティアからトイレ利用料として5,000円徴収
コカイン事件の日本駆け込み寺、
— 若草ミドリ (@wakakusamidori_) May 28, 2025
ボランティアからトイレ利用費等名目で
【募集時説明なし】に登録料『5000円徴収』してたのか〜〜
金額だけなら他の団体にもあるが募集時説明あり
バス/昼食/保険/道具/温泉や新幹線/宿泊の代金込とかだ
てかもし2023年度以降も徴収してたら公金との二重取りじゃね? pic.twitter.com/xfYgbaN0x3
nippon.com - 2016.08.23
https://www.nippon.com/ja/people/e00100/
上記記事のでた2016年当時も現在もボランティア募集のページには登録料5,000円の記載はない。
2015年3月時点のボランティア募集のページ
2016年7月時点のボランティア募集のページ
2016年9月時点のボランティア募集のページ
令和5年度からは若年女性への相談・アウトリーチ等事業に関する事務所の賃料・維持費・消耗品費・事務所光熱水費は東京都からの公金で支払われている。
事務員募集
謎のニュース
逮捕が報道された日の朝に配信された全くニュース価値のない記事。
共同通信 2025/5/19 06:00
共同通信 2025/5/19 06:01
2025/4/2 15:31 に国新聞U35のけいざいトリビアにて報道されたもの。
日本で一番高層階にあるマクドナルドは広島に🍔https://t.co/L1vwDM4STm
— 中国新聞U35 (@chugokunp_u35) April 2, 2025
11階のマクドナルド広島駅前福屋店は、国内約3000店の中で、最も高層階に位置する店舗!
そんな日本一が広島にあるとは驚きです😲 pic.twitter.com/FuoWU9OXVf
マジで1971は薬物関係のコードの可能性あってワロタ https://t.co/oBJOqY229e pic.twitter.com/bOvkAxR5K0
— 暇空茜 (@himasoraakane) May 19, 2025
関連資料
日本駆け込み寺の動画です!!
— 暇空茜 (@himasoraakane) May 19, 2025
この田中事務局長がコカインを使わせてました、売人の可能性すらあります
女の子たちは警察の見回りがくると警察が立ち入れない駆け込みコカイン寺に逃げ込んでたそうです!!!!!!! https://t.co/pwikMhnCsy pic.twitter.com/0lhUcm7vvi
【コカイン逮捕】日本駆け込み寺で起きたこと、これまでの関係者、調べてみました
2025/5/20
駆け込み寺応援!総まとめ動画
2025/5/19
事務局長の田中芳秀氏がコカイン所持で捕まった日本駆け込み寺に関する暇空茜氏の発信に注目
日本駆け込み寺と青母連ってColaboと灯火に似てない? (2025/5/24)
日本財団と駆け込み寺/堀口英利くんのちょいネタ (2025/5/25)
日本駆け込み寺口座凍結!?/堀口英利くんのちょいネタ (2025/5/27)
【コカイン逮捕】日本駆け込み寺 創設者玄秀盛さんインタビューを読む (2025/6/12)

