Your privacy, your choice

We use essential cookies to make sure the site can function. We also use optional cookies for advertising, personalisation of content, usage analysis, and social media.

By accepting optional cookies, you consent to the processing of your personal data - including transfers to third parties. Some third parties are outside of the European Economic Area, with varying standards of data protection.

See our privacy policy for more information on the use of your personal data.

for further information and to change your choices.

Skip to main content

Thank you for visiting nature.com. You are using a browser version with limited support for CSS. To obtain the best experience, we recommend you use a more up to date browser (or turn off compatibility mode in Internet Explorer). In the meantime, to ensure continued support, we are displaying the site without styles and JavaScript.

  • Article
  • Published:

Neutrophils physically interact with tumor cells to form a signaling niche promoting breast cancer aggressiveness

Abstract

Tissue remodeling and cell plasticity in the mammary gland are activated by multilineage communications; however, the dynamic signaling promoting breast cancer remains unclear. Here, by RNA sequencing of single cells and physically interacting cells (PICs) along mammary gland development and carcinogenesis, we uncovered that neutrophils appear transiently during early development and re-emerge in physical interaction with tumor cells in advanced carcinoma. Neutrophil heterogeneity analysis characterized transcriptional states linked to age and cancer stage. Integrating ligand–receptor and PIC sequencing analyses with various functional experiments unveiled a physical and secreted protumorigenic signaling niche. This approach revealed that neutrophils are recruited by tumor-activated macrophages and physically interact with tumor cells, increasing tumor cell proliferative and invasive properties, as well as endothelial proliferation and angiogenesis. The molecular program upregulated in neutrophil-PICs correlates with lower survival in advanced breast cancer patients. Our interaction-driven perspective highlights potential molecular targets and biomarkers for breast cancer treatment.

This is a preview of subscription content, access via your institution

Access options

Buy this article

Prices may be subject to local taxes which are calculated during checkout

Fig. 1: Thorough characterization of mammary gland immune and nonimmune lineages during physiological development and carcinogenesis.
Fig. 2: Dynamic analysis of mammary gland cellular composition revealed a tumor-specific cellular niche.
Fig. 3: PIC-seq analysis revealed neutrophil enrichment in physical interactions with epithelial cells in the TME.
Fig. 4: Heterogeneous neutrophil states during mammary gland development and tumor progression.
Fig. 5: TAN–tumor cell PICs form a signaling niche with ductal macrophages and the perivascular compartment in the breast TME.
Fig. 6: The physical interaction between neutrophils and cancer cells has high malignant molecular features.
Fig. 7: The protumoral effect of neutrophils in the breast TME depends on their physical interaction.

Similar content being viewed by others

Data availability

Raw and processed scRNA-seq and PIC-seq data supporting the findings of this study have been deposited in the Gene Expression Omnibus under accession code GSE278570. The publicly available neutrophil scRNA-seq and RNA-seq data used in this study is available in the Gene Expression Omnibus database under accession codes GSE232217 (ref. 16) and GSE243466 (ref. 12). The publicly available clinical information and RNA-seq data used in this study are available in the TCGA Research Network (https://www.cancer.gov/tcga). The remaining data are available within the article, supplementary information or source data files. Source data are provided with this paper.

Code availability

All original code used for analysis and generation of figures is freely available in the GitHub repository at https://github.com/MeravCohenLab/NeutrophilPIC.

References

  1. Pal, B. et al. Single cell transcriptome atlas of mouse mammary epithelial cells across development. Breast Cancer Res. 23, 69 (2021).

    Article  CAS  PubMed  PubMed Central  Google Scholar 

  2. Pal, B. et al. A single‐cell RNA expression atlas of normal, preneoplastic and tumorigenic states in the human breast. EMBO J. 40, 11 (2021).

    Article  Google Scholar 

  3. Valdés-Mora, F. et al. Single-cell transcriptomics reveals involution mimicry during the specification of the basal breast cancer subtype. Cell Rep. 35, 108945 (2021).

    Article  PubMed  Google Scholar 

  4. Attalla, S., Taifour, T., Bui, T. & Muller, W. Insights from transgenic mouse models of PyMT-induced breast cancer: recapitulating human breast cancer progression in vivo. Oncogene 40, 475–491 (2021).

    Article  CAS  PubMed  Google Scholar 

  5. Albrengues, J. et al. Neutrophil extracellular traps produced during inflammation awaken dormant cancer cells in mice. Science 361, 6409 (2018).

    Article  Google Scholar 

  6. Jaillon, S. et al. Neutrophil diversity and plasticity in tumour progression and therapy. Nat. Rev. Cancer 20, 485–503 (2020).

    Article  CAS  PubMed  Google Scholar 

  7. Zhu, Y. P. et al. Identification of an early unipotent neutrophil progenitor with pro-tumoral activity in mouse and human bone marrow. Cell Rep. 24, 2329–2341.e8 (2018).

    Article  CAS  PubMed  PubMed Central  Google Scholar 

  8. Szczerba, B. M. et al. Neutrophils escort circulating tumour cells to enable cell cycle progression. Nature 566, 553–557 (2019).

    Article  CAS  PubMed  Google Scholar 

  9. Gong, Z. et al. Immunosuppressive reprogramming of neutrophils by lung mesenchymal cells promotes breast cancer metastasis. Sci. Immunol. 8, eadd5204 (2023).

    Article  CAS  PubMed  PubMed Central  Google Scholar 

  10. Adler, O. et al. Reciprocal interactions between innate immune cells and astrocytes facilitate neuroinflammation and brain metastasis via lipocalin-2. Nat. Cancer 4, 401–418 (2023).

    Article  CAS  PubMed  Google Scholar 

  11. Maas, R. R. et al. The local microenvironment drives activation of neutrophils in human brain tumors. Cell 186, 4546–4566.e27 (2023).

    Article  CAS  PubMed  Google Scholar 

  12. Ng, M. S. F. et al. Deterministic reprogramming of neutrophils within tumors. Science 383, 1–16 (2024).

    Article  Google Scholar 

  13. Giladi, A. et al. Dissecting cellular crosstalk by sequencing physically interacting cells. Nat. Biotechnol. 38, 629–637 (2020).

    Article  CAS  PubMed  Google Scholar 

  14. Alečković, M. et al. Combination therapies to improve the efficacy of immunotherapy in triple-negative breast cancer. Mol. Cancer Ther. 22, 1304 (2023).

    Article  PubMed  PubMed Central  Google Scholar 

  15. Cohen, M. et al. The interaction of CD4+ helper T cells with dendritic cells shapes the tumor microenvironment and immune checkpoint blockade response. Nat. Cancer 3, 303–317 (2022).

    Article  CAS  PubMed  Google Scholar 

  16. Bui, T. M. et al. Tissue-specific reprogramming leads to angiogenic neutrophil specialization and tumor vascularization in colorectal cancer. J. Clin. Invest. 134, e174545 (2024).

    Article  CAS  PubMed  PubMed Central  Google Scholar 

  17. Dimitrov, D. et al. Comparison of methods and resources for cell-cell communication inference from single-cell RNA-Seq data. Nat. Commun. 13, 3224 (2022).

    Article  PubMed  PubMed Central  Google Scholar 

  18. Zhu, M. et al. Oncostatin M activates STAT3 to promote endometrial cancer invasion and angiogenesis. Oncol. Rep. 34, 129–138 (2015).

    Article  CAS  PubMed  Google Scholar 

  19. Petzold, T. et al. Neutrophil “plucking” on megakaryocytes drives platelet production and boosts cardiovascular disease. Immunity 55, 2285 (2022).

    Article  CAS  PubMed  PubMed Central  Google Scholar 

  20. Zhou, F. F. et al. Nuclear receptor NR4A1 promotes breast cancer invasion and metastasis by activating TGF-β signalling. Nat. Commun. 5, 1–13 (2014).

    Article  Google Scholar 

  21. Atalay, P. & Ozpolat, B. PIM3 kinase: a promising novel target in solid cancers. Cancers 16, 535 (2024).

    Article  CAS  PubMed  PubMed Central  Google Scholar 

  22. Choi, H. et al. Targeting DDX3X triggers antitumor immunity via a dsRNA-mediated tumor-intrinsic type I interferon response. Cancer Res. 81, 3607–3620 (2021).

    Article  CAS  PubMed  PubMed Central  Google Scholar 

  23. Quandt, E. et al. CDK6 is activated by the atypical cyclin I to promote E2F-mediated gene expression and cancer cell proliferation. Mol. Oncol. 17, 1228–1245 (2023).

    Article  CAS  PubMed  PubMed Central  Google Scholar 

  24. Watari, K. et al. NDRG1 activates VEGF-A-induced angiogenesis through PLCγ1/ERK signaling in mouse vascular endothelial cells. Commun. Biol. 3, 1–14 (2020).

    Article  Google Scholar 

  25. Esteva-Font, C., Jin, B. J. & Verkman, A. S. Aquaporin-1 gene deletion reduces breast tumor growth and lung metastasis in tumor-producing MMTV-PyVT mice. FASEB J. 28, 1446 (2014).

    Article  CAS  PubMed  PubMed Central  Google Scholar 

  26. Zhao, T., Ding, X., Yan, C. & Du, H. Endothelial Rab7 GTPase mediates tumor growth and metastasis in lysosomal acid lipase-deficient mice. J. Biol. Chem. 292, 19198 (2017).

    Article  CAS  PubMed  PubMed Central  Google Scholar 

  27. Balaji Ragunathrao, V. A. et al. Sphingosine-1-phosphate receptor 1 activity promotes tumor growth by amplifying VEGF–VEGFR2 angiogenic signaling. Cell Rep. 29, 3472 (2019).

    Article  CAS  PubMed  Google Scholar 

  28. de Visser, K. E. & Joyce, J. A. The evolving tumor microenvironment: from cancer initiation to metastatic outgrowth. Cancer Cell 41, 374–403 (2023).

    Article  CAS  PubMed  Google Scholar 

  29. Caronni, N. et al. IL-1β+ macrophages fuel pathogenic inflammation in pancreatic cancer. Nature 623, 415–422 (2023).

    Article  CAS  PubMed  Google Scholar 

  30. Casanova-Acebes, M. et al. Tissue-resident macrophages provide a pro-tumorigenic niche to early NSCLC cells. Nature 595, 578–584 (2021).

    Article  CAS  PubMed  PubMed Central  Google Scholar 

  31. Bayik, D. & Lathia, J. D. Cancer stem cell–immune cell crosstalk in tumour progression. Nat. Rev. Cancer 21, 526–536 (2021).

    Article  CAS  PubMed  PubMed Central  Google Scholar 

  32. Ma, R. Y., Black, A. & Qian, B. Z. Macrophage diversity in cancer revisited in the era of single-cell omics. Trends Immunol. 43, 546–563 (2022).

    Article  CAS  PubMed  Google Scholar 

  33. Sahai, E. et al. A framework for advancing our understanding of cancer-associated fibroblasts. Nat. Rev. Cancer 20, 174–186 (2020).

    Article  CAS  PubMed  PubMed Central  Google Scholar 

  34. Linde, I. L. et al. Neutrophil-activating therapy for the treatment of cancer. Cancer Cell 41, 356–372.e10 (2023).

    Article  CAS  PubMed  PubMed Central  Google Scholar 

  35. Pylaeva, E. et al. During early stages of cancer, neutrophils initiate anti-tumor immune responses in tumor-draining lymph nodes. Cell Rep. 40, 111171 (2022).

    Article  CAS  PubMed  Google Scholar 

  36. Quail, D. F. et al. Cancer focus: neutrophil phenotypes and functions in cancer: a consensus statement. J. Exp. Med. 219, 39 (2022).

    Article  Google Scholar 

  37. Hedrick, C. C. & Malanchi, I. Neutrophils in cancer: heterogeneous and multifaceted. Nat. Rev. Immunol. 22, 173–187 (2021).

    Article  PubMed  Google Scholar 

  38. Xue, R. et al. Liver tumour immune microenvironment subtypes and neutrophil heterogeneity. Nature 612, 141–147 (2022).

    Article  CAS  PubMed  Google Scholar 

  39. Salcher, S. et al. High-resolution single-cell atlas reveals diversity and plasticity of tissue-resident neutrophils in non-small cell lung cancer. Cancer Cell 40, 1503–1520.e8 (2022).

    Article  CAS  PubMed  PubMed Central  Google Scholar 

  40. Ballesteros, I. et al. Co-option of neutrophil fates by tissue environments. Cell 183, 1282–1297.e18 (2020).

    Article  CAS  PubMed  Google Scholar 

  41. Yofe, I. et al. Spatial and temporal mapping of breast cancer lung metastases identify TREM2 macrophages as regulators of the metastatic boundary. Cancer Discov. 13, 2610–2631 (2023).

    Article  CAS  PubMed  Google Scholar 

  42. Pérez-Gutiérrez, L. & Ferrara, N. Biology and therapeutic targeting of vascular endothelial growth factor A. Nat. Rev. Mol. Cell Biol. 24, 816–834 (2023).

    Article  PubMed  Google Scholar 

  43. Zhang, S. D., McCrudden, C. M. & Kwok, H. F. Prognostic significance of combining VEGFA, FLT1 and KDR mRNA expression in lung cancer. Oncol. Lett. 10, 1893 (2015).

    Article  CAS  PubMed  PubMed Central  Google Scholar 

  44. Tazzyman, S., Lewis, C. E. & Murdoch, C. Neutrophils: key mediators of tumour angiogenesis. Int. J. Exp. Pathol. 90, 222 (2009).

    Article  CAS  PubMed  PubMed Central  Google Scholar 

  45. Phillipson, M. & Kubes, P. The healing power of neutrophils. Trends Immunol. 40, 635–647 (2019).

    Article  CAS  PubMed  Google Scholar 

  46. Pereira-Veiga, T., Schneegans, S., Pantel, K. & Wikman, H. Circulating tumor cell-blood cell crosstalk: biology and clinical relevance. Cell Rep. 40, 111298 (2022).

    Article  CAS  PubMed  Google Scholar 

  47. Coffelt, S. B., Wellenstein, M. D. & De Visser, K. E. Neutrophils in cancer: neutral no more. Nat. Rev. Cancer 16, 431–446 (2016).

    Article  CAS  PubMed  Google Scholar 

  48. Wculek, S. K. & Malanchi, I. Neutrophils support lung colonization of metastasis-initiating breast cancer cells. Nature 528, 413–417 (2015).

    Article  CAS  PubMed  PubMed Central  Google Scholar 

  49. Borowsky, A. D. et al. Syngeneic mouse mammary carcinoma cell lines: two closely related cell lines with divergent metastatic behavior. Clin. Exp. Metastasis 22, 47–59 (2005).

    Article  CAS  PubMed  Google Scholar 

  50. Camargo, S., Gofrit, O. N., Assis, A. & Mitrani, E. Paracrine signaling from a three-dimensional model of bladder carcinoma and from normal bladder switch the phenotype of stromal fibroblasts. Cancers 13, 2972 (2021).

    Article  CAS  PubMed  PubMed Central  Google Scholar 

  51. Nolan, E. et al. Radiation exposure elicits a neutrophil-driven response in healthy lung tissue that enhances metastatic colonization. Nat. Cancer 3, 173–187 (2022).

    Article  CAS  PubMed  PubMed Central  Google Scholar 

  52. Keren-Shaul, H. et al. MARS-seq2.0: an experimental and analytical pipeline for indexed sorting combined with single-cell RNA sequencing. Nat. Protoc. 14, 1841–1862 (2019).

    Article  CAS  PubMed  Google Scholar 

  53. Dobin, A. et al. STAR: ultrafast universal RNA-seq aligner. Bioinformatics 29, 15 (2013).

    Article  CAS  PubMed  Google Scholar 

  54. Liao, Y., Smyth, G. K. & Shi, W. featureCounts: an efficient general purpose program for assigning sequence reads to genomic features. Bioinformatics 30, 923–930 (2014).

    Article  CAS  PubMed  Google Scholar 

  55. Danecek, P. et al. Twelve years of SAMtools and BCFtools. Gigascience 10, 1–4 (2021).

    Article  CAS  Google Scholar 

  56. Smith, T., Heger, A. & Sudbery, I. UMI-tools: modeling sequencing errors in unique molecular identifiers to improve quantification accuracy. Genome Res. 27, 491–499 (2017).

    Article  CAS  PubMed  PubMed Central  Google Scholar 

  57. Wolf, F. A., Angerer, P. & Theis, F. J. SCANPY: large-scale single-cell gene expression data analysis. Genome Biol. 19, 15 (2018).

    Article  PubMed  PubMed Central  Google Scholar 

  58. Ben-Kiki, O., Bercovich, A., Lifshitz, A. & Tanay, A. Metacell-2: a divide-and-conquer metacell algorithm for scalable scRNA-seq analysis. Genome Biol. 23, 100 (2022).

    Article  CAS  PubMed  PubMed Central  Google Scholar 

  59. Badia-I-Mompel, P. et al. decoupleR: ensemble of computational methods to infer biological activities from omics data. Bioinform. Adv. 2, vbac016 (2022).

    Article  PubMed  PubMed Central  Google Scholar 

  60. Muzellec, B., Teleńczuk, M., Cabeli, V. & Andreux, M. PyDESeq2: a Python package for bulk RNA-seq differential expression analysis. Bioinformatics 39, btad547 (2023).

    Article  CAS  PubMed  PubMed Central  Google Scholar 

  61. Baran, Y. et al. MetaCell: analysis of single-cell RNA-seq data using k-nn graph partitions. Genome Biol. 20, 206 (2019).

    Article  PubMed  PubMed Central  Google Scholar 

  62. Gu, Z., Eils, R. & Schlesner, M. Complex heatmaps reveal patterns and correlations in multidimensional genomic data. Bioinformatics 32, 2847–2849 (2016).

    Article  CAS  PubMed  Google Scholar 

  63. Silva, T. C. et al. TCGA workflow: analyze cancer genomics and epigenomics data using Bioconductor packages. F1000Res 5, 1542 (2016).

    Article  PubMed  PubMed Central  Google Scholar 

  64. Hänzelmann, S., Castelo, R. & Guinney, J. GSVA: gene set variation analysis for microarray and RNA-seq data. BMC Bioinform. 14, 7 (2013).

    Article  Google Scholar 

  65. Blake, J. A. et al. Mouse Genome Database (MGD): knowledgebase for mouse–human comparative biology. Nucleic Acids Res. 49, D981–D987 (2021).

    Article  CAS  PubMed  Google Scholar 

  66. Hao, Y. et al. Dictionary learning for integrative, multimodal and scalable single-cell analysis. Nat. Biotechnol. 42, 293–304 (2024).

    Article  CAS  PubMed  Google Scholar 

  67. Mootha, V. K. et al. PGC-1α-responsive genes involved in oxidative phosphorylation are coordinately downregulated in human diabetes. Nat. Genet. 34, 267–273 (2003).

    Article  CAS  PubMed  Google Scholar 

  68. Subramanian, A. et al. Gene set enrichment analysis: a knowledge-based approach for interpreting genome-wide expression profiles. Proc. Natl Acad. Sci. USA 102, 15545–15550 (2005).

    Article  CAS  PubMed  PubMed Central  Google Scholar 

Download references

Acknowledgements

M.C. is supported by the European Research Council Starting Grant (number 101042232), the Research Career Development Award from the Israel Cancer Research Fund (number 949767) and the Israel Science Foundation (number 1966/23). The funders had no role in study design, data collection and analysis, decision to publish or preparation of the manuscript.

Author information

Authors and Affiliations

Authors

Contributions

S.C. conceived and designed the project, developed experimental protocols, performed and analyzed experiments and wrote the paper. O.M. conceived and designed the project, analyzed experiments, developed computational methods, performed computational analysis and wrote the paper. A.G. and S.G. contributed to the computational analysis. M.L., R.B., A. Raizman and K.L. performed experiments and analyzed the data. A. Richter, Y.C. and O.B. contributed to experiments. N.K.K., Y.D. and A.S. collected human samples. M.C. directed and supervised the project; conceived, designed, and analyzed experiments and wrote the paper.

Corresponding author

Correspondence to Merav Cohen.

Ethics declarations

Competing interests

The authors declare no competing interests.

Peer review

Peer review information

Nature Cancer thanks Itai Yanai and the other, anonymous, reviewer(s) for their contribution to the peer review of this work.

Additional information

Publisher’s note Springer Nature remains neutral with regard to jurisdictional claims in published maps and institutional affiliations.

Extended data

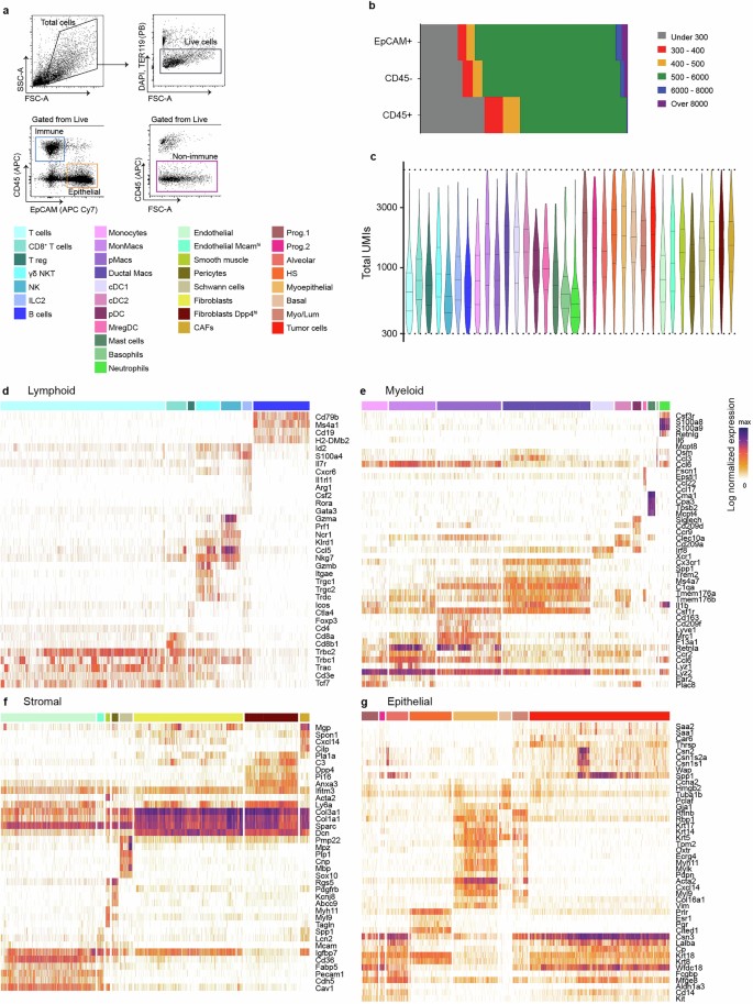
Extended Data Fig. 1 Isolation and characterization of immune and nonimmune populations from normal and tumor breast tissue in the MMTV-PyMT mouse model.

Related to Fig. 1. (a) Representative FACS plots showing the gating strategy for isolation of immune (CD45+), nonimmune (CD45) and epithelial (EpCAM+) cells. (b, c) The distribution of total UMI counts (b) binned across the 3 FACS gates and (c) across cell states in passed QC cells. (dg) Heatmaps of log-normalized expression of signature genes for (d) lymphoid, (e) myeloid, (f) stromal and (g) epithelial cells.

Source data

Extended Data Fig. 2 Changes in cellular composition of each cell population during breast tissue development and tumor progression.

Related to Fig. 2. (a) FACS quantification of CD45+ and EpCAM+ cell percentage across time points in PyMT+ (nCD45 = 27, nEpCAM = 23) and PyMT (nCD45 = 23, nEpCAM = 19) mammary glands. P value was calculated by the two-sided Mann-Whitney U test. Error bars represent the mean ± SE of percentage across biological replicates for each time point and condition where n > 2. (be) Cell-type distribution of (b) lymphoid, (c) myeloid, (d) stromal and (e) epithelial populations isolated from PyMT+ and PyMT mammary glands across time points. Heatmaps on the right of the annotations represent P values for the relationship between age and condition with population fraction. P values were determined using a two-way ANOVA followed by Tukey’s post-hoc test and FDR correction for multiple comparisons. PyMT+: n10d = 3, n3w = 5, n6w = 2, n8w = 3, n10w = 5, n12w = 4; PyMT: n10d = 3, n3w = 4, n6w = 2, n8w = 3, n10w = 3, n12w = 2 biological replicates, Supplementary Table 1. (fh) Dynamic changes in the abundance of (f) Schwann cells, (g) pericytes and (h) Myo/Lum in tumor and normal mammary glands across time points, represented as each cell’s fraction out of total cells in the relevant compartment. Error bars represent the mean ± SE of fractions across biological replicates for each time point and condition where n > 2. P values were determined using a two-way ANOVA followed by Tukey’s post-hoc test and FDR correction for multiple comparisons. The presented P values are the significance of the relationship between conditions (tumor vs normal) and population fraction. PyMT+: n(f-g) = 14, n(h) = 16; PyMT: n(f-g) = 13, n(h) = 12 biological replicates, Supplementary Table 1. (i) Representative IF staining of EpCAM+ epithelial cells, F4/80+ macrophages and DAPI+ nuclei in the TME of PyMT+ vs PyMT 6 w old mice (n = 2). Scale bars 50–100 μm. *P < 0.05, **P < 0.01, ***P < 0.001.

Source data

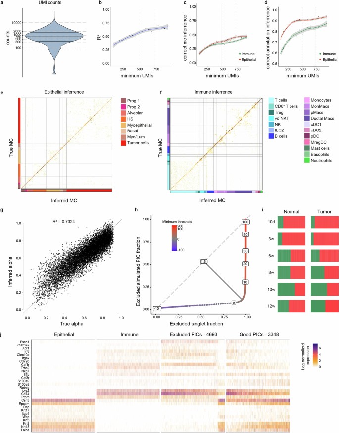
Extended Data Fig. 3 Quality control of immune-epithelial PICs.

Related to Fig. 3. (a) Distribution of total UMI counts for CD45+EpCAM+ PICs, on a log-scale. Solid lines signify quartiles. (bd) We tested the accuracy of the PIC-seq pipeline on simulated PICs with various total UMI sizes between the minimum UMI on the X axis and 50 UMIs above the minimum, calculating (b) R2 of the correlation between simulated and inferred mixing factors, (c) fraction of correct metacell inference and (d) fraction of correct annotation inference. Lines represent locally estimated scatterplot smoothing (LOESS) of the data points, with the shaded area representing a 95% confidence interval. n = 10,000 simulated PICs. (e, f) Heatmaps showing the density of correlation between true (simulated) and inferred (e) epithelial metacells and (f) immune metacells, grouped by annotation. n = 10,000 simulated PICs. (g) The correlation between mixing factor α in simulated PICs vs the inferred α. n = 10,000 simulated PICs. (h) The fraction of singlets vs simulated PICs that would be excluded from the analysis for each threshold of the difference between PIC simulation and singlet simulation, defining 1.6 as the threshold which keeps the most PICs while excluding the most singlets. (i) Distribution of experimental PIC events excluded (red) or kept (green), across time points and conditions. (j) Heatmap of log-normalized expression of epithelial or immune marker genes across singlets, excluded PICs and good PICs that were kept for later analysis. Data analyzed was collected from PyMT-: nDevelopment = 7,2, nYouth = 5,2, nAdulthood = 4,4; PyMT+: nDevelopment = 8,2, nEarly-carcinoma = 5,3, nAdvanced-carcinoma = 9,8, (singlets, PICs), biological replicates.

Source data

Extended Data Fig. 4 Characterization of immune-epithelial cell PICs.

Related to Fig. 3. (a) A heatmap of log-normalized expression for selected CD45+ immune and EpCAM+ epithelial genes in immune singlets, epithelial singlets and immune-epithelial PICs. The heatmap also specifies the mixing factor (α; lower bar), representing the relative share of the immune and epithelial partners in the PIC UMIs. While α = 0 would imply all UMIs originate from the immune partner, α = 0.5 value exhibits an even distribution for each partner and α = 1 value shows all UMIs originate from the epithelial partner. (b) Cell-type distribution of EpCAM+ epithelial cells in singlets and PICs across time points in tumor vs normal. (PyMT: nDevelopment = 6,2, nYouth = 3,2, nAdulthood = 3,4; PyMT+: nDevelopment = 6,2, nEarly-carcinoma = 2,3, nAdvanced-carcinoma = 8,8; singlet,PIC). P values were determined by the two-sided Mann-Whitney U test followed by FDR correction, *PProg.1 = 0.0438, *PAlveolar = 0.0435, *PTumor cells = 0.0438. (c) ImageStream representative images showing interacting neutrophil-tumor cell PICs (CD45+Ly6G+EpCAM+). Images are representative of two independent experiments. Scale bar, 10 μm.

Source data

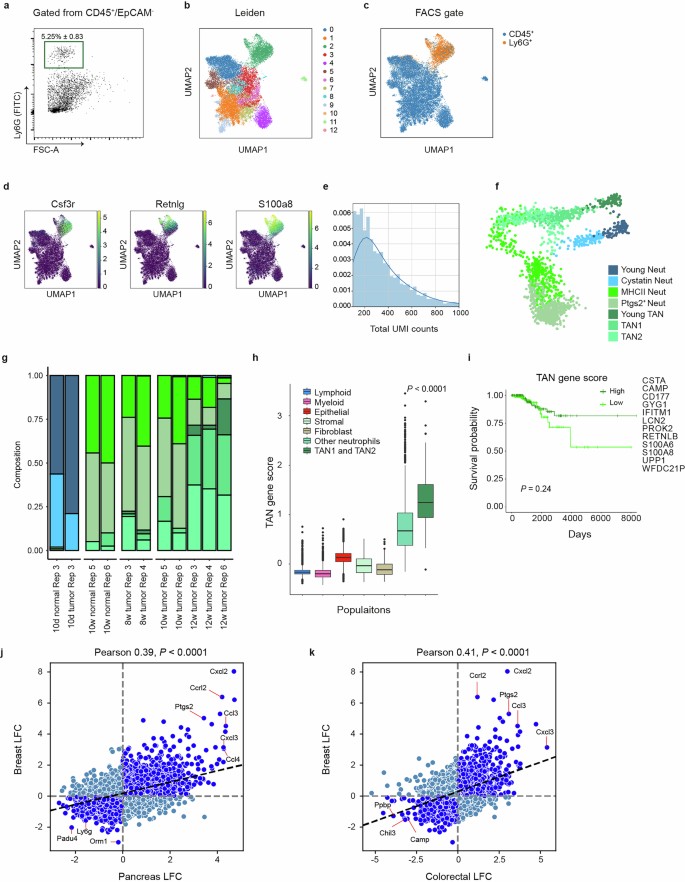
Extended Data Fig. 5 Neutrophil singlet isolation and analysis.

Related to Fig. 4. (a) A representative FACS plot of singlet neutrophils (Ly6G+) gated from CD45+EpCAM population, following purification from PyMT+ 12 w old mice (n = 4); population frequencies represent mean ± SE. (bd) UMAPs of all CD45+ and Ly6G+ immune singlets, colored by (b) Leiden clusters, (c) FACS gates and (d) log-normalized expression of neutrophil-specific genes. (e) Density plot of neutrophil UMI counts. (f) A two-dimensional map of 1,759 neutrophils generated by the MetaCell algorithm and colored by annotation. (g) Distribution of neutrophil annotations for each Ly6G+ enriched sample from PyMT+ and PyMT mice across time points. (h) The Distribution of TAN gene scores assigned to single cells from each population (n = 8,261 single cells from 10 biological replicates). The box plots’ center lines represent the median values, with the hinges indicating the first and third quartiles. Whiskers extend to the lowest and highest values within 1.5 times the interquartile range. The distribution of the scores in TANs was significantly higher than the distribution in each of the other populations according to the two-sided t-test with FDR multiple testing correction. (i) Kaplan–Meier curve showing survival over time of stage I and II breast cancer patients (n = 396) belonging to the top and bottom quartiles of 792 patients provided a gene score based on expression of the TAN signature gene list. P value was calculated using the Log-rank test. (j, k) LFCs in mean normalized expression for tumor vs blood neutrophils collected from our breast cancer model (n = 5, 4) and compared to (j) a PDAC model (n = 2, 2) and (k) a CRC model (n = 4, 4). In both cases, linear regression was performed to generate the dotted line, and P value and Pearson correlation coefficient were calculated to assess the statistical significance and strength of the correlation.

Source data

Extended Data Fig. 6 Neutrophil-tumor cell PIC analysis and TME signaling.

Related to Fig. 5. (a, b) Density of correlation between true (simulated) and inferred (a) epithelial metacells and (b) neutrophil metacells, grouped by annotation. (c) The correlation between mixing factor α in simulated PICs vs the inferred α. (d) Cell-type distribution of neutrophil states (CD45+Ly6G+) and epithelial cells (EpCAM+) in singlets and PICs in early and advanced carcinoma. (eg) Counts of interactions with LIANA aggregate rank < 0.05 from the (e) tumor niche into neutrophils, (f) from neutrophils to the tumor niche cells and (g) from the tumor niche into neutrophil-tumor cell PICs. (h) Heatmap showing significant ligand–receptor pairs representing potential signaling from the tumor niche to neutrophils, colored by LIANA aggregate rank. (i) Total number of Ly6G+ neutrophils that migrated to the bottom chamber when they are exposed to RM-MACs cultured with/wo anti-CCL3 treatment; n = 4 replicates derived from two independent experiments. Lines represent the mean. (j) Heatmap showing significant ligand–receptor pairs representing potential signaling from neutrophil-tumor cell PICs to vasculature (endothelial Mcamhi and pericytes), colored by LIANA aggregate rank. * aggregate rank < 0.05, ** aggregate rank < 0.01, *** aggregate rank < 0.001. Exact aggregate ranks are provided in Supplementary Table 4.

Source data

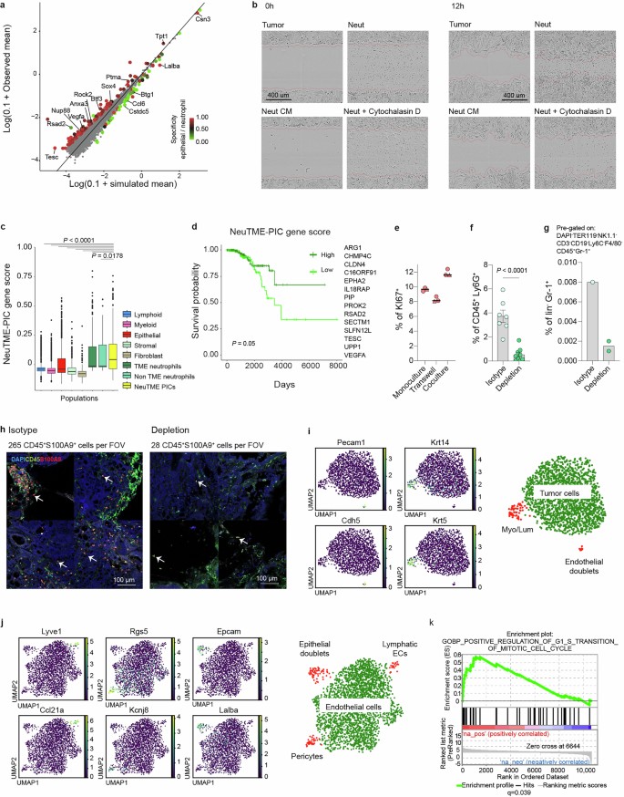
Extended Data Fig. 7 Molecular and functional programs induced by neutrophil-tumor cell physical crosstalk.

Related to Figs. 6 and 7. (a) Comparison of mean expression (normalized to median cell size) in observed vs simulated neutrophil-tumor cell PICs in advanced carcinoma mice. Highlighted genes are colored by their expected specificity to the neutrophil (green) or tumor cell (red) compartments, calculated as mean epithelial expression / (mean epithelial + mean neutrophil expression). A total of 942 PICs from 7 biological replicates were analyzed. (b) Representative scratch assay images at 0 h and 12 h of incubation of Met-1 cells seeded alone (n = 6 individual scratch wounds), in co-culture with neutrophils (Neut, n = 6), with conditioned medium of neutrophils (Neut CM, n = 4) or with neutrophils pretreated with cytochalasin D (n = 6). (c) The distribution of NeuTME-PIC (Including Ptgs2+ Neut, TAN1 and TAN2) gene scores assigned to single cells from each population (n = 8,261 single cells from 10 biological replicates) and to the NeuTME-PICs (n = 711 PICs from 8 biological replicates). The box plots’ center lines represent the median values, with the hinges indicating the first and third quartiles. Whiskers extend to the lowest and highest values within 1.5 times the interquartile range. P values comparing each population to the NeuTME-PICs were assigned using the two-sided t-test with FDR multiple testing correction. (d) Kaplan–Meier curve showing survival over time of stage I and II breast cancer patients (n = 396) belonging to the top and bottom quartiles of 792 patients provided a gene score based on expression of the NeuTME-PIC gene set. P value was calculated using the Log-rank test. (e) FACS quantification of KI67+ proliferating Met-1 cells derived from monocultures, transwells and cocultures with neutrophils; n = 3 replicates derived from two independent experiments (represented by dot shape) (f) FACS quantification of CD45+Ly6G+ cells from mammary glands of PyMT+ 12 w, comparing IgG isotype injected mice (n = 7) vs. anti-Ly6G treated mice (n = 8). Error bars represent the mean ± SEM. P value was determined by two-sided t-test. (g) FACS quantification of CD45+Gr-1+ cells, following lineage-negative gating excluding non-neutrophil populations, isolated from mammary glands of Ly6G-depleted and isotype-treated PyMT+ mice. Each dot represents a mammary gland isolated from one mouse in each condition. (h) Representative IF staining image of CD45+S100A9+ neutrophil accumulation in the TME of 12 w PyMT+ mammary glands following anti-Ly6G or isotype injections. Neutrophils were counted and their quantity was normalized per same number of fields of view (FOV). FOVIsotype = 287, FOVdepletion = 455 derived from one mouse in each condition. Scale bar, 100 µm. (i, j) UMAP projection of genes used to exclude problematic populations from (i) epithelial cells and (j) endothelial cells before differential gene expression analysis. (k) Enrichment of the Gene Ontology gene list among our analyzed gene set sorted by two-tailed T-scores generated by comparing tumor cells from the anti-Ly6G treated mice vs. IgG isotype injected mice. q-value represents the FDR adjusted P value of the enrichment.

Source data

Supplementary information

Supplementary Information

Supplementary Fig. 1.

Reporting Summary

Supplementary Tables

Supplementary Tables 1–7.

Source data

Source Data Fig. 1

Statistical source data.

Source Data Fig. 2

Statistical source data.

Source Data Fig. 3

Statistical source data.

Source Data Fig. 4

Statistical source data.

Source Data Fig. 5

Statistical source data.

Source Data Fig. 6

Statistical source data.

Source Data Fig. 7

Statistical source data.

Source Data Extended Data Fig. 1

Statistical source data.

Source Data Extended Data Fig. 2

Statistical source data.

Source Data Extended Data Fig. 3

Statistical source data.

Source Data Extended Data Fig. 4

Statistical source data.

Source Data Extended Data Fig. 5

Statistical source data.

Source Data Extended Data Fig. 6

Statistical source data.

Source Data Extended Data Fig. 7

Statistical source data.

Rights and permissions

Springer Nature or its licensor (e.g. a society or other partner) holds exclusive rights to this article under a publishing agreement with the author(s) or other rightsholder(s); author self-archiving of the accepted manuscript version of this article is solely governed by the terms of such publishing agreement and applicable law.

Reprints and permissions

About this article

Check for updates. Verify currency and authenticity via CrossMark

Cite this article

Camargo, S., Moskowitz, O., Giladi, A. et al. Neutrophils physically interact with tumor cells to form a signaling niche promoting breast cancer aggressiveness. Nat Cancer 6, 540–558 (2025). https://doi.org/10.1038/s43018-025-00924-3

Download citation

  • Received:

  • Accepted:

  • Published:

  • Issue Date:

  • DOI: https://doi.org/10.1038/s43018-025-00924-3

Nature Briefing: Cancer

Sign up for the Nature Briefing: Cancer newsletter — what matters in cancer research, free to your inbox weekly.

Get what matters in cancer research, free to your inbox weekly. Sign up for Nature Briefing: Cancer