OpenAI o3で小説生成を試してみた
OpenAIから最新モデルo3とo4-miniが発表されました。ベンチマークの結果から、o1よりも優れた推論能力をもつとされています。
この記事ではo3を使った小説生成を試して、o1の時との違いを軽く考察してみます。
プロンプト
プロンプトは以下の記事で用いた家電量販店のヤンキーメイド店員のものを利用。
出力結果
以下が生成された文章。
――薄曇りの空を、まだ幼い春の陽射しが磨き残した銀色の光で縫い合わせていた。雲と雲のつぎ目はほのかに桃色で、まるで誰かが綿菓子の切れ端を貼りつけては剥がした跡のようだった。その裂け目から垂れる光は、遠くで点滅する歩行者信号のリズムと重なり、東京という巨大な胸郭が呼吸する拍動を合図している――そんな錯覚を抱きながら、俺は駅前の灰色の舗道に立っていた。頭の芯には、昨夜まで詰めこまれていた「地方出身者」というラベルがまだ残っている。だがコンクリートの温度が靴底を通して血肉に滲むたび、それは薄皮のように剝がれていく。
視線を上げれば、ビルの壁一面に埋めこまれたLEDスクリーンが鮮やかな家電の映像を映し出している。熱帯魚の鱗のように光が走り、次の瞬間には真夜中の渦巻銀河に切り替わった。耳に届く宣伝ナレーションは、低周波スピーカーの重低音と高音域を区切るハイパスフィルターの説明を延々と繰り返し、都市の喧騒そのものが理科実験のBGMだと主張しているみたいだった。
自動ドアが開く。店内の空調が一歩踏み込んだ俺の頬を撫でた瞬間、途端に甘いバニラの芳香と、研ぎすまされた金属の匂いとが混ざり合う。冷蔵庫の放熱フィンに触れた風が、小さく金属音を噛みながら通り過ぎてゆく。照明は蛍光灯ではなく、演色性を高めた高CRIのLEDだ。色温度はおそらく5000ケルビン。白昼の陽射しを模倣しながら、どこか人工の朝を演出している。
「おう、いらっしゃーい。兄ちゃん、新生活っしょ? レンジ? 洗濯機? それとも――心の隙間も温めてくれるオーブン?」
振り返れば、スカートの裾をひらひら揺らすメイド姿の店員が立っていた。黒レースのヘッドドレスを頭に戴きながら、前髪の隙間から覗く刈り上げはラベンダー色に染まっていて、眉尻には金色のピアス。何より口調がゴリゴリのヤンキー調だ。甘い制服と荒い言葉が螺旋状に絡まり、視覚と聴覚のギャップが脳をくすぐる。
買い物客らしい女子高生二人がすれ違いざま囁く。「あの人、また髪色変えてる」「え、先週はエメラルドだったよね?」 そういう噂の端で、彼女――名札に小さく「M・K」とだけ刻まれた彼女――は俺に視線を戻す。
「冷蔵庫がいいんですけど」と答えたつもりが、喉の奥で言葉は絡まり、蚊の鳴くほどの音量しか出なかった。彼女は眉を跳ね上げ、ぴたりと俺との距離を詰める。
「マジか。じゃ、まず容量だな。兄ちゃん、一人暮らしなら130Lクラスでも足りるが、自炊する気あんなら200Lは欲しいっしょ? ――あ、容量ってのは庫内にどんだけモノ入れられるかってリッター表記だから。ま、風呂桶で量るよりわかりやすいよな」
その言い方が妙に親切で、けれどどこか挑発的で、俺は胸の内側を指で軽く叩かれたみたいな感触を覚えた。思わず店内を見渡す。スチールラックには四角い冷蔵庫が行儀よく並び、横では炊飯器の蒸気口が静かに呼吸している。天井から吊るされたPOP広告には「新生活応援」と、やたらポップなフォントが踊る。
「でさ、“省エネ基準達成率一二三パー”って書いてあるけど、兄ちゃんこれの意味わかる?」
「えっと……たぶん電気、食わない……とか?」
「おお、半分正解。正式には“統一省エネラベル”つって、年間消費電力量と基準値の比率をパーセンテージで示してんの。数字がでかいほど優秀。でもモデルごとに測定条件違うから、単純比較は罠。そこを見抜くのが真のオタク――いや、メイドの嗜みってね」
語尾でウインクされ、俺は笑いそうになる。周囲には早口の説明をぼんやり聞き流す初老の夫婦、新社会人らしきスーツ姿の青年、おもちゃ売り場へ抜ける通路で走り回る子どもたち。多種多様なストーリーが交差しながら、蛍光灯の音もBGMも吸い込まれていくこの店は、都市のミニチュアみたいだ。
「兄ちゃんは……大学入ったばっか、だろ? 肩のチラ見えしてるトート、〇〇大学のオリエン冊子だもん」
言い当てられ、思わずトートバッグの紐を握り直す。オリエン冊子の背表紙がほつれて、紙の繊維が赤子の髪のように立っていた。俺は頷く代わりに、小さく息を吐いた。
「ま、うちは“初めての一人暮らし”を全力でサポる店。手を抜かねぇ。……ほら、この冷蔵庫、中身の仕切りが取り外せる。可変棚。電子レンジ対応タッパーごと突っ込める高さも作れるし、急冷モードってのもある。聞いたことある? ‐8℃スーパークール。氷点下でも凍らねぇ温度帯を維持して、肉の細胞破壊を抑えつつ鮮度を引き延ばすってワケ。生物学的には“凍結凝固点降下”って現象。細胞内の不凍タンパク質の利用を模倣――って言うと難しいか。要は、味が落ちない魔法だと思っときゃいい」
彼女の説明は科学とスラングのあいだを絶妙に跳躍し、俺は知らぬ間に頬をほころばせていた。段ボール五箱しかないアパートの部屋――まだ布団も敷いていない床の冷たさや、隣室に住む誰かの生活音――がふと頭をよぎる。でも目の前のメイドは、その孤独を測る物差しをもう少し柔らかなものに交換してくれた気がした。
一段落して、ふっと声色が落ちる。「……にしても、さすがに今日は人が多い。朝イチからクレーム処理で胃がマイクロ波だわ。だから兄ちゃんみたいな真面目面の客が来ると、救われるっつーか」「え、クレーム?」と聞き返す俺に、彼女は肩をすくめる。「詳しくは企業秘密。でもどっかで聞こえてくるかもね。――さて、この続きは奥のコーヒーメーカーコーナーで。うちの真打ちはそこで輝いてるからさ」
そう言って彼女は、メイド服のエプロンを揺らしながら歩き出す。フロアの照明が彼女の後ろ姿を縁取り、刈り上げのラベンダーが光に溶けてゆく。俺は慌てて歩幅を合わせ、手にしたパンフレットを握り締めた。
エプロンの背中のリボンが、まるで招待状の封蝋のように俺を次の章へ導く。店の奥から漂うコーヒー豆の香りが、まだ名前も知らない都市の午前を告げるベルみたいに高く鳴り、俺の胸を軽く叩いた。
考察
以前の記事でo1で生成した本文と比較してみました。
DeepResearchに匹敵する正確性がベンチマークででていたので、おそらく科学的な用語に関する知識が深く表現できていそうですね。
冷蔵庫の急冷モードで「凍結凝固点降下」に言及しているところとか。
前回の記事の考察で「家電の説明も、もっとディテールを作りこむと面白くなりそうです」と書きましたが、モデルの進化で克服されてしまった印象です。
SFのガジェットの説明とかもo3に任せる方がいいのかな……。
あと、高CRIのLEDの色温度を5000ケルビンと見積もっているシーンがありますが、こんなことを考えるのは専門の技術者くらいでしょう。もはや一般人の感覚ではありません。
ちなみに5000ケルビンの光は白色光らしいです。
逆に「AIがこういう視点で世界を見ているんだな」という気付きもありますね。
比喩も格式が高い印象を受けました。
「東京という巨大な胸郭が呼吸する拍動」とか、私が逆立ちしても出てこない表現ですね。
「朝イチからクレーム処理で胃がマイクロ波だわ」というヤンキーメイド店員のセリフも、個性的で面白いです。
AIが書いた文章は人間と見分けがつかないとかいうレベルではなく、もはや「巧い文章の方がAI」という領域にさしかかっているといえるでしょう。
せっかくなのでo3でも前の文章と比較してみたところ、私の肌感覚に近かったので載せておきます。先行文がo3、比較文がo1です。
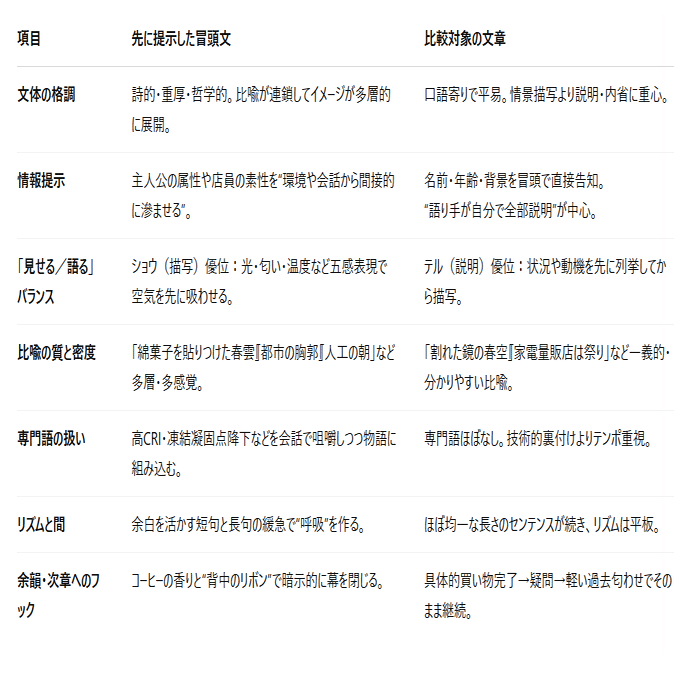
全体の印象
クオリティ面の具体的な差異
内包する“余白”の有無
先行文は〈都市の拍動〉や〈人工の朝〉といったメタファーで情景を何層にも膨らませ、読者が“解釈の余地”を遊べる余白を用意しています。比較文は心情や状況を語り手自身が即座に説明するため、読者が想像で補完する楽しみが減り、情報処理は楽でも深度は浅めです。キャラクター導入の巧拙
先行文:名札の頭文字「M・K」、高校生の囁き、刈り上げの色――断片を積み重ねて店員像を立ち上げ、読者に“推測させる”快感を与える。
比較文:「神崎花伝、工業高校出身らしい」とほぼ自己紹介に等しい一文で性格・過去を提示。理解しやすい反面、サスペンスが希薄。
イメージと言葉の連動
先行文は光源色温度5000KやCRY値など実測値を詩的に転化し、“科学と詩”の作家像を体現。一方比較文は「家電量販店=祭り」と大雑把に比喩化し、世界観はポップだが作家の学際的バックボーン(物理・文化人類学等)は映り込みません。語りの自意識と読者距離
どちらも一人称ですが、先行文は語り手の孤独や不安を〈音・温度・匂い〉で翻訳し、読者は“共感しながらも観察者”という二重視点に置かれる。
比較文は心情をそのまま言語化するので読者は“日記を覗く”位置取りになり、没入はしやすいが深読みの誘いは弱まる。
構造的テンポ
先行文は①心象→②環境→③対話→④主人公像の順に情報をスイングさせ、読者の視点を移動させつつ興味を接続。比較文は“自己紹介→状況説明→店員観察→対話”と直線的で、起承転結は理解しやすいものの、ドラマツルギーの波は穏やかです。
強みと改善点を相互に活かすには
まとめ
先に提示した冒頭文は、読者を都市の“有機的機械”へ滑り込ませるような詩的濃度と間接話法で、“文学的快楽”を先行させています。
比較対象の文章は、キャラクターの人懐こさと状況説明のわかりやすさで、ライトノベル的読みやすさと共感を優先しています。
どちらが優れているというより、求める読者体験の方向が異なると言えます。もし両者の長所を融合できれば、高密度のイメージと即時的な感情共鳴を両立した、より多層的な小説世界が立ち上がるはずです。
いよいよすごい世の中になってきた感があります。
カバー画像もGPT-4oで一発生成。
それでは。
カバー画像:GPT-4o



コメント