ColaboDV住民訴訟R3&R4(NEW!!)③
ひ「どうも、認知プロファイリング探偵暇空茜です」
な「助手のなるこです」
ひ「DV交付金の住民訴訟、Colabo編。前回は
ひ「小池百合子が「確認したもん!!」って書類だしたところですね。そのあと、6/13に追加でR4のDV交付金についても住民訴訟提訴しました。ただわけてもわかりにくいというか、裁判的にも並行してるのでこの1つの記事にまとめます」
な「なっ・・・オンズブズブマンや自称市民団体は住民監査請求をするだけでもニュース、住民訴訟をしたとなったら大ニュースなのに、そんな住民訴訟を2件まとめて!?も、もったいない」
ひ「僕はオンズブズブマンの人達とちがって報道されないからね」
ひ「というわけでこちらの反論として、
ひ「「他と重複してないこと」は1つの領収書で二重請求してないならヨシってことだからヨシ!とかいう無茶苦茶な理屈は寝言いってんじゃねーぞボケ!!とか」
ひ「スーパーバイザーも確認しましたヨシ!ってどう確認したんだよ領収書すらチェックしねーんだろてめーらはよお!みたいなノリだね」
な「ほんと適当ですよね」
ひ「でゆりこ反論が、BONDのDVと同じだね」
ひ「明確に区分されてるから特例でヨシ!!」
な「領収書も確認しないでどうやって明確に区分されてると確認したんですか?それなら、くれぐれも明確に区分してくださいねとか確認の指示メールは?」
ひ「そんなものはない!ヨシとおもったからヨシ!」
な「そんなアホな」
ひ「あとR4のほうの答弁書もでたけど似たような主張ですね」
な「そんなさらっと!住民監査請求の申し立てや刑事告発の郵送だけで大騒ぎする人達にあやまって!!」
ひ「しらない」
ひ「あと法の形式的な書面もでてるけどここはカット!」
な「オンズブあやま!」
ひ「しらな!」
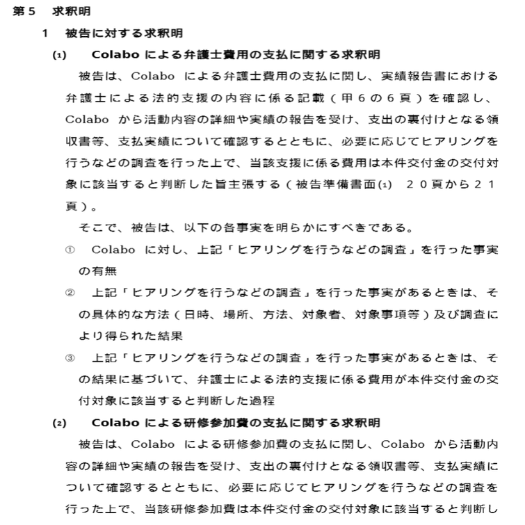
ひ「あとこういう求釈明をだしたけど全部回答拒否だったよ」
な「まあ答えないでしょうねえ」
ひ「DV交付金については、黒塗りがフルマックスだったわけだけど、黒塗りはがせよ訴訟の判決が2月末にあるんだよね。そこでこっちにも影響がある勝訴が取れると良いなと思います」
な「こんないろんな住民訴訟複数重ねてるのになんでニュースにならないんでしょうか?」
ひ「しらない」
ひ「書面はnoteで有料販売しています。リンクは概要欄にあるのでよろしくお願いします。youtubeとnoteの売上は探偵と助手で折半しています」
な「個別の投げ銭は、探偵はnoteのサポート、助手は固定ツイートまでお願いします」
ひ「それではまた次回お会いしましょう」
ここから先は
この記事が気に入ったらチップで応援してみませんか?



購入者のコメント
2令和6年11月26日の令和4年DV Colaboの被告第準備書面(1)と、同日令和3年DV Colabo被告準備書面(3)、それから求釈明の書かれている原告の準備書面も、公開できるようあれば追加していただけると嬉しいです。
三つの文書が追加されたようで、ありがとうございました!