露出度の高いコスチュームMODは完全な裸のボディの上に水着を着せている事が多いので、その水着を削除するだけで裸MODがつくれるのでは?ということです。
※誰でも簡単にできますよという内容の記事ではないです。あくまで手順の解説です。

オーナー
※改造のベースとなるMODはライズ無印用なので、サンブレイクに対応させる必要があります。
ライズ無印用のMODはそのままではサンブレイクではつかえません。

サンブレイク用のMODを改造する方法ではないので注意してください。この記事の方法で直接サンブレイク用のMODを改造することはできません。
(直接サンブレイク用のMODを改造する場合は別途noesisのサンブレイク用アドオンを導入する必要があります。)

もともとこの記事はサンブレイクのリリース前に作成した記事ですので、改造のベースとなるMODがライズ無印用となっています。

オーナー
これを理解して守っていただける方のみ閲覧してください。
※体の大部分を覆っている衣装の場合は、その下に裸のボディの3Dデータが無いことがあるので今回の方法では不可能です。

※イラスト画像は一部処理してあります。
流れは以下の通り。
この記事ではNexusmodsで配布されているマイクロビキニMOD(フォルダ名「nbb bikini-170-1-1643698456」ギルドクロスをマイクロビキニにするMODです。)を使っています。
ここで使用したマイクロビキニMODは下半身の水着を削除すると脚と体のつなぎ目(上半身と下半身の腰のつなぎ目)がおかしくなるかもしれません。(上半身はOKでした。)
別のV字ハイレグ水着(kjkjbikini)は上半身・下半身両方を削除してもちゃんと動作しましたので、もし全身裸にする場合はV字ハイレグをベースに使用してください。
(この記事ではマイクロビキニもV字ハイレグもver.1.0を改造して検証しています。新しいバージョンではうまくいかない可能性があります。)
おそらく上半身と下半身のボーン(関節)が複雑なタイプのものはうまく動作しない可能性があります。
MODファイルは必ずパスに2バイト文字がない場所に保存して下さい。
NexusmodsからMODをDLする場合は会員登録が必要です。登録方法は他に解説しているサイトがたくさんあるので、ここでは省略します。
nbb bikini-170-1-1643698456\natives\STM\player\mod\f\pl279
他のMODでも似たような配置でファイル名はf_body◯◯◯.mesh.2008058288」になっていると思います。
Noesis起動時や特定の操作時にデバッグログの画面が表示されますが、右上の赤いバツをクリックして閉じて下さい。

左のメニュー画面で「pl279」をクリックすると真ん中のメニュー画面にその中に入っているメッシュモデルのデータ(3Dの立体データ)が表示されます。「f_body279.mesh.2008058288」を選択し、Openをクリック。

同じ場所にある「f_body279.mdf2.19(肌の質感や光の反射、色などのマテリアルファイルと呼ばれるものです。)を読み込みますか?という表示が出るのでOKをクリック。
(メッシュファイルとマテリアルファイルはファイル名の一部が一致していますので、かならず対応したものを選択。)

赤枠で囲み忘れましたが、「Main output type : fbx AUTODESK FBX」となっているか確認し、「Export」をクリックしてください。同じ場所に「f_body279.meshout.fbx」というファイルが出力されます。
※表示される体の3Dデータに色がついているか確認して下さい。(水着はグレー)

先ほどの手順で出力した「f_body279.meshout.fbx」をインポートして下さい。


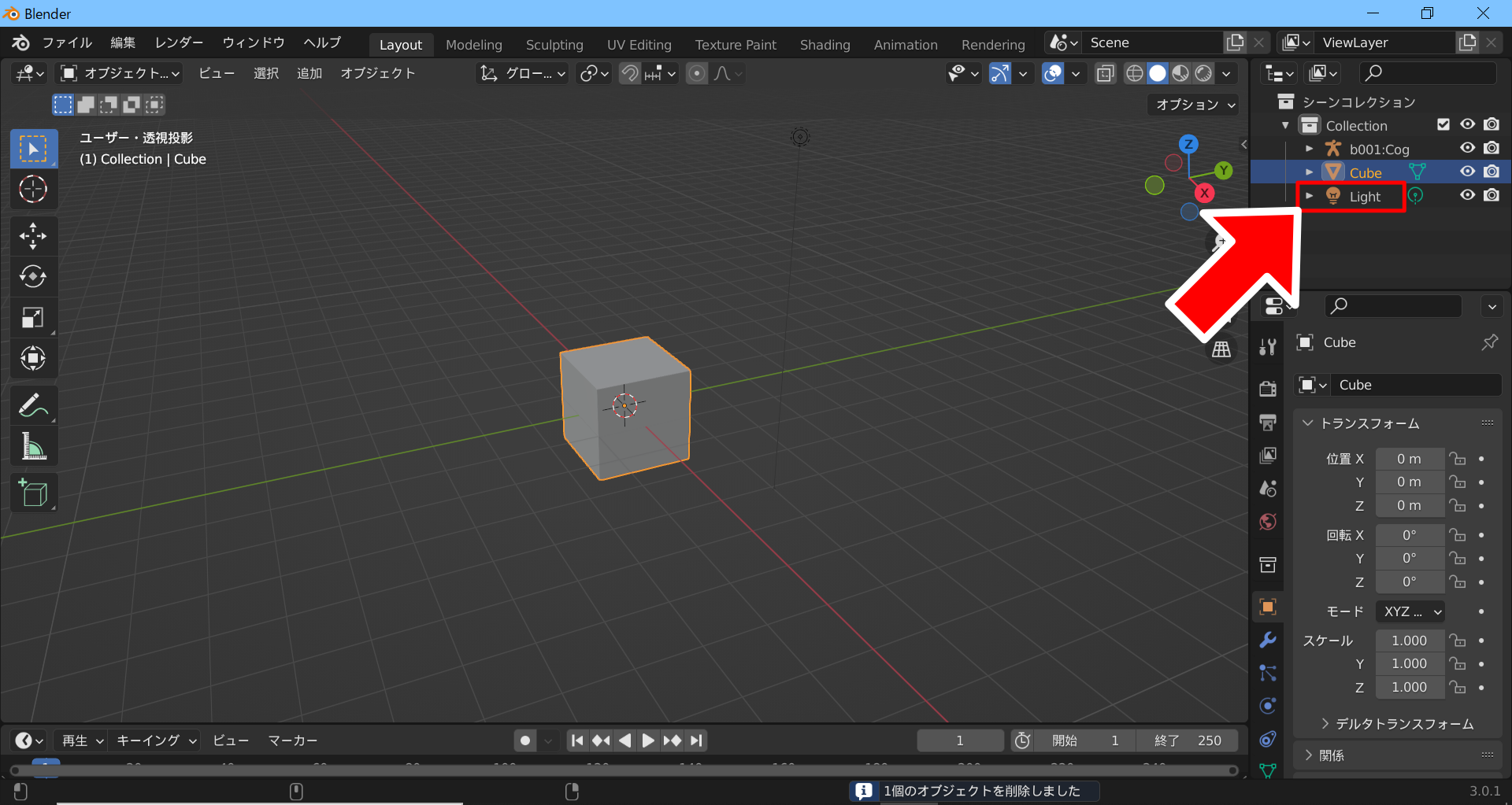
右のシーンコレクションのところの「Cube」をクリックし、Deleteキーで削除。

Cubeの中から体の3Dデータが出てきます。
視点移動ですが、マウスのホイールで前後移動、中ボタンドラッグで回転、Shift+中ボタンドラッグで左右上下移動になります。視点を水着が見えやすいところに移動して水着をクリックします。
水着がオレンジ色になっているのは「水着が選択されている状態」になりますので、これを確認してDeleteキーで削除。※水着以外は削除しないで下さい。

すべてのオブジェクトを選択してください。
四角錐の上に球体が乗っかっているやつもです。

ファイル→エクスポート→FBX(.fbx)をクリック。

各種設定は以下と同じにして保存場所はnbb bikini-170-1-1643698456\natives\STM\player\mod\f\pl279(元のデータの保存場所)にしてください。ファイル名は何でも良いです。ここでは「toplessbody.fbx」にしています。

「toplessbody.fbx」を右クリック→Openで読み込んで、その後に右クリック→Exportを選択。

「Main output type : .02008058288 - MHRise MESH」にし、Destination fileが「~toplessbodyout」になっているか確認し、Exportをクリック。

「Export over .MESH」というメニュー画面がでてきますので、ここでBrowseをクリックしてオリジナルのボディファイル(「f_body279.mesh.2008058288」)を選択します。
nbb bikini-170-1-1643698456\natives\STM\player\mod\f\pl279\f_body279.mesh.2008058288
選択したらOKを押してください。「toplessbodyout.2008058288」が出力されます。

以下の場所にあるオリジナルの体の3Dデータ「f_body279.mesh.2008058288」を削除します。
nbb bikini-170-1-1643698456\natives\STM\player\mod\f\pl279\
同じ場所にある「toplessbodyout.2008058288」のファイル名を「f_body279.mesh.2008058288」に変更します。(オリジナルのデータと作成したデータを入れ替える)
「f_body279.meshout.fbx」と「toplessbody.fbx」は不要ですので削除してOK。
MODデータの作成は完了です。
以下のリンクからMHR-Model-Converter-v〇〇.zipをダウンロードして解凍して下さい。
Assetsをクリックするとでてきます。Source codeなどはダウンロード不要です。
https://github.com/keegars/MHR-Model-Converter/releases
解凍したファイルは必ず2バイト文字が含まれない場所に保存して下さい。
前の手順で改造したMODも2バイト文字が含まれない場所に移動してください。
MHR-Model-Converter.exeを起動して、改造したMODファイル(フォルダ)を選択します。
MODのデータがサンブレイク用に自動で変換されます。
変換されたデータはMHR-Model-Converter.exeと同じところにあるConversionsフォルダの中に保存されます。(MHR-Model-Converterのファイルの中にnoesisi.exeがあります。コンバータの初回使用時にこのnoesisi.exeの保存場所を指定する必要があります。※改造時にダウンロードしたnoesisi.exeではなく、コンバーターのファイル内のnoesisi.exeを指定してください。)
https://www.nexusmods.com/monsterhunterrise/mods/7
以下の場所に作成したMODを入れて下さい。(※変換後のMODファイルを入れて下さい。)
Fluffy Manager 5000-7-2-252-beta2-1642861151\Games\MHRISE\Mods
Reflesh Mod ListをクリックしてMODを再読み込みしMODリストに先ほどのMODが表示されますので有効化してください。
ゲーム内でギルドクロスを着ると上半身裸になります。
オーナー
MODデータのフォルダ名を変えて下さい。そしてMODデータのフォルダ内にあるmodinfo.iniのname=の項目がMOD名になりますので、わかりやすい名前をいれて下さい。
改造したMODを撮影して、その画像をMODのプレビュー画像と入れ替えるとより管理しやすいかとおもいます。
今回はギルドクロスを裸にするMODを作りましたが、ギルドクロス以外の他の重ね着を裸にしたい場合は別の手順が必要になります。ファイル名のIDを変更するだけではおそらく無理です。いけるみたいです。
ここから「MHR Tex Chopper」をダウンロードして下さい。
https://github.com/mhvuze/MonsterHunterRiseModding/wiki/Tool-Collection
tex28ファイルをMHR Tex Chopperにドラッグ&ドロップします。
ddsファイルに変換されるので、paint.netやphotoshopで編集してください。
保存時に指定する圧縮形式はBC7 sRGB、DX11+です。
編集して保存したddsファイルをMHR Tex Chopperにドラッグ&ドロップします。
ファイル名が〇〇.texになっていますので、〇〇.tex.28に変更して元の場所へ戻して下さい。
元の場所のオリジナルファイルは不要です。ファイル名を変えてしまうか削除でOK。
スキンを編集してタトゥーを入れたりできます。
タトゥーのイラストはすべて海外のフリー素材配布サイトのものを使用しています。


【肉便器(画像にすこしモザイクいれてます。)】
こちらも無料で配布されていた素材を使用しています。


【刺青(龍が如く)】


Amazon.co.jp おすすめ商品
※誰でも簡単にできますよという内容の記事ではないです。あくまで手順の解説です。
2023年6月8日(木)実施のボーナスアップデート(Ver.16アップデート)後も、この記事の方法で改造したMODが正常に動作することを確認しました。
※こちらの記事はSTEAM版のモンハンライズサンブレイクのMODに関する記事です。
xbox game pass版ではありません。
※こちらの記事はSTEAM版のモンハンライズサンブレイクのMODに関する記事です。
xbox game pass版ではありません。
2022/8/2追記:クオリティの高い全裸MODがリリースされました。
https://www.nexusmods.com/monsterhunterrise/mods/1230
「NEXUS MODSで配布されているMODは胸の形が不自然なものしか無いので、自分で改造して作ってしまおう」というのが目的の記事だったのですが、
クオリティの高い全裸MODがリリースされました。ですのでわざわざ自分で作る必要はなくなりました。
単に全裸MODがほしい方は上のリンクのMODの導入をおすすめします。
はじめに
改造するMODについて
この記事はライズ無印用MODを改造して裸にし、それをサンブレイク用に変換する方法です。※改造のベースとなるMODはライズ無印用なので、サンブレイクに対応させる必要があります。
ライズ無印用のMODはそのままではサンブレイクではつかえません。
サンブレイク用のMODを改造する方法ではないので注意してください。この記事の方法で直接サンブレイク用のMODを改造することはできません。
(直接サンブレイク用のMODを改造する場合は別途noesisのサンブレイク用アドオンを導入する必要があります。)
もともとこの記事はサンブレイクのリリース前に作成した記事ですので、改造のベースとなるMODがライズ無印用となっています。
補足
サンブレイクの購入の有無にかかわらず、ユーザー全員に対して6月30日にアップデートが適用されています。サンブレイクのコンテンツがあるかないかの違いだけで、内部仕様は同じです。注意
「ライズ無印用MOD」、「サンブレイク用MOD」というのはサンブレイクを購入しているかどうかではなく、6/30のサンブレイクリリース時の大型アップデート前のMODか後のMODかということです。
直接サンブレイクのMODを改造する場合でも
追記:改造のベースとなるMODについて
この記事で検証したのはライズ無印向けに配布された「kjkjbikini」と「Micro Bikini」で、ともにver.1.00のものです。
NEXUS MODSではMOD自体は現在もバージョンアップされたものが配布されていますが、バージョンが1.00のファイルの配布はもう行われていないようです。
最新のバージョンではこの記事の方法での改造はできません。
6/22追記:「kjkjbikini ver.1.0」を再配布している別の方がいるようです。
【kjkjbikini-129-1-0-1643408134.7z】
https://www.loverslab.com/topic/183100-monster-hunter-rise/?do=findComment&comment=3789058
※登録してログインしないとDLできません。
NEXUS MODSではMOD自体は現在もバージョンアップされたものが配布されていますが、バージョンが1.00のファイルの配布はもう行われていないようです。
最新のバージョンではこの記事の方法での改造はできません。
6/22追記:「kjkjbikini ver.1.0」を再配布している別の方がいるようです。
【kjkjbikini-129-1-0-1643408134.7z】
https://www.loverslab.com/topic/183100-monster-hunter-rise/?do=findComment&comment=3789058
※登録してログインしないとDLできません。
注意
注意
- 私的な範囲を超えるMODの使用はしないで下さい。 改造・作成したMODデータの配布、販売などの行為はご遠慮ください。
- ゲームが起動しない、セーブデータが破損するなどの不具合が発生する可能性があります。 MOD作成・導入はユーザーによる私的な行為です。不具合が発生してもゲーム開発会社のサポートは受けられません。不具合の解決は自分で行わなければいけません。
- 初心者向けの記事ではありません。 専用ツール以外のソフトはすべて汎用のものです。 それらの基本的な使用方法については一切解説していません。 「誰でも簡単にできるのでやってみてください」という主旨の記事ではありません。
- この方法では改造できないMODがあります。
※不具合が発生しても当ブログは一切の責任を負いません。サポートも一切しません。MODの導入は自己責任です。
これを理解して守っていただける方のみ閲覧してください。
今回の目的とおおまかな流れ
完全な裸のボディの上に水着を着せているMODから水着のみを削除して、裸のMODに改造します。※体の大部分を覆っている衣装の場合は、その下に裸のボディの3Dデータが無いことがあるので今回の方法では不可能です。
※イラスト画像は一部処理してあります。
流れは以下の通り。
- 3Dデータ編集に必要なソフトをDL
- ベースとなるライズ無印用MODを用意
- MOD内の体+水着の3DデータをBlender(3D編集ソフト)で編集できる形式に変換
- Blenderで水着を削除し、体だけを残す
- 編集した体の3Dデータをゲーム内(ライズ無印)で動作する形式に変換
- サンブレイクで動作するように変換
- MODマネージャーで有効化
既存MODの改造
一からつくるのは私の技術的に無理なので、既存のMODを改造します。1.必要なソフト「Blender」、「Noesis」のダウンロード
- Blender 3Dデータの編集ソフトです。
- Noesis Blenderではゲームで使用される3Dデータは直接読み込めないので、これで変換します。
- Noesisのプラグイン(拡張機能) ダウンロードして解凍し、2つのファイルをnoesisv4464/Plugins/Python/に入れて下さい。
SteamやBlenderのサイトでダウンロードできます。
詳細な解説は省略。
Resourcesのタブをクリックし、「noesisv4464.zip」をダウンロードして解凍して下さい。
https://richwhitehouse.com/
https://www.mediafire.com/file/0hjdsp7lq9s8ul4/fmt_RE_MESH_v2.991.zip/file
注意
この記事では「Noesisはver.4.464、Noesisのプラグインはver.2.991」で制作しています。
バージョンが異なると問題が発生する場合がありますので、注意して下さい。
バージョンが異なると問題が発生する場合がありますので、注意して下さい。
2.ベースとなるMODをDLしてコピー。
Fluffy MOD Manager用で露出度の高いMODをまるごとコピーしてフォルダ名を変更します。この記事ではNexusmodsで配布されているマイクロビキニMOD(フォルダ名「nbb bikini-170-1-1643698456」ギルドクロスをマイクロビキニにするMODです。)を使っています。
ここで使用したマイクロビキニMODは下半身の水着を削除すると脚と体のつなぎ目(上半身と下半身の腰のつなぎ目)がおかしくなるかもしれません。(上半身はOKでした。)
別のV字ハイレグ水着(kjkjbikini)は上半身・下半身両方を削除してもちゃんと動作しましたので、もし全身裸にする場合はV字ハイレグをベースに使用してください。
(この記事ではマイクロビキニもV字ハイレグもver.1.0を改造して検証しています。新しいバージョンではうまくいかない可能性があります。)
おそらく上半身と下半身のボーン(関節)が複雑なタイプのものはうまく動作しない可能性があります。
MODファイルは必ずパスに2バイト文字がない場所に保存して下さい。
NexusmodsからMODをDLする場合は会員登録が必要です。登録方法は他に解説しているサイトがたくさんあるので、ここでは省略します。
注意
MODファイルの保存場所のパスに2バイト文字が含まれていると100%失敗します。
MODは2次配布禁止のものが多いです。
改造したMODは配布したりせず、自分だけで楽しんで下さい。
MODは2次配布禁止のものが多いです。
改造したMODは配布したりせず、自分だけで楽しんで下さい。
3.NoesisでベースとなるMODを読み込む
以下の場所にある「f_body279.mesh.2008058288」をNoesisで読み込みます。nbb bikini-170-1-1643698456\natives\STM\player\mod\f\pl279
他のMODでも似たような配置でファイル名はf_body◯◯◯.mesh.2008058288」になっていると思います。
Noesis起動時や特定の操作時にデバッグログの画面が表示されますが、右上の赤いバツをクリックして閉じて下さい。
左のメニュー画面で「pl279」をクリックすると真ん中のメニュー画面にその中に入っているメッシュモデルのデータ(3Dの立体データ)が表示されます。「f_body279.mesh.2008058288」を選択し、Openをクリック。
同じ場所にある「f_body279.mdf2.19(肌の質感や光の反射、色などのマテリアルファイルと呼ばれるものです。)を読み込みますか?という表示が出るのでOKをクリック。
(メッシュファイルとマテリアルファイルはファイル名の一部が一致していますので、かならず対応したものを選択。)
4.エクスポートする
Blenderで読み込めるデータ形式で出力します。赤枠で囲み忘れましたが、「Main output type : fbx AUTODESK FBX」となっているか確認し、「Export」をクリックしてください。同じ場所に「f_body279.meshout.fbx」というファイルが出力されます。
※表示される体の3Dデータに色がついているか確認して下さい。(水着はグレー)
5.Blenderで読み込む
Blenderを起動して、ファイル→インポート→FBX(.fbx)をクリック。先ほどの手順で出力した「f_body279.meshout.fbx」をインポートして下さい。
6.Blenderで編集する
右のシーンコレクションのところの「Light」をクリックし、Deleteキーで削除。右のシーンコレクションのところの「Cube」をクリックし、Deleteキーで削除。
Cubeの中から体の3Dデータが出てきます。
視点移動ですが、マウスのホイールで前後移動、中ボタンドラッグで回転、Shift+中ボタンドラッグで左右上下移動になります。視点を水着が見えやすいところに移動して水着をクリックします。
水着がオレンジ色になっているのは「水着が選択されている状態」になりますので、これを確認してDeleteキーで削除。※水着以外は削除しないで下さい。
7.エクスポート
編集が終わったので、3Dデータとして保存します。すべてのオブジェクトを選択してください。
四角錐の上に球体が乗っかっているやつもです。
ファイル→エクスポート→FBX(.fbx)をクリック。
各種設定は以下と同じにして保存場所はnbb bikini-170-1-1643698456\natives\STM\player\mod\f\pl279(元のデータの保存場所)にしてください。ファイル名は何でも良いです。ここでは「toplessbody.fbx」にしています。
POINT
エクスポート先を元のデータの保存場所と同じところにする理由ですが、
「f_body279.mdf2.19」と同じ場所に保存するためです。
別々の場所にあると次の手順のエクスポート時にエラーが発生する可能性がありますので、これを防ぐための措置です。
「f_body279.mdf2.19」と同じ場所に保存するためです。
別々の場所にあると次の手順のエクスポート時にエラーが発生する可能性がありますので、これを防ぐための措置です。
8.Noesisでエクスポート
体の3DデータをBlenderで読み込んで編集できるための形式からゲームで動作するための形式に戻します。「toplessbody.fbx」を右クリック→Openで読み込んで、その後に右クリック→Exportを選択。
「Main output type : .02008058288 - MHRise MESH」にし、Destination fileが「~toplessbodyout」になっているか確認し、Exportをクリック。
「Export over .MESH」というメニュー画面がでてきますので、ここでBrowseをクリックしてオリジナルのボディファイル(「f_body279.mesh.2008058288」)を選択します。
nbb bikini-170-1-1643698456\natives\STM\player\mod\f\pl279\f_body279.mesh.2008058288
選択したらOKを押してください。「toplessbodyout.2008058288」が出力されます。
以下の場所にあるオリジナルの体の3Dデータ「f_body279.mesh.2008058288」を削除します。
nbb bikini-170-1-1643698456\natives\STM\player\mod\f\pl279\
同じ場所にある「toplessbodyout.2008058288」のファイル名を「f_body279.mesh.2008058288」に変更します。(オリジナルのデータと作成したデータを入れ替える)
「f_body279.meshout.fbx」と「toplessbody.fbx」は不要ですので削除してOK。
MODデータの作成は完了です。
9.サンブレイク向けにファイルを変換する
ライズ無印用のMODはそのままではサンブレイクで使えませんので、サンブレイクで使えるように変換します。以下のリンクからMHR-Model-Converter-v〇〇.zipをダウンロードして解凍して下さい。
Assetsをクリックするとでてきます。Source codeなどはダウンロード不要です。
https://github.com/keegars/MHR-Model-Converter/releases
解凍したファイルは必ず2バイト文字が含まれない場所に保存して下さい。
前の手順で改造したMODも2バイト文字が含まれない場所に移動してください。
MHR-Model-Converter.exeを起動して、改造したMODファイル(フォルダ)を選択します。
MODのデータがサンブレイク用に自動で変換されます。
変換されたデータはMHR-Model-Converter.exeと同じところにあるConversionsフォルダの中に保存されます。(MHR-Model-Converterのファイルの中にnoesisi.exeがあります。コンバータの初回使用時にこのnoesisi.exeの保存場所を指定する必要があります。※改造時にダウンロードしたnoesisi.exeではなく、コンバーターのファイル内のnoesisi.exeを指定してください。)
参考
サンブレイクで形式が変わったのはメッシュ(3Dデータ)だけで、テクスチャはそのまま読み込めるようです。ですので、テクスチャは変換されません。
※chianファイルの変換エラーがでますが、無視してください。
※chianファイルの変換エラーがでますが、無視してください。
10.MODマネージャーで有効化
Fluffy Manager 5000をダウンロードして解凍。起動するとゲームのリスト(PCに入っているゲームでMODマネージャー対応のものだけ)が表示されますので、モンハンライズを選んで下さい。https://www.nexusmods.com/monsterhunterrise/mods/7
以下の場所に作成したMODを入れて下さい。(※変換後のMODファイルを入れて下さい。)
Fluffy Manager 5000-7-2-252-beta2-1642861151\Games\MHRISE\Mods
Reflesh Mod ListをクリックしてMODを再読み込みしMODリストに先ほどのMODが表示されますので有効化してください。
ゲーム内でギルドクロスを着ると上半身裸になります。
これで完了です。
11.MODマネージャーにオリジナルのMODと一緒に入れておきたい場合
オリジナルも改造したものも、ゲーム内の同一の水着を別のものに変更するMODになりますので、両方同時に有効化すると表示に不具合が出ます。有効化はかならず片方だけにして下さい。MODデータのフォルダ名を変えて下さい。そしてMODデータのフォルダ内にあるmodinfo.iniのname=の項目がMOD名になりますので、わかりやすい名前をいれて下さい。
改造したMODを撮影して、その画像をMODのプレビュー画像と入れ替えるとより管理しやすいかとおもいます。
今回はギルドクロスを裸にするMODを作りましたが、ギルドクロス以外の他の重ね着を裸にしたい場合は
テクスチャを編集する場合
編集方法
ここでは色の編集のみ解説します。光の反射や質感などの編集については分かりません。(そもそも色以外の編集はできるのかどうかも分かりません。)ここから「MHR Tex Chopper」をダウンロードして下さい。
https://github.com/mhvuze/MonsterHunterRiseModding/wiki/Tool-Collection
tex28ファイルをMHR Tex Chopperにドラッグ&ドロップします。
ddsファイルに変換されるので、paint.netやphotoshopで編集してください。
保存時に指定する圧縮形式はBC7 sRGB、DX11+です。
編集して保存したddsファイルをMHR Tex Chopperにドラッグ&ドロップします。
ファイル名が〇〇.texになっていますので、〇〇.tex.28に変更して元の場所へ戻して下さい。
元の場所のオリジナルファイルは不要です。ファイル名を変えてしまうか削除でOK。
スキンを編集してタトゥーを入れたりできます。
作例
【全身タトゥー】タトゥーのイラストはすべて海外のフリー素材配布サイトのものを使用しています。
【肉便器(画像にすこしモザイクいれてます。)】
こちらも無料で配布されていた素材を使用しています。
【刺青(龍が如く)】
Amazon.co.jp おすすめ商品
コメント
コメント一覧
MHRの情報まだまだ少ないので助かります!
このbodyに他の装備を着せる方法の記事を書いて頂けるとめちゃめちゃ嬉しいです!
ですがサンブレイクになってから同じように行おうとしたところ、noesisでファイルが開けませんでした。noesisがサンブレイクに対応していないのでしょうか。
もし解決法等ご存じでしたら追記していただけると嬉しいです。
ちなみに開こうとしたmodはサンブレイク用にアップデートされたものでした。
>>ふんたーさん
サンブレイクのアップデートでメッシュファイルの形式が変更になったみたいです
ライズ無印:◯◯.mesh.2008058288
サンブレイク:〇〇.mesh.2109148288
こちらのプラグインを導入することでサンブレイクのメッシュファイル形式に対応できます。
https://github.com/alphazolam/fmt_RE_MESH-Noesis-Plugin
ただし、私が実際に試したところ、無印とサンブレイクのメッシュファイルのインポートは成功しましたが、サンブレイクの形式でのエクスポートが正常に行なえませんでした。この問題が解決できていません。
改造元となるMODがNoesisiを用いて作られていたり、構造がシンプルだったら問題ないかと思いますが、そうでない場合は厳しいかもしれません。
返信のやり方わからなくて申し訳ありません。
メッシュやテクスチャはそれぞれどういった手順で編集することになるのでしょうか
とても需要のある記事になると思うので、ぜひ題材にして解説していただきたいです
>>ななしさん
おそらく、1からMODをつくれる技術や知識がないと難しいですね
自分と同じような事をしている方がおりましたので嬉しいです。
私はサンブレイクをもっていませんが、無印もアップデートでサンブレイクと
ほぼファイル形式が同じになりました。
一応参考までに・・・
k〇〇〇シリーズ(サンブレイク版)についてですが、noesisではエラーがでます。
meshファイルをバイナリエディタで開くと最初が改変されておりました。
一般は「MESH」なので・・・・開いてみてください。
また、欲がでてくるとMDFファイルの改変必至になりバイナリエディタと格闘になりますので、ほどほどに・・・
>>青りんごさん
情報ありがとうございます。
k〇〇〇シリーズの作者の方は、他人が自分のMODを改造して配布するのを禁止しておられるので、改造対策としてnoesisで読み込めないようにしているのだと思います。
個人で楽しむとして、動画なんてもってのほかです。
ここにこられている方は個人で楽しむ方かと思っております。
ちょっとだけ自分好みにしたい・・・とか。
それで参考になればと。
上記の手順で改造出来るmod二つを組み合わせようと思いblenderで編集したfbxファイルをnoesisでエクスポートする作業が上手く行きません。
Export over meshの際に元になったそれぞれのmeshファイルのどちらを選んでもエクスポート後は合成後装備の一部分以外表示されなくなってしまいます。
どうすれば合成出来るのかお分かりでしたら教えて頂けると幸いです。
・改造のベースとなっているMODと水着はなんのMODでどのバージョンですか?
・この記事で行っていること以外を実行しようとするとNoesisのアドオンにより不具合が発生する可能性があります。
https://hepsy.blog.fc2.com/blog-entry-307.html
ここブログ記事のコメント欄にアドオンの修正方法があります。
記事の内容とは関係のないrochestedorm氏のHPN系の裸にretoolで吸い出したデフォルトの防具を一部編集して合成しようと考えております。
結論から申しましてblenderでsubmesh_以下のファイル名をベースmodに準じて編集し、mdf-managerで整合性を取ることで>>10の問題自体は自己解決出来ました。
しかし静止状態であればほぼ望み通りの結果とは言え合成した部位は空中で固定されハンターの動きに追従しない問題で手詰まりになっております。もはや記事内容とは完全に無関係となりますが解決方法はご存じでしょうか...?
一般的な3Dのモデルにおいてこの現象が発生したらウエイトかボーンが問題ですが、もしなにかライズのMOD特有の問題が発生しているのだとしたら、その原因はわからないですね
私の目標は「自然な体型の全裸MODの作成」でして、もう達成したのでこの記事の内容以上の深いところはやっていないという状況です。
ちょっと私の分かる範囲を超えてしまっていて、アドバイスができません
お力になれずすみません
仰る通り単純なボーンの問題でした。
アーマチュアを合成しても素材側のアーマチュアが合成先のボーンに紐付いていないことが原因でした。位置情報を維持したまま素材側のアーマチュアとボーンの中での親子関係を解消し、素材側のボーンの中で必要な物を合成先のボーンに子としてぶら下げた後に再度素材側のアーマチュアと合成先のボーンを親子とすることで動作するようになりました。少しでも自分のような初心者の方の参考になれば幸いです。
chainファイルの編集はwikiを読んでいても全く理解出来なかったので取り敢えず完成とします。
blenderやnoesisの使用自体初めてでしたが非常に参考になる情報が多く大変勉強になりました。ありがとうございました。
1つ疑問点がありまして、テクスチャを編集するときに導入するMHR_tex_Chopperについてなんですが、動作するのに必要なファイルもしくは手順を教えていただけませんか?リンクから最新のMHR_tex_Chopperを導入しても動作せず、ドラグ&ドロップをしても開いてはすぐに閉じてを繰り返してしまいます。自力で調べても分からなかったのでお願いします。
>>15
・変換手順についてはドラッグアンドドロップするだけです。このほかにはなにもいりません。
・「ドラッグアンドドロップをしたら真っ黒なウィンドウが表示されてすぐに閉じてしまう」に関してはこれで正常です。ddsファイルが作成されてる場所はMHR_tex_Chopperの保存場所ではなく、tex28ファイルの保存場所ですのでもう一度確認してみてください。
・tex28ファイルの保存場所のパスに2バイト文字があるとうまく動作しない可能性があります
・MOD製作者によっては自分が作成したMODが他人に編集・改造されないように
細工している場合がありますので、他のMODで動作確認してください。
重ねての質問で申し訳ないのですが、Photoshopの圧縮形式にはBC7 sRGB、DX11+が存在しないように見えます。代替でBC7 RGBA 8bppで圧縮したのですが上手く動作しないようでした。この代替手段は間違っていたでしょうか?心当たりあればよろしくお願いします
〇Paint.netで直接編集
〇Paint.netでpngに変換→inkscape、GIMPで編集→Paint.netでddsに変換
私はこの2つでやってます。Paint.netならBC7 sRGB、DX11+を標準で扱うことができます。
モンハンライズとバイオハザードシリーズの新しい作品は同じゲームエンジンらしいので、MODの作り方はほとんど一緒らしいです。バイオハザード系のMOD作成のサイトなどを参考にしていただくのがいいと思います。
※モンハンワールドはゲームエンジンが違うので参考にはなりません。
https://residentmod.web.fc2.com/BIOHAZARD_RE_3.html
このサイトを見るとPhotoshopのプラグインを入れることで扱えるようになるみたいです。
一つ質問があるのですが、「kjkjbikini」の下半身から水着を削除して記事のエクスポート設定で出力すると"ハンターの動きに追従しない状態"になるようです。
何か考えられる原因はありますでしょうか?
おそらくボーンとメッシュの紐づけがおかしくなるか、ウエイトがおかしくなるかのどちらかと思います。
あと、kjkj系のMODは初期にリリースされた初期バージョンのもの以外は改造対策がされています。
3Dモデルの編集に関する知識が足りてないですが、
せっかくなので調べてやってみますね。