Your privacy, your choice

We use essential cookies to make sure the site can function. We also use optional cookies for advertising, personalisation of content, usage analysis, and social media.

By accepting optional cookies, you consent to the processing of your personal data - including transfers to third parties. Some third parties are outside of the European Economic Area, with varying standards of data protection.

See our privacy policy for more information on the use of your personal data.

for further information and to change your choices.

Skip to main content

Thank you for visiting nature.com. You are using a browser version with limited support for CSS. To obtain the best experience, we recommend you use a more up to date browser (or turn off compatibility mode in Internet Explorer). In the meantime, to ensure continued support, we are displaying the site without styles and JavaScript.

  • Article
  • Published:

Multi-omic profiling of sarcopenia identifies disrupted branched-chain amino acid catabolism as a causal mechanism and therapeutic target

Abstract

Sarcopenia is a geriatric disorder characterized by a gradual loss of muscle mass and function. Despite its prevalence, the underlying mechanisms remain unclear, and there are currently no approved treatments. In this study, we conducted a comprehensive analysis of the molecular and metabolic signatures of skeletal muscle in patients with impaired muscle strength and sarcopenia using multi-omics approaches. Across discovery and replication cohorts, we found that disrupted branched-chain amino acid (BCAA) catabolism is a prominent pathway in sarcopenia, which leads to BCAA accumulation and decreased muscle health. Machine learning analysis further supported the causal role of BCAA catabolic dysfunction in sarcopenia. Using mouse models, we validated that defective BCAA catabolism impairs muscle mass and strength through dysregulated mTOR signaling, and enhancing BCAA catabolism by BT2 protects against sarcopenia in aged mice and in mice lacking Ppm1k, a positive regulator of BCAA catabolism in skeletal muscle. This study highlights improving BCAA catabolism as a potential treatment of sarcopenia.

This is a preview of subscription content, access via your institution

Access options

Buy this article

Prices may be subject to local taxes which are calculated during checkout

Fig. 1: S stage is distinct from HA and PS stages.
Fig. 2: Altered metabolism is a transcriptional hallmark of sarcopenia.
Fig. 3: Metabolic profiles are consistent with transcriptome in sarcopenia.
Fig. 4: Multi-omics analyses reveal disrupted metabolism and energy supply in sarcopenia.
Fig. 5: BCAA catabolic dysfunction is related to clinical features of sarcopenia using machine learning.
Fig. 6: Analysis of the replication cohort confirms the metabolic alterations in sarcopenia.
Fig. 7: BCAA catabolic deficiency reduces muscle strength and mass.
Fig. 8: Excessive BCAAs cause sarcopenia via aberrant mTOR signaling.

Similar content being viewed by others

Data availability

The omics data are available at the GEO (https://www.ncbi.nlm.nih.gov/geo/, accession no. GSE226151), figshare (https://doi.org/10.6084/m9.figshare.27803934)57 and ProteomeXchange (https://www.proteomexchange.org/, accession no. PXD055032) databases. The accessible links for databases are as follows: KEGG (https://www.genome.jp/kegg/), GO (https://www.geneontology.org/), Reactome (https://reactome.org/), HMDB (https://hmdb.ca/), METLIN (http://metlin.scripps.edu), EHMN (https://www.genesetdb.auckland.ac.nz/haeremai.html), HumanCyc (https://humancyc.org/), INOH (http://www.inoh.org), SMPDB (https://smpdb.ca/), Wikipathways (https://www.wikipathways.org/), Human SwissProt (http://www.expasy.ch/sprot) and GTEx v8 (https://www.genome.gov/Funded-Programs-Projects/Genotype-Tissue-Expression-Project). Source data are provided with this paper. All other data supporting the findings of the study are available from the corresponding authors upon reasonable request.

Code availability

The codes for omics analysis and machine learning model are shared via GitHub (https://github.com/scutaoli1981/AnalysisCodes).

References

  1. Wilkinson, D. J., Piasecki, M. & Atherton, P. J. The age-related loss of skeletal muscle mass and function: measurement and physiology of muscle fibre atrophy and muscle fibre loss in humans. Ageing Res. Rev. 47, 123–132 (2018).

    Article  CAS  PubMed  PubMed Central  Google Scholar 

  2. Tieland, M., Trouwborst, I. & Clark, B. C. Skeletal muscle performance and ageing. J. Cachexia Sarcopenia Muscle 9, 3–19 (2018).

    Article  PubMed  Google Scholar 

  3. Arany, Z. et al. The transcriptional coactivator PGC-1β drives the formation of oxidative type IIX fibers in skeletal muscle. Cell Metab. 5, 35–46 (2007).

    Article  CAS  PubMed  Google Scholar 

  4. Cruz-Jentoft, A. J. & Sayer, A. A. Sarcopenia. Lancet 393, 2636–2646 (2019).

    Article  PubMed  Google Scholar 

  5. Zuo, X. et al. Sarcopenia and cardiovascular diseases: a systematic review and meta-analysis. J. Cachexia Sarcopenia Muscle 14, 1183–1198 (2023).

    Article  PubMed  PubMed Central  Google Scholar 

  6. Tournadre, A., Vial, G., Capel, F., Soubrier, M. & Boirie, Y. Sarcopenia. Joint Bone Spine 86, 309–314 (2019).

    Article  PubMed  Google Scholar 

  7. Deng, Y. et al. Targeting mitochondria-inflammation circuit by β-hydroxybutyrate mitigates HFpEF. Circ. Res. 128, 232–245 (2021).

    Article  CAS  PubMed  Google Scholar 

  8. Cao, Y. et al. Liver-heart cross-talk mediated by coagulation factor XI protects against heart failure. Science 377, 1399–1406 (2022).

    Article  CAS  PubMed  PubMed Central  Google Scholar 

  9. Ye, W. et al. Mitochondrial energy metabolism in diabetic cardiomyopathy: physiological adaption, pathogenesis, and therapeutic targets. Chin. Med. J. 137, 936–948 (2024).

    Article  CAS  PubMed  PubMed Central  Google Scholar 

  10. Mijnarends, D. et al. Muscle, health and costs: a glance at their relationship. J. Nutr. Health Aging 22, 766–773 (2018).

    Article  CAS  PubMed  PubMed Central  Google Scholar 

  11. Murashige, D. et al. Extra-cardiac BCAA catabolism lowers blood pressure and protects from heart failure. Cell Metab. 34, 1749–1764 (2022).

    Article  CAS  PubMed  PubMed Central  Google Scholar 

  12. White, P. J. & Newgard, C. B. Branched-chain amino acids in disease. Science 363, 582–583 (2019).

    Article  CAS  PubMed  PubMed Central  Google Scholar 

  13. Neinast, M. D. et al. Quantitative analysis of the whole-body metabolic fate of branched-chain amino acids. Cell Metab. 29, 417–429 (2019).

    Article  CAS  PubMed  Google Scholar 

  14. D’Antona, G. et al. Branched-chain amino acid supplementation promotes survival and supports cardiac and skeletal muscle mitochondrial biogenesis in middle-aged mice. Cell Metab. 12, 362–372 (2010).

    Article  PubMed  Google Scholar 

  15. Bai, G., Tsai, M., Tsai, H., Chang, C. & Hou, W. Effects of branched-chain amino acid-rich supplementation on EWGSOP2 criteria for sarcopenia in older adults: a systematic review and meta-analysis. Eur. J. Nutr. 61, 637–651 (2022).

  16. Wolfe, R. R. Branched-chain amino acids and muscle protein synthesis in humans: myth or reality? J. Int. Soc. Sports Nutr. 14, 30 (2017).

    Article  PubMed  PubMed Central  Google Scholar 

  17. Plotkin, D. L. et al. Isolated leucine and branched-chain amino acid supplementation for enhancing muscular strength and hypertrophy: a narrative review. Int. J. Sport Nutr. Exerc. Metab. 31, 292–301 (2021).

    Article  CAS  PubMed  Google Scholar 

  18. LACE study group et al. Effect of perindopril or leucine on physical performance in older people with sarcopenia: the LACE randomized controlled trial. J. Cachexia Sarcopenia Muscle 13, 858–871 (2022).

  19. Ebrahimi-Mousavi, S. et al. Association between dietary intake of branched-chain amino acids and sarcopenia and its components: a cross-sectional study. Sci. Rep. 12, 5666 (2022).

    Article  CAS  PubMed  PubMed Central  Google Scholar 

  20. Richardson, N. E. et al. Lifelong restriction of dietary branched-chain amino acids has sex-specific benefits for frailty and life span in mice. Nat. Aging 1, 73–86 (2021).

    Article  PubMed  PubMed Central  Google Scholar 

  21. Yang, Q. & Chan, P. Skeletal muscle metabolic alternation develops sarcopenia. Aging Dis. 13, 801–814 (2022).

    Article  PubMed  PubMed Central  Google Scholar 

  22. Migliavacca, E. et al. Mitochondrial oxidative capacity and NAD+ biosynthesis are reduced in human sarcopenia across ethnicities. Nat. Commun. 10, 5808 (2019).

    Article  CAS  PubMed  PubMed Central  Google Scholar 

  23. Börsch, A. et al. Molecular and phenotypic analysis of rodent models reveals conserved and species-specific modulators of human sarcopenia. Commun. Biol. 4, 194 (2021).

    Article  PubMed  PubMed Central  Google Scholar 

  24. Storey, J. D. A direct approach to false discovery rates. J. R. Stat. Soc. Ser. B Stat. Methodol. 64, 479–498 (2002).

    Article  Google Scholar 

  25. Sansone, S. et al. The metabolomics standards initiative. Nat. Biotechnol. 25, 846–848 (2007).

    Article  CAS  PubMed  Google Scholar 

  26. Gao, Q. et al. Integrated proteogenomic characterization of HBV-related hepatocellular carcinoma. Cell 179, 561–577 (2019).

    Article  CAS  PubMed  Google Scholar 

  27. Tusher, V. G., Tibshirani, R. & Chu, G. Significance analysis of microarrays applied to the ionizing radiation response. Proc. Natl Acad. Sci. USA 98, 5116–5121 (2001).

    Article  CAS  PubMed  PubMed Central  Google Scholar 

  28. Le Couteur, D. G. et al. Branched chain amino acids, aging and age-related health. Ageing Res. Rev. 64, 101198 (2020).

    Article  PubMed  Google Scholar 

  29. Tezze, C. et al. Age-associated loss of OPA1 in muscle impacts muscle mass, metabolic homeostasis, systemic inflammation, and epithelial senescence. Cell Metab. 25, 1374–1389 (2017).

    Article  CAS  PubMed  PubMed Central  Google Scholar 

  30. Fry, C. et al. Inducible depletion of satellite cells in adult, sedentary mice impairs muscle regenerative capacity without affecting sarcopenia. Nat. Med. 21, 76–80 (2015).

    Article  CAS  PubMed  Google Scholar 

  31. Li, T. et al. Defective branched-chain amino acid catabolism disrupts glucose metabolism and sensitizes the heart to ischemia-reperfusion injury. Cell Metab. 25, 374–385 (2017).

    Article  CAS  PubMed  PubMed Central  Google Scholar 

  32. Haran, P. H., Rivas, D. A. & Fielding, R. A. Role and potential mechanisms of anabolic resistance in sarcopenia. J Cachexia Sarcopenia Muscle 3, 157–162 (2012).

    Article  PubMed  PubMed Central  Google Scholar 

  33. White, P. J. et al. The BCKDH kinase and phosphatase integrate BCAA and lipid metabolism via regulation of ATP-citrate lyase. Cell Metab. 27, 1281–1293 (2018).

    Article  CAS  PubMed  PubMed Central  Google Scholar 

  34. Das, S. et al. ATP citrate lyase improves mitochondrial function in skeletal muscle. Cell Metab. 21, 868–876 (2015).

    Article  CAS  PubMed  Google Scholar 

  35. Gielen, E. et al. Nutritional interventions to improve muscle mass, muscle strength, and physical performance in older people: an umbrella review of systematic reviews and meta-analyses. Nutr. Rev. 79, 121–147 (2021).

    Article  PubMed  Google Scholar 

  36. Hanach, N. I., McCullough, F. & Avery, A. The impact of dairy protein intake on muscle mass, muscle strength, and physical performance in middle-aged to older adults with or without existing sarcopenia: a systematic review and meta-analysis. Adv. Nutr. 10, 59–69 (2019).

    Article  PubMed  PubMed Central  Google Scholar 

  37. Hernández-Conde, M. et al. Adding branched-chain amino acids to an enhanced standard-of-care treatment improves muscle mass of cirrhotic patients with sarcopenia: a placebo-controlled trial. Am. J. Gastroenterol. 116, 2241–2249 (2021).

    Article  PubMed  Google Scholar 

  38. Rondanelli, M. et al. Improving rehabilitation in sarcopenia: a randomized‐controlled trial utilizing a muscle-targeted food for special medical purposes. J. Cachexia Sarcopenia Muscle 11, 1535–1547 (2020).

    Article  PubMed  PubMed Central  Google Scholar 

  39. Rondanelli, M. et al. Whey protein, amino acids, and vitamin D supplementation with physical activity increases fat-free mass and strength, functionality, and quality of life and decreases inflammation in sarcopenic elderly. Am. J. Clin. Nutr. 103, 830–840 (2016).

    Article  CAS  PubMed  Google Scholar 

  40. Palla, A. et al. Inhibition of prostaglandin-degrading enzyme 15-PGDH rejuvenates aged muscle mass and strength. Science 371, eabc8059 (2021).

    Article  CAS  PubMed  Google Scholar 

  41. Han, H.-S. et al. Impaired BCAA catabolism in adipose tissues promotes age-associated metabolic derangement. Nat. Aging 3, 982–1000 (2023).

    Article  CAS  PubMed  Google Scholar 

  42. Mansfeld, J. et al. Branched-chain amino acid catabolism is a conserved regulator of physiological ageing. Nat. Commun. 6, 10043 (2015).

    Article  CAS  PubMed  Google Scholar 

  43. Xu, P. et al. Integrated multi-omic analyses uncover the effects of aging on cell-type regulation in glucose-responsive tissues. Aging Cell 23, e14199 (2024).

    Article  CAS  PubMed  PubMed Central  Google Scholar 

  44. Castets, P. et al. Sustained activation of mTORC1 in skeletal muscle inhibits constitutive and starvation-induced autophagy and causes a severe, late-onset myopathy. Cell Metab. 17, 731–744 (2013).

    Article  CAS  PubMed  Google Scholar 

  45. Goul, C., Peruzzo, R. & Zoncu, R. The molecular basis of nutrient sensing and signalling by mTORC1 in metabolism regulation and disease. Nat. Rev. Mol. Cell Biol. 24, 857–875 (2023).

    Article  CAS  PubMed  Google Scholar 

  46. Larsson, L. et al. Sarcopenia: aging-related loss of muscle mass and function. Physiol. Rev. 99, 427–511 (2019).

    Article  PubMed  Google Scholar 

  47. Fealy, C., Grevendonk, L., Hoeks, J. & Hesselink, M. Skeletal muscle mitochondrial network dynamics in metabolic disorders and aging. Trends Mol. Med. 27, 1033–1044 (2021).

    Article  CAS  PubMed  Google Scholar 

  48. Zhou, J. et al. Astrocytic LRP1 enables mitochondria transfer to neurons and mitigates brain ischemic stroke by suppressing ARF1 lactylation. Cell Metab. 36, 2054–2068 (2024).

    Article  CAS  PubMed  Google Scholar 

  49. He, Q. et al. Acetate enables metabolic fitness and cognitive performance during sleep disruption. Cell Metab. 36, 1998–2014 (2024).

    Article  CAS  PubMed  Google Scholar 

  50. Ham, D. J. et al. The neuromuscular junction is a focal point of mTORC1 signaling in sarcopenia. Nat. Commun. 11, 4510 (2020).

    Article  CAS  PubMed  PubMed Central  Google Scholar 

  51. Joseph, G. A. et al. Partial inhibition of mTORC1 in aged rats counteracts the decline in muscle mass and reverses molecular signaling associated with sarcopenia. Mol. Cell. Biol. 39, e00141-19 (2019).

    Article  PubMed  PubMed Central  Google Scholar 

  52. Suvorava, T., Lauer, N. & Kojda, G. Physical inactivity causes endothelial dysfunction in healthy young mice. J. Am. Coll. Cardiol. 44, 1320–1327 (2004).

    Article  CAS  PubMed  Google Scholar 

  53. Ham, D. J. et al. Distinct and additive effects of calorie restriction and rapamycin in aging skeletal muscle. Nat. Commun. 13, 2025 (2022).

    Article  CAS  PubMed  PubMed Central  Google Scholar 

  54. Tian, M. et al. Pure ion chromatograms combined with advanced machine learning methods improve accuracy of discriminant models in LC–MS-based untargeted metabolomics. Molecules 26, 2715 (2021).

    Article  CAS  PubMed  PubMed Central  Google Scholar 

  55. Pang, Z. et al. Using MetaboAnalyst 5.0 for LC–HRMS spectra processing, multi-omics integration and covariate adjustment of global metabolomics data. Nat. Protoc. 17, 1735–1761 (2022).

    Article  CAS  PubMed  Google Scholar 

  56. Biau, G. & Scornet, E. A random forest guided tour. Test 25, 197–227 (2016).

    Article  Google Scholar 

  57. Li, T. Metabolomic data. figshare https://doi.org/10.6084/m9.figshare.27803934.v1 (2024).

Download references

Acknowledgements

This study was supported, in part, by grants from the National Natural Science Foundation of China (82370260, 82270106 and 82200580); the National Key Research and Development Program of China (2020YFC2005601); the China Postdoctoral Science Foundation (2021TQ0227); the Key Research and Development Program of Sichuan Province (2020YJ0187 and 2022YFS0296); Science and Technology Innovation 2030 ‘Brain Science and Brain-Like Intelligence Technology’ Major Project (The China Brain Project)-5 (2021ZD0201905); and the Science & Technology Department Project of Sichuan Province (2022YFH0074).

Author information

Authors and Affiliations

Authors

Contributions

T.L., X.Z., R.Z. and M.W. designed the experiments. X.Z., R.Z., M.W., Yanyan Wang, S.W., K.T., Yang Wang, J.C. and X.Y. performed the experiments. X.Z., R.Z., M.W., Yanyan Wang and S.W. analyzed raw data. T.L., Y.C. and X.Y. reviewed the data and made substantial contributions to improving the studies. X.Z., R.Z., M.W., T.L. and Y.C. wrote the manuscript, which was reviewed by all authors.

Corresponding authors

Correspondence to Xiaoxiang Yan, Yang Cao or Tao Li.

Ethics declarations

Competing interests

The authors declare no competing interests.

Peer review

Peer review information

Nature Aging thanks Gaurav Ahuja, Seung-Hoi Koo, Nicholas Rattray and the other, anonymous, reviewer(s) for their contribution to the peer review of this work.

Additional information

Publisher’s note Springer Nature remains neutral with regard to jurisdictional claims in published maps and institutional affiliations.

Extended data

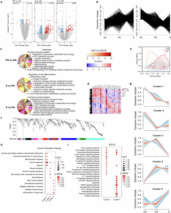
Extended Data Fig. 1 Transcriptional differences among HA, PS, and S.

a, Volcano plots of DEGs in PS/HA, S/PS, and PS/HA (fold change > 1.5 or < 0.67, adjusted p-value < 0.1). b, The DEGs are linearly correlated (positively or negatively) with disease severity. c, GO-enriched pathways of the DEGs in PS/HA, S/PS, and PS/HA (adjusted p-value < 0.05). Node size denotes the % of DEGs and the color indicates the specific enriched pathway. d, Heatmap shows the two-way hierarchical clustering of the metabolic genes in HA, PS, and S groups using complete-linkage. e, PCA plot of all genes from HA, PS, and S groups. The ellipses in PCA plots represent a statistical 95% confidence interval for different groups. f, Weighted gene co-expression network analysis (WGCNA) dendrogram indicates the expression of 9 distinct co-expression modules among the three groups. g, Gene expression patterns across three stages can be classified into five clusters by mFuzz, including three downward patterned clusters (clusters 1, 2, and 3) and two upward patterned clusters (clusters 4 and 5). h, Pathway enrichment analysis of genes in clusters 1, 2, and 3 by Human Phenotype Ontology (adjusted p-value < 0.05). The size of the circle represents the proportion of genes enriched in different pathways and the color gradient indicates statistical significance. i, Pathway enrichment analysis of genes in clusters 4 and 5 by KEGG (adjusted p-value < 0.05). The size of the circle represents the proportion of genes enriched in different pathways and the color gradient indicates statistical significance. P value was determined by the DESeq method and adjusted with the Q-value method (a), or a one-sided hypergeometric test and adjusted with the Benjamini-Hochberg method (c, h, i).

Source data

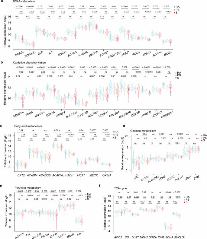
Extended Data Fig. 2 Transcriptional profile of metabolic pathways in HA, PS, and S groups.

a-f, Transcriptomics analysis showing mRNA expression of genes involved in branched-chain amino acids (BCAAs) catabolism (a), oxidative phosphorylation (b), fatty acid metabolism (c), glucose metabolism (d), pyruvate metabolism (e) and tricarboxylic acid (TCA) cycle (f) in HA, PS, and S (n = 20). Violin plots show the median and interquartile ranges. P value was determined by Kruskal-Wallis with Dunn multiple comparisons test (a, b, c, d, e, f). ns, not significant. n represents the number of independent samples.

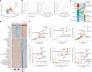
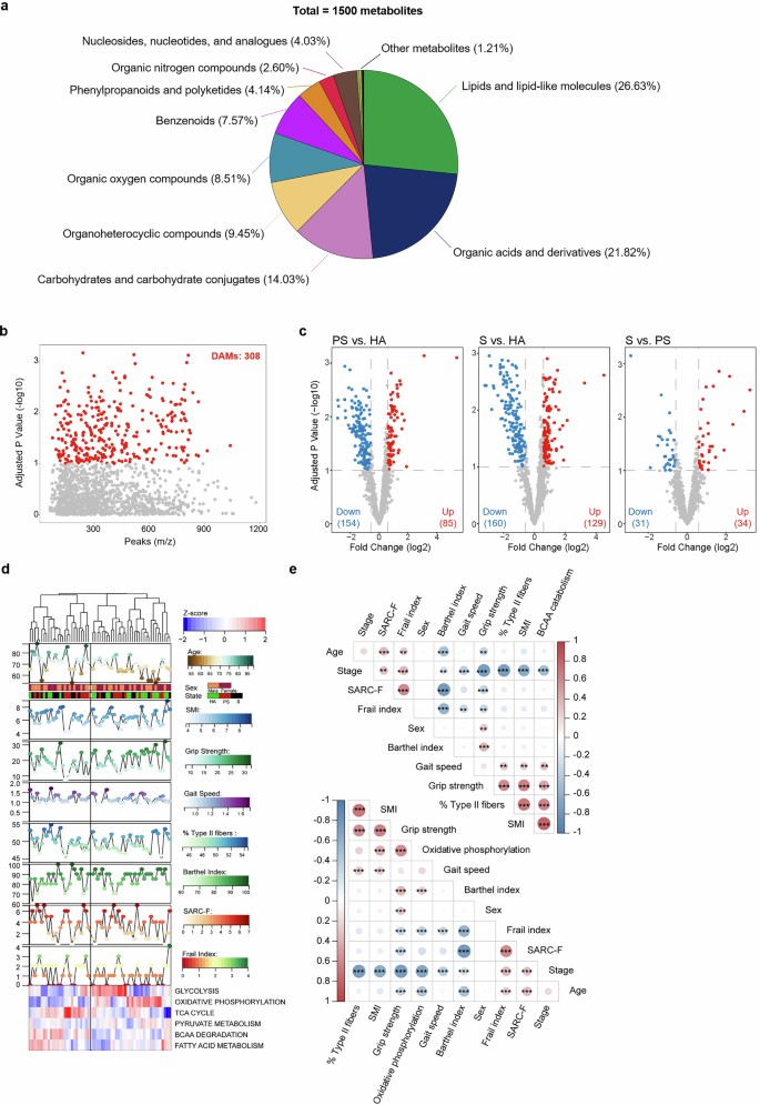
Extended Data Fig. 3 Metabolic profiles and clinical characteristics in sarcopenia.

a, Pie chart showing the percentage of metabolic classifications of all identified metabolites. b, The 308 differentially abundant metabolites (DAMs) among HA, PS, and S groups using the multiclass method of the samr package with permutation p value adjustment (adjusted p-value < 0.1). P value was determined by the multiclass of samr with a permutation p value adjustment method. c, Volcano plot of DAMs in PS/HA, S/PS, and S/HA (fold change >1.5 or <0.67, adjusted p-value < 0.1). P value was determined by the twoclass of samr with a permutation p value adjustment method. d, The relationship between clinical features and metabolic pathways was evaluated by gene set variation analysis (GSVA) of pathway scores. The heatmap shows the scores for each metabolic pathway. e, The correlation heatmap shows the relationship between the GSVA scores of oxidative phosphorylation or BCAAs catabolism and clinical features. Red and blue colors indicate positive and negative correlations, respectively. **P < 0.01 and ***P < 0.001 as determined by two-sided Pearson correlation analysis.

Source data

Extended Data Fig. 4 External data support our machine learning approach for transcriptome features of sarcopenia.

a, Gene Set Enrichment Analysis (GSEA) of external data (GSE111006, GSE111010, GSE111016). Statistical significance by the Benjamini & Hochberg test. Enrichment score (ES) reflects the degree of enrichment of gene set members at both ends of the ranking list. The ES was calculated as a cumulative statistical value starting from the first gene in the gene set. b, The influence of the number of decision trees on the error rate is shown (left). The X-axis represents the number of decision trees, and the Y-axis indicates the error rate. When the number of decision trees is approximately 500, the error rate is relatively stable. Receiver operating characteristic (ROC) of the random forest model in the training cohort (our and external data) is shown (right). c, Network representation of the protein-protein interactions of the top 36 genes using the STRING. Nodes indicate genes, and the size of the line represents the strength of the correlation. d, Manhattan plot of the lean mass genome-wide association study. Plots display -Log10 (p-value) for discovery meta-analysis of genome-wide associations with lean mass for all SNPs analyzed using fixed-effects. P value was obtained from linear regression analyses and adjusted with the Benjamini-Hochberg method. e, Quantile-quantile (QQ) plot of GWAS meta-analysis results. Only markers that passed the imputation quality score R² > 0.8 and MAF > 1% were used for the plot. f, Functional consequences of SNPs on genes. The histogram displays the proportion of all SNPs which have corresponding functional annotation assigned by ANNOVAR. Bars are colored by log2 (enrichment) relative to all SNPs in the selected reference panel. * P < 0.05 for all indicated comparisons. P value was determined by two-sided Fisher’s exact test and adjusted with the Benjamini-Hochberg method.

Extended Data Fig. 5 GWAS and PheWAS for the lean mass.

a, Forest plots of effect sizes (negative) for Lead SNPs for the lean mass. The error bars are the 95% confidence intervals for the effect value OR. P values are obtained from linear regression model and adjusted with the Bonferroni correction method. b, Association of SNPs including rs7767703, rs12209419, rs9443745, rs3792994, rs4801776, and rs71352704 variants with other traits estimated by linkage disequilibrium score regression analysis in the GWAS summary. Only correlations significant after Bonferroni correction were considered. c, Linear correlation of BCAA catabolism with percentage change in SMI and grip strength. P value was determined by the linear regression analysis method.

Source data

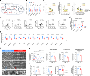
Extended Data Fig. 6 Analysis of the replication cohort confirms the metabolic alterations in sarcopenia.

a, Linear regression analysis shows the correlation between BCAT2 (left) and DBT (right) expression and clinical features. b, Concentrations of BCAAs in serum of HA and S groups (n = 20). c, The abundance of metabolites related to BCAA catabolism in HA and S samples (n = 6). d, Schematic depicting fatty acid metabolism. CPT1B and HADHB mRNA levels (n = 20). e, The levels of metabolites related to fatty acid metabolism (n = 6). f, The abundance of proteins related to fatty acid metabolism (n = 6). g, Schematic showing glycolysis and key enzymes. The mRNA expression of HK2, PKM2, and LDHA (n = 20). h, The levels of metabolites in glycolysis (n = 6). i, The abundance of proteins in glycolysis (n = 6). j, Schematic depicting the TCA cycle, and the mRNA expression of indicated enzymes measured (n = 20). k, The levels of TCA cycle intermediates (n = 6). l, The abundance of proteins involved in the TCA cycle (n = 6). m, The mRNA expression of indicated genes (n = 20). n-r, The abundance of proteins related to respiratory chain complex I-V (n = 6). s, The mRNA expression of indicated genes (n = 20). Data are presented as mean ± SD (b, d-s), median and interquartile range (c), or individual data points. P value was determined by unpaired two-sided Student’s t-test (b, d-s), Mann-Whitney test (c), or two-sided Pearson correlation analysis (a). ns, not significant. n represents the number of independent samples.

Source data

Extended Data Fig. 7 BCAA catabolic deficiency reduces muscle strength, mass, and fibers in mouse models.

a, Experimental plan. b, WGA-stained TA muscles (n = 6). Scale bar, 200 µm. c, The mRNA expression of Bckdhb and Bcat2 (n = 12). d, BCAA concentrations in mouse muscles (n = 6). e, Grip strength, maximum exercise endurance, and muscle weight of mice (n = 6). f, Western blot analysis of BCKDH phosphorylation (n = 6). g, WGA-stained TA muscles (n = 6). Scale bar, 200 µm. h, Murf1 and Atrogin1expression (n = 6). i, H&E-stained TA muscles (n = 6). Scale bar, 200 µm. j, Expression of indicated genes from transcriptome (n = 4). k, H&E-stained images and mean CSA of iWAT adipocytes (n = 6). Scale bar, 200 µm. l, Western blot analysis of BCKDH-E1a phosphorylation (n = 6). m, n, H&E-stained TA muscles and iWAT adipocytes (n = 6). Scale bar, 200 µm. o, The mean CSA in TA muscle fast-twitch and slow-twitch fibers (n = 6). p, Murf1 and Atrogin1 expression (n = 6). q, The mRNA expression of indicated genes (n = 6). r, Western blot analysis of BCKDH-E1a phosphorylation (n = 6). s, WGA-stained TA muscles (n = 6). Scale bar, 200 µm. t, Experimental plan. u, BCAA concentrations in WT and KO muscles (n = 6). v, Grip strength and maximum exercise endurance of WT and KO mice (n = 6). w, The TA muscle weight of WT and KO mice (n = 6). x, WGA-stained TA muscles and mean CSA (n = 6). Scale bar, 200 µm. y, Murf1 and Atrogin1 expression (n = 6). Data are presented as mean ± SD or individual data points. P value was determined by unpaired two-tailed student’s t-test (c, j, l right, n, o, p, q), paired two-sided student’s t-test (v), or one-way ANOVA followed by Tukey’s post hoc test (d, e, h, k, u, w, x right, y). ns, not significant. n represents the number of independent samples.

Source data

Extended Data Fig. 8 BCAA catabolic deficiency causes muscle atrophy and weakness via anabolic resistance.

a, Glucose tolerance test in WT or KO mice after 4 months of CD or HBD feeding (n = 6). b, The changes of OCR of mitochondria from WT and KO muscles (n = 6). c, d, Representative transmission electron microscopy (TEM) images (c) and quantification of mitochondria (d) in WT and KO muscles (n = 6). Scale bar, 1 µm. e, Phosphorylation of BCKDH-E1a at S293 in HA and S patient muscles (n = 6). f, The activity of ACLY and ACC in HA and S patient muscles (n = 10). g, Western blot analysis of the phosphorylation of ACLY and ACC (n = 6). h, i, The concentrations of Cardiolipin (h) and GDF15 (i) in WT and KO muscles (n = 6). j, k, Representative TEM images (j) and quantification of mitochondria (k) in KO muscles (n = 6). Scale bar, 1 µm. l, m, The concentrations of Cardiolipin (l) and GDF15 (m) in KO muscles (n = 6). n, Phosphorylation of BCKDH-E1a at S293 in KO muscles (n = 6). o, BCAA concentrations in KO muscles (n = 6). p, WGA-stained TA muscles from KO mice (n = 6). Scale bar, 200 µm. q, r, Representative TEM images (q) and quantification of mitochondria (r) in KO muscles (n = 6). Scale bar, 1 µm. s, Western blot analysis of the phosphorylation of ACLY and ACC (n = 6). t, u, The concentrations of Cardiolipin (t) and GDF15 (u) in KO muscles (n = 6). v, w, Representative TEM images (v) and quantification of mitochondria (w) in skeletal muscle from aged mice (n = 6). Scale bar, 1 µm. Data are presented as mean ± SD or individual data points. P value was determined by unpaired two-tailed Student’s t-test (b, e, f, k, l, m, n right, o, r, s right, t, u, w), or one-way ANOVA followed by Tukey’s post hoc test (a right, d, g right, h, i). ns, not significant. n represents the number of independent samples.

Source data

Extended Data Fig. 9 Schematic diagram of the main finding.

Through comprehensive multi-omics analyses, our study identifies BCAA catabolic dysfunction as a key pathway and promising therapeutic target in sarcopenia.

Extended Data Table 1 Demographics and baseline characteristics of participants

Supplementary information

Source data

Source Data Fig. 1

Statistical source data.

Source Data Fig. 6

Statistical source data.

Source Data Fig. 7

Statistical source data.

Source Data Fig. 8

Statistical source data.

Source Data Extended Data Fig. 1

Statistical source data.

Source Data Extended Data Fig. 3

Statistical source data.

Source Data Extended Data Fig. 5

Statistical source data.

Source Data Extended Data Fig. 6

Statistical source data.

Source Data Extended Data Fig. 7

Statistical source data.

Source Data Extended Data Fig. 8

Statistical source data.

Source Data Fig. 8

Unprocessed western blots.

Source Data Extended Data Fig. 7

Unprocessed western blots.

Source Data Extended Data Fig. 8

Unprocessed western blots.

Rights and permissions

Springer Nature or its licensor (e.g. a society or other partner) holds exclusive rights to this article under a publishing agreement with the author(s) or other rightsholder(s); author self-archiving of the accepted manuscript version of this article is solely governed by the terms of such publishing agreement and applicable law.

Reprints and permissions

About this article

Check for updates. Verify currency and authenticity via CrossMark

Cite this article

Zuo, X., Zhao, R., Wu, M. et al. Multi-omic profiling of sarcopenia identifies disrupted branched-chain amino acid catabolism as a causal mechanism and therapeutic target. Nat Aging (2025). https://doi.org/10.1038/s43587-024-00797-8

Download citation

  • Received:

  • Accepted:

  • Published:

  • DOI: https://doi.org/10.1038/s43587-024-00797-8

Nature Briefing

Sign up for the Nature Briefing newsletter — what matters in science, free to your inbox daily.

Get the most important science stories of the day, free in your inbox. Sign up for Nature Briefing