被災3日目の能登半島で人命救助「未対応」300件は仕方なかったのか?
石川県の能登半島で2024年1月1日夕方、マグニチュード7.6の直下型地震が発生し、8756棟の住宅が全壊し、五百人以上が亡くなった。そのなかには、がれきの下で助けを待っていたのに、低体温症となり、凍死した人たちが少なからず存在した。これは仕方ないことだったのだろうか。やれることをすべてやったけれど、道路寸断など悪条件が重なって、これ以上の人命救助は無理だったのだろうか。阪神大震災が1995年1月17日に発生して30年になろうとする今、だれもが被災者になる可能性のある次の震災に備え、能登半島の被災地でくみ取るべき教訓、直すべき法制度は何か、真剣に考えたい。
(この原稿は、2024年4月8日発売の月刊誌『世界』2024年5月号のために執筆し、その大部分が「能登半島地震 『人命救助の遅れ』は本当に『仕方なかった』のか?」とのタイトルで同誌に掲載された。)
1月3日に2市で人命救助「未対応」300件
阪神大震災の3倍規模の地震が1月1日午後4時10分、石川県珠洲市の地下わずか16キロほどの浅い場所で発生した。直下型地震としては規模が非常に大きく、甚大な被害が生じたであろうことは、情報収集をしなくても気象庁の発表だけで当初から明らかだった。元日の夕方、折り重なるように木造家屋が倒壊し、被害の集中する場所が、能登半島の西側にある輪島市から東端の珠洲市まで50キロ以上にわたってあちこちに散在した。
「人命に関するところでございますが、救急・救助、きのうの夕方からずっとおこなっておりますが、依然まだ未対応が50件ほどございます」
発災18時間後の2日午前10時過ぎ、石川県の災害対策本部員会議で、オンライン参加した珠洲市の泉谷満寿裕市長はモニターの画面ごしにそう訴えた。
「現在、陸上自衛隊金沢駐屯地の皆様にもご協力をいただきながら、この全壊した家屋に挟まれている、閉じ込められている、そんなかたをできるだけ早く救出するといったことをなさっていただいているところでございます[i]」
この日の朝、石川県の県庁所在地、金沢市にある駐屯地から、陸自の第14普通科連隊の一部隊員たちが、大型の輸送ヘリに乗って珠洲市と輪島市に入った。しかし……。
この報告からほぼ24時間後、隊員たちの献身的な努力にもかかわらず、「未対応」の件数は減るのではなく、増えた。
「消防に入っている救助の要請・通報のですね、まだ対応できてないところ72件もございます[ii]」
翌3日午前の同会議で、泉谷市長はそう説明した。
珠洲市の西隣にある輪島市の坂口茂市長が続いて、道路寸断で市内のどこに行くにもヘリが必要だと説明し、会議に参加している自衛隊幹部らに次のように要請した。
「225件、救助要請がある状態でありますので、このあたりもですね、ぜひとも自衛隊の皆さんも含めて応援をお願いをいたしたいと思います[iii]」
地震発生から42時間がたとうとする3日午前の時点で、珠洲市と輪島市であわせて300件近くの救助要請に応えられていない、というのだ。
1月5日、地元紙、北國新聞の夕刊1面トップの大見出しは「輪島生き埋め100件」。翌6日、産経新聞朝刊一面の見出しは「救助遅れ深刻」。このように、現場で必要とされた人手に比して、投入された救助隊は過小だった。現地にもともといる警察、消防、40人ほどの航空自衛隊だけでは足りず、外からの大幅な増援が必要不可欠だったのに、それが十分でなかったことは明らかだ。
増援の2個連隊は2日夜「態勢整理中」
外からの増援には障害があった。陸路を使えなかったのだ。
能登半島地震やその余震によって、主要道も生活道路もあちこちで道路わきの盛り土が崩落したり、路面がひび割れて車が乗り越えるのが不可能な段差が生じたりした。
北國新聞の検証記事によれば、陸自の初動対処部隊20人は、地震発生まもない1日午後5時20分に金沢駐屯地を出発したが、途中、車のパンクで立ち往生し、後続の本隊60人に追いつかれて合流し、珠洲市に到着したのは約19時間後、2日正午のことだった[iv]。
愛知県名古屋市の守山駐屯地の第35普通科連隊が輪島市に、三重県津市の久居駐屯地の第33普通科連隊が珠洲市にそれぞれ増援に入ろうとした。しかし、能登半島に入ってしばらくしたところで行く手を阻まれた。
「穴水町から輪島方向に延びる県道1号線、小型車両であれば通行可能という情報であったんですけれども、余震で崩落をして、いま部隊が前進できない状況ということは速報で入ってきております[v]」
2日夕に開かれた県の会議で、陸自の連絡将校はそう報告した。
深夜、増援の2個連隊の被災地入りは3日になってからとの見通しが県の会議で報告された。
「道路途絶で輪島に進入できませんでした35普通科連隊については態勢整理中、それと関連をして33連隊も現在態勢整理中で、あす、それぞれ輪島、珠洲に投入できるように準備をしております[vi]」
防衛省の発表によれば、陸海空3自衛隊の活動態勢は2日が1,000人、3日が2,000人、4日が4,600人だったとされる。防衛省は筆者の問い合わせにこの内訳を明らかにしようとしないものの、一個連隊の実働人員は300~500人前後だとみられ、給水など生活支援の人員も含まれているため、被災地の地上で人命救助に直接あたった人員はこれをかなり下回るはずだ。
消防はどうだったか。共同通信の報道によれば、総務省消防庁の指示で被災地に向かった1,900人の緊急消防援助隊のうち、2日に現地入りできたのは約60人で、3日までに入れたのは約600人、発災後72時間が経過する4日までに入れたのは1,000人ほどにとどまった[vii]。
警察はどうだったか。政府の非常災害対策本部の発表によれば、警察の広域緊急援助隊は1月2日に800人弱の態勢となり、2日朝には陸自の大型ヘリで200人が輪島市に入った[viii]。
300件の救助要請に1件あたり12人で対応するとすれば、3,600人を要する計算となる。警察、消防、自衛隊の人員を単純足し算すると、3日時点でもこの数字を下回る。そして、完全な最適配置は不可能だ。
倒壊家屋のがれきの下で生き埋めになった人たちを生きて救出するのは、時間との競争だ。阪神大震災では、救出時の生存率が、初日は75%だったのに対して、2日目には24%、3日目には15%、4日目には5%と、時間を経るにつれて低下していった。
能登半島地震の被災地では、1月4日時点でなお、消防署に救助を求める通報が寄せられたのに対応できていないところが数十件あった。
警察が検視した222人の死因をのちにとりまとめた結果の内訳を見ると、圧死が92人、窒息・呼吸不全が49人、低体温症・凍死が32人、外傷性ショック等が28人[ix]。寒さのために32人が亡くなったことは、救助遅れの結果を深刻に物語っている。
そんな死を減らす手立ては本当になかったのだろうか。
原則はヘリでの移動なのに
筆者の私見によれば、1月2日朝、もっと多くのヘリを動員し、もっと多くの陸自部隊を投入することは可能だった。特に、陸自中央の陸上総隊が直轄する第1空挺団など首都圏の部隊を千葉県の木更津駐屯地にある第1ヘリコプター団のヘリで能登半島の被災地に直接投入するべきだった。ヘリ輸送能力で陸自は消防や警察を凌駕しており、陸路で被災地に入るのが困難だからこそ、政府は陸自の航空機動力を最大限生かすべきだった。
防衛白書によれば、陸上自衛隊は、最大55人を運べる大型の輸送ヘリを50機、中型の多用途ヘリを159機保有している。これら合計209機は、航空自衛隊が保有するすべてのヘリの4倍にあたる。こんなに多くのヘリを保有している組織は、この日本に陸自のほかに存在しない。
他方、防衛省の発表によれば、能登半島地震への対応のために活動中だった陸海空3自衛隊の航空機は、1月2日時点で22機だった。この数字には固定翼の飛行機が含まれており、ヘリの数はこの数字より少ない。
石川県の災害対策本部員会議での陸自の連絡将校の説明によれば、1月2日、陸自は14機のヘリで活動しており[x]、夕方までに「本日、12回の空輸任務を既に終了し」たという。筆者の見方によれば、これは少なすぎる。
主要道路の通行不能は、1月1日夕方に地震が発生して間もなく18機の自衛隊機が上空から偵察したということなので、早い段階である程度は分かったはずだ。もし仮に全体像を明確に把握できないとしても、阪神大震災の教訓を踏まえれば、車両を連ねて陸路で向かうだけではなく、ヘリを最大限使おうと考えなければならない。これは阪神大震災で陸自が得た教訓である。
阪神大震災では、高速道路の橋脚が倒壊した上、一般道がことごとく渋滞したので、発災当日、兵庫県外から車で阪神間の被災地に入るのはほとんど不可能だった。このため、大阪府和泉市の信太山駐屯地にいた陸自の部隊はヘリで被災地に入ることになった。ところが、大型ヘリの順番を待っているうちに日没を迎え、神戸市内にヘリで入るのが発災翌日に遅れてしまった。
こうしたことから、防衛庁の陸上幕僚監部は「災害発生初期における部隊の移動に際しては、ヘリによる空中機動を最大限追求する」との教訓を導いた。陸路での移動は「やむを得ず」の場合であり、原則はヘリでの移動(空中機動)にすべきだと陸自自身が内部の報告書に記している[xi]。
それなのに、なぜ、能登半島で発災翌日の1月2日に陸自のヘリが14機だけなのか。
発災翌日の能登空港、民間NPOヘリは離発着、自衛隊ヘリは使用せず
能登半島地震対応への疑問について、防衛省統合幕僚監部の田中登参事官は、ヤフーニュース特集のためのインタビューに応じ、「能登半島という狭小なエリアに、発災翌日には1,000人、その翌日には2,000人が入っている状態を想像していただきたいです」と述べ、「能登半島地震はものすごく素早い対処ができたと感じています」と反論している。
ポータルサイトのヤフーに3月3日に掲載された記事によれば、田中参事官は「狭いエリアにヘリコプターが密集すると、衝突などの2次被害が生じる可能性があるため」として、「投入できるヘリコプターの数は限られる」と述べた[xii]。防衛省の広報課によると、この記事の内容については、同省としても確認しているものだという。
しかし、筆者の実感からすれば、能登半島が狭小とは言い難い。
輪島市の西部から珠洲市の東端まで直線距離で60キロある。これを首都圏にあてはめると、おおむね東京都心から神奈川・大磯まで、あるいは都心から成田空港までの距離にあたる。都心から厚木基地や横田基地、入間基地までそれぞれ三十数キロ離れているが、その倍近くになる。
阪神大震災の際には神戸市須磨区から西宮市にかけて長さ20キロの帯状の地域に被害が集中し、「震災の帯」と呼ばれた。能登半島の被災地はそれよりもはるかに広い。
もちろん航空機同士の衝突は避けなければならず、現地でのいち早い航空管制は必要だろう。
阪神大震災では発災の翌日、運輸省の航空当局の許可がおりるより先に、陸自の中部方面隊が神戸市灘区の王子公園のグラウンドに飛行統制所を設け、「航空情報の自主的提供」という名目で実質的に航空管制を始めた。震災発生4日目には1日で64機の民間機も含め194機の離着陸をさばき、142機の通過機を管制した実績がある。その「超過密ぶり」は、「ヘリコプターの離着陸が3分に1機を数え」と地元紙の神戸新聞で報じられたが[xiii]、無事故で乗りきった。これと同様の飛行統制所を能登半島に設けたのかとの質問を防衛省の広報課に託したが、返答がない。
能登半島のほぼ中央には能登空港がある。能登空港を拠点として大型ヘリで人員を送り込み、能登空港から先にある交通途絶地には、中型ヘリで隊員を運んで、ロープ降下させ、ヘリの降りられる場所を確保するなどの手順を実行に移せたはずだ。能登空港は、地震のせいで滑走路にひび割れができて、固定翼の飛行機の発着は不可能になったが、ヘリの発着は2日朝から可能だった。現に民間の災害救助NPOの複数のヘリが2日から発着した。陸自にも空港側は1日夜に着陸を許可した。が、なぜか自衛隊は発災72時間経過後の4日夕まで能登空港を使わなかった。
千葉県の習志野駐屯地にいる第1空挺団は、レンジャーの訓練に耐え抜いた経験のある隊員を多く抱え、ヘリとの協働を伴う行動にもっとも適した部隊だ。阪神大震災の後、チェンソー、エンジンカッター、レバーブロック、オイルジャッキなど50セットずつの配備を受けた。同じ千葉県の木更津駐屯地には、大型の輸送ヘリが集中的に配置されている。ところが、その空挺団は能登半島に派遣されず、1月7日、木原稔防衛大臣らの前で「降下訓練始め」を「展示」する任務を与えられた。
自衛隊専門のニュースサイト「防衛日報デジタル」の記事によれば、第1空挺団のおひざもと、習志野駐屯地の幹部は「自衛官は、国民の生命と生活を守るのが任務だ。能登半島地震で助けを求めている被災者がいる中で、現地で救助作業に行きたとの思いを抱いている隊員も少なくない。その気持ちは、訓練や任務への意欲に変え、頑張っている」と述べたという[xiv]。
筆者の見方によれば、「救助作業に行きたい」との隊員の思いに応えることこそが、隊員の士気を向上させ、また、なにごとにも臨機応変に対処できる力を養うだろう。自衛隊の部隊は、人命救助に加わりたいといくら切望しても、自分の判断では動けない。能登半島を隊区としているわけではない第1空挺団は、防衛大臣の命令がないと被災地に赴けないのだ。
能登半島に投入しただけの人員と機材しか日本に存在しないのならば、救助遅れも仕方なかったと言い得るが、そうではない。ヘリと人員を首都圏でいわば温存していたのだ。このような態勢にした防衛大臣の責任は重い。
こうした見方は、筆者ただ一人のそれではない。
元防衛大校長「自衛隊の初動に手抜かり」
日本災害復興学会や消防審議会の会長を歴任した室﨑益輝・神戸大学名誉教授は、能登半島の被災地を見てまわった上で、朝日新聞神戸総局記者のインタビューに応じ、「迅速に自衛隊、警察、消防を大量に派遣するべきでした」と述べた。「被災状況の把握が直後にできなかったために、国や県のトップがこの震災を過小評価してしまったのではないでしょうか。初動には人災の要素を感じます[xv]」
やはり神戸大学教授を務め、日米外交史の研究者として歴代の首相に頼られ、防衛大学校長を務めたひょうご震災記念21世紀研究機構の五百旗頭真理事長は2月21日、生前のおそらく最後となった毎日新聞のインタビューに「自衛隊の初動は今回、手抜かりがあった」と指摘した。「今の自衛隊の能力からみればヘリ100機を出せたのではないか。陸からも、海からも大量の人員で救助に向かうことができないとなれば、空からの救助にすぐ切り替えなければならないのに、それができなかったのは非常に遺憾だ[xvi]」
朝日新聞の報道によれば、自衛隊幹部の間には、「初動を甘く見た」とか、「ヘリをもっと投入できた」とか、今回の地震をめぐる課題を洗い出し、今後に生かすべきだ、とかの声が出ているという[xvii]。これらの声のほうが、「能登半島という狭小なエリア…」との声より説得力がある。
地震の被害を小さくするためには、個々人も含め事前の備えが最重要であることは言うまでもない。しかし、震災がいったん発生した後は、壊れたがれきの下に閉じ込められた人を一刻も早く救出する「公助」が決定的に重要となり、そのためには初動の48時間ないし72時間以内に救助隊を十二分に現地に送り込む必要がある。国家、なかんずく政府はその責任を負っている。このことはいくら強調しても強調し過ぎたことにはならない。
発災当初の防衛大臣命令は翌2日の1件のみ
阪神大震災発生の際の防衛庁・自衛隊のトップ、玉沢徳一郎・防衛庁長官は、1995年6月9日の衆院安全保障委員会で、「日本じゅうが大震災になる可能性があるわけでございますから、南関東大震災計画や東海大震災計画等と同じようなものを全国にまずつくりまして、そして、発災と同時に、要請に基づいて防衛庁長官が命令を出しまして派遣される、こういうことが大事ではないか、こう思うわけでございます」と述べた。
ところが、今回の能登半島地震でこの教訓は生かされなかった。
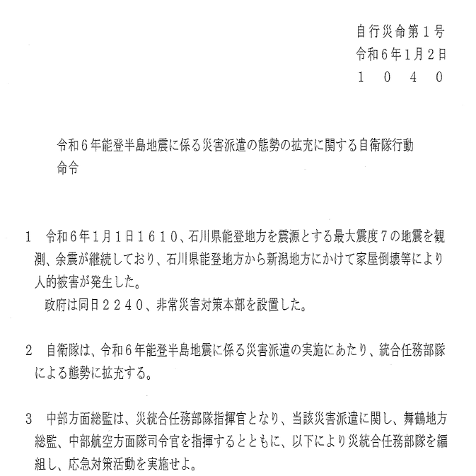
能登半島地震が発生した2024年1月上旬に防衛大臣から出されたすべての命令に関する行政文書について、筆者が防衛省に開示を請求したところ、その対象として特定されたのは、1月4日までに限ると、1月2日午前10時40分に発された「能登半島地震に係る災害派遣の態勢の拡充に関する自衛隊行動命令(自行災命第1号)」の1件だけだった。
つまり、木原防衛大臣は発災から18時間あまり、被災地への部隊投入についてみずからの命令を発することがなかった、というのだ。「発災と同時」とはほど遠い。その理由について、筆者が防衛省の広報課に問い合わせると、その「回答」がメールで送られてきたが、そこにこの質問への返答に該当する記述はなかった。
記者会見で、木原防衛大臣は能登半島への部隊投入について、「道路の復旧状況なども併せてみながら、かつ現地で受け入れる態勢が整った段階の中で、人数を増やしていった」と説明している[xviii]。私見によれば、道路の復旧よりも人命救助のほうを急ぐべきだ。繰り返すが、時間との競争だからだ。仮に現地の受け入れ態勢が整わなくても、消防や警察の力を超える災害ならば、国家として人命救助を最優先で行うべきだ。
木原防衛大臣のフェイスブックのページでは、「道路が寸断され被災地にアクセスする交通インフラ網が途絶えてしまっている」といった事情に触れて、「活動可能な地域においては、捜索救助、被災者支援を全力で行ってきた」と説明している[xix]。これでは、「活動可能ではない地域」は仕方ないのだ、と胸を張って言っているのも同然だ。
岸田文雄総理大臣は1月2日午前、非常災害対策本部会議を開き、「部隊を最大限動員し、住民の安全確保を最優先に、救命・救助活動に全力を尽くしてください」と発言した[xx]。しかしこのような、名宛て人のはっきりしない抽象的な指示では、すでに命令を受けた一部の部隊は全力を尽くすだろうが、そうでない部隊は動きようがない。
これでは今後、また同じ対応が繰り返されてしまう恐れがある。
命令権者の判断も検証して法制度改正を
阪神大震災被災地への災害派遣が終わった後、自衛隊は、寄せられた多くの批判を踏まえて、「阪神・淡路大震災災害派遣行動史」など分厚い報告書をまとめ、その中に「3日以内に大きな隊力を投入して救出活動を開始するとともに、当初3日間は夜間を徹してでも捜索活動を行うことが必要である」など多くの教訓を書き記している。
筆者の問い合わせに対し、防衛省の広報課報道室は2024年3月下旬、「今般の能登半島地震への自衛隊の災害派遣活動についても、これまでと同様に派遣活動終了後に正確なデータとして確認することとなります」と教訓収集の意向を示し、質問の多くについて「災害派遣活動は現在も継続中であることから、直ちに回答することが困難であることをご理解賜りますようお願いいたします」と述べた(本稿脱稿後の2024年8月末に災害派遣は終了)。
このように、能登半島地震への対応について、自衛隊は今後、自分たちの行動を検証するだろう。しかしながら、自衛隊は、最高指揮官たる政治家たちの判断を検証したり批判したりすることができない。阪神大震災のときとは異なり、今回、政府や統合幕僚監部の責任ある立場の人たちが、対応に間違いはなかったと言い張っているので、このままでは、それら命令権者やその幕僚たちの行動や判断については、何の検証も行われず、何の教訓も引き出せない。道路の寸断が障害だったのなら、どうすればそれを乗り越えることができたのか、足りないものは何だったのか、法制度なのか、装備なのか、態勢なのか、それとも、最高指揮官やその補佐官・幕僚らの感度だったのか、そうしたところを虚心坦懐に検証し、教訓を抽出するべきだ。福島原発事故についてそうしたように、第三者による調査・検証委員会をつくるべきだ。そうでないと、能登半島よりはるかに狭小な大都市の直下でマグニチュード7級の地震が将来起きたとき、またしても陸路が交通渋滞で使えなかったから救助が遅れた、ということになりかねない。
だれもが救助される側になる可能性があるのだから、これは他人ごとではない。
[i] 石川県、公式YouTubeチャンネル、第3回災害対策本部員会議。https://youtu.be/B8GXryS0Da0?t=2078
[ii] 同上、第6回災害対策本部員会議。https://www.youtube.com/watch?v=MQmuMXD7W_8&t=1672s
[iii] 同上、https://www.youtube.com/watch?v=MQmuMXD7W_8&t=2020s
[iv] 北國新聞能登半島地震取材班、同紙2024年2月3日朝刊一面、「陸自車両を阻んだ悪路 高機動車パンク 「小型」は行けた」。
[v] 前掲石川県、第4回災害対策本部員会議。https://www.youtube.com/watch?v=z5g72JwjQEk&t=1733s
[vi] 前掲石川県、第5回災害対策本部員会議。https://www.youtube.com/watch?v=orBJ6ETfP50&t=1910s
[vii] 北國新聞2024年1月29日朝刊二面、「消防援助隊入り 72時間で半数」。
[viii] 非常災害対策本部、1月6日7時30分現在、令和6年能登半島地震に係る被害状況等について。同、2024年1月3日8時現在、同。https://www.bousai.go.jp/updates/r60101notojishin/r60101notojishin/index.html
[ix] NHK、2024年1月31日、「能登半島地震 死因は「圧死」約4割 「低体温症」や「凍死」も」。https://www3.nhk.or.jp/news/html/20240131/k10014341451000.html
[x] 前掲石川県、第3回災害対策本部員会議。https://www.youtube.com/watch?v=B8GXryS0Da0&t=1738s
[xi] 陸上幕僚監部、1997年7月、『阪神・淡路大震災災害派遣行動史』438頁、未公刊、情報公開法の手続きで2001年に入手。
[xii] 小川匡則/Yahoo!ニュース オリジナル 特集編集部、2024年3月3日、「難航した救援 能登地震発生から2カ月、自衛隊が果たした役割は――派遣を担当する参事官が明かす」『Yahoo!ニュース』。https://news.yahoo.co.jp/articles/817b4965f2989b86c39b4de65c5424da21b6dc61?page=1
[xiii] 神戸新聞1995年1月28日夕刊、「「神戸の空」超過密」
[xiv] 防衛日報デジタル編集部、2024年2月1日、「自衛隊の災害派遣中も訓練を実施 複合事態に対応できる態勢に」。https://dailydefense.jp/_ct/17681865
[xv] 山内深紗子、2024年1月14日、「「初動に人災」「阪神の教訓ゼロ」 能登入りした防災学者の告白」『朝日新聞デジタル』。https://digital.asahi.com/articles/ASS1G2P91S1CUTFL01Y.html
[xvi] 安藤いく子、島袋太輔、2024年3月2日、「五百旗頭真氏がみる能登地震の対応 「自衛隊の初動に手抜かり」」『毎日新聞』ウェブサイト。https://mainichi.jp/articles/20240301/k00/00m/040/350000c
[xvii] 田嶋慶彦 成沢解語 里見稔、2024年2月1日、「「自衛隊空白地」の能登、大規模救援に限界 防衛省幹部「甘く見た」」『朝日新聞デジタル』。https://digital.asahi.com/articles/ASS216HM1S1ZUTFK01V.html
[xviii] https://www.mod.go.jp/j/press/kisha/2024/0105a_r.html
[xix] https://www.facebook.com/kiharaminoru.official/posts/pfbid0zca9ACcwawj7sJMPayH9MJtDJ7UXKyR1T2AyDq4V5QkVGoiYAZZRRKCnGoaCXh7wl?locale=ja_JP
[xx] 令和6年(2024年)能登半島地震 非常災害対策本部会議(第1回)議事録、https://www.bousai.go.jp/updates/r60101notojishin/pdf/r60101notojishin_hijougiji01.pdf
関連記事:阪神大震災、発生から30年目となる今年にある1記者が言ったこと


コメント