ハム飼いさんに聞いてみた! 「うちのごはん」
何でも食べるといわれるハムスター。
しかし何でも食べるからこそ「何をあげたらいいかわからない」なんてこともあるのでは?
何でも食べるというわりに「好き嫌いが激しくて何なら食べてくれるのかわからない」なんてこともありませんか?
「みんなのハムちゃん、何を食べているんだろう?」と気になることもありませんか?
というわけで、ハム飼いさんに「ハムスターのごはんに関するアンケート」を実施しました。
皆さんのユニークな回答とともに、調査結果を紹介していきます。
本調査は、Googleフォームで作った簡単なアンケートをTwitter(X)上で告知しただけの簡易調査なので統計的に有効なデータとはいえませんが、思いがけない発見があるかもしれません。
一つの読み物としてお楽しみいただければ幸いです。
調査期間:2023年9月4日~2023年9月24日
調査方法:Twitter(X)上にてアンケートを告知(URLを提示)
回答数:31
質問内容は、Q1=ハムスターの個体に関する質問(Q1-1~4)、Q2=ごはんに関する質問(Q2-1~11)の二部構成で、全15問です。
Q1:みんなのハム様についての質問
だいぶ偏りの出てしまった種別と性別
まずは飼っている(いた)ハム様に関して、種類(Q1-1)、性別(Q1-2)、年齢(Q1-3)、体重(Q1-4)を聞いてみました。
種類はジャンガリアンが圧倒的でした(21票)。次点のゴールデン(5票)との差は約4倍で、ゴールデン・キンクマ連合をもってしても21対6という大差だったのは驚きです。
3位はロボロフスキーで2票、キンクマ、キャンベル、その他が1票ずつでチャイニーズは0でした。ペットショップでよく見かける種類がそのまま結果に表れていると思いますが、キンクマが1票は意外でした。
ところで私、キャンベルとチャイニーズはペットショップで見かけたことがないのですが、どこにおられるんでしょうか。
性別を見てみますと、これまた圧倒的な差でオスが多かったです。ハム飼いの皆さん、やっぱりあのプリプリのたまたまがお好きなんでしょうか? いや、玉玉ではなく偶々だとは思いますが、「なぜその性別を選びましたか?」も質問しておけばよかったかもしれません。
体重と年齢から見る健康度
続いて体重と年齢を見てみましょう。
ハム様の体重については、シリアンとドワーフでは体格差があるため、それぞれの種類に分けて集計しました。
年齢については、だいぶばらつきがあったので、ある程度の範囲で区切ってグラフにしてみました。年齢単独のグラフでは特に大きな意味をもちませんが、せっかくなので載せておきます。
シリアンの子は120g~180gの間に固まっていて、120~140g、140~160g、160~180g、それぞれ2票ずつ入っていました。ゴールデンハムスターの平均体重は成体で85~150gだそうなので(Google検索)、皆さん平均的な体型だと思われます。
ドワーフの子は30g以下もいれば60~70gもと、ややばらつきがありますが、ドワーフの中でも特に小柄なロボロフスキーは平均体重が20~25g(Google検索)、ジャンガリアン、キャンベル、チャイニーズだとだいたい30~45gが平均的(Google検索ではオスで19~45g、メスで19~36g)のようなので、概ね平均的な体型なのではと思われます。
一方で50~60gの子も9票と結構います。ドワーフで50g以上だと太りすぎを心配するのか、その子たちのごはんを参照するとダイエットフードの文字が見られました。飼い主さんは体型管理に注意を払っておられるようです。
体重は健康のバロメータ?
しかし個人的には、多少体重が平均を上回っていても特に異常がなければ、そんなに心配いらないのではと思っています。50g以上の子たちの年齢を参照すると、決して短命ではなさそうなのがわかります(表2)。
今回、調査項目に体重や年齢を入れたのには、体重と健康年齢(寿命)とに関連があるのか、ハムスターにダイエットは必要か確かめてみたいというのもありました。もし平均を大きく上回る体重で年齢が1歳未満の子ばかりだったら肥満の影響も少しは疑われますが、今回の結果を見る限りでは2歳以上の子も多いだけでなく、3歳を超える子もいるので、ぽっちゃり体型が必ずしも不健康や短命に結びつくものとはいえないように思います。そして、健康な子なら多少太めでもダイエットしなくてもよいのでは? とも思います。
いわゆるダイエットメニューは、人間でいえば病院食のようなものでしょうか。健康を考えて作られているけれども、おいしさ控えめで幸福感を得にくいもの。幸福感も「健康」や「健全」を構成する一要素だと考えると、おいしくない食事で幸福感が減ってしまったら、それは果たして健康な生活といえるのだろうか? という疑問が生じます。
またハムスターのダイエットメニューの場合、何をどのくらい減らすべきかを考えるのは非常に難しいと思います。野菜や果物主体にすれば脂質やたんぱく質が不足し、栄養に偏りが出ます。その結果、体調を崩してしまったら本末転倒です。ペレット主体にすれば前述の病院食のように幸福感は減ってしまうと思われます。
ダイエットを否定する気はありませんが、ダイエットはハム様にとってストレスにならないだろうかという懸念もあり、このジレンマの解消は難しいところです。きっと多くの飼い主さんも悩んでいるのではないでしょうか。
老いれば自然に食は細くなり、体重も減っていきます。しかもハムスターは寿命が2~3年と短いうえに、1歳~1歳半頃から腫瘍リスクがじわじわと上がってきます(早いと半年で発生するとの記述も見かけます)。それを考えると、やはりよほどのことがない限り、私はダイエットより幸福感を重視したくなります。
ハム様とは言語でのコミュニケーションができないので、毛並みのよさ、目の艶、耳や手足がしっかりしているか、元気に動き回っているか、糞尿の状態など、各部位の目視・触診、日々の観察結果から飼い主が判断するしかありません。また、寿命の短さや腫瘍リスクの高さからいっても、肥満と病気の相関関係を出せるのかも疑問です。
「多少体重が平均を上回っていても特に異常がなければ、そんなに心配いらないのでは」と思ったのはこういった理由からです。念のため補足しておきますと、ダイエットより幸福感重視といってもハム様の好物ばかりを与えまくる飼育を推奨するものではありません。何事もバランスですね。
Q2:みんなのごはん
さて、ここからはごはんに関する質問とその回答です。まずはメインで与えているごはんについて聞いてみました。
みんなのメインディッシュは何だろう?
ペレットが主食というハム様は8割。多くの飼育情報源で真っ先に挙げられるごはんだけあって、圧倒的です。
意外にも2位に入ったのは穀類で、3位がミックスフードでした。ただし2位と3位の差はわずか1票なので、nの数がもっと多かったら逆転する可能性はあります。
メインフードの具体名を見てみますと、「ひかりハムハム」、「ハムスターセレクション」(通称ハムセレ)、「ハムスター プレミアムフード」が多いようです。「ハムスターセレクション」に関しては、シリーズでまとめると(ノーマル、メンテナンス、プロ合算)「ひかりハムハム」をわずかに1票上回りました。
フードに関しては、ペレット一つとっても種類がとても多く、n=31では市販品の種類の多さをカバーしきれないので、もう少しnの数が欲しかったところです。nの数が増えれば、おそらく結果はガラリと変わるのではないかと予想します。
ペレットといえば……
飼い主を悩ませる問題の一つが「ペレットを食べてくれない」。この問題に直面した飼い主さんは多いのではないかと思います。そこで、「Q2-9:その子のお食事に関する悩み」の項目にて「ペレットを食べない」というお悩みや、逆に「ペレットをよく食べる」と書かれていた子を抽出し、ペレットの嗜好性を見てみました。
ペレットをあまり食べない子のフード名を見ると「ハムスターセレクション」が目立ちます。ハムセレは多くの人が購入している商品ではありますが、ハム様のお口にはあまり合わないのかもしれません。
ただし、あくまでも今回の調査においてはイマイチだったというだけで、nの数が増えればわかりません。私の歴代ハム様たちを見ても、ハムセレを好んで食べていた子はいましたし(9代目、10代目、11代目、13代目)、ペットショップ等で小さい頃から食べていたのなら好んで食べてくれそうな気がします。
なお、表中で赤字にした部分は食いつきがよいと思われるペレットです。これもnの数がもっと多ければ、いろいろな商品名が出てきたんじゃないかなと思います。
補助フード(おやつ等)
おやつなど補助的に与えているフードについて見てみます。
1位は生の野菜・野草・果物等、2位は穀類、3位は乾燥野菜・ドライフルーツということで、補助フードでは野菜や果物が多く選ばれています。
具体的にどんなおやつを召し上がっているのかを見てみると、「やっぱそれだよね」と思うものから「そんなものまで!?」と思うものまで、実に多種多様です。
補助フードで特に多い「野菜・野草・果物」の中で比べると、キャベツ、ニンジン、豆腐が多いように思います。生なら人間用の普段の食事からちょっとつまんでサッとあげられますし、乾燥タイプだと各社から数多く出ているものですね(ミックスベジタブル系のパックにもキャベツやニンジンは含まれがち)。人間もハムも一緒に食べられるものといえばナッツ類もそうで、「人間用高級無農薬千葉県産ピーナツ」という回答もありました(笑)。
私が特に驚いた回答は「シジミを煮詰めた汁」と「ささみをゆでた汁」。茹で汁にはその素材に含まれる栄養素(主に水溶性ビタミン)が多く含まれるといいます。液体なので咀嚼力の低下した子や食欲があまりない子でも栄養を摂取しやすくなりますし、この回答には「おおっ!」と唸ってしまいました。飼い主の食事の副産物でもあり、経済的でもありますね。市販の栄養剤がないときの代わりとしても活躍できそうです。
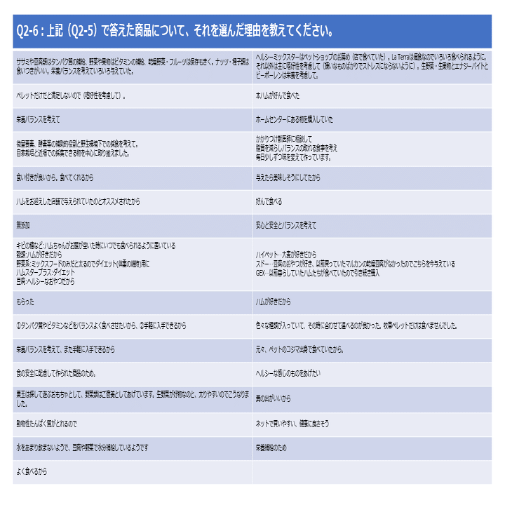
続いて、Q2-5で挙げた補助フードを選んでいる理由を見てみます。
食いつきのよさと健康・栄養バランスが多いです。今回の調査ではメインディッシュに選ばれている8割は栄養バランスに優れているはずの「ペレット」なのですが、補助フードでも健康や栄養という動機・理由がそれなりに多いのは、ペレットをあまり食べてくれない子が多いからなのかもしれません。
みんなの好きなもの、嫌いなものは?
複数飼ったことがあると「あの子は●●が大好物だったのに、この子は全然食べない」という経験もあるのではないでしょうか。
好きなものは野菜、種子、動物性たんぱく質が多いようです。野菜に関してはあまり細かくどの種類かまでは書かれていないことから、野菜ほぼ全般が好みなのかと思われますが……
実は嫌いなものにも「野菜」(野菜の具体名含む)が結構あります(表9)。一口に「野菜」といっても、野菜の種類によってかなり好みが分かれそうです。これは野菜単独の人気調査をしてみないとわかりませんね。
嫌いなものリストには予想どおり、ずらりと「ペレット」の文字が並んでいますが、みんなペレットが嫌いというわけではなく、わずかながらペレットを好んで食べる子もいるようです(表8)。ちなみにペレット好きの子が何のペレットを食べているのか参照してみたところ、「ひかりハムハム」でした。
乳製品(特にヨーグルト)は、好みが分かれる品のようです。動物性たんぱく質(肉・魚・虫)も好みが分かれそうではありますが、嫌いリストに「虫」や「ミルワーム」が入っていないことから、ミルワームを嫌う子はあまりいないのかもしれません。
一方、嫌いなものが特にないという回答が1割ありました。嫌いなものがないという子は、不人気なペレットも嫌がらずに食べる子ともいえますが、そんな彼らが何のペレットを食べているのかについても見てみると、「ハムスターセレクション」、「ハムセレメンテナンス、ひかりはむはむ、プレミアムフードを混ぜてます」、「ハムスタープレミアムフード」、「ひかりはむはむ」という回答でした。見事にバラバラで、これといった傾向は掴めませんでした。
お食事に関するお悩み
お食事に関するお悩みは「特になし」という回答と「~を食べない」といった回答が同程度に多いです。次いで、食べ過ぎて肥満を心配する回答や、介護食の手間と難しさ、その他といった感じでしょうか。食べないもの圧倒的第一位はやはりペレットでした(ここでも7票を獲得)。
だいたいどのお悩みにも共通して、「少しでも健やかに、長く生きしてほしい」という飼い主さんの気持の表れが窺えますが、そんななか、少しほっこりする回答もありました。
”ご飯完食後、代わりにうんちを置く”
お悩みなので笑ってはいけないのですが、この回答を見たとき、私はハム様がチップ代わりに置いていっているような気がして(そんな光景を想像して)笑ってしまいました。すみません。
元気がないときにはこんなメニュー
高齢のハム様や体調を崩してしまわれたハム様が、いつものごはんを食べてくれない。困った! そんなとき、飼い主の皆さんは何をあげているのか聞いてみました。
「エナジーバイト」など、複数票を獲得しているものもあるので、いくつか似たような品や枠でまとめてみました。
さらに、それぞれの枠ごとに割合を出してみました。
「エナジーバイト」や「カケシア」の文字が目立つなと思っていたら、エナジーバイトだけで7票ありました(+ラクトバイト1票でこのグループは合計8票)。ペットショップやホームセンター等で入手しやすいことや、チューブから出すだけの手軽さで、使い勝手がよいのかもしれません。カケシアはカウントしてみると3票と少なめでした。
ミルク等の乳製品系もかなり人気があります。咀嚼できなくても多くの栄養を摂取できるからというのもありそうですが、そう考えるとビタミンシロップのような液体栄養剤が入っていなかったのは意外です。
次いで多いのは野菜類とペレット系ですが、ペレット系に関してはいずれも、砕いたり、ふやかしたり、他の何かとブレンドしたり、といった調理過程が入っていました。
ところでカケシアって?
私は使ったことがないので詳しくはないのですが、調べてみると森乳サンワールド(森永乳業グループのペットフード部門)が販売している犬猫用のパウダーフードのようです。正式名は「チューブ・ダイエット〈スーパーハイカロリー/高脂質・緊急用〉(カケシア)」というそうで、メーカーサイト(https://www.morinyu-pet.com/products/vets/tube-diet-cakesia/)には”高脂質・緊急用の犬猫用高消化性経腸流動食(特別療法食)”と書かれています。病気や老齢などによる体力減退・衰弱時の栄養補給フードですね。
そのまま振りかけて使ったり、お湯で溶いたり、与え方はペット用粉ミルクと同じのようです。20g入りのパック×5包で売られていて、お値段は1,500円前後。SNSではそこそこ見かける商品名で、今のところ悪いレビューは見ていません。
なお、表14で「ミルク(カケシア以外)」としたのは、カケシアをミルクの一種と捉える人もいるためです。原材料を見るとミルクというよりはエナジーバイト等の総合栄養剤なのかなと思いますが、乳成分が多い(原材料の2番目にある)のでミルクや乳製品に含めるかどうかは判断に迷います。エナジーバイトは穀類主体の栄養剤、カケシアは乳主体の栄養剤といったところでしょうか?
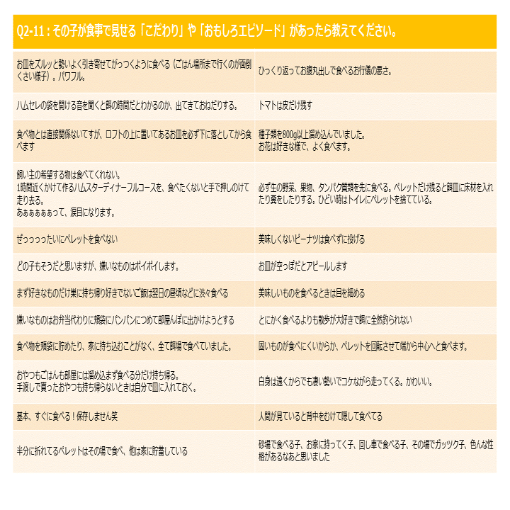
読むだけで想像できる、ハム様のおもしろエピソード
最後に、ハム様のこだわりや、おもしろエピソードについて聞いてみました。お楽しみコンテンツとして、どうぞご覧ください。
総評
アンケートの回答状況から見るSNSの特徴
アンケート募集期間は2023年9月4日~2023年9月24日としていましたが、20日間の回答期間の結果は、初日の回答数が19と圧倒的でした。次点で翌日の9月5日(回答数=4)、その次で翌々日の9月6日(回答数=2)と続きました。
1週間後の9月11日、アンケート募集のツイートをリツイートしたところ、11日からの3日間はわずかながら回答を得られたものの、その後は回答数ゼロに。2週間後の9月18日に再びリツイートしたところ、得られた回答数は18日と22日の1件ずつのみでした。
以上の結果から、初投稿時をピークに徐々に(概ね3日程度で)回答数が減っていくという、SNSの即時性・瞬発力がよく表れていると思いました。やはりSNSでアンケートを募集する場合は、もう少し高頻度にリマインダーを流さなければならなそうです。かといって頻繁に投稿すると「しつこい」と嫌がられそうなので、加減が難しいですね。
あとがき
今回は簡単なごはんに関するアンケートに特化しましたが、他にもハム様の住環境(プラケース派か金網ケージ派かなど)や、どこでお迎えしたか(里親は多いのか?)などについても調査してみたいですし、「ハム様の最もかわいい仕草は何だ選手権」のようなお遊びアンケートもできたら楽しそうだなと思っています。そうしていろいろなデータが蓄積されていけば、濃いぃ~ハム本を作れるんじゃないか、と夢見ています(笑)。
かれこれ20年以上、15匹のハム様を飼育してきましたが、まだまだハム様について知らないことはたくさんあります。実際、調査を実施してみてハムスター飼育のおもしろさ、奥深さ、難しさを改めて感じました。もしまた何かしらアンケートを実施したときは、ぜひともご協力いただけますと幸いです。


コメント
1次回のアンケート時には是非協力させて頂きたいです。