Your privacy, your choice

We use essential cookies to make sure the site can function. We also use optional cookies for advertising, personalisation of content, usage analysis, and social media.

By accepting optional cookies, you consent to the processing of your personal data - including transfers to third parties. Some third parties are outside of the European Economic Area, with varying standards of data protection.

See our privacy policy for more information on the use of your personal data.

for further information and to change your choices.

Skip to main content

Thank you for visiting nature.com. You are using a browser version with limited support for CSS. To obtain the best experience, we recommend you use a more up to date browser (or turn off compatibility mode in Internet Explorer). In the meantime, to ensure continued support, we are displaying the site without styles and JavaScript.

  • Article
  • Published:

Endocytic regulation of cellular ion homeostasis controls lysosome biogenesis

Abstract

Lysosomes serve as cellular degradation and signalling centres that coordinate metabolism in response to intracellular cues and extracellular signals. Lysosomal capacity is adapted to cellular needs by transcription factors, such as TFEB and TFE3, which activate the expression of lysosomal and autophagy genes. Nuclear translocation and activation of TFEB are induced by a variety of conditions such as starvation, lysosome stress and lysosomal storage disorders. How these various cues are integrated remains incompletely understood. Here, we describe a pathway initiated at the plasma membrane that controls lysosome biogenesis via the endocytic regulation of intracellular ion homeostasis. This pathway is based on the exo-endocytosis of NHE7, a Na+/H+ exchanger mutated in X-linked intellectual disability, and serves to control intracellular ion homeostasis and thereby Ca2+/calcineurin-mediated activation of TFEB and downstream lysosome biogenesis in response to osmotic stress to promote the turnover of toxic proteins and cell survival.

This is a preview of subscription content, access via your institution

Access options

Buy this article

Prices may be subject to local taxes which are calculated during checkout

Fig. 1: Accumulation of lysosomes after blockade of CME.
Fig. 2: Ca2+/calcineurin-mediated activation of TFEB promotes lysosome biogenesis after the loss of AP-2.
Fig. 3: AP-2-mediated endocytic retrieval of the Na+/H+ exchanger NHE7 controls lysosome biogenesis.
Fig. 4: NHE7-mediated Na+ influx induces Ca2+ entry via the Na+/Ca2+ exchanger NCX1 to trigger lysosome biogenesis.
Fig. 5: Hyperosmotic stress induces TFEB activation required for cell adaptation.
Fig. 6: NHE7 activity is required for hyperosmotic-stress-induced TFEB activation.
Fig. 7: Pro-survival role of NHE7 activity for adapting lysosome function in cells subjected to hyperosmotic stress.

Similar content being viewed by others

Data availability

Mass spectrometry data have been deposited in ProteomeXchange with the primary accession code/identifier PXD019295 (http://www.ebi.ac.uk/pride). The data that support these findings are available from the authors upon request. Source data are provided with this paper.

References

  1. Perera, R. M. & Zoncu, R. The lysosome as a regulatory hub. Annu. Rev. Cell Dev. Biol. 32, 223–253 (2016).

    Article  CAS  PubMed  Google Scholar 

  2. Dibble, C. C. & Cantley, L. C. Regulation of mTORC1 by PI3K signaling. Trends Cell Biol. 25, 545–555 (2015).

    Article  CAS  PubMed  PubMed Central  Google Scholar 

  3. Saxton, R. A. & Sabatini, D. M. mTOR signaling in growth, metabolism, and disease. Cell 168, 960–976 (2017).

    Article  CAS  PubMed  PubMed Central  Google Scholar 

  4. Kollmann, K. et al. Cell biology and function of neuronal ceroid lipofuscinosis-related proteins. Biochim. Biophys. Acta 1832, 1866–1881 (2013).

    Article  CAS  PubMed  Google Scholar 

  5. Settembre, C. et al. A lysosome-to-nucleus signalling mechanism senses and regulates the lysosome via mTOR and TFEB. EMBO J. 31, 1095–1108 (2012).

    Article  CAS  PubMed  PubMed Central  Google Scholar 

  6. Perera, R. M., Di Malta, C. & Ballabio, A. MiT/TFE family of transcription factors, lysosomes, and cancer. Annu. Rev. Cancer Biol. 3, 203–222 (2019).

    Article  PubMed  Google Scholar 

  7. Raben, N. & Puertollano, R. TFEB and TFE3: linking lysosomes to cellular adaptation to stress. Annu. Rev. Cell Dev. Biol. 32, 255–278 (2016).

    Article  CAS  PubMed  PubMed Central  Google Scholar 

  8. Mansueto, G. et al. Transcription factor EB controls metabolic flexibility during exercise. Cell Metab. 25, 182–196 (2017).

    Article  CAS  PubMed  PubMed Central  Google Scholar 

  9. Li, Y. et al. Protein kinase C controls lysosome biogenesis independently of mTORC1. Nat. Cell Biol. 18, 1065–1077 (2016).

    Article  CAS  PubMed  Google Scholar 

  10. Zoncu, R., Efeyan, A. & Sabatini, D. M. mTOR: from growth signal integration to cancer, diabetes and ageing. Nat. Rev. Mol. Cell Biol. 12, 21–35 (2011).

    Article  CAS  PubMed  Google Scholar 

  11. Martina, J. A. et al. The nutrient-responsive transcription factor TFE3 promotes autophagy, lysosomal biogenesis, and clearance of cellular debris. Sci. Signal. 7, ra9 (2014).

    Article  PubMed  PubMed Central  CAS  Google Scholar 

  12. Sardiello, M. et al. A gene network regulating lysosomal biogenesis and function. Science 325, 473–477 (2009).

    Article  CAS  PubMed  Google Scholar 

  13. Settembre, C. et al. TFEB links autophagy to lysosomal biogenesis. Science 332, 1429–1433 (2011).

    Article  CAS  PubMed  PubMed Central  Google Scholar 

  14. Bonifacino, J. S. & Traub, L. M. Signals for sorting of transmembrane proteins to endosomes and lysosomes. Annu. Rev. Biochem. 72, 395–447 (2003).

    Article  CAS  PubMed  Google Scholar 

  15. Janvier, K. & Bonifacino, J. S. Role of the endocytic machinery in the sorting of lysosome-associated membrane proteins. Mol. Biol. Cell 16, 4231–4242 (2005).

    Article  CAS  PubMed  PubMed Central  Google Scholar 

  16. Saftig, P. & Klumperman, J. Lysosome biogenesis and lysosomal membrane proteins: trafficking meets function. Nat. Rev. Mol. Cell Biol. 10, 623–635 (2009).

    Article  CAS  PubMed  Google Scholar 

  17. Daumke, O., Roux, A. & Haucke, V. BAR domain scaffolds in dynamin-mediated membrane fission. Cell 156, 882–892 (2014).

    Article  CAS  PubMed  Google Scholar 

  18. Kaksonen, M. & Roux, A. Mechanisms of clathrin-mediated endocytosis. Nat. Rev. Mol. Cell Biol. 19, 313–326 (2018).

    Article  CAS  PubMed  Google Scholar 

  19. McMahon, H. T. & Boucrot, E. Molecular mechanism and physiological functions of clathrin-mediated endocytosis. Nat. Rev. Mol. Cell Biol. 12, 517–533 (2011).

    Article  CAS  PubMed  Google Scholar 

  20. Bitsikas, V., Correa, I. R. Jr. & Nichols, B. J. Clathrin-independent pathways do not contribute significantly to endocytic flux. eLife 3, e03970 (2014).

    Article  PubMed  PubMed Central  Google Scholar 

  21. Boucrot, E. et al. Endophilin marks and controls a clathrin-independent endocytic pathway. Nature 517, 460–465 (2015).

    Article  CAS  PubMed  Google Scholar 

  22. Mayor, S., Parton, R. G. & Donaldson, J. G. Clathrin-independent pathways of endocytosis. Cold Spring Harb. Perspect. Biol. 6, a016758 (2014).

    Article  PubMed  PubMed Central  Google Scholar 

  23. Puertollano, R., Ferguson, S. M., Brugarolas, J. & Ballabio, A. The complex relationship between TFEB transcription factor phosphorylation and subcellular localization. EMBO J. 37, e98804 (2018).

    Article  PubMed  PubMed Central  CAS  Google Scholar 

  24. Mitsunari, T. et al. Clathrin adaptor AP-2 is essential for early embryonal development. Mol. Cell. Biol. 25, 9318–9323 (2005).

    Article  CAS  PubMed  PubMed Central  Google Scholar 

  25. Kononenko, N. L. et al. Retrograde transport of TrkB-containing autophagosomes via the adaptor AP-2 mediates neuronal complexity and prevents neurodegeneration. Nat. Commun. 8, 14819 (2017).

    Article  CAS  PubMed  PubMed Central  Google Scholar 

  26. Kononenko, N. L. et al. Clathrin/AP-2 mediate synaptic vesicle reformation from endosome-like vacuoles but are not essential for membrane retrieval at central synapses. Neuron 82, 981–988 (2014).

    Article  CAS  PubMed  Google Scholar 

  27. Kononenko, N. L. et al. Compromised fidelity of endocytic synaptic vesicle protein sorting in the absence of stonin 2. Proc. Natl Acad. Sci. USA 110, E526–E535 (2013).

    Article  CAS  PubMed  PubMed Central  Google Scholar 

  28. Zerial, M. & McBride, H. Rab proteins as membrane organizers. Nat. Rev. Mol. Cell Biol. 2, 107–117 (2001).

    Article  CAS  PubMed  Google Scholar 

  29. Medina, D. L. et al. Lysosomal calcium signalling regulates autophagy through calcineurin and TFEB. Nat. Cell Biol. 17, 288–299 (2015).

    Article  PubMed  PubMed Central  Google Scholar 

  30. Martina, J. A., Diab, H. I., Brady, O. A. & Puertollano, R. TFEB and TFE3 are novel components of the integrated stress response. EMBO J. 35, 479–495 (2016).

    Article  CAS  PubMed  PubMed Central  Google Scholar 

  31. Posor, Y. et al. Spatiotemporal control of endocytosis by phosphatidylinositol-3,4-bisphosphate. Nature 499, 233–237 (2013).

    Article  CAS  PubMed  Google Scholar 

  32. Milosavljevic, N. et al. The intracellular Na+/H+ exchanger NHE7 effects a Na+-coupled, but not K+-coupled proton-loading mechanism in endocytosis. Cell Rep. 7, 689–696 (2014).

    Article  CAS  PubMed  Google Scholar 

  33. Onishi, I. et al. Organellar (Na+, K+)/H+ exchanger NHE7 regulates cell adhesion, invasion and anchorage-independent growth of breast cancer MDA-MB-231 cells. Oncol. Rep. 27, 311–317 (2012).

    CAS  PubMed  Google Scholar 

  34. Khayat, W. et al. A recurrent missense variant in SLC9A7 causes nonsyndromic X-linked intellectual disability with alteration of Golgi acidification and aberrant glycosylation. Hum. Mol. Genet. 28, 598–614 (2019).

    Article  CAS  PubMed  Google Scholar 

  35. Prasad, H. & Rao, R. The Na+/H+ exchanger NHE6 modulates endosomal pH to control processing of amyloid precursor protein in a cell culture model of Alzheimer disease. J. Biol. Chem. 290, 5311–5327 (2015).

    Article  CAS  PubMed  PubMed Central  Google Scholar 

  36. Khananshvili, D. Sodium-calcium exchangers (NCX): molecular hallmarks underlying the tissue-specific and systemic functions. Pflug. Arch. 466, 43–60 (2014).

    Article  CAS  Google Scholar 

  37. Pappalardo, L. W., Samad, O. A., Black, J. A. & Waxman, S. G. Voltage-gated sodium channel Nav 1.5 contributes to astrogliosis in an in vitro model of glial injury via reverse Na+/Ca2+ exchange. Glia 62, 1162–1175 (2014).

    Article  PubMed  PubMed Central  Google Scholar 

  38. Lingrel, J. B. The physiological significance of the cardiotonic steroid/ouabain-binding site of the Na,K-ATPase. Annu. Rev. Physiol. 72, 395–412 (2010).

    Article  CAS  PubMed  PubMed Central  Google Scholar 

  39. Sirabella, R. et al. NCX1 and NCX3 as potential factors contributing to neurodegeneration and neuroinflammation in the A53T transgenic mouse model of Parkinson’s disease. Cell Death Dis. 9, 725 (2018).

    Article  PubMed  PubMed Central  CAS  Google Scholar 

  40. Garnovskaya, M. N., Mukhin, Y. V., Vlasova, T. M. & Raymond, J. R. Hypertonicity activates Na+/H+ exchange through Janus kinase 2 and calmodulin. J. Biol. Chem. 278, 16908–16915 (2003).

    Article  CAS  PubMed  Google Scholar 

  41. Grinstein, S., Woodside, M., Sardet, C., Pouyssegur, J. & Rotin, D. Activation of the Na+/H+ antiporter during cell volume regulation. Evidence for a phosphorylation-independent mechanism. J. Biol. Chem. 267, 23823–23828 (1992).

    Article  CAS  PubMed  Google Scholar 

  42. Nath, S. K. et al. Hyperosmolarity inhibits the Na+/H+ exchanger isoforms NHE2 and NHE3: an effect opposite to that on NHE1. Am. J. Physiol. 270, G431–G441 (1996).

    CAS  PubMed  Google Scholar 

  43. Nunes, P. et al. Hypertonic stress promotes autophagy and microtubule-dependent autophagosomal clusters. Autophagy 9, 550–567 (2013).

    Article  CAS  PubMed  PubMed Central  Google Scholar 

  44. Tamura, N., Kageyama, S., Komatsu, M. & Waguri, S. Hyperosmotic stress induces unconventional autophagy independent of the Ulk1 complex. Mol. Cell. Biol. 39, e00024-19 (2019).

    Article  PubMed  PubMed Central  Google Scholar 

  45. Fleming, A., Noda, T., Yoshimori, T. & Rubinsztein, D. C. Chemical modulators of autophagy as biological probes and potential therapeutics. Nat. Chem. Biol. 7, 9–17 (2011).

    Article  CAS  PubMed  Google Scholar 

  46. Sarkar, S. et al. Small molecules enhance autophagy and reduce toxicity in Huntington’s disease models. Nat. Chem. Biol. 3, 331–338 (2007).

    Article  CAS  PubMed  PubMed Central  Google Scholar 

  47. Fragniere, A. M. C. et al. Hyperosmotic stress induces cell-dependent aggregation of alpha-synuclein. Sci. Rep. 9, 2288 (2019).

    Article  PubMed  PubMed Central  CAS  Google Scholar 

  48. Chun, W., Lesort, M., Lee, M. & Johnson, G. V. Transient osmotic stress facilitates mutant huntingtin aggregation. Neuroreport 13, 2543–2546 (2002).

    Article  CAS  PubMed  Google Scholar 

  49. Heuser, J. E. & Anderson, R. G. Hypertonic media inhibit receptor-mediated endocytosis by blocking clathrin-coated pit formation. J. Cell Biol. 108, 389–400 (1989).

    Article  CAS  PubMed  Google Scholar 

  50. Hayashi, H., Szaszi, K. & Grinstein, S. Multiple modes of regulation of Na+/H+ exchangers. Ann. NY Acad. Sci. 976, 248–258 (2002).

    Article  CAS  PubMed  Google Scholar 

  51. Robinson, M. S. Forty years of clathrin-coated vesicles. Traffic 16, 1210–1238 (2015).

    Article  CAS  PubMed  Google Scholar 

  52. Donowitz, M., Ming Tse, C. & Fuster, D. SLC9/NHE gene family, a plasma membrane and organellar family of Na+/H+ exchangers. Mol. Asp. Med 34, 236–251 (2013).

    Article  CAS  Google Scholar 

  53. Spugnini, E. P. et al. Proton channels and exchangers in cancer. Biochim. Biophys. Acta 1848, 2715–2726 (2015).

    Article  CAS  PubMed  Google Scholar 

  54. Orlowski, J. & Grinstein, S. Diversity of the mammalian sodium/proton exchanger SLC9 gene family. Pflug. Arch. 447, 549–565 (2004).

    Article  CAS  Google Scholar 

  55. Di Malta, C., Fryer, J. D., Settembre, C. & Ballabio, A. Astrocyte dysfunction triggers neurodegeneration in a lysosomal storage disorder. Proc. Natl Acad. Sci. USA 109, E2334–E2342 (2012).

    Article  PubMed  PubMed Central  Google Scholar 

  56. Gankam-Kengne, F., Couturier, B. S., Soupart, A., Brion, J. P. & Decaux, G. Osmotic stress-induced defective glial proteostasis contributes to brain demyelination after hyponatremia treatment. J. Am. Soc. Nephrol. 28, 1802–1813 (2017).

    Article  CAS  PubMed  PubMed Central  Google Scholar 

  57. Meda, S. A. et al. A large scale multivariate parallel ICA method reveals novel imaging–genetic relationships for Alzheimer’s disease in the ADNI cohort. NeuroImage 60, 1608–1621 (2012).

    Article  PubMed  Google Scholar 

  58. Kondapalli, K. C., Prasad, H. & Rao, R. An inside job: how endosomal Na+/H+ exchangers link to autism and neurological disease. Front. Cell. Neurosci. 8, 172 (2014).

    Article  PubMed  PubMed Central  CAS  Google Scholar 

  59. Rohde, G., Wenzel, D. & Haucke, V. A phosphatidylinositol (4,5)-bisphosphate binding site within mu2-adaptin regulates clathrin-mediated endocytosis. J. Cell Biol. 158, 209–214 (2002).

    Article  CAS  PubMed  PubMed Central  Google Scholar 

  60. Jackson, L. P. et al. A large-scale conformational change couples membrane recruitment to cargo binding in the AP2 clathrin adaptor complex. Cell 141, 1220–1229 (2010).

    Article  CAS  PubMed  PubMed Central  Google Scholar 

  61. Jordan, M., Schallhorn, A. & Wurm, F. M. Transfecting mammalian cells: optimization of critical parameters affecting calcium-phosphate precipitate formation. Nucleic Acids Res. 24, 596–601 (1996).

    Article  CAS  PubMed  PubMed Central  Google Scholar 

  62. McCarthy, K. D. & de Vellis, J. Preparation of separate astroglial and oligodendroglial cell cultures from rat cerebral tissue. J. Cell Biol. 85, 890–902 (1980).

    Article  CAS  PubMed  Google Scholar 

  63. Lange, S., Sylvester, M., Schumann, M., Freund, C. & Krause, E. Identification of phosphorylation-dependent interaction partners of the adapter protein ADAP using quantitative mass spectrometry: SILAC vs (18)O-labeling. J. Proteome Res. 9, 4113–4122 (2010).

    Article  CAS  PubMed  Google Scholar 

  64. Cox, J. & Mann, M. MaxQuant enables high peptide identification rates, individualized p.p.b.-range mass accuracies and proteome-wide protein quantification. Nat. Biotechnol. 26, 1367–1372 (2008).

    Article  CAS  PubMed  Google Scholar 

Download references

Acknowledgements

We thank S. Hahn, D. Löwe, S. Zillmann and C. Schmidt for technical assistance, M. Poet, D. Owen, D. Sabatini, S. Ferguson and D. Rubinsztein for constructs, and T. Jentsch for discussion. This work was supported by the Deutsche Forschungsgemeinschaft (DFG, German Research Foundation) under Germany’s Excellence Strategy (EXC-2049–390688087) and grants to V.H. (HA2686/13-1; Reinhart-Koselleck-Award).

Author information

Authors and Affiliations

Authors

Contributions

T.L.-H. performed all cell biological and biochemical experiments. D.P. carried out electron microscopy. E.K. conducted the quantitative proteomic analysis. T.L.-H., T.M. and V.H. designed the study, analysed data and wrote the manuscript with input from all authors.

Corresponding authors

Correspondence to Tania López-Hernández, Tanja Maritzen or Volker Haucke.

Ethics declarations

Competing interests

The authors declare no competing interests.

Additional information

Publisher’s note Springer Nature remains neutral with regard to jurisdictional claims in published maps and institutional affiliations.

Extended data

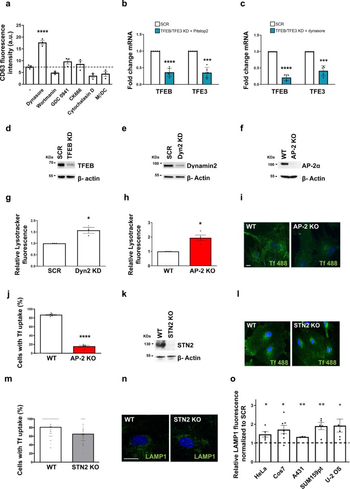
Extended Data Fig. 1 Increased cellular lysosome content upon impairment of CME.

(a) Quantification of CD63 levels in inhibitor-treated HeLa cells. Dashed line, untreated cells. Mean±SEM (N = 3 independent experiments; one-way ANOVA with Tukey’s post-test; ****p < 0.0001). (b,c) TFEB/TFE3 gene expression in SCR or TFEB/TFE3-targeting siRNA treated WT astrocytes incubated (9 h) or not with Pitstop2 (b) or dynasore (c). GAPDH-normalized mRNA changes relative to untreated cells. Mean±SEM ((b) N = 6 independent experiments; (c) N = 5 independent experiments; two-sided one-sample t-test; (b) ****p(TFEB) < 0.0001, ***p(TFE3) = 0.0002; (c) ****p(TFEB) < 0.0001, ***p(TFE3) = 0.001). (d) Immunoblot for TFEB and actin (representative of 3 experiments) of lysates from WT astrocytes transfected with SCR or TFEB-targeting siRNAs. (e-h) (e) Immunoblot for dyanmin2 and actin (representative of 3 experiments) of lysates from astrocytes transfected with SCR or dynamin2-targeting siRNAs. (f) Immunoblot analysis (representative of 5 experiments) of lysates from AP-2μ WT and AP-2μ KO astrocytes probed with indicated antibodies. (g) Lysotracker fluorescence in WT astrocytes transfected with SCR (taken for normalization) or dynamin2-targeting siRNAs. Mean±SEM (N = 3 independent experiments; two-sided one-sample t-test; *p = 0.0472). (h) Lysotracker fluorescence in WT (taken for normalization) and AP-2μ KO astrocytes. Mean±SEM (N = 4 independent experiments; two-sided one-sample t-test; *p = 0.0157). (i,j) (i) Images of WT and AP-2μ KO astrocytes allowed to internalize AlexaFluor488-transferrin. (j) Cell numbers with endocytosed transferrin were quantified. Mean±SEM (N = 5 independent experiments; two-sided paired t-test; ****p < 0.0001). (k-m) (k) Immunoblot (representative of 3 experiments) of lysates from Stonin2 KO astrocytes probed with indicated antibodies. (l) Images of WT and Stonin2 KO astrocytes allowed to internalize AlexaFluor488-transferrin. (m) Cell numbers with endocytosed transferrin were quantified (representative of 2 experiments). (n) Images (representative of 2 experiments) of Stonin2 KO astrocytes immunostained for LAMP1. Scale bar, 20 μm. (o) LAMP1 fluorescence in cells transfected with SCR (set to 1, dashed line) or AP-2μ-targeting siRNA. Mean±SEM (HeLa, N = 5 independent experiments, *p = 0.0266; Cos7, N = 9 independent experiments, **p = 0.0078; A431, N = 3 independent experiments, **p = 0.0016; SUM159pt, N = 5 independent experiments, **p = 0.0092; U-2OS, N = 6 independent experiments, *p = 0,0437; two-sided one-sample t-test). See unprocessed blots in Source Data Extended Data Fig. 1.

Source data

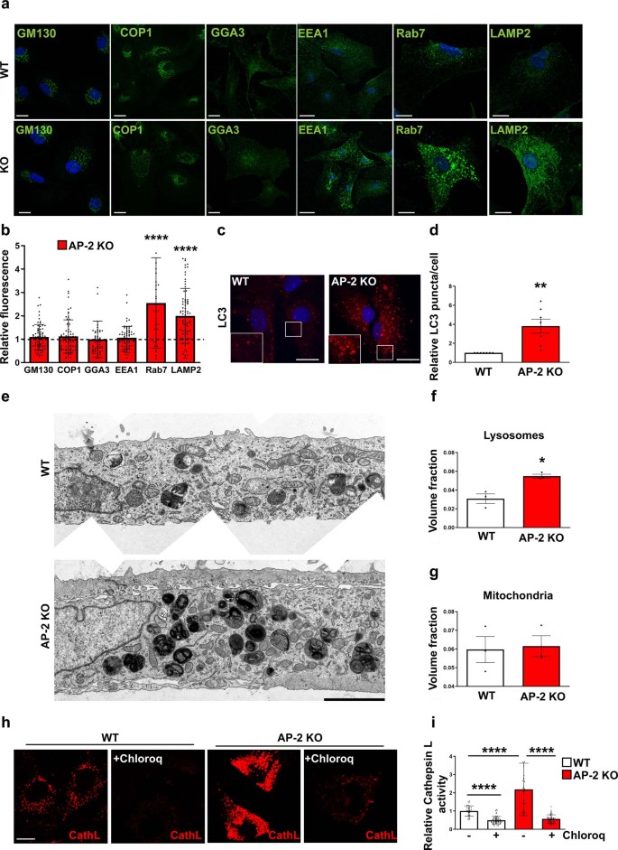
Extended Data Fig. 2 Defective clathrin-mediated endocytosis upon loss of AP-2 causes the accumulation of late endosomes, autophagosomes and lysosomes.

(a,b) (a) Images of WT and AP-2μ KO astrocytes immunostained for the indicated markers. Scale bar, 20 μm. (b) Quantification of fluorescence of the indicated markers. Data for WT were set to 1. Data represent mean ± SD (GM130, N = 70 astrocytes, 2 independent experiments, p = 0.6779; COP1, N = 74, 1 experiment, p = 0.145; GGA3, N = 55, 2 independent experiments, p = 0.3188; EEA1, N = 68, 4 independent experiments, p = 0.3857; Rab7, N = 35, 4 independent experiments, ****p < 0.0001; LAMP2, N = 82, 3 independent experiments, ****p < 0.0001; two-sided one-sample t-test). (c,d) Images of WT and AP-2μ KO astrocytes immunostained for LC3 (c) and quantifications (d). Scale bar, 20 μm. Insets show magnified views. The number of autophagosomes in WT astrocytes was set to 1. Data represent mean ± SEM (N = 7 independent experiments; two-sided one-sample t-test; **p = 0.009). (e-g) (e) Representative electron micrographs of cultured WT and AP-2μ KO astrocytes. Scale bar, 2 μm. Quantification of volume fraction of lysosomes (f) and mitochondria (g) present in electron micrographs of WT and AP-2μ KO astrocytes. Data represent mean ± SEM (N = 3 independent experiments; two-sided paired t-test; *p = 0.0367 for (f) and p = 0.6647 for (g)). (h,i) (h) Images of WT and AP-2μ KO astrocytes treated or not with chloroquine (2 h) and assayed by incubation with Magic Red. Scale bar, 20 μm. (i) Quantification of Magic Red fluorescence. Values for untreated WT astrocytes were set to 1. Data represent mean ± SD (WT/untreated, N = 30 astrocytes; WT/chloroquine, N = 54 astrocytes; AP-2 KO/untreated, N = 37 astrocytes; AP-2 KO/chloroquine, N = 44 astrocytes from 1 experiment; two-sided one-sample t-test with Benjamini-Hochberg correction for multiple testing for comparisons between untreated and treated WT astrocytes (***p = 0.0001) and untreated WT and KO astrocytes (****p = 0.0001), and two-sided unpaired t-test for comparison between untreated and treated KO astrocytes (****p < 0.0001).

Source data

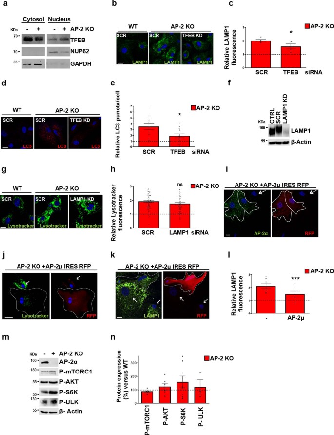
Extended Data Fig. 3 TFEB-dependent lysosomal accumulation in AP-2μ KO astrocytes is mTORC1 independent.

(a) Immunoblotting (representative of 5 experiments) of nuclear fractionation of WT and AP-2μ KO astrocytes. (b-e) Images of SCR or TFEB-targeting siRNA-transfected WT and AP-2µ KO astrocytes immunostained for LAMP1 (b) or LC3 (d). Scale bar, 20 μm. (c) LAMP1 intensity. Values for SCR siRNA were set to 1. Mean±SEM (N = 4 independent experiments; two-sided paired t-test; (c) *p = 0.0468, (d) *p = 0.0127). (e) LC3 puncta/cell. Values for SCR WT astrocytes were set to 1. Mean±SEM (WT/SCR, N = 35 astrocytes; AP-2μ KO/SCR, N = 21 astrocytes; AP-2μ KO/TFEB KD, N = 29 astrocytes from 1 experiment; two-sided unpaired t-test; *p = 0.0127). (f-h) (f) Immunoblot for LAMP1 and actin (representative of 2 experiments) of lysates of SCR or LAMP1-targeting siRNA-transfected astrocytes. (g) Images of WT and AP-2μ KO astrocytes probed with Lysotracker. Scale bar, 20 μm. (h) Lysotracker fluorescence intensity in SCR or LAMP1-targeting siRNA-transfected WT and AP-2µ KO astrocytes. Values for SCR siRNA-treated WT astrocytes were set to 1. Mean±SD (WT/SCR, N = 106; KO/SCR, N = 80; KO/LAMP1 KD, N = 75 astrocytes from 2 independent experiments; two-sided unpaired t-test; p = 0.138). (i-l) Images of AP-2μ KO astrocytes re-expressing AP-2μ (marked by RFP) and immunostained for AP-2α (i), probed with Lysotracker (j) or immunostained for LAMP1 (k). White lines: boundaries of transfected astrocytes. Arrow: non-transfected astrocyte lacking AP-2α (i) with lysosomal accumulation (j,k). Scale bars, 20 μm. Experimental replicates: 3 for (i), 2 for (j) and 5 for (k) with similar results. (l) LAMP1 fluorescence in AP-2µ KO astrocytes re-expressing AP-2μ normalized to non-transfected WT (set to 1). Mean±SEM (N = 7 independent experiments; two-sided paired t-test; ***p = 0.0009). (m,n) (m) Immunoblots of lysates from WT and AP-2µ KO astrocytes probed with the indicated antibodies. (n) Protein expression was normalized to actin. WT astrocytes were set to 100%. Mean±SEM (pmTORC1, N = 4 independent experiments, p = 0.3573; pAKT, N = 6 independent experiments, p = 0.3550; pS6K, N = 8 independent experiments, p = 0.2138; pULK, N = 3 independent experiments, p = 0.7234; two-sided one sample t-test). See unprocessed blots in Source Data Extended Data Fig. 3.

Source data

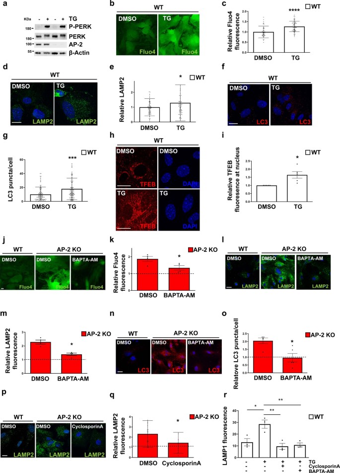
Extended Data Fig. 4 Changes in cytosolic Ca2+ control autophagy and lysosome biogenesis.

(a) Immunoblot (representative of 1 experiment) of lysates from WT and AP-2µ KO astrocytes treated with Thapsigargin (TG) and probed with indicated antibodies. (b,c) (b) Images of WT astrocytes treated with DMSO or TG and incubated with Fluo4. Scale bar, 20 μm. (c) Fluorescence intensities as mean ± SD. Values for DMSO were set to 1. (DMSO, N = 39; TG, N = 64 astrocytes from 1 experiment; two-sided one-sample t-test; ****p < 0.0001). (d,e) (d) Images of WT astrocytes treated with DMSO or TG and immunostained for LAMP2. Scale bar, 20 μm. (e) LAMP2 intensities as mean ± SD. Values for DMSO were set to 1. (DMSO, N = 68; TG, N = 76 astrocytes from 2 independent experiments; two-sided one-sample t-test; *p = 0.0381). (f,g) (f) Images of WT astrocytes treated with DMSO or TG and immunostained for LC3. Scale bar, 20 μm. (g) Number of LC3 puncta. Mean±SD (DMSO, N = 108; TG, N = 87 astrocytes from 3 independent experiments; two-sided unpaired t-test; ***p = 0.0002). (h,i) (h) Images of WT astrocytes treated with DMSO or TG and immunostained for TFEB. Scale bar, 20 μm. (i) Nuclear TFEB intensity as mean ± SEM. Values for DMSO were set to 1. (N = 4 independent experiments; two-sided one-sample t-test; *p = 0.0347). (j,k) (j) Images of WT and AP-2μ KO astrocytes treated with DMSO or BAPTA-AM and incubated with Fluo4. Scale bar, 20 μm. (k) Fluorescence intensity as mean ± SEM. Values for DMSO were set to 1. (N = 4 independent experiments; two-sided paired t-test; *p = 0.0409). (l-o) (l) Images of WT and AP-2μ KO astrocytes treated with DMSO or BAPTA-AM and immunostained for LAMP2 (l) or LC3 (n). Scale bar, 20 μm. LAMP2 fluorescence intensity (m) and LC3-positive puncta/cell (o). Values for DMSO were set to 1. Mean±SEM (N = 4 (m); N = 5 (o) independent experiments; two-sided paired t-test; *p = 0.0115 (m); *p = 0.0142 (o)). (p,q) (p) Images of WT and AP-2μ KO astrocytes treated with DMSO or CyclosporinA and immunostained for LAMP2. Scale bar, 20 μm. (q) LAMP2 fluorescence intensity as mean ± SD. Values for WT astrocytes with DMSO were set to 1. (WT/DMSO, N = 27; KO/DMSO, N = 25; KO/CyclosporinA, N = 12 astrocytes; 1 experiment; two-sided unpaired t-test; *p = 0.0448). (r) LAMP1 fluorescence of WT astrocytes treated with DMSO or TG together or not with CyclosporinA or BAPTA-AM. Values for WT/DMSO were set to 1. Mean±SEM (N = 3 independent experiments; one-way ANOVA with Tukey’s post-test; *p = 0.0204 (DMSO vs. TG); **p = 0.0066 (TG vs. TG + CyclosporinA); **p = 0.0095 (TG vs. TG + BAPTA-AM)). See unprocessed blots in Source Data Extended Data Fig. 4.

Source data

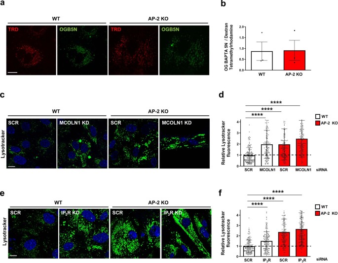
Extended Data Fig. 5 Altered Ca2+ homeostasis in AP-2μ KO astrocytes is not caused by defective Ca2+ release from intracellular stores.

(a,b) (a) Images of WT and AP-2μ KO astrocytes loaded with membrane-impermeant Oregon Green 488 BAPTA-5N (a pH-insensitive Ca2+ indicator) and Dextran Tetramethylrhodamine (Ca2+ insensitive) and chased for 45 min to allow lysosomal accumulation of dyes. (b) Ratio between the two tracers was quantified. Data represent mean ± SEM (N = 3 independent experiments; two-sided paired t-test; p = 0.5838). (c-f) (c,d) WT and AP-2μ KO astrocytes transfected either with SCR or MCOLN1-targeting siRNAs were incubated with Lysotracker. Fluorescence intensity was quantified. Values for Lysotracker fluorescence intensity in WT astrocytes transfected with SCR siRNA were set to 1. Data represent mean ± SD (WT/SCR, N = 173; WT/MCOLN1 KD, N = 144; KO/SCR, N = 149; KO/MCOLN1 KD, N = 162 astrocytes from 3 independent experiments; two-sided one-sample t-test followed by Benjamini-Hochberg correction for multiple testing; ****p < 0.0001). (e,f) WT and AP-2μ KO astrocytes transfected either with SCR or IP3R-targeting siRNAs were incubated with Lysotracker. Fluorescence intensity was quantified. Values for Lysotracker fluorescence intensity in WT astrocytes transfected with SCR siRNA were set to 1. Data represent mean ± SD (WT/SCR, N = 163; WT/IP3R KD, N = 164; KO/SCR, N = 153; KO/IP3R KD; N = 179 astrocytes from 3 independent experiments; two-sided one-sample t-test followed by Benjamini-Hochberg correction for multiple testing; ****p < 0.0001). OGB5N, Oregon Green 488 BAPTA-5N; TRD, Tetramethylrhodamine; SCR, scrambled; KD, knockdown.

Source data

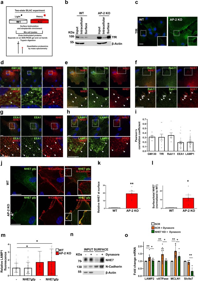
Extended Data Fig. 6 Accumulation of NHE7 at the plasma membrane drives lysosome biogenesis.

(a) SILAC-based proteomics. (b,c) (b) Biotinylated surface proteins from WT or AP-2μ KO astrocytes were affinity-purified on streptavidin beads. Immunoblot analysis of total (input), non-biotinylated (intracellular) and biotinylated proteins (surface) for transferrin receptor (TfR) (representative of 2 experiments). (c) Images (representative of 3 experiments) of WT and AP-2μ KO astrocytes immunostained for TfR. Insets: magnified views. Scale bar, 20 μm. (d-i) WT astrocytes overexpressing NHE7 were immunostained for the indicated markers. Scale bars, 20 µm. Blue: Nuclei. Arrows: colocalization sites. Scale bars, 20 µm. (i) Pearson´s correlation coefficients. Mean±SEM (GM130: N = 9 astrocytes, TfR: N = 10, both from 2 independent experiments; Rab11: N = 8, 1 experiment; EEA1: N = 30, 4 independent experiments; LAMP1: N = 41, 5 independent experiments). (j) Images of WT and AP-2μ KO astrocytes expressing NHE7-GFP and immunostained for N-Cadherin. Insets: magnified views. White arrow: NHE7 membrane localization. Scale bar, 20 μm. (k,l) NHE7 surface levels relative to surface loading control (k) and ratio between surface NHE7/ total NHE7 (l) after surface biotinylation and affinity-purification. Values for WT were set to 1. Mean±SEM (N = 6 independent experiments; two-sided one-sample t-test; **p = 0.0016 (k), *p = 0.022 (l)). (m) LAMP1 fluorescence in WT and AP-2μ KO astrocytes expressing NHE7-GFP. Values for non-transfected WT were set to 1. Mean±SD (WT/untransfected, N = 26; WT/NHE7-GFP, N = 38; AP-2 KO/untransfected, N = 23; AP-2 KO/NHE7-GFP, N = 34 astrocytes, 3 independent experiments; two-sided one-sample t-test with Benjamini-Hochberg correction for multiple testing; p(WT/NHE7-GFP) = 0.9975; *p(AP-2 KO/untransfected)=0.0378; *p(AP-2 KO/NHE7-GFP) = 0.0148). (n) Biotinylated surface proteins from WT astrocytes treated with dynasore (4 h) were affinity-purified on streptavidin beads. Immunoblot analysis of total (input) and biotinylated proteins (surface) (representative of 2 experiments). (o) Expression of lysosomal genes in SCR or NHE7-targeting siRNA-transfected WT astrocytes ± dynasore (9 h). Bars, fold change normalized to GAPDH and relative to untreated SCR siRNA-transfected cells. Mean±SEM (LAMP2/vATPase/MCLN1/Slc9a7: N(SCR;SCR + dynasore)=11/12/10/4 independent experiments; p-values=0.005/0.0076/0.002/0.3642; two-sided one-sample t-test with Benjamini-Hochberg correction for multiple testing; N(NHE7 KD + dynasore)=6/6/5/5; p-values=0.0450/0.0270/0.0016); two-sided unpaired t-test). See unprocessed blots in Source Data Extended Data Fig. 6.

Source data

Extended Data Fig. 7 Specific activity of NHE7, but not other Na+ dependent transporters, controls lysosome biogenesis.

(a) Immunoblots (representative of 3 experiments) of lysates from WT and AP-2μ KO astrocytes transfected with scrambled (SCR) or NHE7-targeting siRNAs. (b-g) (b) Immunoblot of lysates from WT and AP-2μ KO astrocytes, transfected with SCR or NHE7-targeting siRNAs and probed with indicated antibodies. (c) Quantification of LAMP1 protein level normalized to loading control. Values for AP-2μ KO astrocytes transfected with SCR siRNA were set to 1. Data represent mean ± SEM (N = 4 independent experiments; two-sided one-sample t-test; *p = 0.0264). (d) Images of WT and AP-2μ KO astrocytes transfected with SCR or NHE7-targeting siRNAs and immunostained for LAMP2. Scale bar, 20 μm. (e) LAMP1 fluorescence intensity. Values for WT astrocytes transfected with SCR siRNA were set to 1. Data represent mean ± SEM (N = 5 independent experiments; two-sided paired t-test; *p = 0.0142). (f) Images of WT and AP-2μ KO astrocytes transfected with SCR or NHE7-targeting siRNAs and immunostained for LC3. Scale bar, 20 μm. (g) LC3-positive puncta/cell. Values for SCR siRNA in WT astrocytes were set to 1. Data represent mean ± SEM (N = 5 independent experiments; two-sided paired t-test; **p = 0.0028). (h,i) (h) Images of WT and AP-2μ KO astrocytes transfected with SCR or NHE6-targeting siRNAs and immunostained for LAMP1. Scale bar, 20 μm. (i) LAMP1 fluorescence intensity. Values for WT astrocytes transfected with SCR siRNA were set to 1. Data represent mean ± SEM (N = 6 independent experiments; two-sided paired t-test; p = 0.0524). (j,k) (j) Images of WT and AP-2μ KO astrocytes transfected with SCR or NHE1-targeting siRNAs and immunostained for LAMP1. Scale bar, 20 μm. (k) LAMP1 fluorescence intensity. Values for WT astrocytes transfected with SCR siRNA were set to 1. Data represent mean ± SEM (N = 3 independent experiments; two-sided paired t-test. p = 0.8466). (l,m) (l) Images of WT and AP-2μ KO astrocytes transfected with SCR or GLT-1-targeting siRNAs and immunostained for LAMP1. Scale bar, 20 μm. (m) LAMP1 fluorescence intensity. Values for WT astrocytes transfected with SCR siRNA were set to 1. Data represent mean ± SEM (N = 5 independent experiments; two-sided paired t-test. p = 0.1059). See unprocessed blots in Source Data Extended Data Fig. 7.

Source data

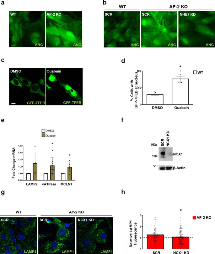
Extended Data Fig. 8 Functional cooperation between NHE7 and NCX1 at the plasma membrane to regulate lysosome biogenesis.

(a,b) (a) Images (representative of 4 experiments) of WT and AP-2μ KO astrocytes incubated with the fluorescent Na+ indicator Asante Natrium green (ANG). Scale bar, 20 μm. (b) Images (representative of 6 experiments) of WT and AP-2μ KO astrocytes transfected with SCR or NHE7-targeting siRNAs and probed for the fluorescent Na+ indicator Asante Natrium green (ANG). Scale bar, 20 μm. (c-e) (c) Images of HEK293 cells transfected with GFP-TFEB and treated with DMSO or Ouabain. Scale bar, 10 μm. (d) Quantification of percentage of cells with nuclear GFP-TFEB localization. Data represent mean ± SEM (N = 5 independent experiments; two-sided paired t-test; *p = 0.0113). (e) Expression analysis of lysosomal genes in WT astrocytes treated or not with Ouabain. Bars show mRNA fold change normalized to GAPDH and relative to the untreated cells. Data represent mean ± SEM (LAMP2: N = 5 independent experiments, p = 0.0906; vATPase: N = 7, *p = 0.0377; MCLN1: N = 5, *p = 0.0427; two-sided one-sample t-test). (f-h) (f) Immunoblot (representative of 2 experiments) of lysates from WT astrocytes transfected with SCR or NCX1-targeting siRNAs and probed with indicated antibodies. (g) Images of WT and AP-2μ KO astrocytes transfected with SCR or NCX1-targeting siRNAs and immunostained for LAMP1. Scale bar, 20 μm. (h) LAMP1 fluorescence intensity. Values were normalized to WT astrocytes transfected with SCR siRNA. Data represent mean ± SD (WT/SCR, N = 174; KO/SCR, N = 97; KO/NCX1 KD, N = 178 astrocytes from 3 independent experiments; two-sided unpaired t-test; *p = 0.0178). See unprocessed blots in Source Data Extended Data Fig. 8.

Source data

Extended Data Fig. 9 The TFEB response is essential for regulating lysosome biogenesis upon hyperosmotic stress.

(a) TFEB/TFE3 gene expression in WT astrocytes transfected with SCR or TFEB/TFE3-targeting siRNAs and treated or not with mannitol (5 h). Bars show the mRNA fold change normalized to GAPDH and relative to untreated cells. Data represent mean ± SEM (TFEB: N = 6 independent experiments; p(SCR treated)=0.1594, ***p(TFEB KD untreated)=0.00045; ***p(TFEB KD treated)=0.0003; TFE3: N(SCR treated, TFE3 KD untreated)=2; N(TFE3 KD treated)=5; **p = 0.0036; two-sided one-sample t-test with Benjamini-Hochberg correction for multiple testing). (b,c) (b) Images from WT astrocytes transfected with SCR or TFEB/TFE3-targeting siRNAs, treated or not with mannitol (5 h) and immunostained for LAMP1. Scale bar, 20 μm. (c) LAMP1 fluorescence intensity. Values were normalized to untreated astrocytes transfected with SCR siRNA. Data represent mean ± SEM (N(SCR treated or not)=10; N(TFEB/TFE3 KD treated or not)=3 independent experiments; two-sided one sample t-test with Benjamini-Hochberg correction for multiple testing; **p = 0.0012). (d-f) (d) Quantification of volume fraction of early (non-electron dense, for example late endosomes) and late (electron dense, for example late stage lysosomes) degradative structures present in electron micrographs of WT astrocytes treated or not with mannitol (5 h). Data represent mean ± SEM (N(untreated astrocytes)=30; N(mannitol-treated astrocytes)=16; 1 experiment; two-sided unpaired t-test; **p = 0.0012). (e) Electron micrographs (representative of 2 experiments) of cultured WT astrocytes treated with mannitol (5 h). Arrows: light early autophagosomes/ autolysosomes and late endosomes. Scale bar, 1 μm. (f) Electron micrograph (representative of 2 experiments) of cultured WT astrocytes transfected with TFEB/TFE3-targeting siRNAs and treated with mannitol (5 h). Scale bar, 2 μm.

Source data

Extended Data Fig. 10 NHE7 is required for hyperosmotic stress-induced lysosome biogenesis and autophagy activation.

(a-d) (a) Images (representative of 8 experiments) from WT astrocytes transfected with SCR or NHE7-targeting siRNAs treated or not with mannitol (5 h) and immunostained for LAMP1. Scale bar, 20 μm. (b) Immunoblotting (representative of 2 experiments) of nuclear fractionation of WT astrocytes transfected with SCR or NHE7-targeting siRNAs and treated or not with mannitol (5 h). (c) Immunoblot (representative of 5 experiments) from WT astrocytes transfected with SCR or NHE7-targeting siRNAs treated or not with mannitol (5 h) and probed with LC3- and actin-specific antibodies. (d) Electron micrograph (representative of 2 experiments) of cultured WT astrocytes transfected with NHE7-targeting siRNA and treated with mannitol (5 h). Scale bar, 2 μm. (e) NHE7 activity is required to promote clearance of protein aggregates in cells subjected to osmotic stress for cell adaptation and survival. Scheme illustrating the role of NHE7 in controlling lysosomal biogenesis under hypertonicity. NHE7 surface accumulation under osmotic stress causes elevated intracellular Na+ and Ca2+ concentrations that trigger calcineurin activation and TFEB nuclear translocation to induce lysosomal biogenesis and autophagy activation. This facilitates degradation of protein aggregates caused by hypertonicity-induced macromolecular crowding and thereby helps cells to adapt and survive. See unprocessed blots in Source Data Extended Data Fig. 10.

Source data

Supplementary information

Supplementary Information

Supplementary Figs. 1–8.

Reporting Summary

Supplementary Data

Source data for Supplementary Fig. 8.

Supplementary Tables

Supplementary Table 1: siRNA information. Supplementary Table 2: Antibody information. Supplementary Table 3: Chemicals information. Supplementary Table 4: Taqman probes used for quantitative PCR. Supplementary Table 5: SILAC data.

Source data

Source Data Fig. 1

Statistical source data.

Source Data Fig. 1

Unprocessed western blots.

Source Data Fig. 2

Statistical source data.

Source Data Fig. 3

Statistical source data.

Source Data Fig. 3

Unprocessed western blots.

Source Data Fig. 4

Statistical source data.

Source Data Fig. 5

Statistical source data.

Source Data Fig. 5

Unprocessed western blots.

Source Data Fig. 6

Statistical source data.

Source Data Fig. 6

Unprocessed western blots.

Source Data Fig. 7

Statistical source data.

Source Data Extended Data Fig. 1

Statistical source data.

Source Data Extended Data Fig. 1

Unprocessed western blots.

Source Data Extended Data Fig. 2

Statistical source data.

Source Data Extended Data Fig. 3

Statistical source data.

Source Data Extended Data Fig. 3

Unprocessed western blots.

Source Data Extended Data Fig. 4

Statistical source data.

Source Data Extended Data Fig. 4

Unprocessed Western blots

Source Data Extended Data Fig. 5

Statistical source data.

Source Data Extended Data Fig. 6

Statistical source data.

Source Data Extended Data Fig. 6

Unprocessed western blots.

Source Data Extended Data Fig. 7

Statistical source data.

Source Data Extended Data Fig. 7

Unprocessed western blots.

Source Data Extended Data Fig. 8

Statistical source data.

Source Data Extended Data Fig. 8

Unprocessed western blots.

Source Data Extended Data Fig. 9

Statistical source data.

Source Data Extended Data Fig. 10

Unprocessed western blots.

Rights and permissions

Reprints and permissions

About this article

Check for updates. Verify currency and authenticity via CrossMark

Cite this article

López-Hernández, T., Puchkov, D., Krause, E. et al. Endocytic regulation of cellular ion homeostasis controls lysosome biogenesis. Nat Cell Biol 22, 815–827 (2020). https://doi.org/10.1038/s41556-020-0535-7

Download citation

  • Received:

  • Accepted:

  • Published:

  • Issue Date:

  • DOI: https://doi.org/10.1038/s41556-020-0535-7

This article is cited by

Nature Briefing

Sign up for the Nature Briefing newsletter — what matters in science, free to your inbox daily.

Get the most important science stories of the day, free in your inbox. Sign up for Nature Briefing