Your privacy, your choice

We use essential cookies to make sure the site can function. We also use optional cookies for advertising, personalisation of content, usage analysis, and social media.

By accepting optional cookies, you consent to the processing of your personal data - including transfers to third parties. Some third parties are outside of the European Economic Area, with varying standards of data protection.

See our privacy policy for more information on the use of your personal data.

for further information and to change your choices.

Skip to main content

Thank you for visiting nature.com. You are using a browser version with limited support for CSS. To obtain the best experience, we recommend you use a more up to date browser (or turn off compatibility mode in Internet Explorer). In the meantime, to ensure continued support, we are displaying the site without styles and JavaScript.

  • Letter
  • Published:

Emergence of a Homo sapiens-specific gene family and chromosome 16p11.2 CNV susceptibility

Abstract

Genetic differences that specify unique aspects of human evolution have typically been identified by comparative analyses between the genomes of humans and closely related primates1, including more recently the genomes of archaic hominins2,3. Not all regions of the genome, however, are equally amenable to such study. Recurrent copy number variation (CNV) at chromosome 16p11.2 accounts for approximately 1% of cases of autism4,5 and is mediated by a complex set of segmental duplications, many of which arose recently during human evolution. Here we reconstruct the evolutionary history of the locus and identify bolA family member 2 (BOLA2) as a gene duplicated exclusively in Homo sapiens. We estimate that a 95-kilobase-pair segment containing BOLA2 duplicated across the critical region approximately 282 thousand years ago (ka), one of the latest among a series of genomic changes that dramatically restructured the locus during hominid evolution. All humans examined carried one or more copies of the duplication, which nearly fixed early in the human lineage—a pattern unlikely to have arisen so rapidly in the absence of selection (P < 0.0097). We show that the duplication of BOLA2 led to a novel, human-specific in-frame fusion transcript and that BOLA2 copy number correlates with both RNA expression (r = 0.36) and protein level (r = 0.65), with the greatest expression difference between human and chimpanzee in experimentally derived stem cells. Analyses of 152 patients carrying a chromosome 16p11.2 rearrangement show that more than 96% of breakpoints occur within the H. sapiens-specific duplication. In summary, the duplicative transposition of BOLA2 at the root of the H. sapiens lineage about 282 ka simultaneously increased copy number of a gene associated with iron homeostasis and predisposed our species to recurrent rearrangements associated with disease.

This is a preview of subscription content, access via your institution

Access options

Buy this article

Prices may be subject to local taxes which are calculated during checkout

Figure 1: Comparative sequence analysis of chromosome 16p11.2 among apes and the evolution of BOLA2 duplications in humans.
Figure 2: H. sapiens-specific BOLA2 duplication and copy number diversity.
Figure 3: BOLA2 expression analyses.
Figure 4: Refinement of chromosome 16p11.2 rearrangement breakpoints.

Similar content being viewed by others

Accession codes

Primary accessions

BioProject

Gene Expression Omnibus

Data deposits

Clone sequences, haplotype contig sequences and MIP data are available at the NCBI BioProject database under accession number PRJNA325679. RNA-seq data for neural progenitor cells and neurons are available at NCBI Gene Expression Omnibus under accession numbers GSE47626 and GSE83638. Patient WGS and MIP data are available at SFARI Base (https://sfari.org/resources/sfari-base) under accession numbers SFARI_SVIP_WGS_1 and SFARI_SVIP_MIPS_1.

References

  1. King, M. C. & Wilson, A. C. Evolution at two levels in humans and chimpanzees. Science 188, 107–116 (1975)

    Article  CAS  ADS  Google Scholar 

  2. Prüfer, K. et al. The complete genome sequence of a Neanderthal from the Altai Mountains. Nature 505, 43–49 (2014)

    Article  ADS  Google Scholar 

  3. Meyer, M. et al. A high-coverage genome sequence from an archaic Denisovan individual. Science 338, 222–226 (2012)

    Article  CAS  ADS  Google Scholar 

  4. Weiss, L. A. et al. Association between microdeletion and microduplication at 16p11.2 and autism. N. Engl. J. Med. 358, 667–675 (2008)

    Article  CAS  Google Scholar 

  5. Kumar, R. A. et al. Recurrent 16p11.2 microdeletions in autism. Hum. Mol. Genet. 17, 628–638 (2008)

    Article  CAS  Google Scholar 

  6. Huddleston, J. et al. Reconstructing complex regions of genomes using long-read sequencing technology. Genome Res. 24, 688–696 (2014)

    Article  CAS  Google Scholar 

  7. Johnson, M. E. et al. Positive selection of a gene family during the emergence of humans and African apes. Nature 413, 514–519 (2001)

    Article  CAS  ADS  Google Scholar 

  8. Zufferey, F. et al. A 600 kb deletion syndrome at 16p11.2 leads to energy imbalance and neuropsychiatric disorders. J. Med. Genet. 49, 660–668 (2012)

    Article  CAS  Google Scholar 

  9. Jacquemont, S. et al. Mirror extreme BMI phenotypes associated with gene dosage at the chromosome 16p11.2 locus. Nature 478, 97–102 (2011)

    Article  CAS  ADS  Google Scholar 

  10. Patterson, N., Richter, D. J., Gnerre, S., Lander, E. S. & Reich, D. Genetic evidence for complex speciation of humans and chimpanzees. Nature 441, 1103–1108 (2006)

    Article  CAS  ADS  Google Scholar 

  11. Auton, A. et al. A global reference for human genetic variation. Nature 526, 68–74 (2015)

    Article  ADS  Google Scholar 

  12. Sudmant, P. H. et al. Diversity of human copy number variation and multicopy genes. Science 330, 641–646 (2010)

    Article  CAS  ADS  Google Scholar 

  13. Lazaridis, I. et al. Ancient human genomes suggest three ancestral populations for present-day Europeans. Nature 513, 409–413 (2014)

    Article  CAS  ADS  Google Scholar 

  14. Fu, Q. et al. Genome sequence of a 45,000-year-old modern human from western Siberia. Nature 514, 445–449 (2014)

    Article  CAS  ADS  Google Scholar 

  15. Tishkoff, S. A. et al. The genetic structure and history of Africans and African Americans. Science 324, 1035–1044 (2009)

    Article  CAS  ADS  Google Scholar 

  16. Yang, M. A., Harris, K. & Slatkin, M. The projection of a test genome onto a reference population and applications to humans and archaic hominins. Genetics 198, 1655–1670 (2014)

    Article  Google Scholar 

  17. Hudson, R. R. Generating samples under a Wright-Fisher neutral model of genetic variation. Bioinformatics 18, 337–338 (2002)

    Article  CAS  Google Scholar 

  18. Ewing, G. & Hermisson, J. MSMS: a coalescent simulation program including recombination, demographic structure and selection at a single locus. Bioinformatics 26, 2064–2065 (2010)

    Article  CAS  Google Scholar 

  19. Vernot, B. et al. Excavating Neandertal and Denisovan DNA from the genomes of Melanesian individuals. Science 352, 235–239 (2016)

    Article  CAS  ADS  Google Scholar 

  20. Lappalainen, T. et al. Transcriptome and genome sequencing uncovers functional variation in humans. Nature 501, 506–511 (2013)

    Article  CAS  ADS  Google Scholar 

  21. Marchetto, M. C. et al. Differential L1 regulation in pluripotent stem cells of humans and apes. Nature 503, 525–529 (2013)

    Article  CAS  ADS  Google Scholar 

  22. Brawand, D. et al. The evolution of gene expression levels in mammalian organs. Nature 478, 343–348 (2011)

    Article  CAS  ADS  Google Scholar 

  23. Simons VIP Consortium. Simons Variation in Individuals Project (Simons VIP): a genetics-first approach to studying autism spectrum and related neurodevelopmental disorders. Neuron 73, 1063–1067 (2012)

  24. Nuttle, X. et al. Rapid and accurate large-scale genotyping of duplicated genes and discovery of interlocus gene conversions. Nature Methods 10, 903–909 (2013)

    Article  CAS  Google Scholar 

  25. Bersaglieri, T. et al. Genetic signatures of strong recent positive selection at the lactase gene. Am. J. Hum. Genet. 74, 1111–1120 (2004)

    Article  CAS  Google Scholar 

  26. Li, H., Mapolelo, D. T., Randeniya, S., Johnson, M. K. & Outten, C. E. Human glutaredoxin 3 forms [2Fe-2S]-bridged complexes with human BolA2. Biochemistry 51, 1687–1696 (2012)

    Article  CAS  Google Scholar 

  27. Li, H. & Outten, C. E. Monothiol CGFS glutaredoxins and BolA-like proteins: [2Fe-2S] binding partners in iron homeostasis. Biochemistry 51, 4377–4389 (2012)

    Article  CAS  Google Scholar 

  28. Kumánovics, A. et al. Identification of FRA1 and FRA2 as genes involved in regulating the yeast iron regulon in response to decreased mitochondrial iron-sulfur cluster synthesis. J. Biol. Chem. 283, 10276–10286 (2008)

    Article  Google Scholar 

  29. Haunhorst, P. et al. Crucial function of vertebrate glutaredoxin 3 (PICOT) in iron homeostasis and hemoglobin maturation. Mol. Biol. Cell 24, 1895–1903 (2013)

    Article  CAS  Google Scholar 

  30. Banci, L., Camponeschi, F., Ciofi-Baffoni, S. & Muzzioli, R. Elucidating the molecular function of human BOLA2 in GRX3-dependent anamorsin maturation pathway. J. Am. Chem. Soc. 137, 16133–16143 (2015)

    Article  CAS  Google Scholar 

  31. Chin, C. S. et al. Nonhybrid, finished microbial genome assemblies from long-read SMRT sequencing data. Nature Methods 10, 563–569 (2013)

    Article  CAS  Google Scholar 

  32. The 1000 Genomes Project Consortium. An integrated map of genetic variation from 1,092 human genomes. Nature 491, 56–65 (2012)

  33. Sudmant, P. H. et al. Global diversity, population stratification, and selection of human copy-number variation. Science 349, aab3761 (2015)

    Article  Google Scholar 

  34. Prado-Martinez, J. et al. Great ape genetic diversity and population history. Nature 499, 471–475 (2013)

    Article  CAS  ADS  Google Scholar 

  35. Hiatt, J. B., Pritchard, C. C., Salipante, S. J., O’Roak, B. J. & Shendure, J. Single molecule molecular inversion probes for targeted, high-accuracy detection of low-frequency variation. Genome Res. 23, 843–854 (2013)

    Article  CAS  Google Scholar 

  36. Bray, N., Pimentel, H., Melsted, P. & Pachter, L. Near-optimal RNA-seq quantification. Preprint at http://arxiv.org/abs/1505.02710 (2015)

  37. Nuttle, X., Itsara, A., Shendure, J. & Eichler, E. E. Resolving genomic disorder-associated breakpoints within segmental DNA duplications using massively parallel sequencing. Nature Protocols 9, 1496–1513 (2014)

    Article  CAS  Google Scholar 

  38. Antonacci, F. et al. Palindromic GOLGA8 core duplicons promote chromosome 15q13.3 microdeletion and evolutionary instability. Nature Genet. 46, 1293–1302 (2014)

    Article  CAS  Google Scholar 

  39. Fischbach, G. D. & Lord, C. The Simons Simplex Collection: a resource for identification of autism genetic risk factors. Neuron 68, 192–195 (2010)

    Article  CAS  Google Scholar 

Download references

Acknowledgements

We thank families at the participating Simons Variation in Individuals Project (Simons VIP) and Simons Simplex Collection sites, as well as the Simons VIP Consortium. Approved researchers can obtain the Simons VIP data set, the Simons Simplex Collection data set and/or biospecimens by applying at https://base.sfari.org. We thank M. Chaisson for single-molecule, real-time WGS data, B. Vernot for archaic introgression data, B. J. Nelson and K. Munson for technical assistance, M. L. Gage for editorial comments and T. Brown for assistance with manuscript preparation. This work was supported by the Paul G. Allen Foundation (grant 11631 to E.E.E.), the Simons Foundation Autism Research Initiative (SFARI 303241 to E.E.E. and 274424 to A.R.), the US National Institutes of Health (NIH grant 2R01HG002385 to E.E.E.), the Swiss National Science Foundation (31003A_160203 and CRSII33-133044 to A.R.) and funds from NIH TR01 MH095741, the Helmsley Charitable Fund, the Mathers Foundation and the JPB Foundation (to F.H.G.). X.N. was supported by a US National Science Foundation Graduate Research Fellowship under grant DGE-1256082. G.G. was awarded a Pro-Women Scholarship from the Faculty of Biology and Medicine, University of Lausanne. M.H.D. is supported by US National Institute of Mental Health grant 1F30MH105055-01. O.P. is a recipient of a Human Frontier Science Program postdoctoral fellowship. L.B. is supported by EC grant N653706, project iNEXT. S.C.B. and F.C. were supported by an Ente Cassa di Risparmio grant (2013/7201). E.E.E. is an investigator of the Howard Hughes Medical Institute. The funders had no role in study design, data collection and analysis, decision to publish or preparation of the manuscript.

Author information

Authors and Affiliations

Authors

Contributions

X.N., G.G., M.H.D., A.Re. and E.E.E. designed the study. X.N., G.G., M.H.D., M.M., J.H., L.D., L.H., C.Ba., A.Ra. and K.P. contributed to sequencing and assembly of haplotypes. X.N. developed the evolutionary model, with input from G.G. P.H.S. genotyped aggregate copy number from WGS data. X.N. and M.H.D. performed MIP experiments and analysed WGS data to genotype paralogue-specific copy number and refine rearrangement breakpoints. N.J. performed massively parallel sequencing. J.G.S., M.H.D. and X.N. performed population genetic simulations, with input from J.M.A. G.G. analysed RNA-seq data from LCLs, performed western blots and assessed the correlation of expression with copy number. I.N., C.Be. and M.C.N.M. performed and analysed RNA-seq experiments over in vitro differentiation of experimentally derived primate stem cells, with supervision from F.H.G. O.P., G.G. and X.N. analysed RNA-seq data from different human and nonhuman primate tissues. J.H. performed inversion density simulations using data provided by F.A. and M.V. G.C. and F.A. performed fluorescence in situ hybridization (FISH) experiments. F.C., S.C.B., H.A.F.S. and L.B. performed functional experiments and provided insights into potential effects of increased BOLA2 dosage. W.J.T. and C.T.A. constructed a bacterial artificial chromosome library. X.N. and E.E.E. wrote the paper, with input and approval from all co-authors.

Corresponding authors

Correspondence to Alexandre Reymond or Evan E. Eichler.

Ethics declarations

Competing interests

E.E.E. is on the scientific advisory board of DNAnexus, Inc., and is a consultant for the Kunming University of Science and Technology as part of the 1000 China Talent Program.

Additional information

Reviewer Information

Nature thanks D. Conrad, D. Haussler, C. Tyler-Smith and the other anonymous reviewer(s) for their contribution to the peer review of this work.

Extended data figures and tables

Extended Data Figure 1 Comparative sequence analysis of chromosome 16p11.2 among apes.

a, Genomic organization of chromosome 16p11.2 for one orangutan and two chimpanzee haplotypes and the human reference haplotype (GRCh37 chr16:28195661–30573128; see ideogram for approximate chromosomal location). Blocks of segmental duplications within this locus mediate recurrent rearrangements in humans; thus, these blocks have been defined as breakpoint regions BP1–BP5 (ref. 8). The ~550-kbp critical region (pink) and a >1-Mbp chimpanzee-specific inversion polymorphism (orange) are highlighted. Tiling paths of sequenced clones are indicated above each haplotype, with chimpanzee clones that could not be fully resolved marked with asterisks. Coloured boxes and thick arrows indicate the extent and orientation of segmental duplications (with different colours denoting duplicons from different ancestral genomic loci and hashed boxes indicating sequence duplicated in humans but not in the species represented). Thin numbered arrows show orientations of gene-rich regions of unique sequence. Numbers (left) indicate the size of each orthologous haplotype, with the number of segmentally duplicated base pairs shown in parentheses. Note that, for chimpanzee, these sizes are lower bounds owing to gaps in the contigs (dotted line sections) and the contigs not reaching unique sequence beyond BP1 (that is, unique region 1). b, Distinct human structural haplotypes over the chromosome 16p11.2 critical region and flanking sequences (three complete haplotypes extending from unique sequence distal to BP3 to unique sequence proximal to BP5 and one partial haplotype including BP3–BP4 and BP5 sequence contigs). High-quality sequence for each haplotype was generated by sequencing a total of 40 bacterial artificial chromosomes and 15 fosmids from three different human genomic libraries. Regions of CNV (highlighted in yellow along the first two haplotypes) occur on both sides of the critical region and involve the same 102-kbp unit in direct orientation, including a 30-kbp block containing BOLA2 and two other genes and a 72-kbp block harbouring a partial segmental duplication of SMG1 (SMG1P). Expansion and contraction of this cassette underlie hundreds of kilobase pairs of structural diversity between human haplotypes. BOLA2 paralogue-specific copy number genotype data suggest that H1 and H3 probably represent the most common haplotype structures in humans.

Extended Data Figure 2 Comparison of chromosome 16p11.2 structure between apes.

a, Sequences (thin horizontal lines) from human (GRCh37 chr16:28195661–30573128) and orangutan (contig sequence) at chromosome 16p11.2 are compared using Miropeats (s = 1,000) and annotated with locations of human segmental duplications and FISH probes used to validate the organization of the region. Lines connecting the sequences show regions of homology, and line colours highlight differences in the order and orientation of distinct gene-rich regions of unique sequence across the locus (numbered 1–6). Numbers below FISH probes correspond to numbers within the images on the right, specifying which probes were used in each experiment. Experiment 1 used the same probes as experiment 3, and experiment 2 used the same probes as experiment 4. Three-colour interphase FISH on human and orangutan chromosomes confirms the accuracy of our assembled orangutan contig. b, Sequences (thin horizontal lines) from human (GRCh37 chr16:28195661–30573128) and two chimpanzee structural haplotypes at chromosome 16p11.2 are compared using Miropeats (s = 1,500) and annotated with locations of human segmental duplications and FISH probes used to validate the organization of the region. Thick red horizontal lines indicate gaps in the chimpanzee contigs, and black boxes correspond to chimpanzee-specific segmental duplications (that is, sequences not duplicated in humans). Lines connecting the sequences show regions of homology, and line colours highlight differences in the order and orientation of distinct gene-rich regions of unique sequence across the locus (numbered 2–6). Numbers below FISH probes correspond to numbers within the images on the right, specifying which probes were used in each experiment. Grey rectangles show mapping locations of FISH probes in human. Three-colour interphase FISH on chimpanzee chromosomes confirms the accuracy of our assembled contigs.

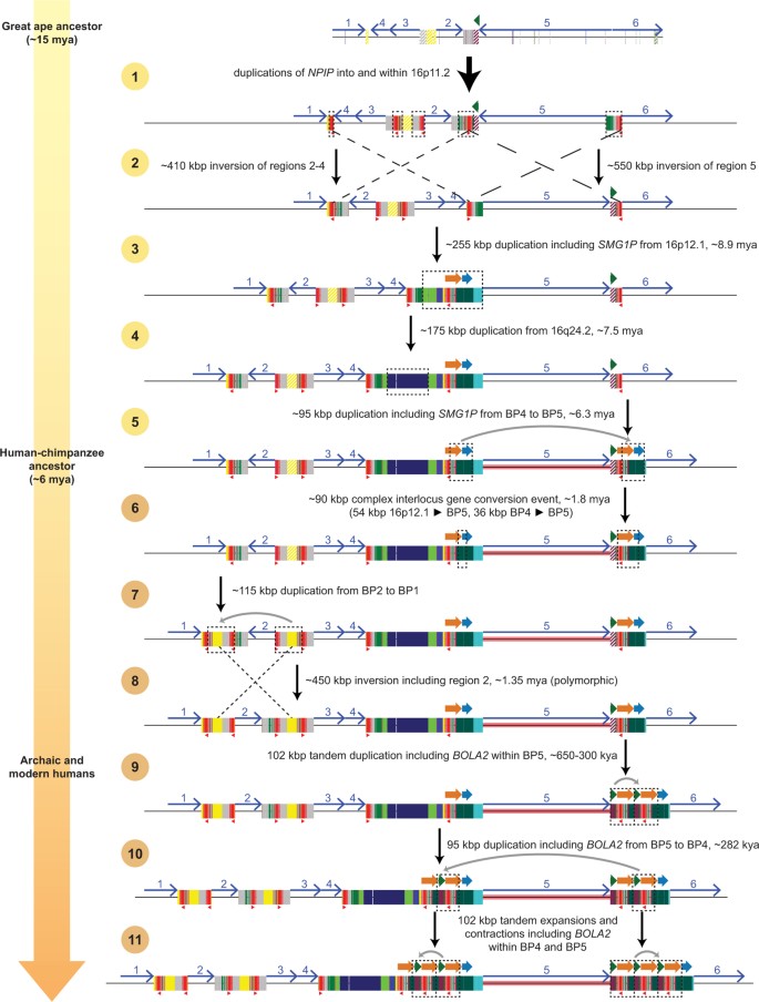
Extended Data Figure 3 Dynamic evolution of human chromosome 16p11.2.

a, A model for the evolution of the chromosome 16p11.2 BP1–BP5 region8 during great ape evolution. The schematic depicts structural changes over time leading to the present-day human architecture (see Supplementary Information for details). The orangutan structure (top) is largely devoid of segmental duplications and deemed to represent the ape ancestral organization because it is conserved with mouse. Subsequent steps were inferred on the basis of phylogenetic reconstruction, origins of the duplicated sequences and the most parsimonious path with respect to changes in gene order (inversions). (See Supplementary Information for a detailed discussion of all supporting evidence and confidence levels for each step.) Note that, without access to genomes containing intermediate chromosome 16p11.2 structures, it is impossible to know with certainty the entire step-by-step evolutionary history. Some details presented here may not be accurate. mya, million years ago; kya, thousand years ago.

Extended Data Figure 4 Dynamic evolution of chimpanzee chromosome 16p11.2.

A model for the evolution of the chromosome 16p11.2 BP1–BP5 region8 during great ape evolution. The schematic depicts structural changes over time leading to the present-day chimpanzee architecture (see Supplementary Information for details and discussion of all supporting evidence and confidence levels for each step).

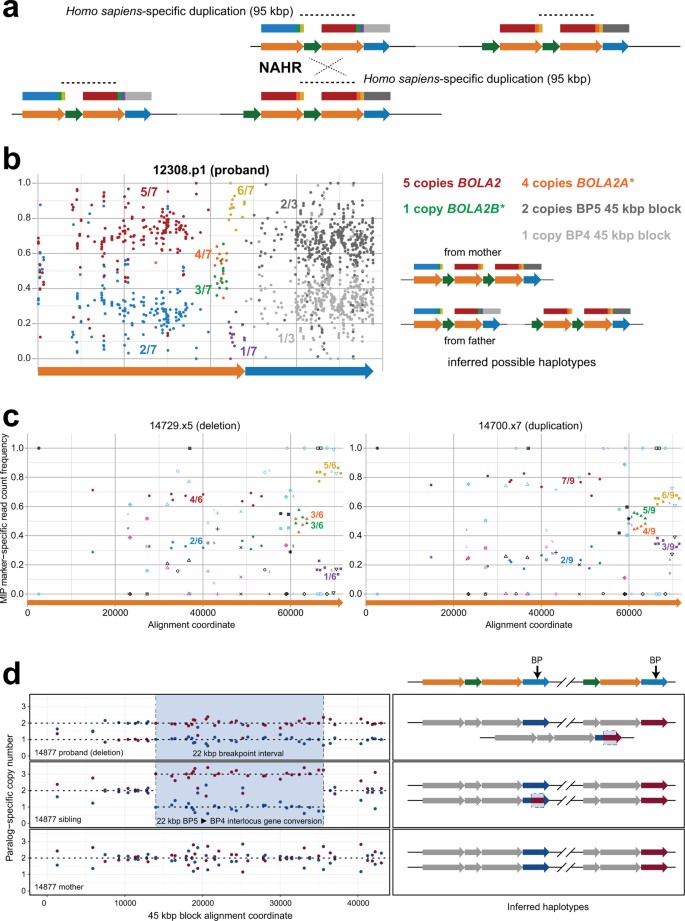
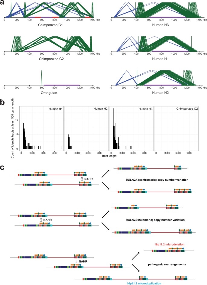
Extended Data Figure 5 Comparison of duplications around the chromosome 16p11.2 autism critical region among apes and nonallelic homologous recombination (NAHR) model underlying CNV at human chromosome 16p11.2.

a, Local directly oriented (green) and inversely oriented (blue) intrachromosomal segmental duplications flanking the chromosome 16p11.2 autism critical region (purple) are visualized using Miropeats (s = 1,000). Gaps in the chimpanzee C1 contig are shown in red. The smaller size (<50 kbp) and lower average sequence identity (at most 98.6%) of directly oriented duplications flanking the critical region in chimpanzee compared with human haplotypes including BOLA2 on both sides of the critical region (at least 147 kbp of directly oriented duplications having at least 99.3% average sequence identity) suggest that susceptibility to NAHR resulting in microdeletions and microduplications at this locus evolved specifically in humans. b, Perfect sequence identity tract lengths (>500 bp) within directly oriented duplications flanking the critical region for human versus chimpanzee. Histograms show counts of tracts of perfect sequence identity (lacking single-nucleotide variants and indels) between directly oriented segmental duplications of interest within each indicated haplotype and the distribution of these tracts over different size ranges. Human haplotypes having BOLA2 on both sides of the critical region (H1 and H3) contain the highest number of such tracts and the longest such tracts, including one tract spanning 10,774 bp. In contrast, the longest tract of perfect sequence identity between duplications of interest in chimpanzee (considering both the C1 and C2 haplotypes) spans 450 bp. c, NAHR model underlying normal and disease-associated CNV at human chromosome 16p11.2.

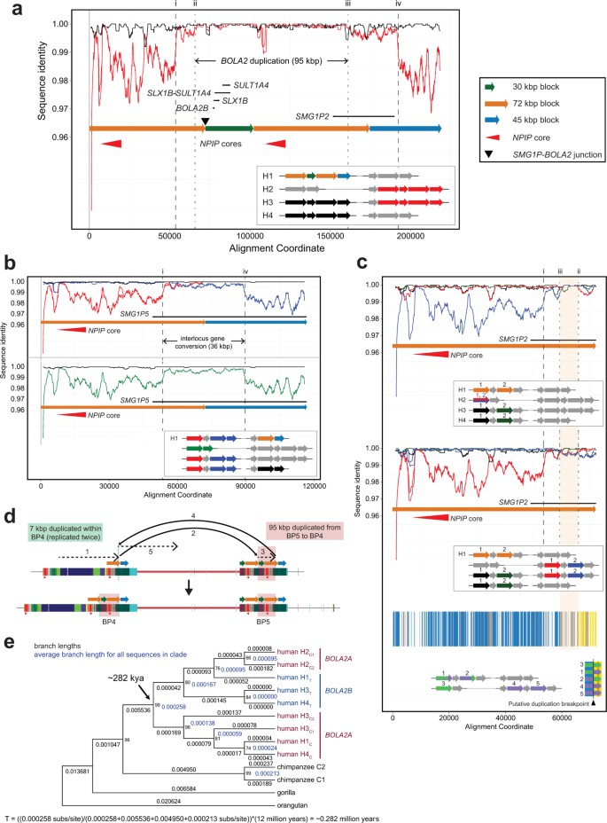
Extended Data Figure 6 Sequence refinement of interspersed BOLA2 duplication breakpoints, inference of BOLA2 duplication mechanism and phylogenetic BOLA2 duplication timing.

a, H1 human BP4 sequence (orange, green, orange and blue arrows in inset) was aligned to its allelic (black arrows in inset) and paralogous (red arrows in inset) counterparts. The sequence identity for each alignment was computed and plotted over 2-kbp windows, sliding by 100 bp. Black lines indicate sequence identity for allelic comparisons, whereas red lines correspond to paralogous comparisons. While the allelic comparisons exhibit uniform, near-perfect sequence identity across the entirety of the alignment, paralogous comparisons reveal three distinct levels of sequence identity, with the highest level in the middle. This pattern suggests that the BOLA2 duplication (highest-identity region, 95 kbp) landed within an evolutionarily older segmental duplication having paralogues at BP4 and BP5. Dashed vertical lines (numbered i–iv) indicate putative breakpoints for events that occurred after this older segmental duplication. Junction sequence from the BP5 102-kbp tandem duplication (that is, the SMG1PBOLA2 junction) was clearly included in the 95-kbp duplication from BP5 to BP4. b, Alignment of BP4 sequences containing the putative left (red arrows in inset) and right (dark blue arrows in inset) BOLA2 duplication breakpoints to the BP5 paralogue associated with the evolutionarily older segmental duplication (orange and light blue arrows in inset) and sliding window sequence identity analysis supports the hypothesis outlined above. Sequence identity lines for comparisons involving left and right BP4 sequences intersect in the vicinity of the hypothesized BOLA2 duplication breakpoints. Comparing this result with the same analysis of the human H2 BP4 sequence lacking BOLA2 (green arrows in inset and green identity line) suggests this BP4 sequence represents the ancestral state of BP4 before the BOLA2 duplication arrived. Thus, two levels of sequence identity existed between BP4 and BP5 before the BOLA2 duplication, consistent with an interlocus gene conversion event. c, Alignment of BP4 sequences (orange arrows in insets) containing the putative BOLA2 duplication breakpoints to their ancestral BP4 (top plot) and their ancestral BP5 (middle plot) counterparts and sliding window sequence identity analysis reveals an ~7-kbp window (highlighted in orange) defining the BOLA2 duplication breakpoints. Analysis of the underlying multiple sequence alignment (Supplementary Table 5) identified positions with signatures informative for breakpoint localization (blue vertical lines, left BP4 72-kbp block outside the BOLA2 duplication and right BP4 72-kbp block within the BOLA2 duplication; yellow vertical lines, left BP4 72-kbp block within the BOLA2 duplication and right BP4 72-kbp block outside the BOLA2 duplication). Grey vertical lines indicate positions showing signatures of interlocus gene conversion. As both left and right 72-kbp block BP4 sequences within the ~7-kbp window are more highly identical to ancestral BP4 sequence (20/24 informative positions match the ancestral BP4 sequence) than to ancestral BP5 sequence, it is likely that this interval was involved in the BOLA2 duplication but duplicated only within BP4. Its boundaries define the most likely BOLA2 duplication breakpoints, and this pattern of sequence identity suggests a template-switching replicative mechanism as most probably underlying the BOLA2 duplication event. d, Template-switching model for the formation of BOLA2B. This mechanism was inferred from the sequence identity analyses in ac and from analysis of a multiple sequence alignment (Supplementary Table 5). e, Phylogenetic characterization of the 95-kbp duplication containing BOLA2 from BP5 to BP4. Cladogram representation of an unrooted neighbour-joining phylogenetic tree based on a 21,102-bp multiple sequence alignment spanning BOLA2 and most of the 30-kbp block including human sequences from BP4 and BP5 and single-copy orthologous sequences from chimpanzee, gorilla and orangutan. Branch lengths (substitutions per site) are shown on each branch (black decimal numbers), and bootstrap support is indicated (black integers at nodes). Blue numbers correspond to nodes and indicate average branch lengths for all sequences in corresponding clades. Branch lengths were used to estimate the time corresponding to the 95-kbp duplication containing BOLA2 from BP5 to BP4 as shown.

Extended Data Figure 7 Analyses of BOLA2 aggregate and paralogue-specific CNV in humans.

a, Interphase FISH confirms both BOLA2A and BOLA2B show CNV. Previous interphase FISH analysis (data not shown) suggests the individual NA20127 has six total copies of BOLA2. Diagram outlines a three-colour FISH assay including two probes (blue, green) targeting sequences within the autism critical region and one probe (red) targeting ~18-kbp of sequence (including BOLA2) over the 30-kbp duplication block. Signals from the red probe are detected on the telomeric (BP4) and centromeric (BP5) sides of the critical region (adjacent to the blue and green probes, respectively) on both chromosome 16 homologues. However, the red probe signal intensity is strongest adjacent to the green probe for one homologue but, in contrast, is strongest adjacent to the blue probe for the other chromosome 16 homologue, consistent with higher BOLA2A copy number in the first case and higher BOLA2B copy number in the second case. These data indicate that individual NA20127 has three copies each of BOLA2A and BOLA2B. This differential signal intensity pattern does not result from an inversion of the chromosome 16p11.2 critical region in this individual, as data from another FISH experiment (data not shown) refute this possibility. Information on probes used in these FISH experiments is provided in Supplementary Table 2. b, Interphase FISH experiments using a probe targeting BOLA2 and surrounding sequence for individuals having the lowest (three) and highest (eight) confirmed aggregate BOLA2 copy numbers. c, Left and middle schematics detail three distinct sectors of the 72-kbp blocks (orange arrows). Each block has paralogous sequence variants that are informative for particular region(s) compared with others in chromosome 16p11.2. These markers are colour-coded into three sectors within the 72-kbp block of paralogy (a 59-kbp sector, blue and red boxes; a 7-kbp sector, green and orange boxes; and a 6-kbp sector, purple and yellow boxes), indicating which particular regions they distinguish. Right schematic shows known haplotype structures for individual NA12878. d, Analysing WGS data from NA12878 yields copy number estimates for BOLA2A and BOLA2B that match the known BOLA2 paralogue-specific copy number (PSCN) for this individual. Each point shows a relative marker-specific read count frequency (y axis) and its position within the duplication blocks (x axis). Point colours correspond to different marker sets for each sector, as diagrammed in c. Fractions indicate the relative copy number of each marker set. Estimates of 4/6 (red marker set) versus 2/6 (blue marker set) for the 59-kbp sector confirms the sequenced architecture (c) with an aggregate of four BOLA2 copies, and the estimate of 3/6 (orange marker set) confirms three copies of BOLA2A. WGS analysis also yields accurate PSCN estimates for the 45-kbp block. e, Using MIPs, we employed the same relative read-depth strategy. Genotyping results for the same sample as in d are shown, with additional markers (points not colour-coded as in c and d) added on the basis of polymorphic variants (symbols indicate different patterns of presence/absence among 72-kbp blocks, considering all such blocks from our four contiguous human haplotypes). MIP genotypes confirm WGS estimates (in d). f, BOLA2 PSCN genotypes (points, jittered around their integer values for clarity) were inferred from MIP sequence data for 894 humans. Numbers indicate total counts of individuals in each population having a particular BOLA2 PSCN genotype. Low-confidence estimates were excluded.

Extended Data Figure 8 Population genetic modelling of the BOLA2B duplication and critical region analyses.

a, Demographic model (adapted from ref. 16) used to simulate BOLA2B evolution under different scenarios. NANC, effective population size of Homo ancestor, 21,600. NARC, effective population size of Neanderthal-Denisova ancestor, 500. NHUM, effective population size of human ancestor, 24,000. NYRE, effective size of Yoruban population after expansion, 45,000. NDEN, effective population size of Denisova, 500. NNEA, effective population size of Neanderthal, 500. NYRI, effective size of extant Yoruban population, 10,000. NSAN, effective size of extant San population, 10,000. T1, time of archaic hominin divergence from modern humans, 650,000 years. T2, time of Neanderthal–Denisova divergence, 525,000 years. Tdup, time of formation of BOLA2B, 282,000 years. T3, time of Yoruban-San divergence, 200,000 years. T4, time of Yoruban population expansion, 157,500 years. T5, time of Yoruban population decline, 37,500 years. b, Simulation results (n = 1,000,000) assuming that the duplication that formed BOLA2B occurred once, 282 ka, along the modern human ancestral lineage and evolved under neutrality compared with the observed genotype frequencies of BOLA2B in 8 San and 110 Yoruban haplotypes. Nearly all (999,531) simulations resulted in BOLA2B being lost from both populations; results from the remaining 469 simulations (black) are shown alongside the observed data (red, circled). Under this simple neutral model incorporating BOLA2B age, the observed BOLA2B frequency is never approached. c, Simulation was repeated exploring a range of selection coefficients from 0.0009 to 0.0024 (increments of 0.0001), and the relative probability of the observed data under each scenario was calculated as the proportion of simulations yielding the observed BOLA2B genotypes among simulations where BOLA2B was not lost relative to the maximum such proportion for any single selection coefficient considered. The maximum likelihood estimate for the selection coefficient was s = 0.0015. Smoothed line is the LOESS regression curve. d, Low average heterozygosity of the chromosome 16p11.2 BP4–BP5 critical region. Distribution of average heterozygosity values for 100,000 ~550-kbp regions of unique sequence randomly sampled with replacement from the autosomal genome compared with average heterozygosity values for the critical region (black line) and flanking unique sequences (coloured lines). The critical region lies in the bottom 2.6% of the distribution, showing low diversity consistent with potential positive selection. Bottom schematic indicates locations of the critical region and flanking unique regions in relation to segmental duplications across the locus—note that BOLA2A is located at BP5 and BOLA2B at BP4. Telo, telomeric; Centro, centromeric. e, Low Tajima’s D score for the chromosome 16p11.2 BP4–BP5 critical region. Distribution of Tajima’s D scores for 2,987 non-overlapping ~550-kbp regions across the genome compared with Tajima’s D scores for the critical region (black line) and flanking unique sequences (coloured lines). The critical region lies in the bottom 2.7% of the distribution, consistent with possible positive selection. The distribution is centred near −2 rather than 0 because most single-nucleotide variants in the 1000 Genomes Project data set are rare variants having arisen during the large expansions of human populations over the past 100,000 years. Bottom schematic indicates locations of the critical region and flanking unique regions in relation to segmental duplications across the locus.

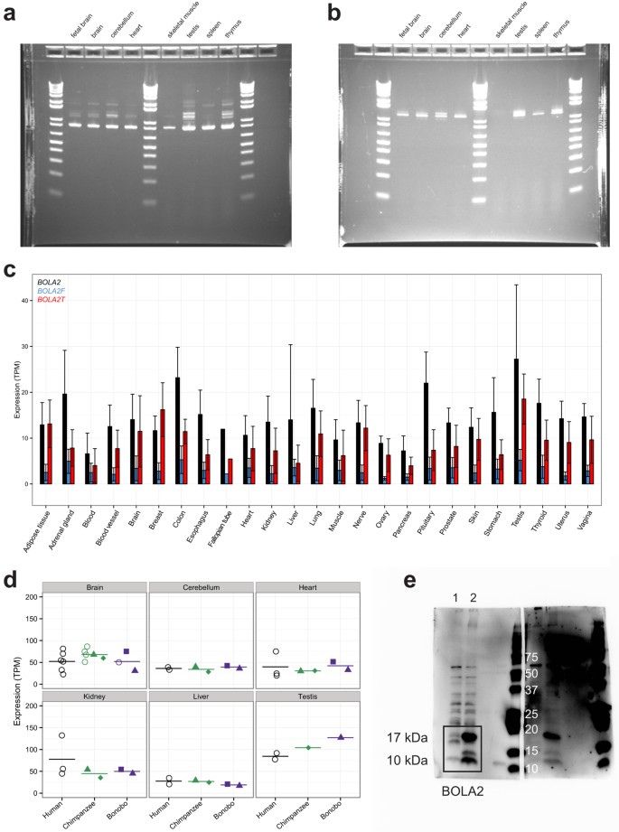
Extended Data Figure 9 BOLA2 expression and antibody validation.

a, RT–PCR expression profile for canonical BOLA2. The expected product size for canonical BOLA2 (838 bp) was observed in all eight human tissues; 1 kb + DNA ladder (Thermo Fisher). b, RT–PCR expression profile for BOLA2-SMG1 fusion product. The expected product size for the BOLA2 fusion transcript (1,239 bp) was observed as a doublet in all tissues except skeletal muscle. Intensity of upper band differs between tissues; 1 kb + DNA ladder (Thermo Fisher). c, BOLA2 RNA-seq expression analysis. Canonical (BOLA2) and fusion transcripts (BOLA2F, BOLA2T) were assessed across 25 humans from GTEx RNA-seq data. Bar heights indicate mean expression levels for each tissue in transcripts per million with standard errors shown (error bars). Colours correspond to different BOLA2 isoforms as indicated. d, BOLA2 expression among primates in six adult tissues. Each point indicates a BOLA2 expression estimate from a single tissue sample, with samples obtained from a total of 18 humans, 6 chimpanzees and 3 bonobos. Open circles correspond to individuals analysed in a single experiment, while closed shapes denote data from multiple experiments involving the same individual, with each distinct colour plus shape pattern showing all experiments for a particular individual. Horizontal lines show mean expression values for each species and tissue. Combined with our expression analyses of iPSCs, these data show BOLA2 expression differs substantially between human, chimpanzee and bonobo only in stem cells. e, Western blotting of HeLa cells transfected with the human BOLA2 annotated CDS and probed with an anti-BOLA2 antibody (Sc-163747). Whole-cell lysates of HeLa cells non-transfected with the overexpression construct (lane 1) and transfected with the human BOLA2 annotated CDS (lane 2) were probed with anti-BOLA2 antibody. Two bands with molecular weights of 10 and 17 kDa are identified, are more abundant in transfected cells and correspond to two BOLA2 protein isoforms arising from different translation start sites.

Extended Data Figure 10 Chromosome 16p11.2 rearrangement breakpoint refinement.

a, NAHR between directly oriented segmental duplications at BP4 and BP5. This unequal crossover results in chromosome 16p11.2 microdeletions and microduplications (Extended Data Fig. 5c). Coloured arrows and boxes correspond to duplication blocks and sectors within them are colour-coded as in Extended Data Fig. 7c. Unequal crossover could occur in eight distinct regions with regard to duplication block and sector boundaries. Three such regions are located within the ~95-kbp H. sapiens-specific duplication (dashed lines). Only unequal crossover events outside the H. sapiens-specific duplication produce recombinants which have a sector with non-uniform marker-specific copy number across its extent. b, Relative marker-specific read count frequencies (points) determined from WGS analysis for a microdeletion proband. Fractions indicate relative marker-specific copy numbers, as in Extended Data Fig. 7d, and diagrams adjacent to the plot show inferred haplotype structures for each chromosome 16 homologue for this individual. Although the data in the plot provide only diploid genotypes (and not resolved haplotypes), the haplotypes suggested here reflect this genotype information together with data from the parents (not shown) and the assumption (supported by our PSCN data) that haplotypes which have two BOLA2A copies and a single BOLA2B copy are the most common. Because marker-specific copy number is uniform across each sector, unequal crossover breakpoints must have occurred within the H. sapiens-specific duplication. c, Breakpoint refinement based on MIP PSCN marker data. Plots show relative marker-specific read count frequencies (points) determined using MIPs for a typical microdeletion patient (left) and a typical microduplication patient (right). Shapes and colour code designate different markers, and fractions indicate relative marker-specific copy numbers (as in Extended Data Fig. 7). Because marker-specific copy number is uniform across each sector for both individuals, in both cases, unequal crossover breakpoints must have occurred within the H. sapiens-specific duplication. d, Data from an atypical patient where the breakpoints are inferred to map outside the H. sapiens-specific segmental duplication. The plots show paralogue-specific copy number for a chromosome 16p11.2 microdeletion proband, his sibling and his mother over a 45-kbp duplication block shared between BP4 and BP5. Paralogue-specific copy number was estimated using a MIP assay targeting 54 informative markers over this region, with data from 43 markers fixed among haplotypes H1–H4 shown (points). Dashed lines indicate calls inferred using an automated caller, which were also confirmed by visual inspection. Adjacent schematics indicate the inferred haplotypes for each individual on the basis of these data, with approximate breakpoint locations shown (arrows). The results demarcate the location of the unequal crossover interval on the basis of the reciprocal copy number transition between the BP5 (red) and BP4 (blue) 45-kbp block segmental duplications. In this case, the breakpoints clearly map to a 22-kbp region outside the typical hotspot. Analysis of the sibling suggests that this region was the site of an interlocus gene conversion event from BP5 to BP4, and data from the mother imply that chromosomes having this event were present in the paternal germline. DNA from the father was not available for testing.

Supplementary information

Supplementary Information

This file contains Supplementary Text – see contents page for details. (PDF 1506 kb)

Supplementary Data

This file contains Supplementary Tables 1-19. (XLSX 393 kb)

PowerPoint slides

Rights and permissions

Reprints and permissions

About this article

Check for updates. Verify currency and authenticity via CrossMark

Cite this article

Nuttle, X., Giannuzzi, G., Duyzend, M. et al. Emergence of a Homo sapiens-specific gene family and chromosome 16p11.2 CNV susceptibility. Nature 536, 205–209 (2016). https://doi.org/10.1038/nature19075

Download citation

  • Received:

  • Accepted:

  • Published:

  • Issue Date:

  • DOI: https://doi.org/10.1038/nature19075

This article is cited by

Nature Briefing

Sign up for the Nature Briefing newsletter — what matters in science, free to your inbox daily.

Get the most important science stories of the day, free in your inbox. Sign up for Nature Briefing