フェイク対策のはずが「国家による情報空間への介入」という危険な議論に…総務省の有識者会議を注視しよう
あふれるニュースや情報の中から、ゆっくりと思考を深めるヒントがほしい。そんな方のため、スローニュースの瀬尾傑と熊田安伸が、選りすぐりの調査報道や、深く取材したコンテンツをおすすめしています。
きょうのおすすめはこちら。
フェイクニュースと偽・誤情報対策は、ニュースとコンテンツと広告に分けて検討を
トンデモなく恐ろしい議論が進んでしまっているので、唖然としました。総務省の「デジタル空間における情報流通の健全性確保のあり方に関する検討会」という有識者会議のことです。
なぜそんな会議が行われているかというと、要するに「インプゾンビ」がモリモリとわき、偽情報の投稿があふれ、有名人の写真を無断で使ったヤバいSNS広告が流れ続けても全く対処ができていない状況の中、これはもう海外のプラットフォームを規制するしかないじゃないか、という問題意識が前提にあるからです。
その対策のためとして、1月から急速な勢いで上記の有識者会議のワーキンググループの会合が開かれ、議論が行われているのですが、その方向性に「待った」をかける呼びかけをしたのが、ジャーナリストで法政大学教授の藤代裕之さんです。「規制強化は私たち自身の表現の自由を制限しますし、やり方次第ではロシアや中国のような統制国家への道を開きかねない危険なものです」という強い危機感を抱いています。
藤代さんは会議の資料に登場する「健全性」「伝統メディアの発信力強化のためのガバナンスの在り方」という表現に強い違和感を抱いているようですが、これには私も同感です。「健全性」というどうとでもとれる言葉で言論が縛られてはたまりませんし、「独立」こそが大切で存在意義である報道機関がガバナンスを国に云々されるいわれはありません。
その上で藤代さんは「そもそもニュース、コンテンツ、広告は分けて考えるべきだ」と主張します。日本ではニュースは主に国内のニュースプラットフォームで発信されているのだから、まずはそうした企業との協力の上で信頼性の高いニュース生態系を実現することを考えるべきではないのか。そして広告はそれらとは全く別で、広告業界の取り組みはとても十分とは思えず、現状のままなら広告審査を強化するような規制が必要ではないかと述べます。
藤代さんはこうした主張を4月12日のワーキンググループでプレゼンしたのですが、同じ会議で驚くべき議論がありました。
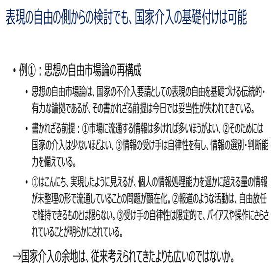
この記事の最後でも触れられている京都大学の曽我部真裕教授の「「情報流通の健全性」と憲法」というタイトルのプレゼンです。なんと、「デジタル立憲主義実現のためには国家による情報空間への介入を拡大し、それは憲法上の責務である」という論が語られているのです。
藤代さんは「統制国家につながる大変危険な議論」と感じたそうですが、一番の問題は、会議を傍聴していたメディア関係者から反応がなかったということです。どのような形式をとろうと、表現に国家権力が介入するのは極めて抑止的であるべきなのではないしょうか。メディア関係者の皆さん、ここでしっかり議論しておかないと、将来、大変な後悔をすることになりかねませんよ。
詳しくは藤代さんの記事をお読みいただくとして、「健全性が何かという議論も行われず、規制の話が先行しているように見えます」というのは同感です。このワーキンググループ、なしくずしで何か重大なことが決められてしまわないよう、メディア関係者ならずとも注視が必要ではないでしょうか。藤代教授と曽我部教授の資料は、どちらもこちらの総務省のサイトからダウンロードしてみることができます。(熊)
(Yahoo!ニュース 2024/4/12)



コメント