Your privacy, your choice

We use essential cookies to make sure the site can function. We also use optional cookies for advertising, personalisation of content, usage analysis, and social media.

By accepting optional cookies, you consent to the processing of your personal data - including transfers to third parties. Some third parties are outside of the European Economic Area, with varying standards of data protection.

See our privacy policy for more information on the use of your personal data.

for further information and to change your choices.

Skip to main content

Thank you for visiting nature.com. You are using a browser version with limited support for CSS. To obtain the best experience, we recommend you use a more up to date browser (or turn off compatibility mode in Internet Explorer). In the meantime, to ensure continued support, we are displaying the site without styles and JavaScript.

  • Article
  • Published:

Distinct thalamocortical circuits underlie allodynia induced by tissue injury and by depression-like states

Abstract

In humans, tissue injury and depression can both cause pain hypersensitivity, but whether this involves distinct circuits remains unknown. Here, we identify two discrete glutamatergic neuronal circuits in male mice: a projection from the posterior thalamic nucleus (POGlu) to primary somatosensory cortex glutamatergic neurons (S1Glu) mediates allodynia from tissue injury, whereas a pathway from the parafascicular thalamic nucleus (PFGlu) to anterior cingulate cortex GABA-containing neurons to glutamatergic neurons (ACCGABA→Glu) mediates allodynia associated with a depression-like state. In vivo calcium imaging and multi-tetrode electrophysiological recordings reveal that POGlu and PFGlu populations undergo different adaptations in the two conditions. Artificial manipulation of each circuit affects allodynia resulting from either tissue injury or depression-like states, but not both. Our study demonstrates that the distinct thalamocortical circuits POGlu→S1Glu and PFGlu→ACCGABA→Glu subserve allodynia associated with tissue injury and depression-like states, respectively, thus providing insights into the circuit basis of pathological pain resulting from different etiologies.

This is a preview of subscription content, access via your institution

Access options

Buy this article

Prices may be subject to local taxes which are calculated during checkout

Fig. 1: The PO is involved in tissue-injury-associated allodynia.
Fig. 2: The PF, but not the PO, is involved in allodynia induced by depression-like states.
Fig. 3: Dissection of the POGlu→S1HL circuit.
Fig. 4: The POGlu→S1HLGlu circuit controls tissue-injury-associated allodynia.
Fig. 5: Dissection of the PFGlu→ACCGABA→Glu circuits.
Fig. 6: The PFGlu→ACCGABA→Glu circuit controls allodynia induced by depression-like states.

Similar content being viewed by others

Data availability

The data that support the findings of this study are available from the corresponding author (Z.Z.) upon request.

References

  1. von Hehn, C. A., Baron, R. & Woolf, C. J. Deconstructing the neuropathic pain phenotype to reveal neural mechanisms. Neuron 73, 638–652 (2012).

    Article  CAS  Google Scholar 

  2. Woolf, C. J. & Ma, Q. Nociceptors—noxious stimulus detectors. Neuron 55, 353–364 (2007).

    Article  CAS  PubMed  Google Scholar 

  3. Scholz, J. & Woolf, C. J. Can we conquer pain? Nat. Neurosci. 5, 1062–1067 (2002).

    Article  CAS  PubMed  Google Scholar 

  4. Tracey, I., Woolf, C. J. & Andrews, N. A. Composite pain biomarker signatures for objective assessment and effective treatment. Neuron 101, 783–800 (2019).

    Article  CAS  PubMed  PubMed Central  Google Scholar 

  5. Limjunyawong, N. & Dong, X. Spicy immunity: pain to gain. Immunity 51, 426–428 (2019).

    Article  CAS  PubMed  Google Scholar 

  6. Eisenberger, N. I. The pain of social disconnection: examining the shared neural underpinnings of physical and social pain. Nat. Rev. Neurosci. 13, 421–434 (2012).

    Article  CAS  PubMed  Google Scholar 

  7. Gilam, G., Gross, J. J., Wager, T. D., Keefe, F. J. & Mackey, S. C. What is the relationship between pain and emotion? Bridging constructs and communities. Neuron 107, 17–21 (2020).

    Article  CAS  PubMed  PubMed Central  Google Scholar 

  8. Bair, M. J., Robinson, R. L., Katon, W. & Kroenke, K. Depression and pain comorbidity: a literature review. Arch. Intern. Med. 163, 2433–2445 (2003).

    Article  PubMed  Google Scholar 

  9. Calvo, M. et al. The genetics of neuropathic pain from model organisms to clinical application. Neuron 104, 637–653 (2019).

    Article  CAS  PubMed  PubMed Central  Google Scholar 

  10. Colloca, L. et al. Neuropathic pain. Nat. Rev. Dis. Primers 3, 17002 (2017).

    Article  PubMed  PubMed Central  Google Scholar 

  11. Saab, C. Y. Pain-related changes in the brain: diagnostic and therapeutic potentials. Trends Neurosci. 35, 629–637 (2012).

    Article  CAS  PubMed  Google Scholar 

  12. Corder, G. et al. An amygdalar neural ensemble that encodes the unpleasantness of pain. Science 363, 276–281 (2019).

    Article  CAS  PubMed  Google Scholar 

  13. Huang, J. et al. A neuronal circuit for activating descending modulation of neuropathic pain. Nat. Neurosci. 22, 1659–1668 (2019).

    Article  CAS  PubMed  Google Scholar 

  14. Gungor, N. Z. & Johansen, J. A chronic pain in the ACC. Neuron 102, 903–905 (2019).

    Article  CAS  PubMed  Google Scholar 

  15. Bliss, T. V., Collingridge, G. L., Kaang, B. K. & Zhuo, M. Synaptic plasticity in the anterior cingulate cortex in acute and chronic pain. Nat. Rev. Neurosci. 17, 485–496 (2016).

    Article  CAS  PubMed  Google Scholar 

  16. Disner, S. G., Beevers, C. G., Haigh, E. A. & Beck, A. T. Neural mechanisms of the cognitive model of depression. Nat. Rev. Neurosci. 12, 467–477 (2011).

    Article  CAS  PubMed  Google Scholar 

  17. Miller, O. H., Bruns, A., Ben Ammar, I., Mueggler, T. & Hall, B. J. Synaptic regulation of a thalamocortical circuit controls depression-related behavior. Cell Rep. 20, 1867–1880 (2017).

    Article  CAS  PubMed  Google Scholar 

  18. Nestler, E. J. et al. Neurobiology of depression. Neuron 34, 13–25 (2002).

    Article  CAS  PubMed  Google Scholar 

  19. Zhou, W. et al. A neural circuit for comorbid depressive symptoms in chronic pain. Nat. Neurosci. 22, 1649–1658 (2019).

    Article  CAS  PubMed  Google Scholar 

  20. Zhu, X. et al. A central amygdala input to the parafascicular nucleus controls comorbid pain in depression. Cell Rep. 29, 3847–3858.e5 (2019).

    Article  CAS  PubMed  PubMed Central  Google Scholar 

  21. Bushnell, M. C., Ceko, M. & Low, L. A. Cognitive and emotional control of pain and its disruption in chronic pain. Nat. Rev. Neurosci. 14, 502–511 (2013).

    Article  CAS  PubMed  PubMed Central  Google Scholar 

  22. Wolff, M. & Vann, S. D. The cognitive thalamus as a gateway to mental representations. J. Neurosci. 39, 3–14 (2019).

    Article  CAS  PubMed  PubMed Central  Google Scholar 

  23. Basbaum, A. I., Bautista, D. M., Scherrer, G. & Julius, D. Cellular and molecular mechanisms of pain. Cell 139, 267–284 (2009).

    Article  CAS  PubMed  PubMed Central  Google Scholar 

  24. Yin, W. et al. A central amygdala–ventrolateral periaqueductal gray matter pathway for pain in a mouse model of depression-like behavior. Anesthesiology 132, 1175–1196 (2020).

    Article  CAS  PubMed  Google Scholar 

  25. Navratilova, E. & Porreca, F. Reward and motivation in pain and pain relief. Nat. Neurosci. 17, 1304–1312 (2014).

    Article  CAS  PubMed  PubMed Central  Google Scholar 

  26. Wager, T. D. et al. Placebo-induced changes in fMRI in the anticipation and experience of pain. Science 303, 1162–1167 (2004).

    Article  CAS  PubMed  Google Scholar 

  27. Yen, C. T. & Lu, P. L. Thalamus and pain. Acta Anaesthesiol. Taiwan 51, 73–80 (2013).

    Article  PubMed  Google Scholar 

  28. Obata, H. Analgesic mechanisms of antidepressants for neuropathic pain. Int. J. Mol. Sci. 18, 2483 (2017).

    Article  PubMed Central  CAS  Google Scholar 

  29. Bravo, L., Llorca-Torralba, M., Berrocoso, E. & Mico, J. A. Monoamines as drug targets in chronic pain: focusing on neuropathic pain. Front. Neurosci. 13, 1268 (2019).

    Article  PubMed  PubMed Central  Google Scholar 

  30. Liu, Y. et al. Touch and tactile neuropathic pain sensitivity are set by corticospinal projections. Nature 561, 547–550 (2018).

    Article  CAS  PubMed  PubMed Central  Google Scholar 

  31. Benson, D. L., Isackson, P. J., Hendry, S. H. & Jones, E. G. Differential gene expression for glutamic acid decarboxylase and type II calcium-calmodulin-dependent protein kinase in basal ganglia, thalamus, and hypothalamus of the monkey. J. Neurosci. 11, 1540–1564 (1991).

    Article  CAS  PubMed  PubMed Central  Google Scholar 

  32. Barthas, F. et al. The anterior cingulate cortex is a critical hub for pain-induced depression. Biol. Psychiatry 77, 236–245 (2015).

    Article  PubMed  Google Scholar 

  33. Vogt, B. A. Pain and emotion interactions in subregions of the cingulate gyrus. Nat. Rev. Neurosci. 6, 533–544 (2005).

    Article  CAS  PubMed  PubMed Central  Google Scholar 

  34. Tan, L. L. et al. A pathway from midcingulate cortex to posterior insula gates nociceptive hypersensitivity. Nat. Neurosci. 20, 1591–1601 (2017).

    Article  CAS  PubMed  Google Scholar 

  35. Singer, T. et al. Empathy for pain involves the affective but not sensory components of pain. Science 303, 1157–1162 (2004).

    Article  CAS  PubMed  Google Scholar 

  36. Rainville, P., Duncan, G. H., Price, D. D., Carrier, B. & Bushnell, M. C. Pain affect encoded in human anterior cingulate but not somatosensory cortex. Science 277, 968–971 (1997).

    Article  CAS  PubMed  Google Scholar 

  37. Singh, A. et al. Mapping cortical integration of sensory and affective pain pathways. Curr. Biol. 30, 1703–1715.e5 (2020).

    Article  CAS  PubMed  PubMed Central  Google Scholar 

  38. Ahrlund-Richter, S. et al. A whole-brain atlas of monosynaptic input targeting four different cell types in the medial prefrontal cortex of the mouse. Nat. Neurosci. 22, 657–668 (2019).

    Article  PubMed  CAS  Google Scholar 

  39. Mandelbaum, G. et al. Distinct cortical–thalamic–striatal circuits through the parafascicular nucleus. Neuron 102, 636–652.e7 (2019).

    Article  CAS  PubMed  PubMed Central  Google Scholar 

  40. Henckens, M. J., Deussing, J. M. & Chen, A. Region-specific roles of the corticotropin-releasing factor–urocortin system in stress. Nat. Rev. Neurosci. 17, 636–651 (2016).

    Article  CAS  PubMed  Google Scholar 

  41. Jiang, Z., Rajamanickam, S. & Justice, N. J. CRF signaling between neurons in the paraventricular nucleus of the hypothalamus (PVN) coordinates stress responses. Neurobiol. Stress 11, 100192 (2019).

    Article  PubMed  PubMed Central  Google Scholar 

  42. Ahissar, E. & Oram, T. Thalamic relay or cortico-thalamic processing? Old question, new answers. Cereb. Cortex 25, 845–848 (2015).

    Article  PubMed  Google Scholar 

  43. Audette, N. J., Bernhard, S. M., Ray, A., Stewart, L. T. & Barth, A. L. Rapid plasticity of Higher-Order thalamocortical inputs during sensory learning. Neuron 103, 277–291 e274 (2019).

    Article  CAS  PubMed  Google Scholar 

  44. Meda, K. S. et al. Microcircuit mechanisms through which mediodorsal thalamic input to anterior cingulate cortex exacerbates pain-related aversion. Neuron 102, 944–959.e3 (2019).

    Article  CAS  PubMed  PubMed Central  Google Scholar 

  45. Han, S., Soleiman, M. T., Soden, M. E., Zweifel, L. S. & Palmiter, R. D. Elucidating an affective pain circuit that creates a threat memory. Cell 162, 363–374 (2015).

    Article  CAS  PubMed  PubMed Central  Google Scholar 

  46. Kuner, R. & Kuner, T. Cellular circuits in the brain and their modulation in acute and chronic pain. Physiol. Rev. 101, 213–258 (2021).

    Article  PubMed  Google Scholar 

  47. Meerwijk, E. L. & Weiss, S. J. Toward a unifying definition: response to ‘The concept of mental pain’. Psychother. Psychosom. 83, 62–63 (2014).

    Article  PubMed  Google Scholar 

  48. Price, D. D. Psychological and neural mechanisms of the affective dimension of pain. Science 288, 1769–1772 (2000).

    Article  CAS  PubMed  Google Scholar 

  49. Li, B. et al. Synaptic potentiation onto habenula neurons in the learned helplessness model of depression. Nature 470, 535–539 (2011).

    Article  CAS  PubMed  PubMed Central  Google Scholar 

  50. Ahrens, S. et al. A central extended amygdala circuit that modulates anxiety. J. Neurosci. 38, 5567–5583 (2018).

    Article  CAS  PubMed  PubMed Central  Google Scholar 

  51. Lei, Y. et al. SIRT1 in forebrain excitatory neurons produces sexually dimorphic effects on depression-related behaviors and modulates neuronal excitability and synaptic transmission in the medial prefrontal cortex. Mol. Psychiatry 25, 1094–1111 (2020).

    Article  CAS  PubMed  Google Scholar 

  52. Xu, H. et al. A disinhibitory microcircuit mediates conditioned social fear in the prefrontal cortex. Neuron 102, 668–682.e5 (2019).

    Article  CAS  PubMed  Google Scholar 

  53. Lodato, S. & Arlotta, P. Generating neuronal diversity in the mammalian cerebral cortex. Annu. Rev. Cell Dev. Biol. 31, 699–720 (2015).

    Article  CAS  PubMed  PubMed Central  Google Scholar 

  54. Li, M. et al. Computational classification approach to profile neuron subtypes from brain activity mapping data. Sci. Rep. 5, 12474 (2015).

    Article  PubMed  PubMed Central  Google Scholar 

  55. Wang, Y. et al. Direct septum–hippocampus cholinergic circuit attenuates seizure through driving somatostatin inhibition. Biol. Psychiatry 87, 843–856 (2020).

    Article  CAS  PubMed  Google Scholar 

  56. Kim, J. et al. Rapid, biphasic CRF neuronal responses encode positive and negative valence. Nat. Neurosci. 22, 576–585 (2019).

    Article  CAS  PubMed  PubMed Central  Google Scholar 

  57. Schindelin, J. et al. Fiji: an open-source platform for biological-image analysis. Nat. Methods 9, 676–682 (2012).

    CAS  PubMed  Google Scholar 

  58. Giovannucci, A. et al. CaImAn an open source tool for scalable calcium imaging data analysis. eLife 8, e38173 (2019).

    Article  PubMed  PubMed Central  Google Scholar 

  59. Stephenson-Jones, M. et al. Opposing contributions of GABAergic and glutamatergic ventral pallidal neurons to motivational behaviors. Neuron 105, 921–933.e5 (2020).

    Article  CAS  PubMed  PubMed Central  Google Scholar 

Download references

Acknowledgements

We thank X. Yu and Y. Yang for providing Ai14 (RCL-tdT) mice. We thank F. Xu and J.-N. Zhou for technical support. This work was supported by the National Natural Science Foundation of China (grants 81870877, 91849119 and 32025017), the Collaborative Innovation Program of Hefei Science Center, CAS (2019HSC-CIP003), the Fundamental Research Funds for the Central Universities (WK9110000059 and WK2070210004) and the Scientific Research of BSKY from Anhui Medical University (XJ201809).

Author information

Authors and Affiliations

Authors

Contributions

X. Zhu., H.-D.T., W.-Y.D. and F.K. designed the studies, conducted most of the experiments and data analyses and wrote the draft manuscript. A.L., Y.M., W.X. and X. Zhang. conducted the behavioral experiments and data analyses and wrote the text of the final manuscript. P.C., W.Z., H.W. and Z.F. conducted some of the molecular and behavioral experiments. W.T., X.S., Y.Z., T.X., Y.J., J.L. and Z.Z. were involved in the overall design of the study and the revision of the final manuscript. Z.Z. was involved in the overall design of the project, individual experiments, data analysis and the writing of the final manuscript.

Corresponding authors

Correspondence to Yan Jin, Juan Li or Zhi Zhang.

Ethics declarations

Competing interests

The authors declare no competing interests.

Additional information

Peer review information Nature Neuroscience thanks Gerald Zamponi and the other, anonymous, reviewer(s) for their contribution to the peer review of this work.

Publisher’s note Springer Nature remains neutral with regard to jurisdictional claims in published maps and institutional affiliations.

Extended data

Extended Data Fig. 1 Optogenetic tagging of glutamatergic neurons.

a, The POGlu neurons expressing tdTomato in CaMKII-tdT mice. Scale bar, 200 µm. The white box depicting the area shown in the box of the PO. Scale bar, 20 µm. b, The PFGlu neurons expressing tdTomato in CaMKII-tdT mice. Scale bar, 200 µm. The white box depicting the area shown in the box of the PF. Scale bar, 20 µm. c, An example spike sorting result from a single tetrode in the PO. d, An example spike sorting result from a single tetrode in the PF. e, Schematic illustration of electrophysiological recording in the PO of freely moving CaMKII-Cre mice with PO infusion of AAV-DIO-ChR2-mCherry. Enlargement showing optrodes. f, Typical image of AAV-DIO-ChR2-mCherry viral expression within the PO of CaMKII-Cre mice. Scale bar, 200 µm. g, Example recording of spontaneous and light-evoked spikes from a POGlu neuron. h, Overlay of light-evoked (blue) and averaged spontaneous (orange) spike waveforms from the example unit.

Extended Data Fig. 2 Depressive-like behavioral tests in chronic stress mice.

a, An outline of the experimental procedure for mice with CRS treatment and behavioral tests. b-d, Behavioral tests in social interaction (b), tail-suspension (c), and forced-swim (d) in CRS mice when compared to control mice at 1 W, 2 W, 3 W, 4 W, 5 W, 6 W, 7 W. e, An outline of the experimental procedure for mice with CUS treatment and behavioral tests (Control 1W, n = 6 mice; CRS 1W, n = 11 mice; SI, P > 0.9999; TST, P > 0.9999; FST, P = 0.848; Control 2W, n = 6 mice; CRS 2W, n = 6 mice; SI, P > 0.9999; TST, P > 0.9999; FST, P > 0.9999; Control 3W, n = 6 mice; CRS 3W, n = 6 mice; SI, P < 0.001; TST, P = 0.034; FST, P = 0.040; Control 4W, n = 7 mice; CRS 4W, n = 9 mice; SI, P < 0.001; TST, P = 0.038; FST, P < 0.0001; Control 5W, n = 7 mice; CRS 5W, n = 7 mice; SI, P = 0.021; TST, P = 0.004; FST, P < 0.0001; Control 6W, n = 6 mice; CRS 6W, n = 11 mice; SI, P < 0.001; TST, P < 0.0001; FST, P = 0.004; Control 7W, n = 6 mice; CRS 7W, n = 6 mice; SI, P = 0.384; TST, P > 0.9999; FST, P > 0.9999). f-h, Behavioral tests in social interaction (f), tail-suspension (g), and forced-swim (h) upon CUS mice when compared to control mice at 4 D, 7 D, 10 D, 13 D, 15 D, 17 D, 24 D (Control 4D, n = 6 mice; CUS 4D, n = 8 mice; SI, P > 0.9999; TST, P > 0.9999; FST, P > 0.9999; Control 7D, n = 7 mice; CUS 7D, n = 9 mice; SI, P = 0.203; TST, P > 0.9999; FST, P > 0.9999; Control 10D, n = 6 mice; CUS 10D, n = 5 mice; SI, P = 0.009; TST, P = 0.044; FST, P = 0.043; Control 13D, n = 5 mice; CUS 13D, n = 6 mice; SI, P < 0.001; TST, P = 0.017; FST, P = 0.019; Control 15D, n = 5 mice; CUS 15D, n = 8 mice; SI, P = 0.019; TST, P = 0.037; FST, P =0.023; Control 17D, n = 6 mice; CUS 17D, n = 7 mice; SI, P < 0.001; TST, P = 0.045; FST, P = 0.021; Control 24D, n = 6 mice; CUS 24D, n = 8 mice; SI, P = 0.183; TST, P > 0.9999; FST, P = 0.437). Significance was assessed by one-way repeated measures ANOVA with post hoc comparison between groups in b, c, d, f and h. All data are presented as the mean ± s.e.m. * P < 0.05, ** P < 0.01, *** P < 0.001, n.s., not significant. For detailed statistics information, see Supplementary Table 1.

Extended Data Fig. 3 The POGlu neurons project onto S1HLGlu neurons.

a, Schematic of PO injection of AAV-DIO-ChR2-mCherry in CaMKII-Cre mice. b, PO: representative image of mCherry labeling neurons by PO infusion of AAV-DIO-ChR2-mCherry. Scale bar, 200 µm. VP, IC, ZI, ACC: images representative of mCherry+ fibers in CaMKII-Cre mice with PO injection of AAV-DIO-ChR2-mCherry. Scale bars, 100 µm. c, Rabies-virus-mediated identification of monosynaptic inputs to POGlu neurons. d, Representative images showing input neurons in the contralateral S1HL, S2, IC, LH, and ZI. Scale bars, 100 µm. e, A series of coronal sections, ipsilateral to the site of injection, from a representative mouse showing the major monosynaptic inputs to S1HLGlu neurons. Scale bar, 1 mm. f, Normalized distributions of rabies-labeled input neurons across different brain areas in ipsilateral to the injection site. g, Schematic of the Cre-dependent retrograde trans-monosynaptic rabies virus tracing strategy in CaMKII-Cre mice. h, DsRed-labeled neurons expressions at different bregma sites in the thalamus of CaMKII-Cre mice. Scale bar, 200 µm. i, Schematic of the Cre-dependent retrograde trans-monosynaptic rabies virus tracing strategy in GAD2-Cre mice. j, DsRed-labeled neurons expressions at different bregma sites in the thalamus of GAD2-Cre mice. Scale bar, 200 µm. k, Left: data showing the number of DsRed-labeled neurons expressions at different bregma sites in the thalamus of CaMKII-Cre mice. Right: data showing the proportion of DsRed-labeled neurons co-localized with the glutamate or GABA immunofluorescence within the PO traced from the S1HL of CaMKII-Cre mice. l, Data showing the number of DsRed-labeled neurons expressions at different bregma sites in the thalamus of GAD2-Cre mice. VP, ventral posterior nucleus of thalamus; IC, insular cortex; ZI, zona incerta; ZIV, zona incerta, ventral part; ACC, anterior cingulate cortex; S2, secondary somatosensory cortex; LH, lateral hypothalamic area. All data are presented as the mean ± s.e.m.

Extended Data Fig. 4 The S1HLGlu projecting POGlu neurons are activated in CFA 3D and SNI 7D mice.

a, Schematic of virus injection and recording configuration in acute slices. b, Representative image of GFP labeling neurons by S1HL infusion of retro-AAV-CaMKIIα-GFP. Scale bar, 100 µm. c, Representative images of POGlu neurons (yellow) labeled by retro-GFP (green) injected in the S1HL and AAV-CaMKIIα-mCherry injected in PO (red). Left scale bar, 100 µm; right scale bar, 20 µm. d, e, Sample traces and data of firing rates (d) and rheobase values (e) recorded from the S1HLGlu projecting POGlu neurons of the mice treated with saline and CFA 3D (n = 30 cells per group from 3 mice; d: F1,58 = 14.38, P < 0.001; e: t58 = 4.89, P < 0.0001). f, g, Sample traces and data of firing rates (f) and rheobase values (g) recorded from the S1HLGlu projecting POGlu neurons of the mice treated with sham and SNI 7D (n = 30 cells per group from 3 mice; f: F1,58 = 24.51, P < 0.0001; g: t58 = 4.867, P < 0.0001). h, Schematic illustration of an electrophysiological recording in the PO of freely moving C57 mice with PO infusion of AAV-DIO-ChR2-mCherry and S1HL infusion of retro-AAV-CaMKIIα-Cre. i, Typical image of AAV-DIO-ChR2-mCherry viral expression within the PO. Scale bar, 200 µm. j, Example recording of spontaneous and light-evoked spikes from a POGlu neuron. k, Overlay of light-evoked (blue) and averaged spontaneous (orange) spike waveforms from the example unit. l, All recorded light sensitive neurons (n = 24) were classified as WS putative pyramidal cells (red, n = 22) and non-pyramidal cells (blue, n = 2) using unbiased κ-means cluster algorithm based on three electrophysiological properties: firing rate, trough to peak duration and half width. Inset, average waveform of an example pyramidal neuron illustrating the methodology used to measure trough to peak duration and half width. m, Example recording of spontaneous spikes (left) and data (right) showing the S1HLGlu projecting POGlu firing rate in the mice treated with saline and CFA 3D (n = 5 cells from 3 mice for Saline; n = 7 cells from 3 mice for CFA; t10 = 3.304, P = 0.008). n, Example recording of spontaneous spikes (left) and data (right) showing the S1HLGlu projecting POGlu firing rate in the mice treated with sham and SNI 7D (n = 5 cells from 3 mice for per group; t8 = 2.999, P = 0.017). Significance was assessed by two-way repeated measures ANOVA with post hoc comparison between groups in d and f, and two-tailed unpaired Student’s t-test in e, g, m, and n. All data are presented as the mean ± s.e.m. * P < 0.05, ** P < 0.01, *** P < 0.001. For detailed statistics information, see Supplementary Table 1.

Extended Data Fig. 5 Tissue-injury-associated allodynia is relieved by chemogenetic or optical inhibition of POGlu neurons.

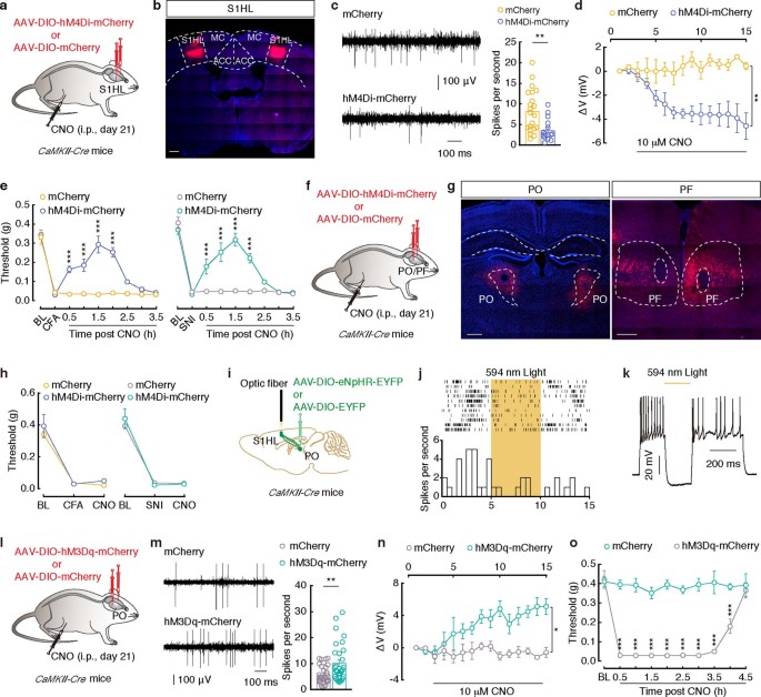
a, Schematic of chemogenetic experiments in CaMKII-Cre mice. b, Typical image showing the injection site within the S1HL by AAV-DIO-hM4Di-mCherry. Scale bar, 500 µm. c, Example recording of spontaneous spikes (left) and statistics data (right) showing the S1HLGlu firing rates in CaMKII-Cre mice after injected AAV-DIO-hM4Di-mCherry or AAV-DIO-mCherry (n = 21 cells from 3 mice for mCherry; n = 15 cells from 3 mice for hM4Di-mCherry; t34 = 3.246, P = 0.003). d, Whole-cell recording showing the effect of CNO on AAV-DIO-hM4Di-mCherry or AAV-DIO-mCherry expressing S1HLGlu neurons (n = 3 cells from 3 mice for mCherry; n = 4 cells from 4 mice for hM4Di-mCherry; F1,5 = 19.89, P = 0.007). e, Effects of chemogenetic inhibition of S1HLGlu neurons on pain threshold in CFA 3D (left) or SNI 7D (right) mice (n = 6 mice per group; CFA model: F1,10 = 158.3, P < 0.0001; SNI model: F1,10 = 119.6, P < 0.0001). f, Schematic of chemogenetic in CaMKII-Cre mice. g, Typical images showing the injection site within the PO (left) and PF (right). Scale bars, 200 µm. h, Effects of chemogenetic inhibition of PFGlu neurons on pain threshold in CFA 3D (left) or SNI 7D (right) mice (n = 5 mice per group; CFA model: F1,8 = 1.084, P = 0.328; SNI model: F1,8 = 0.897, P = 0.371). i, Schematic of optogenetics experiments in CaMKII-Cre mice. j, Raster plot (top) and peri-stimulus time histogram (bottom) showing the POGlu firing rates in CaMKII-Cre mice with PO infusion of AAV-DIO-eNpHR-EYFP. k, Sample trace of the action potential recorded from AAV-DIO-eNpHR-EYFP-expressing POGlu neurons via photostimulation (594 nm) in acute slices from CaMKII-Cre mice. l, Schematic of chemogenetic experiments in CaMKII-Cre mice. m, Example recording of spontaneous spikes (left) and statistics data (right) showing the POGlu firing rate in CaMKII-Cre mice after injected AAV-DIO-hM3Dq-mCherry or AAV-DIO-mCherry (n = 31 cells from 3 mice per group; t60 = 3.039, P = 0.004). n, Whole-cell recording showing the effect of CNO on AAV-DIO-hM3Dq-mCherry or AAV-DIO-mCherry expressing POGlu neurons (n = 3 cells from 3 mice for mCherry; n = 4 cells from 4 mice for hM3Dq-mCherry; F1,5 = 10.72, P = 0.022). o, Effects of chemogenetic activation of POGlu neurons on pain threshold in naïve mice (n = 5 mice per group; F1,8 = 105.1, P < 0.0001). Significance was assessed by unpaired Student’s t-test in c and m, two-way repeated measures ANOVA with post hoc comparison between groups in d, e, h, n and o. All data are presented as the mean ± s.e.m. * P < 0.05, ** P < 0.01, *** P < 0.001. For detailed statistics information, see Supplementary Table 1.

Extended Data Fig. 6 The PFGlu neurons project onto ACCGlu neurons.

a, Schematic of PF injection of AAV-DIO-ChR2-mCherry in CaMKII-Cre mice. b, PF: representative image of mCherry labeling neurons by PF infusion of AAV-DIO-ChR2-mCherry. Scale bar, 200 µm. S2, ZI, SUM, S1HL: images representative of mCherry+ fibers in CaMKII-Cre mice with PF injection of AAV-DIO-ChR2-mCherry. Scale bars, 100 µm. c, Schematic of the Cre-dependent retrograde trans-monosynaptic rabies virus tracing strategy in CaMKII-Cre mice. d, Representative images showing input neurons in the S1HL, BLA, DRN, DEn, and IC. Scale bars, 100 µm. e, A series of coronal sections, ipsilateral to site of injection, from a representative mouse showing the major monosynaptic inputs to ACCGlu neurons. Scale bar, 1 mm. f, Normalized distributions of rabies-labeled input neurons across different brain areas in ipsilateral to the injection site. g, DsRed-labeled neurons expressions at different bregma sites in the thalamus of CaMKII-Cre mice. Scale bar, 200 µm. h, Data showing the number of DsRed-labeled neurons expressions at different bregma sites in the thalamus of CaMKII-Cre mice. S2, secondary somatosensory cortex; ZI, zona incerta; ZID, zona incerta, dorsal part; ZIV, zona incerta, ventral part; SUM, supramammillary nucleus; BLA, basolateral amygdaloid nucleus, anterior part; DRN, dorsal raphe nucleus; DEn, dorsal endopiriform nucleus; IC, insular cortex. All data are presented as the mean ± s.e.m.

Extended Data Fig. 7 The excitability of ACC projecting PFGlu neurons are inhibited in CRS 3W and CUS 10D mice.

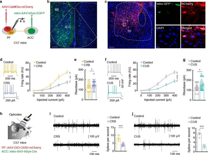
a, Schematic of virus injection and recording configuration in acute slices. b, Representative image of GFP labeling neurons by ACC infusion of retro-AAV-hSyn-GFP. Scale bar, 100 µm. c, Representative images of PFGlu neurons (yellow) labeled by retro-GFP (green) injected in the ACC and AAV-CaMKIIα-mCherry injected in PF (red). Left scale bar, 100 µm; right scale bar, 20 µm. d, e, Sample traces and data of firing rate (d) and rheobase (e) recorded from the ACC projecting PFGlu neurons in the CRS 3W mice when compared to control mice (n = 21 cells from 3 mice for control; n = 19 cells from 3 mice for CRS; d: F1,38 = 11.58, P = 0.002; e: t38 = 2.209, P = 0.049). f, g, Sample traces and data of firing rates (f) and rheobase (g) recorded from the ACC projecting PFGlu neurons of in the CUS 10D mice when compared to control mice (n = 19 cells from 3 mice for control; n = 26 cells from 3 mice for CUS; f: F1,43 = 34.40, P < 0.0001; g: t43 = 2.070, P = 0.046). h, Schematic illustration of an electrophysiological recording in the PF of freely moving C57 mice with PF infusion of AAV-DIO-ChR2-mCherry and ACC infusion of retro-AAV-hSyn-Cre. i, Example recording of spontaneous spikes (left) and data (right) showing the ACC projecting PFGlu firing rate in the CRS 3W mice when compared to control mice (n = 5 cells from 3 mice for control; n = 6 cells from 3 mice for CRS; t9 = 5.107, P < 0.001). j, Example recording of spontaneous spikes (left) and data (right) showing the ACC projecting PFGlu firing rate in the CUS 10D mice when compared to control mice (n = 5 cells from 3 mice per group; t8 = 8.900, P < 0.0001). Significance was assessed by a two-way repeated measures ANOVA with post hoc comparison between groups in d and f, and two-tailed unpaired Student’s t-test in e, g, i, and j. All data are presented as the mean ± s.e.m. * P < 0.05, *** P < 0.001. For detailed statistics information, see Supplementary Table 1.

Extended Data Fig. 8 Effects of manipulation of PF or ACC activity on chronic stress-associated allodynia.

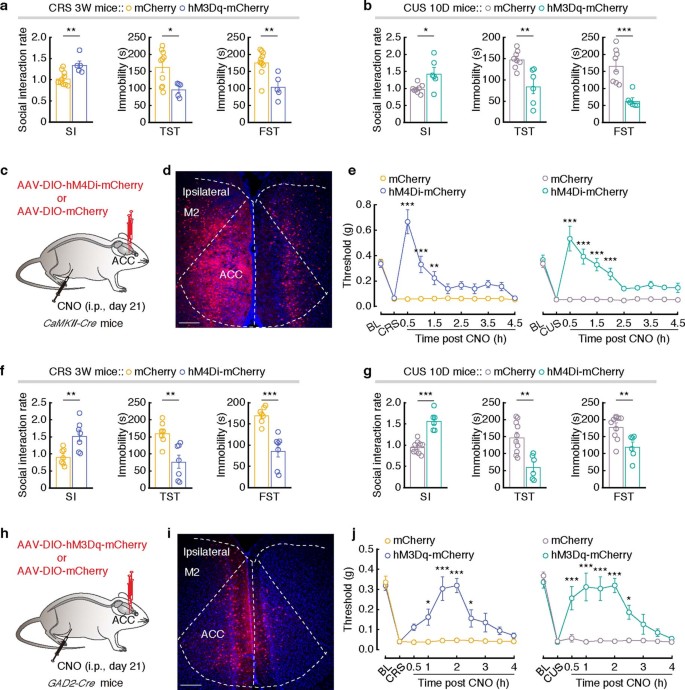
a, Effects of chemogenetic activation of PFGlu neurons on behavioral tests in social interaction, tail suspension, forced swimming upon CRS 3W mice (mCherry, n = 10 mice; hM3Dq-mCherry, n = 5 mice; SI, t13 = 3.344, P = 0.005; TST, t13 = 2.724, P = 0.017; FST, t13 = 3.713, P = 0.003). b, Effects of chemogenetic activation of PFGlu neurons on behavioral tests in social interaction, tail-suspension, forced-swim upon CUS 10D mice. c, Schematic of chemogenetic experiments in CaMKII-Cre mice (mCherry, n = 8 mice; hM3Dq-mCherry, n = 6 mice; SI, t12 = 2.933, P = 0.013; TST, t12 = 3.812, P = 0.003; FST, t12 = 4.794, P < 0.001). d, Typical image showing the injection site within the ACC in CaMKII-Cre mice. Scale bar, 100 µm. e, Effects of chemogenetic inhibition of ACCGlu neurons on pain threshold in CRS 3W (left) or CUS 10D (right) mice (n = 5 mice per group; CRS model: F1,8 = 26.87, P < 0.001; CUS model: F1,8 = 50.96, P < 0.0001). f, Effects of chemogenetic inhibition of ACCGlu neurons on behavioral tests in social interaction, tail-suspension, forced-swim upon CRS 3W mice (n = 7 mice per group; SI, t12 = 3.333, P = 0.006; TST, t12 = 3.688, P = 0.003; FST, t12 = 5.126, P < 0.001). g, Effects of chemogenetic inhibition of ACCGlu neurons on behavioral tests in social interaction, tail-suspension, forced-swimming upon CUS 10D mice (mCherry, n = 10 mice; hM4Di-mCherry, n = 6 mice; SI, t14 = 6.959, P < 0.0001; TST, t14 = 3.990, P = 0.001; FST, t14 = 3.326, P = 0.005). h, Schematic of chemogenetic experiments in GAD2-Cre mice. i, Typical image showing the injection site within the ACC in GAD2-Cre mice. Scale bar, 100 µm. j, Effects of chemogenetic activation of ACCGABA neurons on pain threshold in CRS 3W (left) or CUS 10D (right) mice (n = 5 mice per group; CRS model: F1,8 = 20.30, P = 0.002; CUS model: F1,8 = 109.5, P < 0.0001). Significance was assessed by unpaired Student’s t-test in a, b, f and g, two-way repeated measures ANOVA with post hoc comparison between groups in e and j. All data are presented as the mean ± s.e.m. * P < 0.05, ** P < 0.01, *** P < 0.001. For detailed statistics information, see Supplementary Table 1.

Extended Data Fig. 9 Effects of manipulating POGlu→S1HLGlu and PFGlu→ACCGABA→Glu circuits on tissue injury- or chronic stress-associated allodynia, respectively.

a, Schematic of optogenetic experiments in CaMKII-Cre mice. b, c, Effects of optogenetic activation of PFGlu terminals in the ACC on behavioral tests in social interaction and tail-suspension upon CRS 3W mice (b) or CUS 10D mice (c) (b: n = 7 mice per group; CRS-mCherry: SI, t6 = 1.329, P = 0.232; TST, t6 = 1.132, P = 0.301; CRS-ChR2: SI, t6 = 0.473, P = 0.653; TST, t6 = 0.933, P = 0.387; c: CUS-mCherry, n = 7 mice; SI, t6 = 1.024, P = 0.345; TST, t6 = 0.454, P = 0.666; CUS-ChR2, n = 6 mice; SI, t5 = 0.413, P = 0.700; TST, t5 = 1.266, P = 0.261). d, Effects of optogenetic activation of PFGlu terminals in the ACC on pain threshold in CFA 3D (left) or SNI 7D (right) mice (n = 5 mice per group; CFA model: F1,8 = 0.357, P =0.567; SNI model: F1,8 = 0.732, P = 0.417). e, Schematic of chemogenetic experiments in CaMKII-Cre mice. f, Effects of chemogenetic activation of POGlu neurons on pain threshold in CRS 3W (left) or CUS 10D (right) mice (n = 5 mice per group; CRS model: F1,8 = 1.260, P =0.294; CUS model: F1,8 = 1.166, P = 0.312). g, Schematic of optogenetic experiments in CaMKII-Cre mice. h, Effects of optogenetic inhibition of POGlu terminals in the S1HL on pain threshold in CRS 3W (left) or CUS 10D (right) mice (n = 5 mice per group; CRS model: F1,8 = 0.533, P =0.486; CUS model: F1,8 = 0.053, P = 0.824). i, Schematic of optogenetic experiments in CaMKII-Cre mice. j, Effects of optogenetic inhibition of POGlu terminals in the ACC on pain threshold in CFA 3D (left) or SNI 7D (right) mice (n = 5 mice per group; CFA model: F1,8 = 0.122, P =0.736; SNI model: F1,8 = 0.087, P = 0.776). k, Schematic of optogenetics experiments in CaMKII-Cre mice. l, Effects of optogenetic activation of PFGlu terminals in the S1HL on pain threshold in CRS 3W (left) or CUS 10D (right) mice (n = 5 mice per group; CRS model: F1,8 = 5.03, P =0.055; CUS model: F1,8 = 0.099, P = 0.761). Significance was assessed by paired Student’s t-test in b and c, two-way repeated measures ANOVA with post hoc comparison between groups in d, f, h, j and l. All data are presented as the mean ± s.e.m. For detailed statistics information, see Supplementary Table 1.

Extended Data Fig. 10 Distinct thalamocortical circuits underlie allodynia induced by tissue injury and by depression-like states.

In the tissue injured state, an enhanced excitatory process occurs within the S1HL, which involves increased POGlu (Red) inputs that mediate activation of the S1HLGlu (Orange). The alterations lead to high excitation of the S1HLGlu neurons, and presumably cause pain. In the depression state, the circuit involves decreased PFGlu (Blue) projection to both ACCGABA (Green) and ACCGlu (Orange) neurons. An increase in the ACCGlu neurons activity is caused by inhibition of ACCGABA local interneurons via receiving weakened PFGlu inputs, through which depression comorbid pain is generated. PO, posterior thalamic nuclear group; S1HL, the hind limb primary somatosensory cortex; PF, parafascicular nucleus; ACC, anterior cingulate cortex; Glu, glutamate; GABA, gamma-aminobutyric acid.

Supplementary information

Supplementary Information

Supplementary Figs. 1–12 and Supplementary Table 1.

Reporting Summary

Supplementary Video 1

Optical-fiber-based calcium signal recordings of POGlu neurons evoked by 0.07-g von Frey filament stimuli on the injured paws of sham-treated mice.

Supplementary Video 2

Optical-fiber-based calcium signal recordings of POGlu neurons evoked by 0.07-g von Frey filament stimuli on the injured paws of SNI 7D mice.

Supplementary Video 3

In vivo two-photon calcium imaging of S1HLGlu neurons in saline-treated (left) or CFA-treated (middle) CaMK2-Cre mice with PO infusion of AAV-DIO–mCherry (AAV-mCherry), in CFA (right) CaMK2-Cre mice with PO infusion of AAV-DIO–hM4Di–mCherry (AAV-hM4Di–mCherry). Scale bar, 50 μm.

Supplementary Video 4

In vivo two-photon calcium imaging of ACCGlu neurons in control (left) and CRS (middle) CaMK2-Cre mice with PF infusion of AAV-DIO–mCherry (AAV-mCherry), in CRS (right) CaMK2-Cre mice with PF infusion of AAV-DIO–hM3Dq–mCherry (AAV-hM3Dq–mCherry). Scale bar, 50 μm.

Rights and permissions

Reprints and permissions

About this article

Check for updates. Verify currency and authenticity via CrossMark

Cite this article

Zhu, X., Tang, HD., Dong, WY. et al. Distinct thalamocortical circuits underlie allodynia induced by tissue injury and by depression-like states. Nat Neurosci 24, 542–553 (2021). https://doi.org/10.1038/s41593-021-00811-x

Download citation

  • Received:

  • Accepted:

  • Published:

  • Issue Date:

  • DOI: https://doi.org/10.1038/s41593-021-00811-x

This article is cited by

Nature Briefing

Sign up for the Nature Briefing newsletter — what matters in science, free to your inbox daily.

Get the most important science stories of the day, free in your inbox. Sign up for Nature Briefing