Abstract
Severe acute respiratory syndrome corona virus 2 (SARS-CoV-2) causes severe acute respiratory syndrome. mRNA vaccines directed at the SARS-CoV-2 spike protein resulted in development of Abs and protective immunity. To determine the mechanism, we analyzed the kinetics of induction of circulating exosomes with SARS-CoV-2 spike protein and Ab following vaccination of healthy individuals. Results demonstrated induction of circulating exosomes expressing spike protein on day 14 after vaccination followed by Abs 14 d after the second dose. Exosomes with spike protein, Abs to SARS-CoV-2 spike, and T cells secreting IFN-γ and TNF-α increased following the booster dose. Transmission electron microscopy of exosomes also demonstrated spike protein Ags on their surface. Exosomes with spike protein and Abs decreased in parallel after four months. These results demonstrate an important role of circulating exosomes with spike protein for effective immunization following mRNA-based vaccination. This is further documented by induction of humoral and cellular immune responses in mice immunized with exosomes carrying spike protein.
Introduction
The coronavirus disease 2019 (COVID-19) pandemic is caused by severe acute respiratory syndrome coronavirus 2 (SARS-CoV-2). Most infected individuals with mild symptoms spontaneously recover, but SARS-CoV-2 infection can result in a severe acute respiratory illness requiring mechanical ventilation with ∼1% mortality. To induce immunity and reduce the severity of SARS-CoV-2 infection, several categories of vaccines have been developed (1, 2). As per recent updates by the Center for Disease Control and Prevention, death rate in SARS-CoV-2 patients are four times higher in people 30–39 years old when compared with people 18–29 years old and 600 times higher in patients 85 years and older. (Resource: https://www.cdc.gov/coronavirus/2019-ncov/covid-data/investigations-discovery/hospitalization-death-by-age.html)
mRNA-based vaccines against the SARS-CoV-2 virus infection developed by Pfizer–BioNTech and Moderna were granted emergency use authorization by the U.S. Food and Drug Administration (3–5). These vaccines protect recipients from a SARS-CoV-2 infection by developing humoral and cellular immune responses. The beneficial effect of vaccination is often determined by measuring Ab responses to the spike protein (6). In the current study, we analyzed eight healthy adults who received both doses of the SARS-CoV-2 vaccine (Pfizer–BioNTech). Our results demonstrated the induction of circulating exosomes carrying the SARS-CoV-2 spike protein by day 14, when Abs to the spike protein were not detectable in the sera using an ELISA method developed in our laboratory. Circulating Abs were detectable only after the second booster dose of vaccine (days 14), and the amount of exosomes containing spike protein was increased up to ∼12-fold maximum. These results strongly support an important role for exosome induction conferring immune responses following immunization. This is further supported by our finding that immunization of mice with exosomes from the vaccinated individual with the SARS-CoV-2 spike protein resulted in the development of Abs specific to SARS-CoV-2 spike protein.
Materials and Methods
Patient cohort and demographics
We analyzed eight healthy adult volunteers vaccinated with the mRNA-based SARS-CoV-2 vaccine (Pfizer–BioNTech). Blood was collected before vaccination, days 7 and 14 after the first dose, day 14 after the second dose, and 4 mo after both the doses. This study was approved by the Institutional Review Boards (IRB) at St. Joseph’s Hospital (IRB number PHXB16-0027-10-18).
Exosome isolation and nanoparticle tracking analysis
Detection of Abs to SARS-CoV-2 spike protein and nucleocapsid protein from human plasma samples
Development of Abs to SARS-CoV-2 spike Ag was determined using an ELISA developed in our laboratory. In brief, 1 μg/ml SARS-CoV-2 spike protein (Sino Biological) suspended in PBS was coated on an ELISA plate and incubated overnight at 4°C. Human plasma was added to these plates at 1:750 dilution. Detection was performed using secondary anti-human IgG-HRP (1:10,000) and developed using tetramethylbenzidine substrate and read at 450 nm. Plasma samples from individuals infected with SARS-CoV-2 (n = 10) and healthy individuals immunized with both doses of vaccine (n = 20) were used as positive controls. Healthy individuals with no history of SARS-CoV-2 infection and no vaccination for SARS-CoV-2 were used as negative controls (n = 20). Ab concentration was calculated using a standard curve from known concentrations of respective Abs (Thermo Fisher Scientific).
Characterization of exosomes using Western blot
Total exosome protein (15 µg) was resolved by PAGE, and the proteins were transferred onto a polyvinylidene difluoride membrane. Western blots were performed as described in (9). The band intensity of the target protein was quantified using ImageJ software, and all the blots were normalized with CD9.
Transmission electron microscopy of isolated exosomes for SARS-CoV-2 spike protein
Exosomes were labeled with immunogold and mouse anti–SARS-CoV-2 spike Ab, and coronavirus FIPV3-70 Ab (1:100) was added to the grids. Grids were washed and stained with uranyl acetate and viewed by transmission electron microscopy (JEOL USA, Peabody, MA) (10).
ELISPOT for human T cell responses to SARS-CoV-2 spike protein Ag
Blood was obtained from individuals after obtaining informed consent, and the study was approved by the IRB (IRB number PHXB16-0027-10-18). PBMC was isolated by Ficoll-isopaque gradient separation (ICN Biomedicals, Aurora, OH) and cryopreserved. Later, these PBMC`s were processed for ELISPOT assay as described in previous publications (9, 10).
Immunization of mice with exosomes with SARS-CoV-2 Ag
C57BL/6 mice were immunized s.c. with exosomes isolated from vaccinated individuals positive for SARS-CoV-2 spike protein (exosomes from day 14 after dose 2 of vaccine). Three groups of animals were immunized without any adjuvants with 100 μg on days 1, 7, and 21: 1) control group of animals (n = 5), 2) exosomes isolated from one healthy individual following vaccination (n = 5), 3) exosomes isolated from second healthy individual following vaccination (n = 5), and 4) mice immunized with SARS-CoV-2 spike protein (n = 5). Animals were sacrificed at day 30, blood was collected for ELISA, and spleens were harvested for T cell responses.
Detection of Abs to SARS-CoV-2 spike protein in mice serum
Development of Abs to SARS-CoV-2 spike Ag was determined using an ELISA, as described in previous section.
ELISPOT for murine splenocyte responses to SARS-CoV-2 spike protein Ags
Statistical analysis
Data were analyzed using Prism 8.0 software (GraphPad). The Ab levels for SARS-CoV-2 spike protein and the OD of exosomes containing SARS-CoV-2 spike protein were compared using Wilcoxon rank test. Results from animal experiments were analyzed using two-way ANOVA. Data were expressed as mean and SD. The p values <0.05 were considered statistically significant.
Results and Discussion
Exosome isolation
The mean size of the particles used in our study were <200 nm, in agreement with the exosome size described by the International Society for Extracellular Vesicles. Representative images for exosomes are given in (Fig. 1A. There was no significant difference in the number of exosomes from different individuals.
(A) Representative NanoSight image for exosomes from vaccinated individuals with mean and median sizes (black thin line in the graph indicates the three measurements of the same sample, and red line is the average of all three lines). (B) Transmission electron microscopy images of SARS-CoV-2 spike Ag on exosomes from control exosomes from control and vaccinated individuals. Arrows indicate SARS-CoV-2 spike-positive exosomes. Right side, third image is the zoomed image of positive exosome from vaccinated sample (original magnification x 50,000). We have used anti-coronavirus FIPV3-70 Ab as negative control for both the samples.
(A) Representative NanoSight image for exosomes from vaccinated individuals with mean and median sizes (black thin line in the graph indicates the three measurements of the same sample, and red line is the average of all three lines). (B) Transmission electron microscopy images of SARS-CoV-2 spike Ag on exosomes from control exosomes from control and vaccinated individuals. Arrows indicate SARS-CoV-2 spike-positive exosomes. Right side, third image is the zoomed image of positive exosome from vaccinated sample (original magnification x 50,000). We have used anti-coronavirus FIPV3-70 Ab as negative control for both the samples.
Transmission electron microscopy demonstrated the surface expression of SARS-CoV-2 spike protein in isolated exosomes from vaccinated individuals
We performed transmission electron microscopy using Abs specific for SARS-CoV-2 spike to demonstrate the presence of SARS-CoV-2 Ags on the surface of exosomes from controls and healthy vaccinated individuals. Exosomes from vaccinated individuals are positive for SARS-CoV-2 Ag (Fig. 1B). We have also stained both the exosome samples with coronavirus FIPV3-70 Ab as negative control and did not observe any positive reaction in exosomes (Fig. 1B).
Kinetics of development of Abs for SARS-CoV-2 spike protein in vaccinated people
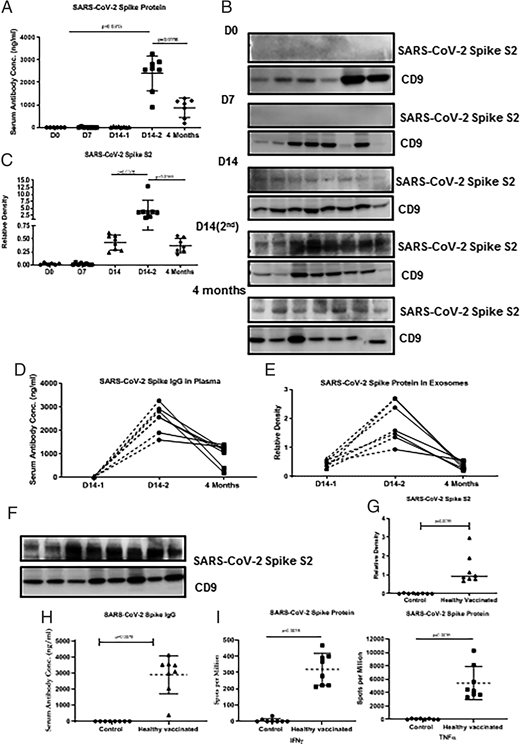
Abs to SARS-CoV-2 spike protein were detected in all the healthy vaccinated individuals after day 14 of the second dose of the vaccine (mean concentration, 2401.25 ± 773.45 ng/ml) with p values <0.0001 when compared with no vaccination and day 14 of the first dose of the vaccine. The Ab levels after 4 mo of vaccination had decreased to 1107.38 ± 681.63ng/ml. This decrease is significantly lower compared with the Abs developed at day 14 following the second shot of vaccine (p = 0.0313) (Fig. 2A).
(A) Levels of SARS-CoV-2 spike Ab in vaccinated healthy individuals at day 0, day 7, and day 14 after first dose of vaccine (14-1), day 14 after second dose of vaccine (14-2), and 4 mo after second dose of vaccine. (B) Western blot of exosome protein SARS-CoV-2 spike protein S2 at day 0, day 7, and day 14-1, day 14-2, and 4 mo after second dose of vaccine. (C) Densitometry and statistical analysis of Western blots. (D) Before and after line plot of levels of SARS-CoV-2 spike Ab in vaccinated healthy individuals at day 14-1, day 14-2, and 4 mo after second dose of vaccine (E) Before and after line plot of densitometry of Western blots for SARS-CoV-2 spike protein in vaccinated healthy individuals at day 14-1, day 14-2, and 4 mo after second dose of vaccine. (F) Western blot of SARS-CoV-2 spike protein S2 in exosomes within 14 d after second dose of vaccine in healthy individuals. (G) Densitometry and statistical analysis of Western blots. (H) Levels of SARS-CoV-2 spike Ab in vaccinated healthy individuals at 14 d after second dose of vaccine. (I) ELISPOT for cytokine development (TNF-α and IFN-γ) in response to SARS-CoV-2 spike protein. All graphs are represented as scatter dot plots with mean and SD (vertical bar line). CD9 is used to normalize the all the blots. Western blots and Ab development experiments were performed at least three times independently.
(A) Levels of SARS-CoV-2 spike Ab in vaccinated healthy individuals at day 0, day 7, and day 14 after first dose of vaccine (14-1), day 14 after second dose of vaccine (14-2), and 4 mo after second dose of vaccine. (B) Western blot of exosome protein SARS-CoV-2 spike protein S2 at day 0, day 7, and day 14-1, day 14-2, and 4 mo after second dose of vaccine. (C) Densitometry and statistical analysis of Western blots. (D) Before and after line plot of levels of SARS-CoV-2 spike Ab in vaccinated healthy individuals at day 14-1, day 14-2, and 4 mo after second dose of vaccine (E) Before and after line plot of densitometry of Western blots for SARS-CoV-2 spike protein in vaccinated healthy individuals at day 14-1, day 14-2, and 4 mo after second dose of vaccine. (F) Western blot of SARS-CoV-2 spike protein S2 in exosomes within 14 d after second dose of vaccine in healthy individuals. (G) Densitometry and statistical analysis of Western blots. (H) Levels of SARS-CoV-2 spike Ab in vaccinated healthy individuals at 14 d after second dose of vaccine. (I) ELISPOT for cytokine development (TNF-α and IFN-γ) in response to SARS-CoV-2 spike protein. All graphs are represented as scatter dot plots with mean and SD (vertical bar line). CD9 is used to normalize the all the blots. Western blots and Ab development experiments were performed at least three times independently.
Circulating exosomes isolated from vaccinated individuals contained SARS-CoV-2 spike protein Ag S2
We analyzed plasma from vaccinated healthy individuals at days 0, 7, and 14 after the first dose of the vaccine and day 14 of the second dose for the presence of exosomes carrying the SARS-CoV-2 spike protein (Fig. 2B, 2C). The results demonstrated the presence of SARS-CoV-2 spike Ag S2 on exosomes at day 14 of dose 1. There is a significant increase in the concentration of the spike protein at day 14 of dose 2, with a p value of 0.0299. The amount of SARS-CoV-2 spike protein in exosomes after 4 mo of both doses of vaccine was significantly decreased compared with day 14 after the second dose, with the p value of 0.0078. Kinetics of Ab development to the spike protein and exosomes with spike protein for each healthy individual at different time points (day 14 after first and second dose and 4 mo after second dose) are shown in (Fig. 2D. Both the kinetics of Ab development and the amount of SARS-CoV-2 spike protein exosomes are in agreement with each other, as both are increased following the second booster dose at day 14 (Fig. 2E). There is a decrease in Ab levels to the SARS-CoV-2 spike protein and the amount of SARS-CoV-2 spike protein in exosomes in each healthy individual from day14 of second booster dose to 4 mo of the second booster dose (Fig. 2D, 2E). Data for each individual for this subset is given as Supplemental Fig. 1 and Supplemental Fig. 2.
Circulating exosomes isolated from vaccinated healthy individuals contained SARS-CoV-2 spike protein Ag S2
We analyzed exosomes from vaccinated healthy individuals on day 14 following the second dose of vaccine. The results demonstrated significant increases in the concentration of exosomes with SARS-CoV-2 spike protein (Fig. 2F, 2G). In parallel, we also found significantly increased levels of Abs to SARS-CoV-2 spike protein in the individuals following both the doses of vaccine compared with healthy controls (Fig. 2H).
Higher levels of cytokines IFN-γ and TNF-α in healthy vaccinated individuals compared with controls
T cell responses to SARS-CoV-2 spike protein Ag in healthy vaccinated individuals were analyzed using ELISPOT. Cytokines IFN-γ and TNF-α–producing cells were significantly higher in vaccinated healthy individuals compared with healthy controls in response to SARS-CoV-2 spike Ag (p = 0.0078) (Fig. 2I ). T cells producing either of the cytokines in response to nucleocapsid Ag were not increased.
Immunization with exosomes from vaccinated individual with spike protein induced higher levels of Abs to SARS-CoV-2 spike protein in mice
We immunized C57BL/6 mice with exosomes isolated from fully vaccinated individuals and controls. However, mice immunized with exosomes from fully vaccinated individuals developed significantly higher Abs to SARS-CoV-2 spike Ag at day 15 than controls (181.49 ± 37.02 versus 64.44 ± 1.7; p < 0.0449) at day 21 (352.82 ± 128.82 versus 20.84 ± 2.24; p < 0.0001) and at day 30 (372.34 ± 56.08 versus 25.17 ± 1.08 p < 0.0001) (Fig. 3A). C57BL/6 animals immunized with SARS-CoV-2 spike protein have also shown increased levels of SARS-CoV-2 spike Ab (Fig. 3A).
(A) ELISA of serum SARS-CoV-2 spike after immunizing the mice with exosomes from controls and vaccinated individuals at day 15, day 21 and day 30. (B) ELISPOT for cytokine development (IL-10, IL-17, TNF-α, and IFN-γ) in splenocytes in response to SARS-CoV-2 spike Ag after immunizing the mice with exosomes from controls and vaccinated individuals at day 30. Graphs are represented as bar graphs with mean and SD (vertical bar line). The mice experiments were performed at least three times independently; in each group there were n = 3 or n = 5 animals.
(A) ELISA of serum SARS-CoV-2 spike after immunizing the mice with exosomes from controls and vaccinated individuals at day 15, day 21 and day 30. (B) ELISPOT for cytokine development (IL-10, IL-17, TNF-α, and IFN-γ) in splenocytes in response to SARS-CoV-2 spike Ag after immunizing the mice with exosomes from controls and vaccinated individuals at day 30. Graphs are represented as bar graphs with mean and SD (vertical bar line). The mice experiments were performed at least three times independently; in each group there were n = 3 or n = 5 animals.
Higher levels of cytokines (IFN-γ and TNF-α) in splenic lymphocytes from mice immunized with exosomes from vaccinated individuals
Splenic lymphocytes from mice immunized with exosomes from vaccinated individuals versus controls demonstrated an increase in the number of cytokine–secreting cells: IFN-γ (853.77 ± 517.84 versus 340.36 ± 38.78), and TNF-α (568.25 ± 327.72 versus 102.14 ± 19.06) spots per million, but the differences are not statistically significant. Similar results were observed with mice immunized with SARS-CoV-2 spike protein (Fig. 3B). The group of mice immunized with SARS-CoV-2 spike protein have also shown increased levels of IFN-γ and TNF-α (Fig. 3B). In the current study, individuals were administered an mRNA-based vaccine developed by Pfizer–BioNTech, and our results clearly demonstrate that by 14 d after administering the first dose of vaccine exosomes carrying spike protein to SARS-CoV-2 were induced, followed by spike protein-specific Ab response developing by day 14 following booster immunization. Four months postvaccination, the levels of Ab decreased in plasma. This same trend was observed for circulating exosomes with the spike protein. These results support the conclusion that the induction of circulating exosomes with SARS-CoV-2 spike protein is potentially obligatory for effective immunization as a result of mRNA-based vaccine administration. We postulate that these exosomes with SARS-CoV-2 spike protein are taken up by the APCs, resulting in immune activation. Immunogenic potential of exosomes in respiratory viral infections has already been reported by us and others (11–13).
We also immunized C57BL/6 animals with circulating exosomes carrying spike protein isolated from vaccinated individuals and demonstrated that these exosomes are immunogenic. Following immunization, these animals developed both Abs to SARS-CoV-2 spike protein and cellular immune responses specific to SARS-CoV-2 spike protein. Our earlier findings have demonstrated that immunization of mice with human exosomes carrying lung self-antigens resulted in Abs to lung self-antigens. This occurred following the binding of human exosomes to mice APCs, leading to immune responses in mice. Therefore, we propose that the mechanism by which immune responses developed following immunization of mice requires binding of exosomes with mice APCs, leading to development of both humoral and cellular immune responses to the spike protein. It is also of interest that such an immunization strategy resulted in increased frequency of splenic lymphocytes secreting IFN-γ and TNF-α following antigenic stimulation. Based on these results in murine models, we postulate that mRNA-based vaccination of healthy individuals will result not only in Ab responses but also cellular immunity. In conclusion exosomes carrying the spike protein to SARS-CoV-2 are induced and are detectable on day 14 following the first dose of vaccination, and Abs specific to SARS-CoV-2 spike protein were detectable at a later stage following the booster dose. We propose that the induction of circulating exosomes with SARS-CoV-2 spike protein Ag is necessary for effective immunization following mRNA-based vaccination of healthy individuals. We also demonstrated that the exosomes from vaccinated individuals were immunogenic and induced Abs to SARS-CoV-2 spike protein as well as T cell responses to spike protein Ag, suggesting that mRNA-based vaccination-induced exosomes with SARS-CoV-2 spike protein Ag will not only induce humoral immunity but also cellular immune responses.
Acknowledgements
We acknowledge Billie Glasscock and Kristina Nally for assistance in preparing this manuscript.
Footnotes
This work was supported by National Institutes of Health Grant AI123034 and funds from the St. Joseph foundation (to T.M.).
All authors have reviewed and approved the manuscript and have contributed in a substantial and intellectual manner to the work.
The online version of this article contains supplemental material.
References
Disclosures
The authors have no financial conflicts of interest.


