「消費税廃止」するべき理由を徹底解説
消費税がいかに害悪かを説明します
まずは枕から。
税というものを考える上で『タバコ税』は実に分かり易い特徴が現れている。
この図を見てもらいたい
タバコは何度も値上がりしてきたので『販売実績』はどんどん下がっていった。しかし『税収』は横ばい。
つまり税金を上げたら税収がそのままアップするのではなく『税金には罰金の効果→購買を抑制する効果』があるということ。それはもう販売値段が25年前に比べて倍以上になっているので、売上も見事に半減以下になっている。
そしてグラフを見て「同じ額を維持してるならいいじゃないか」と勘違いするかもしれないが、残念ながらこれは『国に納税した額』であってタバコ企業の売上金額自体は大幅に下がっている。
消費税もタバコ税と同じ、というか商品とか関係なく売上そのものに課税される税金なのでさらに酷く、消費税によって日本中ですべての物価が上がり、日本中で購買抑制効果がでた、不景気になったのはそのせい。
これは当たり前で、私たち国民の毎月の給料は変わらないどころか年々「所得の中央値」は下がる一方だからだ。
これ酷いと思わないか?1994年の中央値505万円→25年後→2019年の中央値374万円 25年間で131万円下落。それ以降も実質賃金はずーーーーっと下がり続けているので、今は更に酷い。
なので当然、一ヶ月に使える食料品や日用品の金額には限度があるので、そうなると買う量を抑制するか安い物を買うしか無い。
すると前述したタバコ税の時のように『”税収”という観点で見たら増税した分横ばい、もしくは税収増になるが、販売店側としては売上が下がる』という現象が起きる。
さて本題。
消費税は預かり税ではない
インボイス反対派へのデマ誹謗中傷でよく聞くワードが「益税」「客から預かった消費税をポッケナイナイ」
橋下徹やホリエモンらが吹聴しているこれらはもちろん大嘘だ。
実際に過去、サラリーマン新党という政党がその上記の主張をもとに裁判を起こした結果、財務省側の「消費税は預り金ではない」という主張が通って棄却されている。
2023年2月10日衆議院内閣委員会でも財務大臣政務官が同様の回答『預り税ではありません』もちろん「預かり金」でも「益税」でも無い
という回答をしている。動画リンクも貼っておくので詳しく知りたい方はどうぞ。
それもそのはず、後述で詳しく説明するが『そもそも消費税は輸出企業へ還付金という支援をするために出来た制度』なので、こういう結論になるのは当たり前の事だ。消費税は預かった税金をそのまま納税しなくてはいけない「物品税」「入湯税」のような間接税ではない。では「何税」なのか?
消費税は直接税であり第2法人税
この実態も知っておいていただきたい。とにかく消費税を調べていくと政府と御用メディアが吹聴していたことが何もかもウソだらけだと判る。
売上の1/11から、その他経費の1/11を差し引いた額を納税する義務があるのが消費税。ただし諸経費のなかで最も割を食う「人件費」はその他経費に含まれない。つまりは『人件費とその他経費の分を差し引いた、利益のみに課税される 法人税』と違い『その他経費の分を差し引いた、人件費と利益の合計額に対して課税される消費税』という区別。すなわち第2法人税という呼び名にふさわしい税と言える。
この税の悪質性は『派遣や業務委託は物扱いでその他経費に含まれる』という点。消費税は『社員を減らして派遣や委託を増やすと節税が出来て利益が増える税』というとんでもない税だと言うこと。パソナ竹中平蔵や維新もニッコリ、企業が利益を上げるためには社員は極力減らしていかないといけない、もちろん給料も上げ辛くなる要因となっている悪質性の塊のような税、極めつけは「自己破産しても納税支払い義務が消えない悪魔の税」それが消費税の正体。
そして「なんでこんな複雑な税の取り方をするのか?」その解説をしていく。
2022年度の消費税収はおよそ22兆円
おーそんなにあるのか?と思いきや実はこれにはカラクリがある。
実はこれは『還付金』が引かれた後の金額ということ。
主に『輸出還付金』『輸出戻し税』と呼ばれている。
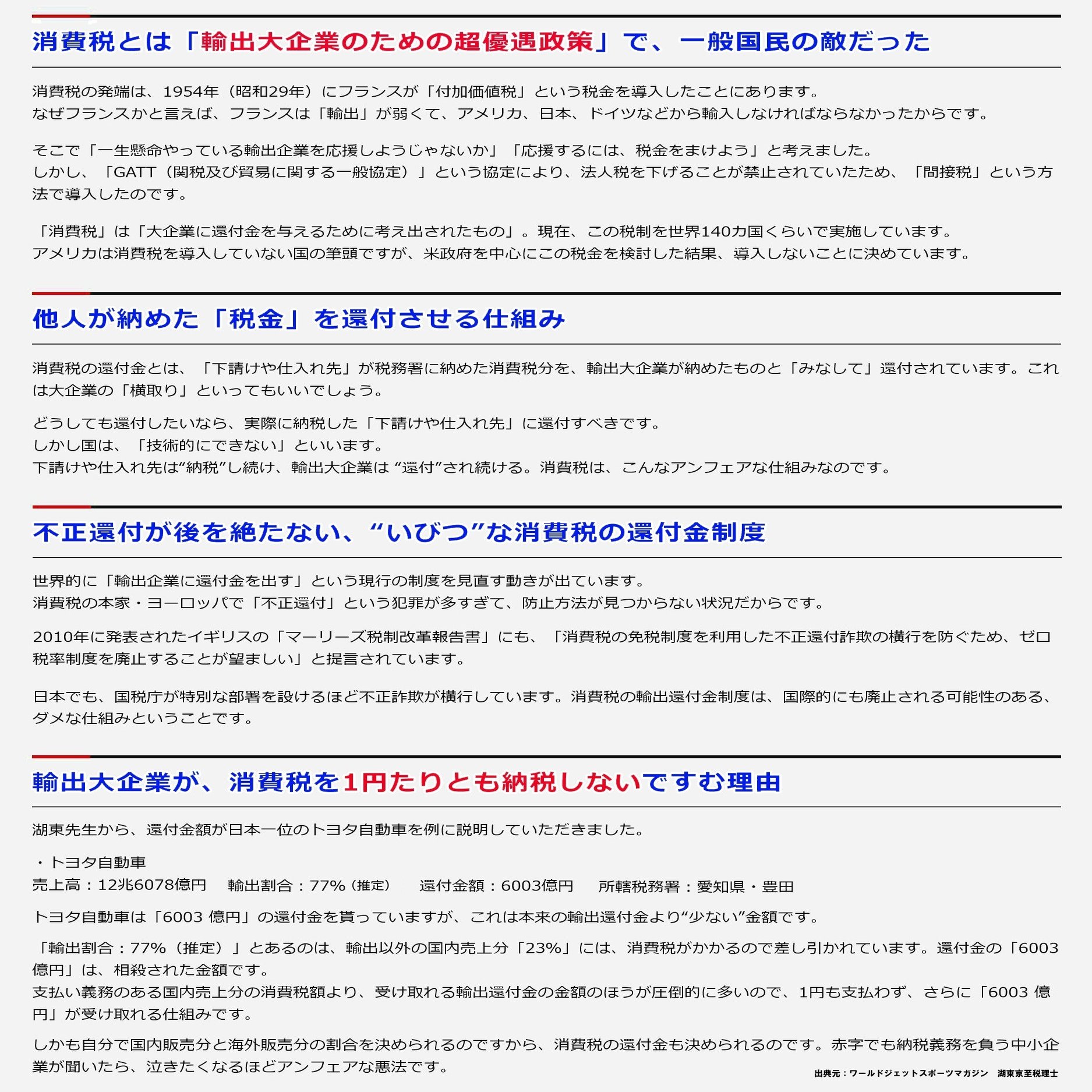
『輸出還付金』輸出戻し税とは
まず知ってもらいたいのは、そもそも消費税というのは輸出企業を資金援助するために出来た税、だという事。これはこの記事をお読み頂くうえで一番大事な点なので念頭に置いてもらいたい。
なぜなら、法律上、輸出企業だけを優遇するというのは違反されているので、国の輸出企業を活性化させたいとして当時のフランス政府がルノーを合法的に資金援助するために始めたのが消費税(正式名称:付加価値税)の始まりになる。
先程気づいたが、ググったらと「輸出戻し税 デマ」という記事が出てきたりするが、それこそがデマで、そもそもが輸出戻し税のために出来た税だというのは知っておいてもらいたい。ここを間違えると大恥かきますよ。
見ての通り、2021年度の時点で6兆円(6.6兆円とも)
輸出の割合の方が多い大企業にとっては、消費税は払う税ではなく貰う税ということだ。
私がこの事実を知ったのは湖東京至税理士の記事がキッカケなので、そちらも紹介しておこう。
これら輸出大企業がある税務署は、消費税収が軒並み赤字となっている。初めて知った人は意味が分からんだろう「税収がマイナス」って‥。愛知県の豊田税務署なんぞはマイナス4000億円、上記にある2021年還付金をみたら6000億円還付されてるようなので、トヨタ以外の中小零細企業など国内販売企業が計2000億円ほど納税していたのだろう。しかしトヨタに還付という名の資金援助をしたせいで豊田税務署は4000億円マイナス。これが実態。「消費税がなんの為にある税なのか」はこれを見たら一目瞭然だろう。トヨタは内部留保も企業トップクラス、その裏にはこういうカラクリが隠されていた。
このように、現実に輸出大企業がある税務署は税収が赤字になっている。
なにが悲しくて税務署の税収がマイナスにされてるのか。輸出大企業に払ってる赤字分を、中小零細企業がせっせと納税してまかなっている税、それが消費税。この現実を無視してインボイス賛成だの中小零細フリーランスにデマ誹謗中傷をぶつけてる連中は滑稽でしかない。
そして前述した『消費税収22兆円』は、輸出還付金がすでに差し引かれている金額だということ。これは初耳の方が多いんじゃないだろうか。なにが「消費税は安定財源」なんだよ?と。思いっきり4分の1近くをトヨタら輸出大企業に抜かれたあとの数字を公表しておいて「何が安定財源だよ!」と腹が立たないか?
さらに極めつけ、令和5年度の還付金は10兆円を超える見込み。
とんでもない金額だが、改めて認識して欲しいのは消費税10%の現在で、輸出企業への還付金が10兆円も支払われるという事実。経団連や経済同友会や財務省や、財務官僚の天下り先である国際機関IMFやOECD、緊縮派で「財源プール論」を掲げてる与野党のカルト議員どもは『さらに消費税を上げて将来のための安定財源に』などと抜かしてるが、仮に消費税20%だったら還付金が20兆円になっていたという事だぞ。「消費税は安定財源」と抜かす連中には最大限警戒をしよう。その場に立ち会ったら是非その場で反論してほしい。私のこの記事を見せてもいい。
続いて、さらに腹が立つ話を進めよう。
消費税増税と法人税減税はセット
この図をみたらとても分かり易い。消費税が4回増税してる間に法人税は10回も減税している。
金額ベースでも見てみよう。
このように、消費税収として増えた分の税収の七割以上が、法人税減税の穴埋めとしてほぼ相殺されてしまっている。
『消費税は安定財源』とは、安定して法人税を下げられるようになるための税という意味だということだ。
社会保障のためと言い張ってるが‥
ここで『アレ?消費税って社会保障に使うために税率上げてますって言ってなかったか???』という疑問が出てくる、それもそのはず、消費税法 1条2項には『消費税は……医療及び介護の社会保障給付並びに少子化に対処するための施策に要する経費に充てるものとする』と書かれている。
こを読み解くポイントは『充てるものとする』という点、言い換えると「必ず充てなければならない」とは書かれていない
つまりは『そうなったらいいよねー、出来るだけそうなるようにしたいねー』と言ってるのと同じで、拘束力も罰則規定も何もない。詐欺師のデマと同レベル。それが日本の消費税法として記載されている。
さら極めつけ、特別会計ではなく他の税収とゴッチャになってる一般会計として税徴収されているので、完全に国民を騙すつもりで行っている事がわかる。
この通り、ただし「社会保障に一円も使ってない」とまでは言えず「せいぜい1割程度は賄われているのかな?知らんけど」と言えなくもない。だから消費税法としては嘘ではない、と言えなくもないが残念ながら『大ウソ』だという証拠を貼る。
こちらは正式な政府広報のポスターおよび全面広告。
消費税率が8%に上がる際に『消費税は全額、社会保障の充実と安定化に使われています』と明確に提示している。
消費税率が10%に上がる際の全面広告も書いてる事すべてが『嘘・嘘・嘘』のオンパレード。
政府の嘘ポスターはまだまだある
とめないで!私の払った消費税。
前述したとおり、裁判の判決でも財務省の国会答弁でも「消費者から預かった金を納税する税ではない」と認定されているにもかかわらず、この嘘広告。日本国政府が詐欺ペテンを行った証拠だ。この頃から政府は大嘘つきだったと認識を持って欲しい。
ちなみに消費税導入は1989年で、このポスターも同年に配布されていたもの。
『消費税は預かり税ではない』にもかかわらず、堂々と大嘘ポスターを普及させる国税庁。こちらも三十年前のもの。橋下徹はつい先日も「預かり税だ」とほざいていたので、奴の頭は三十年前から止まっているという事になる。
さらには当時人気絶頂だったこの人まで嘘宣伝に起用。
着目すべきは「いわば預り金なんだぜ」という点、嘘宣伝に国民から総ツッコミが入ったので、ちょっと弱腰の言い回しに変わっている。
さらには去年のNHK生放送でも↓
大ウソである
さらに甘利明(神奈川20区)キックボード利権団体・会長が御用テレビを使い吹聴している『日本の消費税は世界で1番低い』こちらも大嘘。
日本には、およそ50種類の税金があり、国民負担率5割(五公五民)の状況は世界で見ても高い部類にあり、なおかつ「徴収した税金の国民への還元率」は先進国ダントツ最下位。ただただ何の見返りも無いのに国に税金を収めさせられている国、それが日本。さらに上の図を見ても分かる通り、別に消費税単体を見ても特に「世界で1番低い」訳でも何でも無く、軽減税率が低い点も考慮したら日本は中の下といった所。つまり嘘嘘嘘まみれ。
自民党は党議拘束により、アメリカと財務省と経団連の言いなりになって国民を騙し搾取しなくてはいけない宿命を背負っているので、自民党議員は全員「嘘つき」であると言い切って良い。
富裕層の所得税も下げられた
さらに、上記画像から、所得税の減少にも着目してほしい。
つまりはこういうこと。
所得税の累進課税は、消費税導入前と比べ、高所得者への負担率がゴリゴリに下げられ、富裕層を優遇。
このせいで大幅に所得税収が下がったが、こちらも消費税収の増加分がしっかりと穴埋めになっている。
つまり所得税においても『消費税増税と富裕層への税優遇はセット』と言える。
さらに住民税は一律課税にされ、高所得者は8%減り、低所得者は逆に5%増えた。
つまり政府がやってきたことは「輸出企業や大企業や富裕層をとことん優遇し、減らした税収の穴埋めを、庶民や社会的弱者から搾取してまかない、税収過去最高を毎年更新している地獄の構図を作ってきた」という事だとご理解いただけただろうか。日本の没落衰退は必然といえる。
話を消費税に戻すと、『消費税収22兆円』というのは『輸出戻し税がすでに差し引かれた金額』であること。『法人税と所得税の減少分を合わせると、ほぼ消費税の増加分が相殺されている』ということ。
単純計算しても1990年から2020年の消費税収の増加分17兆円、マイナス16兆円、つまりは1兆円しか消費税によって増加された分が無いということ。
そして現実は「医療負担1割→3割」「高齢者医療負担 定額800→1割もしくは3割」「厚生年金支給 60歳→65歳」「国民年金保険料の支払い 7700円→16610円」と一方的に保障は削られ負担は増やされている。
控えめに言っても『詐欺』としか言いようがない。
そもそも社会保障は国債発行で賄われてきた
前述したとおり、要は『消費税が社会保障の安定財源というのが大嘘で、輸出企業への還付金、大企業や富裕層に対しての減税や税優遇をするための税』なのだから『社会保障を税でまかなう、というのは詭弁で、すでに国債発行でまかなわれている』人口が増えて社会保障費が増えてきた分はこれまで国債発行して賄ってきたという答えが簡単に導き出される。つまりは国債発行額を増やして対応すれば良いだけの話。財務省や竹中平蔵が日本で導入した「プライマリーバランス黒字化」「財政健全化」「財政規律」という「政府の黒字化=民間の赤字化」この愚策をやめればいいだけの話。それがなぜか出来ない理由が #ザイム真理教が日本を滅ぼす #竹中平蔵懲役100年 に繋がるという訳。 このタグにはこれだけの思いが込められているという事を知ってほしい。
#平気で嘘をつく高市早苗
実際、高市早苗が2022年のNHK日曜討論 出演時に、この嘘の言い訳をタテに、れいわ新選組 大石あきこ氏を誹謗中傷した結果「#平気で嘘をつく高市早苗」がトレンド18万件超えの大炎上したのは記憶に新しい。
分かる人はとっくに問題点を理解して言及している。
ここで初めて知った人は今まで知らずにいたことを恥じて、率先してこの真実を広める側にまわって欲しい。
さらに解説を続けていく。
消費税こそが日本の不況の原因である
日本の実質国内総生産(GDP)で約54%を占めているのが「個人消費」
この個人消費が「消費税」によって大幅に減らされたことが、日本の「30年続く不景気」に大きく影響を与えてきたということがご納得いただけただろうか?
そして、さらに政府はインボイス(売上1000万円以下の事業所から消費税徴収&凄まじく細かい事務作業を強要)しようとしており、その後には消費税14%、そこからさらに19%まで上げろと経団連によって提言されている。
うだけ、庶民を冷遇して大企業を優遇しているだけ、それが消費税。
つまり、個人消費の減少によって売上が下がり、税収も下がっているので、国民の都合は関係なく、税収という数字を増やすためだけに、一番手っ取り早い方法として、消費税を上げるという政策を進めている。
ここまで読んだ方ならもうお分かりだと思うが、消費税収の7割以上を、法人税などの大企業減税に充てている。 この割合は税収が増えても変わらない、私たちの個人消費負担増額分はこういった大企業や輸出企業にほぼ全額流れているということだ。
なので、よく言われる『全額社会保障費に使う』は大嘘であり、『消費税は安定財源』とは、大企業を優遇するための安定財源というのが正解。
あなたは、これを知ってもまだ消費税を払いたいと思いますか? 払う価値がある税だと思いますか? 企業の内部留保が10年連続で過去最高を更新し、ついには516兆円を超えました
それでもこの大企業へ優遇するためにこれからも消費税を払い、なおかつ経団連ら大企業側の言い分『安定財源のために』とやらを鵜呑みにして消費税増額してもいいと思いますか?
そもそも消費税が導入された経緯
要約すると、当時は「売上税」という名前で導入される予定だった。この名前はまさにそのものズバリで「事業者の売上に対して課税される税だから売上税」税の名前としてはとても分かりやすい。実はそのわかり易さが原因で、国民の多くが『どれだけ不景気の原因を招く税か』を理解できてしまい、日本中で反対運動が起こった。一旦強行採決され通された売上税だったが、過半数の野党議員によって国会で徹夜の「牛歩戦術」が行われ廃案に追い込んだ。映像を観たい方は下記リンクからどうぞ。
https://www2.nhk.or.jp/archives/movies/?id=D0009030692_00000
そうして中曽根政権は失墜したが、その2年後の竹下登政権が、税制度はそのまま変わらないにもかかわらず、名称を「消費税」という詐欺名称に変え、レシートに内税外税を記載させるという「消費税レシートの嘘」で国民を騙す手法を日本中で広め「売上から課税するんじゃなくて消費者が負担するというテイで便乗値上げしていいですよ」と無理やり納得させ、さらに「売上3千万円以下は免税事業者です」という条件をつける事によって、1989年、消費税が導入された。
財務省が「消費税は預り金的な性格を有する税」という言い訳をするのはここに起因がある。つまり法律上はあくまで「消費者から貰おうが貰えなかろうが事業者が払う直接税」であり、性質は第二法人税そのものであるにもかかわらず、建前として全然違うことを国民に伝えて騙してきたことを誤魔化すために、現在も「~的な性格で‥」と言葉を濁している。
その後、消費税が5% 8% 10%と引き上げられてきた最中、法人税は10回も減税し、2004年には免税事業者の上限が「1千万円以下」になった。
そして今回の「1千万円以下は免税事業者という条件を廃止するインボイス制度導入」とされてしまったが、導入から34年も経過しているにもかかわらず、ここ最近商売を始めた人が便乗値上げなど出来るわけがないだろう。長年この価格帯でやってきてるうえ、消費税という大企業優遇極悪税のせいで日本の不況が年々悪化して、現在とんでもなく熾烈な価格競争にさらされている。便乗どころか生きるだけで精一杯の収入でやりくりしている人が大半だ。
そもそも輸出還付金と法人税減税のためにある消費税を、この大不況のタイミングで低収入者に納税させる、それも、民間の納税経理業務コスト年4兆円の損失を負ってでもというのだから悪魔の所業としか言いようがない。
ここまで日本が酷くなった元凶は、繰り返し言うが、増税して国民を苦しめると出世できるクソシステムの悪の組織「財務省 #ザイム真理教 」および「プライマリーバランスの黒字化」「財政規律」「国の財政の健全化」というゴミ理論を日本で導入させた竹中平蔵のせいだという事は知っておいてもらいたい。
おさらい
『消費税が預かり税というのはウソ』その実態は『事業者の直接税であり第2法人税』これは社員を派遣や委託にすると利益が増える仕組みになっており、社員の賃金も上げられなくなる極悪税。そしてなぜこんな複雑な税の仕組みなのか、その理由は『輸出還付金・輸出戻し税で輸出大企業を資金支援するための税だから』さらに『消費税増税と法人税減税はセット』 他の国は食料品や生活必需品にはゼロ税率など大幅な軽減税率の措置をしているうえ消費税を増やした分ちゃんと社会保障が大幅に増やされている。ここまで徹底的に大企業優遇するためだけに消費税が上げられてる国は世界で日本だけ。
『消費を抑制する効果のある消費税』のせいでGDPの5割を占める個人消費が大幅に減り、その結果、30年間近く経済停滞しつづけ『経済成長率が世界最下位』になったまさに原因そのものだ。
残念なことに日本国民のほとんどがこの真実を知らない。
カルト自民党や財務省(ザイム真理教)や池上彰を代表とする政府御用マスゴミの大ウソに騙され続けている国民が多いせいで、日本が沈み続けているのは馬鹿らしいと思わないか?
これらの知識を自分のモノにして、真実を広める側になってほしい。
2023.10.1に「消費税の正体ばらし隊」が発足された。ぜひ隊員としてあなたも活動してほしい。
私の私見による代替案
-----------------
ここからは私見による提案です。1つの回答、方向性の1つとしてご理解ください。
まず、野党の提言案としてきかれる「内部留保税」は必要ありません。
別の記事で解説してますが、そもそも「#税は財源ではない」ので、税収が増えたから他に回せますというものではない。ただお金をこの世から消すだけの行為なので、こういう「貨幣のプール論」の議論は止めていただきたい。日本のインフレ率は世界で見ても最低レベル、現在の物価高騰は輸入物価高騰によるもので、ただただ税を絞れば解決という状況では全くない。ではどうすればいいか?
法人税を、消費税が無かった頃の税率に戻すこと、消費税を廃止すること。これで内部留保が自然と吐き出されます。 企業が法人税の節税のために設備投資や従業員への報酬に使うようになるので、貯め込まれていただけの金が社会に循環することになり、「赤字なら払わなくて良い法人税の税率を上げて」「赤字でもは払わなきゃいけない消費税を無くす」ことにより、中小零細企業や赤字企業や個人企業への負担は軽くなるので、倒産や失業や生活苦による自殺を防ぎ、失業率も下がり、生活の安定や保証が生まれることで、子どもが産みやすく育てやすい環境に自然となっていきます。
そんな単純にいかないと言ってしまえばそれまでだが、少なくとも自公カルト政府の「異次元の少子化対策」に比べたら100倍マシでしょう。
この #消費税の真実 をカルト自公政府・カルト財務省に指摘している唯一の政党が #れいわ新選組 です。街宣活動でもこの情報を国民に知らせるための活動を日々行っています。
なので私は、れいわ新選組が政界で議席を増やし影響力を高めていく事が、カルト自公維国による軍拡&大増税を防ぐ唯一の方法だと思っています。 賛同していただければ、ぜひ、れいわの活動に、一部でも良いので賛同&支持して頂きたい。 「山本太郎は好かん」「大石あきこは好かん」という方も、このれいわの経済政策や、山本太郎氏の国会質疑の内容や岸田へのガン詰めは認めるところはあるでしょう?
それでも れいわをどうしても支持できないという方も、せめてあなたが支持する政党や政治家に「消費税の真実」や「国債は国民の借金ではない」や「緊急事態条項反対」これらを提言して、仕事をサボっている政治家に国民のための仕事するようケツを叩いてもらえませんか? 私は、国の景気が良くなり政治とカルトと断絶し差別がない社会になれれば、誰が政権を取っても構わないと思っている。自国維公(地獄行こう)は利権中抜き既得権益と軍拡&大増税しか考えてない優生思想で選民思想の差別主義者しかいないから嫌いなだけ。
私たちの投票と行動で、日本中で明石市のような街を増やしませんか? アメリカの犬カルト政府に搾取されたい放題の、こんな地獄のような日本を国民ひとりひとりの横のつながりを拡げて変えましょうよ。
消費税の説明は以上になります。
なお、減税を訴えると必ず言われる「財源はどうするんだ?日本の借金を次の世代に押し付けるつもりか?」という勘違いをしてる人に対して、ぐうの音も出ないぐらい徹底論破した記事、こちらもお勧めします。
「国民1人当たり1千万円の借金」という「国の借金の嘘」を徹底解説
この記事が気に入ったらサポートをしてみませんか?

