ちょっと待ってちょうだい兄さん!

  • 1二次元好きの匿名さん24/02/03(土) 22:39:58
  • 2二次元好きの匿名さん24/02/03(土) 22:40:59

    感謝の保守

  • 3二次元好きの匿名さん24/02/03(土) 22:41:58

    感謝のたて乙

  • 4二次元好きの匿名さん24/02/03(土) 22:42:29

    たておつです!
    孫娘マリーと後妻の妹の娘のカヨコは衝撃的でしたね…

  • 5二次元好きの匿名さん24/02/03(土) 22:59:06

    なんだよ、俺が出かけて戻ってる間になんてっこた?!
    待ってろ今家系図更新してやる

  • 6二次元好きの匿名さん24/02/03(土) 22:59:30

    関係複雑骨折リオが面白すぎてリオのネタスレでも建てるかと思う今日この頃。

  • 7二次元好きの匿名さん24/02/03(土) 23:00:11

    とりあえず10まで保守

  • 8二次元好きの匿名さん24/02/03(土) 23:00:48

    なんであの混沌からさらに複雑骨折を起こしてるんですか???(宇宙猫)

  • 9二次元好きの匿名さん24/02/03(土) 23:01:10

    カヨコが実は内心ではC&Cに対抗心を持ってたら美味しい

  • 10二次元好きの匿名さん24/02/03(土) 23:01:50

    マリーがさらに○っちになっちゃう…!

  • 11二次元好きの匿名さん24/02/03(土) 23:02:41

    家系図整理してたら新たな情報が出てきて混乱するユウカ

  • 12二次元好きの匿名さん24/02/03(土) 23:02:41

    ここまでくるともうキヴォトスの生徒全員ともう何かしらのつながりあるだろ

  • 13二次元好きの匿名さん24/02/03(土) 23:07:37

    >>12

    神話もそんな感じですものね(偏見)

  • 14二次元好きの匿名さん24/02/03(土) 23:08:39

    今の所家系図的に繋がりがある生徒全員元々インモラルな雰囲気あって草

  • 15二次元好きの匿名さん24/02/03(土) 23:10:02

    一応ご想像にお任せで自由に組み合わせられるからなぁ
    なのでわしは父方の祖母の妹の孫娘サオリと後妻の妹の娘ニヤを妄想するぜぇ(SS出力はむりぽ)

  • 16二次元好きの匿名さん24/02/03(土) 23:12:46

    >>9

    突然マリーを見習えとかカヨコが悲しむとか言ってるのが聞こえてきたら宇宙猫になりながら兄妹のほう見ると思う

  • 17二次元好きの匿名さん24/02/03(土) 23:13:21

    とりあえず前スレのまとめ
    ①リオ
    先生の義理の妹。
    先生の父親の後妻と、前の旦那との間に出来た子供。
    その複雑な家庭環境から以前は荒れていたが、そんな自分を引き戻そうと身体を張ってくれた兄(=先生)にベタ惚れ。
    甥っ子を兄と呼ぶとか(笑)

    ②ヒマリ
    先生の叔母。
    先生の実の母親の妹で、元義理の兄のことは姉を捨てた男として毛嫌いしてるが、その息子(=先生)のことは大好き。
    チンピラビッグシスター(笑)

    ③???
    先生の義理の母親の妹の娘

    ④???
    先生の父方の祖母の生き別れた妹が遺した孫娘

  • 18二次元好きの匿名さん24/02/03(土) 23:14:28

    改めて聞いても意味わかんねえ…

  • 19二次元好きの匿名さん24/02/03(土) 23:15:28

    ミレニアム上層部がこんな家系図複雑骨折状態になってるとかそらモモイは飛び起きるしアリスはフリーズするわな

  • 20二次元好きの匿名さん24/02/03(土) 23:16:24

    >>17

    3と4は各自妄想の余地があるのが面白い

  • 21二次元好きの匿名さん24/02/03(土) 23:17:15

    考察スレになったところまでは知ってるけど、いまの状況教えてくれ

  • 22二次元好きの匿名さん24/02/03(土) 23:19:00

    >>21

    考察が纏まったのに爆弾投下された

  • 23二次元好きの匿名さん24/02/03(土) 23:19:44

    なんか更に家系図が複雑骨折した
    誰が該当するからは各自妄想・出力せよとのこと(筆者はカヨコ・マリーイメージだそうで)

  • 24二次元好きの匿名さん24/02/03(土) 23:22:48

    チンピラだった頃のリオとカズサには因縁があった概念も投下された

  • 25二次元好きの匿名さん24/02/03(土) 23:22:50

    絵面が完全に高校生くらいの子持ち夫婦なんよ

  • 26二次元好きの匿名さん24/02/03(土) 23:23:11

    このレスは削除されています

  • 27二次元好きの匿名さん24/02/03(土) 23:25:12

    俺恵じゃないから無量空所何回も受けられないよ

  • 28二次元好きの匿名さん24/02/03(土) 23:27:24

    改めて思うが筆者の膨大な情報量を文章にして我々の脳内に叩きつける能力が凄い

  • 29二次元好きの匿名さん24/02/03(土) 23:27:34

    このレスは削除されています

  • 30二次元好きの匿名さん24/02/03(土) 23:30:47

    スレタイがラッスンゴレライに見えた

  • 31二次元好きの匿名さん24/02/03(土) 23:32:57

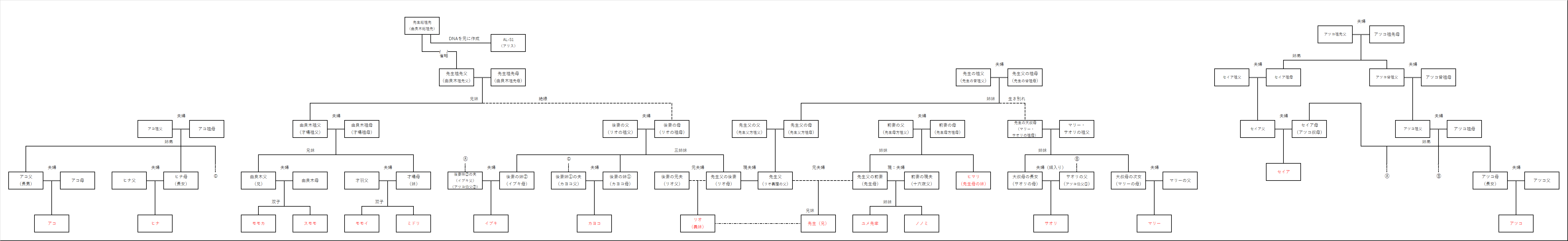
    すまん上げなおしだ。
    改めて、ほい、家系図を更新。
    今の爆弾発言から、シンプルに考えた家系図だ。
    何か考察や間違いがあるな上げてくれ。さらに更新していく。

  • 32二次元好きの匿名さん24/02/03(土) 23:36:03

    >>29

    >>31

    助かる

    一応カヨコがいとこになってヒマリとマリーサオリが叔母と姪になって、先生とマリーサオリがいとこの子供同士(この関係性を表す言葉を知らない)になるのか

  • 33二次元好きの匿名さん24/02/03(土) 23:37:39

    地獄みたいな家系図だ…

  • 34二次元好きの匿名さん24/02/03(土) 23:39:53

    さらっとサオリ組み込まれてて草
    いやそうだよな、孫娘一人とは言ってないし
    ………トリニティ周りドロドロだぁー

  • 35二次元好きの匿名さん24/02/03(土) 23:42:26

    何気に割と社会的地位が高い家系で生まれてそうな生徒が家系図に入ってるんだね

  • 36二次元好きの匿名さん24/02/03(土) 23:42:37

    パヴァーヌも揉めるけどエデン条約編が更に地獄になるんだけど大丈夫?

  • 37二次元好きの匿名さん24/02/03(土) 23:43:19

    先生視点だとカヨコポジはギリギリ親族か?
    六等親までいくともう分かんないよね

  • 38二次元好きの匿名さん24/02/03(土) 23:43:24

    知ってても知らなくても地獄

  • 39二次元好きの匿名さん24/02/03(土) 23:43:38

    つまりサオリとマリーはいとこで、サオリとせんせいははとこで、カヨコとリオはいとこってコト!?
    つまりマリーからお姉さん呼びされてくすぐったそうな顔をするサオリがいるってコト!?

    もしかして、サオリってアリウス生まれじゃなくて誘拐か捨てられでもしたんか……?

  • 40二次元好きの匿名さん24/02/03(土) 23:46:52

    >>31

    先生の「父方の」祖母って言ってるから、先生母じゃなく先生父の方に繋がるんじゃない?

  • 41二次元好きの匿名さん24/02/03(土) 23:48:15

    >>40

    すまん、そうかも修正する。

  • 42二次元好きの匿名さん24/02/03(土) 23:50:02

    >>25

    なんだこの溢れ出るインモラルは…

    前スレでヨスガるとか言われてて草生える

  • 43二次元好きの匿名さん24/02/03(土) 23:55:29

    カヨコはリオと親戚って普通に知ってそうだけど、マリーとサオリは先生とはとこ同士って知ったらびっくり仰天だろ。

  • 44二次元好きの匿名さん24/02/04(日) 00:07:11

    >>40

    の指摘を修正して父方の関係に修正


    また、イブキについても触れられているので、そちらも追加。

  • 45二次元好きの匿名さん24/02/04(日) 00:13:28

    このレスは削除されています

  • 46二次元好きの匿名さん24/02/04(日) 00:28:35

    このレスは削除されています

  • 47二次元好きの匿名さん24/02/04(日) 00:29:56

    >>44

    先生との関係

    リオ 義妹

    ヒマリ 叔母

    サオリ 母方のはとこ

    マリー 母方のはとこ

    カヨコ リオの母方のいとこ

    イブキ リオの母方のいとこ


    備考 サオリとマリーもいとこ同士

  • 48二次元好きの匿名さん24/02/04(日) 00:32:52

    一応先生から見れば全員親族か(困惑)

  • 49二次元好きの匿名さん24/02/04(日) 00:32:56

    すげぇ三大校全部に複雑な関係出来てる
    サオリ大丈夫かなこれ…

  • 50二次元好きの匿名さん24/02/04(日) 00:35:57

    このレスは削除されています

  • 51二次元好きの匿名さん24/02/04(日) 00:37:06

    >>39

    多分、アリウス分校の弾圧が関係してそうだね、

    生き別れが起きたのもそれが原因かも、



    マリーがシスターフッドなのもフッドの前身であるユスティナ協会が逃亡の手引きをした時に

    救い出されてる可能性があるから、ひょっとしたら、サオリ母とマリー母も生き別れてる可能性があるね。

  • 52二次元好きの匿名さん24/02/04(日) 00:38:17

    これ事実知ったらサオリ罪悪感で凄い事になりそうだしマリーも複雑な感情になりそう…
    先生ケア頼んだぞ(丸投げ)

  • 53二次元好きの匿名さん24/02/04(日) 00:51:41

    という事はワンチャン マリーとカヨコとリオと先生が親の結婚式とかで一同
    挨拶してる可能性あるよなこれ。

  • 54二次元好きの匿名さん24/02/04(日) 00:53:19

    >>51

    あれって確か数百年前の話じゃなかったっけ?

  • 55二次元好きの匿名さん24/02/04(日) 00:57:02

    このレスは削除されています

  • 56二次元好きの匿名さん24/02/04(日) 00:58:04

    >>54

    ムムムそうか・・・・。


    でも所々アリウス分校の影がちらつくんだよな

    下手したら、先生の父方の祖母関係は元アリウス分校の人間かもしれないね。

    例えばアリウス分校から逃げてきたとか。

  • 57二次元好きの匿名さん24/02/04(日) 01:01:26

    (モモトークでの同時通話)
    先生「―――てことになっちゃって」
    カヨコ『また兄さん巡って喧嘩してるの、リオ姉とヒマ姉?』
    マリー『お兄様のご迷惑になりますし、学園内なのですから、控えた方がよろしいかと…』
    サオリ『しかしリオ姉様の言う通り、兄様が煮え切らない態度を見せることも一因ではあるな』
    イブキ『でもリオちゃんとヒマちゃんうらやましいー!イブキもおにーちゃんとイチャイチャしたいー!』
    カヨ・マリ・サオ『『『それは確かに』』』
    リオ「ちょっと誰?イブキに変な言葉覚えさせたの?」
    ヒマリ「そうですよ、せっかくこの泥水血縁内から生まれた、貴重な清水なんですから大切にしないと…」


    ユウカ「ノア、もっと大きいホワイトボード無いかしら?」
    ノア「この家系図書き切れる幅のボードなんてキヴォトス中探しても無いですよ」
    ユズ「と、とりあえずもう一枚持ってきましょうか…?」

    モモイ「わあおそらきれい」
    ミドリ「ほんとにきれいだねえおねえちゃん」
    アリス「ディスク容量が不足しています」

  • 58二次元好きの匿名さん24/02/04(日) 01:04:02

    モモミド思考停止してるしアリスが頭パンクしとるw
    姉様兄様呼びのサオリ良いな
    そしてやっぱりイブキは癒しだね…

  • 59二次元好きの匿名さん24/02/04(日) 01:20:20

    >>57

    待って、カヨコって一番年長じゃない?

    リオとヒマリのこと姉さん呼びなんだ。

  • 60二次元好きの匿名さん24/02/04(日) 01:21:11

    >>59

    あ、先生を除けばね。


    カヨコがリオとヒマリから姉さん呼びされてるの………意外といいかも。

  • 61二次元好きの匿名さん24/02/04(日) 01:27:06

    念の為年齢もまとめておくか
    調月リオ  公式では不明
    明星ヒマリ 3年生17歳
    鬼方カヨコ 3年生18歳
    錠前サオリ 2年生17歳
    伊落マリー 1年生15歳
    丹花イブキ 1年生11歳

  • 62二次元好きの匿名さん24/02/04(日) 01:45:09

    エデン条約4章7話のサオリが土下座し先生が助けると返事してヒヨリと合流するまでの間のシーン

    サオリ「先生……何故……私は先生を撃ったのに、無条件で……」
    先生「そりゃ、先生ってのもあるけど、それ以前のキヴォトスに居る数少ない身内だしねぇ~」
    サオリ「……?!」
    先生「少し前にサオリのおばあちゃんと生き別れた姉が再開した聞いてない?」
    サオリ「あぁ、うちの婆さんが騙されてる奴か、当の昔に家族は死んでるってのに。」
    先生「あれ、嘘じゃないよ。というか、その姉さん、僕のおばあちゃんw」
    サオリ「……嘘だよな?」
    先生「嘘じゃないよ、本当だよ。僕のおばあちゃんも元はアリウス出身だからね。色々とほっとけなかった」
    サオリ「……」
    それに対し、青ざめあわあわし始めるサオリ
    サオリ「本当に申し訳ないことをしたぁ!身内に!よりにもよって身内にぃ!」
    再び土下座をするサオリ
    先生「ちょ、いきなし、やめてよ!本当に大丈夫だから!大丈夫だから!」

    落ち着くまで、サオリを宥める先生だった。

  • 63二次元好きの匿名さん24/02/04(日) 01:46:49

    >>62

    後日、色々と一族を紹介した。

  • 64二次元好きの匿名さん24/02/04(日) 01:48:07

    >>62

    はとこでこれだったら、マリーと従姉妹と知ったら余計心が死ぬな……。

    マリーに深々と土下座するサオリとあわあわするマリーの姿が。

  • 65二次元好きの匿名さん24/02/04(日) 01:50:07

    >>62

    このサオリは自分探しの旅に行くんだろうかそれとも先生のもとで自分探しするんだろうか

  • 66二次元好きの匿名さん24/02/04(日) 01:54:51

    マリー「あの…これからよろしくお願いしますね、"サオリお姉様"」
    サオリ「……?……!?……!?!」

    申し訳なさと家族みたいな人が増えて嬉しい気持ちとでぐちゃぐちゃにされるサオリの情緒。

  • 67二次元好きの匿名さん24/02/04(日) 01:56:44

    サオリの事情諸々知ったらマリー個人としては許すだろうっていう安心感あるよね…余計にサオリ申し訳なくなりそうだけども…

  • 68二次元好きの匿名さん24/02/04(日) 01:59:50

    >>63

    なんか謝罪行脚みたいになるじゃん。

    「貴女の兄/従兄弟/甥/再従兄弟を撃って重傷を負わせてしまい申し訳ありませんでした」


    生き地獄かな?

  • 69二次元好きの匿名さん24/02/04(日) 02:01:20

    >>65

    身内を頼るとして元々秘密主義の集団なシスフか生徒会長として色々揉み消せてヴェリタスを隠れ蓑に出来るミレニアムかってとこか

  • 70二次元好きの匿名さん24/02/04(日) 02:02:56

    只でさえ複雑怪奇な家系図なのにサオリが旅に出るだのリオが失踪するだのが起こったら収拾がつかなくなるわ

  • 71二次元好きの匿名さん24/02/04(日) 02:04:49

    そもそもこの世界線パヴァーヌ2章起きるのかな
    下手したらアリスと一緒にケイも処理落ちというか脳破壊されてそうな…?
    …アリスみたいになるケイも中々良いな

  • 72二次元好きの匿名さん24/02/04(日) 02:05:02

    >>67

    多分マリー自身は親戚が増えて嬉しいとまで思ってるし、姉妹とか居ないならそういうのに憧れありそうだから普通に慕って来そう。

  • 73二次元好きの匿名さん24/02/04(日) 02:09:23

    >>69

    一番はシスターフッドじゃない?あそこ前身組織がユスティナだから、アリウス分校は自分達の過去の過ちの産物という構図になる訳だし。

    責任を取る意味でもサオリ達には悪いようにはしなさそう。

  • 74二次元好きの匿名さん24/02/04(日) 02:10:12

    >>71

    一スレ目の始まりが二章の途中からだからリオが無断で事を進めるまでは行くと思う

    その後なぜか家族会議が始まってそこでアリスの今後まで話し合ってそうだけど

  • 75二次元好きの匿名さん24/02/04(日) 02:15:55

    父方の祖母はアリウス出身で祖母が小さい時のアリウスは内乱とかで荒れていて、
    子供二人でアリウスを脱走しようとしたけど、姉(祖母)だけしか脱走できず、妹と生き別れてしまった。
    その後、姉はアリウスを脱走生扱いだからキヴォトスに居られず、キヴォトス外で生活する事に、
    で、結果先生という孫が出来る。

    妹の方は生き別れた後、サオリ母とマリー母を生んでるんだけど、
    なんだかの形によりマリーを育てられず、ユスティナ教会の後の組織であるシスターフッドにマリー母を預ける。
    その後、マリー母はトリニティで育って、マリーを生み、サオリ母はサオリを生むけど、多分サオリ母は何か理由で
    死んでるし、祖母も頼るには難しい状況だから、事実上孤児みたいな生活をしてたって事じゃないか。

    そうなると、エデン条約編が妙に色濃く書かれてるのも、先生が当初キヴォトスに来た理由は、
    祖母の身内を探すために、キヴォトスに来てて、その延長線上で先生とかになってそうだな。

  • 76二次元好きの匿名さん24/02/04(日) 02:19:29

    >>65

    サオリが自分探しの旅に出た結果、キヴォトス各地を放浪する中で続々と先生達すら知らなかった新たな血族と出会ってしまい、その度にミレニアムに送り出して、家系図が絶えず更新され続けることに

  • 77二次元好きの匿名さん24/02/04(日) 02:21:20

    …そう言えばアツコはアリウスの生徒会長の血筋(ロイヤルブラット)。んでサオリの母親はアリウス生徒…。…もしここにサオリの祖父がアツコ側の血縁関係があればまた複雑な関係が増えそう…(邪推)

  • 78二次元好きの匿名さん24/02/04(日) 02:21:55

    あと、思ったのが万魔殿がイブキを可愛がる理由は実は単純にイブキが可愛いだけじゃなくて、
    イブキの親戚が先生だと知って、当初は政治的理由で引き入れて、でも結局イブキがあまりにも
    人を惹きつけるぐらい可愛い子だったかから、イブキファンクラブにかわってるだろうし

    便利屋が風紀委員会で厳しく追われてるのも
    元々ゲヘナのトップ層の上に先生の親戚のカヨコをはみ出してモノの集団の長であるアルが引き入れたから、
    それを危険視してる可能性がある

    その証拠にアコがアビドスまで追いかけて、便利屋を捕まえようとしたのは
    その複雑な政治的要因が絡んで、けん制したい意図があったかかもしれん。

  • 79二次元好きの匿名さん24/02/04(日) 02:24:18

    >>77

    バッドエンドのシーンでサオリが生贄になってそうなシーンがあるから、

    案外、祖母・祖父関係で血筋が繋がってるのかもね。


    最高なのは先生の祖母姉妹みんなロイヤルブラッドの家系とかなら熱いな。

  • 80二次元好きの匿名さん24/02/04(日) 02:28:02

    …あ、ユメ先輩は先生の実の妹概念を使えば…いやよそう…これを言ってしまったが最後…ホシノが倒れちゃう…

  • 81二次元好きの匿名さん24/02/04(日) 02:28:16

    >>77

    >>78


    >>44の家系図を下にイブキ父の妹の子供がアツコになるのが血筋的にも政治的にも面倒にできそう

  • 82二次元好きの匿名さん24/02/04(日) 02:36:47

    >>17

    これの③と④さ、一人と明言されてねぇよなぁ…

    って事はそれぞれで2,3人いる可能性もあるよなぁ…

  • 83二次元好きの匿名さん24/02/04(日) 02:36:55

    >>77

    >>79

    >>81

    サオリ父とイブキ父とアツコ母の三兄妹がロイヤルブラッドの家系で、正統性が認められるのが女系女子に限られるならアツコが祭られてた理由になるしサオリで代替できるしゲヘナを巻き込んでややこしくできる

  • 84二次元好きの匿名さん24/02/04(日) 02:42:14

    >>80

    家系図的には追加できると思うよw

    そうなると、便利屋がカイザー相手にアビドスに関わろうとしたから追加で邪推できる。

    例えば、義理とは仲良くしてもらってた、いとこのお姉ちゃんがアビドスで無念の死を遂げて、

    その無念を晴らすべく、全ての地位を捨てて、便利屋の参謀でになり、カヨコがカイザーに取り入りって

    アビドス復興を目指そうと画策してた。

    だから、アルちゃんにカイザー仕事を請負うよう、仕向けたって感がる事も可能だね。

  • 85二次元好きの匿名さん24/02/04(日) 02:52:00

    >>83

    サオリ母ではなくサオリ父がロイヤルでいい?

    女系女子が定義と考えると、サオリの母が兄妹じゃないと難しくないか?_

  • 86二次元好きの匿名さん24/02/04(日) 03:01:55

    >>83

    サオリ父が長男でイブキ父は次男にしてアツコ母の三兄妹って形かな?

    そうすればサオリ父はサオリ母と結婚して錠前として名乗り始めてアリウスの分家として血を残しイブキ父はイブキ母と結婚して丹花を名乗りアリウス外に血を残しアツコ母が秤家の当主として婿入り婚をして本家の血筋を残すって形になるのか

  • 87二次元好きの匿名さん24/02/04(日) 03:05:35

    >>86

    なるほどOKOK

    では組み込んでみるか

  • 88二次元好きの匿名さん24/02/04(日) 03:10:38

    >>85

    アリウス生徒会の正統後継者って意味だとアツコだけど血筋であるならサオリでもイブキでも問題ないってことじゃない?

  • 89二次元好きの匿名さん24/02/04(日) 03:15:47

    >>88

    だから、いいんじゃないか!

    そうなれば、なぜアリウスと万魔殿が手を組んだのか、政治的理由に深みがでる

  • 90二次元好きの匿名さん24/02/04(日) 03:19:22

    >>86

    >>80


    組み込んでみた!


    なんだかこの家系複雑通り越してドッロドロだな!

  • 91二次元好きの匿名さん24/02/04(日) 03:22:14

    うーんここまで来ると縦と言うかななめの家系図の広がりも欲しくなる(錯乱)

  • 92二次元好きの匿名さん24/02/04(日) 03:31:03

    >>91

    もうこの家系図に組み込んで面白そうなのなんて実はアツコ、サオリ、イブキの叔母でロイヤルブラッドの家系だから始末して起きたかったセイアくらいしかおらんぞ

  • 93二次元好きの匿名さん24/02/04(日) 03:38:06

    このレスは削除されています

  • 94二次元好きの匿名さん24/02/04(日) 03:38:41

    このレスは削除されています

  • 95二次元好きの匿名さん24/02/04(日) 03:39:18

    ユウカ「なんか、先生家系図辿ると三大校の闇が見え隠れするんですけど……」
    ノア「クロノスが嗅ぎつけたら、爆弾になりかねない家系図ですね」
    ユズ「一歩間違えれば、連邦生徒会が知らぬ間に戦争にならないかな……」
    先生”そうかな?両親が再婚した以外は至って普通の家系だと思うけど?"
    ヒマリ「いいえ、普通ではありません!一部を除いて、極めて優秀な家系でございます」
    エイミ「それ、自分で言っちゃいます?」
    リオ「そうね、一部を除けば優秀よ。一部は違うけど」

    モモイ「Zzzzz]
    ミドリ「……」(お絵描きカキカキ)
    アリス「メモ メ メ メモリ容量が メ」
    トキ「会長、ポテチが切れました、買いに行っていいですか?」

  • 96二次元好きの匿名さん24/02/04(日) 04:05:05

    >>90

    無断で街を作る(場合によっては勝手に失踪する)リオと学園に帰属せず奔放生活を送るカヨコの家系に自由人なアツコの家系が合わさってるイブキの将来が心配なんだが

  • 97二次元好きの匿名さん24/02/04(日) 04:28:03

    先生が子供の頃に親戚の赤ん坊の世話してたとかおしめを変えてたとかありそう

  • 98二次元好きの匿名さん24/02/04(日) 07:37:08

    もういっそのこと、ゲーム開発部とセミナーメンバーも家系図に組み込みたいな。調査する過程で実は親戚だった事がわかった、ってかんじで。
    後、アリスのモデル(素体)が先生の先祖で行方不明になった双子の姉妹とかあり?

  • 99二次元好きの匿名さん24/02/04(日) 07:44:23

    家系図広がりすぎて何が何だか分からなくなってきたな

  • 100二次元好きの匿名さん24/02/04(日) 07:45:58

    >>98

    良いねぇ、私はそう言うの好きだよ

    カヨコ母とリオ父の間にモモミド捻じ込むかぁ…?

  • 101二次元好きの匿名さん24/02/04(日) 08:10:18

    流石にこれ以上は過密過ぎない?後は>>92のセイアをどうするかだと思う

  • 102二次元好きの匿名さん24/02/04(日) 08:36:37

    >>90

    こう見返してもうスパイスを一つまみ…カヨコの父に実は兄と姉がいて、兄の方の娘がアコで、姉の娘がヒナにすればアコとしたら従兄弟のカヨコが道を踏み外しているから止めようとしていて、ヒナの方は従姉妹故の情でカヨコに情報部にいた頃の間情報を渡していて、ヒナとアコ間は従姉妹故のポンコツモードって感じで…

  • 103二次元好きの匿名さん24/02/04(日) 08:43:25

    >>92

    >>101

    先生「アツコの祖父から家系を遡っていくと、途中で百合園家が分岐してるんだよね」

    アツコ『流石に遠縁も遠縁ですから、面識も全くなかったですけれど』

    サオリ『私と先生、それにアツコの親戚関係が明らかになって、詳しく調査したら判明した事実ですがだったな』

    リオ「それを明かした時の百合園さんの顔は傑作だったわね」

    ヒマリ「彼女だけでなくティーパーティ全員同じ顔でしたよ」


    ユウカ(多分こんな感じだったんだろうなぁ…)チラッ


    アリス「ばなな」

  • 104二次元好きの匿名さん24/02/04(日) 08:44:29

    これ以上増えると頭パンクしそうだし今ぐらいで概念語るのが良さそうな気も…
    とりあえずサオリは今までが今までだからイブキと同じぐらい末っ子扱いだと良いな
    とりあえずサオリ愛されてほしい…アリスクメンバー紹介してもいいのよ?
    アリスばなな言っとるw

  • 105二次元好きの匿名さん24/02/04(日) 08:59:50

    もうとっくに頭パンクしてんだよぉ!!

    サオリにはむしろもっと頼られたり慕われたりして欲しい感ある。自己肯定感が低いからこそ。
    時々シスフに立ち寄ってマリーと親戚付き合いして……。

    ベアおばはロイヤルブラッドの血筋を辿る事しかしてないから、この複雑怪奇な家系図には気が付かなかったかも……?
    知ったら流石にドン引きしそうだが。

  • 106二次元好きの匿名さん24/02/04(日) 09:07:24

    セイアはいる
    知らなかったとはいえ叔母の暗殺計画に加担したサオリという業が生まれるからだ

  • 107二次元好きの匿名さん24/02/04(日) 09:28:23

    テストの記述問題で家系図記入問題出したら面白そう

  • 108二次元好きの匿名さん24/02/04(日) 09:47:28

    >>105

    頼られるサオリ良いね…!

    イブキと一緒に遊ぶぐらい仲良くなってほしいし自己肯定感って意味ではヒマリの性格の3割ぐらいを参考にするのも手かも?


    セイア色々複雑だろうな…ミカも心痛めそうだけども…

  • 109二次元好きの匿名さん24/02/04(日) 09:50:39

    ナギちゃん顎外れるわこんなん

  • 110二次元好きの匿名さん24/02/04(日) 09:53:10

    >>107

    >>90のサオリとマリーのような親が兄弟の子供の関係をなんというでしょう?

  • 111二次元好きの匿名さん24/02/04(日) 10:02:04

    こいつらもう王女関連完全にどうでもよくなってるだろ

  • 112二次元好きの匿名さん24/02/04(日) 10:42:09

    おはよう、今家系図を更新していくね

  • 113二次元好きの匿名さん24/02/04(日) 10:47:06

    >>111

    パヴァーヌ2章は時系列的にエデン4章の後だからセイア、マリー、サオリ、アツコあたりがベアおば討伐を絡めて説得していくんだと思う

  • 114二次元好きの匿名さん24/02/04(日) 11:11:48

    じゃあアンドロイドたるアリスすら家系図に絡めてしまえばええんや

  • 115二次元好きの匿名さん24/02/04(日) 11:12:48

    アリウス残党「裏切り者の錠前サオリ……お前を殺す前に、お前の大事なものを全部奪ってやる……!手始めに仲間と親戚の伊落マリーとシャーレの先生とその家族の調月リオとその親戚の………いや、何この家系図!?!!?」

  • 116二次元好きの匿名さん24/02/04(日) 11:16:48

    >>114

    ずっと昔のご先祖様が造った、実質ご先祖様の娘的な感じ?

  • 117二次元好きの匿名さん24/02/04(日) 11:23:41

    >>115

    頭壊れるぅ〜^(自分たちで作り上げたドロドロ家系図)

  • 118二次元好きの匿名さん24/02/04(日) 11:48:40

    とりあえずアズサが頭から煙噴いて倒れるのはわかる

  • 119二次元好きの匿名さん24/02/04(日) 11:51:05

    >>90

    さらっとユメ先輩が先生の実の妹なの触れられてないの草。

    確実におじさんの心死ぬし、もしユメ先輩の姓が十六夜だったらどうすんだよぉ!!?

  • 120二次元好きの匿名さん24/02/04(日) 11:52:06

    さらっとノノミを巻き込むんじゃねえ!

  • 121二次元好きの匿名さん24/02/04(日) 11:54:17

    >>120

    だってユメ先輩モチーフがオシリス神疑惑あるし、その関係でノノミのお姉ちゃん説もあるんだよぉ!!

  • 122二次元好きの匿名さん24/02/04(日) 11:54:41

    >>114

    その場合、リオが親戚を殺そうとしたことに・・・・・・・いや、親戚じゃなくてもダメだけどさ

  • 123二次元好きの匿名さん24/02/04(日) 11:54:53

    >>121

    じゃあ、辞めるかユメ先輩との関連・・・・。

  • 124二次元好きの匿名さん24/02/04(日) 11:57:21

    >>123

    分かったこうしよう、先生母と別の男性との間にユメ・ノノミが生まれた事にすればいいのか!

  • 125二次元好きの匿名さん24/02/04(日) 11:59:00

    >>110

    受験者が宇宙猫みたいになるぞ

  • 126二次元好きの匿名さん24/02/04(日) 12:12:50

    >>124

    いやそれなら、先生の祖母の旧姓を十六夜しとけばええやん。そうすれば年の離れたいとこの出来上がり!

  • 127二次元好きの匿名さん24/02/04(日) 12:13:02

    家系図できた、出来るだけ、要望を入れつつ、自分のエゴもすまん入れますた・・・・。許して!
    (才羽姉妹お嬢様説も組み込んでしもうた)

    あと、ユメ先輩との関係を修正。
    これなら十六夜姓と矛盾なく入れられるはず。

  • 128二次元好きの匿名さん24/02/04(日) 12:14:50

    このレスは削除されています

  • 129二次元好きの匿名さん24/02/04(日) 12:15:44

    >>127

    すまんのぉ家系図制作ニキ…家等の蠱毒がごとく生まれた家系図を作り上げてくれて…

  • 130二次元好きの匿名さん24/02/04(日) 12:18:12

    >>127

    ミスがあった、修正したのを上げる。

  • 131二次元好きの匿名さん24/02/04(日) 12:18:33

    >>127

    なんじゃあこりゃあ!!?

  • 132二次元好きの匿名さん24/02/04(日) 12:19:37

    >>131

    家系は続くよ!どこまでも!

  • 133二次元好きの匿名さん24/02/04(日) 12:20:41

    ハナコですら理解にたっぷり時間を必要とするレベル
    ノアが知った日には大惨事だぞ

  • 134二次元好きの匿名さん24/02/04(日) 12:21:46

    このレスは削除されています

  • 135二次元好きの匿名さん24/02/04(日) 12:22:25

    ノノミは知ってんのかな。先生が種違いの兄だって。

  • 136二次元好きの匿名さん24/02/04(日) 12:25:51

    >>130

    リオの祖母の旧姓は由良木だから、連邦生徒会の基いモモグループの一族。

    なので、遠い親戚にモモカにスモモがいる。

    ちなみに、ミドモモおばあちゃんの血筋の多くは双子を生みやすい為、

    才羽家も双子。

    ミドモモは実はモモグループ一族のお嬢様ってわけだ。



    >>135

    多分知らなそう。

    でも、母の血を色濃く残ってて、浪費癖は多分母親譲り。

  • 137二次元好きの匿名さん24/02/04(日) 12:26:44

    まあ、先生がノノミの全兄で先生父がセイント・ネフティスの社長さんパターンでも面白かったが。

    だって、先生が趣味事に関して妙に金遣い荒いのに嫌な説得力出てたし……。

    リオは新しい父親に反発して母方の姓を名乗ってるとすればおかしくはなかったし。

  • 138二次元好きの匿名さん24/02/04(日) 12:27:30

    >>130

    しれっとヒナとアコが巻き込まれてて草。あとセイヤじゃなくてセイアな

  • 139二次元好きの匿名さん24/02/04(日) 12:27:56

    >>138

    すまん、修正するわ

  • 140二次元好きの匿名さん24/02/04(日) 12:30:17

    >>136

    じゃあ、発覚したらノノミが先生を兄さんって呼ぶようになるのか………。

    リオから物凄く嫉妬されそうだけど、逆に義妹という立場のリオにノノミの方も凄い嫉妬してそう。なまじ血の繋がりがあるために先生への想いが叶わないものになってしまってるんで、

  • 141二次元好きの匿名さん24/02/04(日) 12:30:32

    全方位から叔母さん扱いのヒマリに悲しき現在………

  • 142二次元好きの匿名さん24/02/04(日) 12:31:08

    >>138

    まぁヒナアコカヨコが親戚でも優秀な一族なんだなって納得できるしアコがカヨコにクソデカ感情持ってる(疑惑)なのも繋がるしいいんでね

  • 143二次元好きの匿名さん24/02/04(日) 12:36:11

    >>130

    絶縁されたらしいリオ祖母家系は孫達を見ると絶縁ってより家出してそのまま戻らなかったのが真相な気がしてくるな

  • 144二次元好きの匿名さん24/02/04(日) 12:38:08

    ブラコンリオスレだと思ってたのにどうしてこんなことに…

  • 145二次元好きの匿名さん24/02/04(日) 12:42:00

    ・セイアの名前を修正
    ・アリスの記載を忘れてから、追加

  • 146二次元好きの匿名さん24/02/04(日) 12:42:18

    >>144

    家系図という餌が出てきたからさ

  • 147二次元好きの匿名さん24/02/04(日) 12:46:08

    >>143

    だろうねw

    リオが家出するのも、代々家計が家出しやすい家系だからで説明できるね

  • 148二次元好きの匿名さん24/02/04(日) 12:47:54

    >>145

    セイアがマリー達の叔母になるつもりだったんだけど修正大変そうだしこのままでもいっか

  • 149二次元好きの匿名さん24/02/04(日) 12:56:41

    (これは先生が種違いの兄と知ったノノミ)

    「私だって……先生のことが好きだったのに!先生と結婚して、幸せに暮らしたかったのに!!」
    「なのに、どうして兄妹なんですかっ!?もう叶わないんですよ!?先生と夫婦になる事も、先生との愛の証を産む事も!!」
    「お母さんも…先生も……あんまりです!どうして言ってくれなかったんですか!?知っていれば、こんな苦しみを知らずに済んだのにッ!!」

    「………リオさんのように……リオさんのように、私も血の繋がりが無かったら……良かったのに……」
    「どうして、なんですかぁ………っ」

  • 150二次元好きの匿名さん24/02/04(日) 12:59:22

    >>145

    ご先祖様の遺伝子から作られたアリスは実質、大御婆様と呼べるのでは?

  • 151二次元好きの匿名さん24/02/04(日) 13:03:19

    >>150

    うわーん!みんながアリスのことお婆ちゃんって呼んできますー!


    でも適応したら逆に顎で使ってきそう。

  • 152二次元好きの匿名さん24/02/04(日) 13:03:51

    >>148

    叔母関係にしようとすると、百合園性を用意するのは難しくなるが、

    近い関係が有るって言うならそれはそれで面白だから、セイアの家系を修正。

    これなら人世代上に出来るから、おばさん関係にはなるっしょ

  • 153二次元好きの匿名さん24/02/04(日) 13:03:54

    >>149

    (キヴォトスの法律が現代日本と同じかによって変わりそう)

  • 154二次元好きの匿名さん24/02/04(日) 13:05:17

    >>151

    大丈夫か?正月にお年玉問題で泣きを見ないか?

  • 155二次元好きの匿名さん24/02/04(日) 13:05:50

    >>152

    すまねぇ

    そしてありがてぇ

  • 156二次元好きの匿名さん24/02/04(日) 13:05:55

    >>153

    流石にインセストタブーはあるじゃろて……。

    まあ、古代エジプトって割と近親婚多かったんだけど。ファラオ家系も神話でも。

  • 157二次元好きの匿名さん24/02/04(日) 13:06:08

    >>154

    だ、大丈夫、中身0歳児だから!0歳児だから、セーフセーフ!

  • 158二次元好きの匿名さん24/02/04(日) 13:08:13

    >>152

    セイア祖父が百合園性だったことにすればいけるいける

  • 159二次元好きの匿名さん24/02/04(日) 13:09:20

    >>157

    「普段、色々とお手伝いを頑張っている孫にお年玉もないの?」って、最初は詰めるけど反省して謝ったら、

    精神年齢高い組がこっそりお年玉用のお金とポチ袋融通してくれるとみた。

  • 160二次元好きの匿名さん24/02/04(日) 13:10:58

    >>154

    側から見たら幼女にタカってるようにしか見えねぇ。

  • 161二次元好きの匿名さん24/02/04(日) 13:12:43

    ところでユズ以外のゲーム開発部がこの家系図に組み込まれてるのがハッキリしたわけですが

  • 162二次元好きの匿名さん24/02/04(日) 13:13:25

    >>161

    ユズがアウェー感感じないか心配だよなぁ(暗黒微笑)

  • 163二次元好きの匿名さん24/02/04(日) 13:13:37

    >>156

    歴史の近いところでもハプスブルク家が自滅するレベルで婚姻政策してたし遺伝子学自体が比較的新しい学問だから法整備が追い付いてない可能性はなくはない

  • 164二次元好きの匿名さん24/02/04(日) 13:15:21

    >>163

    いや科学技術進んでるキヴォトスで流石にそれはなかろうて……。

    まあ錯乱してせめて先生との子供だけでも作ろうとするノノミとそれを必死に止めるアビドス組は少し見たくもあるが。

  • 165二次元好きの匿名さん24/02/04(日) 13:15:53

    >>161

    気合い入れて追跡しない限りリオ祖母と才葉祖母の血縁関係を突き止めるのは不可能だから(震え声)

  • 166二次元好きの匿名さん24/02/04(日) 13:16:37

    マリーとセイアの関係が薄そうだたから、近そうな家計を繋げるね★

  • 167二次元好きの匿名さん24/02/04(日) 13:17:01

    >>166

    ヤメロォ!!(いいぞもっとやれ)

  • 168二次元好きの匿名さん24/02/04(日) 13:20:57

    こうなると、サオリの従妹がセイアでマリーにとって父の従妹がセイアになる。

    サオリの叔母関係は難しかったけど、マリーなら広げらたから、満足ですw

  • 169二次元好きの匿名さん24/02/04(日) 13:22:16

    >>152

    家系図から分かる家名が調月家、明星家、鬼方家、天雨家、空崎家、才羽家、十六夜家、丹花家、錠前家、秤家、百合園家、由良木家、伊落家って感じでロイヤルブラットがイブキにサオリにアツコにセイアっていう感じかぁ。なんか優秀なんだけどポンコツが拭えない家系図やなぁ。

  • 170二次元好きの匿名さん24/02/04(日) 13:25:47

    モモイとミドリは先生のことは相変わらず先生って呼び続けるのかな。
    いや、ミドリは卑しいからお兄ちゃんってこっそり呼んでるかも

  • 171二次元好きの匿名さん24/02/04(日) 13:32:17

    このレスは削除されています

  • 172二次元好きの匿名さん24/02/04(日) 13:33:04

    >>170

    たぶん、リオと先生の痴話げんで起きた家系図のつながりを書いていったら

    偶々、リオ会長と繋がった事で、最初困惑してるから、モモイは変わらないだろうね。

    でも、ミドリは卑しいからやりそうだねw。


    >>162

    あと、アリスはもう何世代も前の由良木家の祖先だからこのところまで行ければユズも家系に繋がるだろうね

  • 173二次元好きの匿名さん24/02/04(日) 13:34:39

    分かった。もうミレニアムに先生の家系学会を作ろう

  • 174二次元好きの匿名さん24/02/04(日) 13:40:17

    地獄がどんどん改造されていく…あぁ恐ろしや怖ろしや

    この世界線で親族間の結婚が認められてたら(何なら推奨されてたら)面白いね
    ※法律でも認められ、医学的にも問題はないとする

  • 175二次元好きの匿名さん24/02/04(日) 13:43:45

    そういえば、アルちゃん社長の元ネタのベリアルって、『ゴエティア』と『バルトロマイの福音書』の話を総合すると、ルシファーの後に創造されてその後にミカエルが生み出されたらしいね。

    で、ミカエルが元ネタになってんのはほぼ間違いなくミカなんだけど、ルシファーが元ネタになってる説あんのがヒマリなんだよね……。

  • 176二次元好きの匿名さん24/02/04(日) 13:45:58

    >>166

    ヒマリの叔母仲間が増えた!

  • 177二次元好きの匿名さん24/02/04(日) 13:48:24

    >>173

    そして調月リオ主導でミレニアムに作られた「シャーレ先生家系研究学会」は、最終的に行方不明になった連邦生徒会長が、先生の父親がヒマリの姉と結婚する前に付き合っていた女性と結婚後に再会し一夜の過ちで出来た娘であることを突き止めたり、キヴォトス内全学校の生徒会メンバーと何らかの関係があることが判明したりした末、連邦生徒会他キヴォトス各校の賛成多数により、一夫多妻制と近親婚の合法化が認められ、複雑に入り組んだ家系図は先生を中心に収束していくことになったのだった-----

  • 178二次元好きの匿名さん24/02/04(日) 13:50:23

    とんだ法の私物化だぁ……。

  • 179二次元好きの匿名さん24/02/04(日) 13:51:15

    コハルが知恵熱で倒れるぞ

  • 180二次元好きの匿名さん24/02/04(日) 13:52:00

    >>177

    生徒会長も先生と兄妹かよっ!?

  • 181二次元好きの匿名さん24/02/04(日) 13:52:09

    年の近い姪っ子がいる知識人同士会話が弾むセイアとヒマリの絵面が面白いんだが

  • 182二次元好きの匿名さん24/02/04(日) 13:53:06

    >>181

    老人会呼ばわりされてキレそう。

  • 183二次元好きの匿名さん24/02/04(日) 13:56:05

    おら!
    ミカ・アル周りに地獄みたいな家系図を追加したぞ!

    あと、ユズちゃんが可哀想だから、追加したよ。
    性格も近いからミユもとりあえず追加したぞ。

  • 184二次元好きの匿名さん24/02/04(日) 13:56:21
  • 185二次元好きの匿名さん24/02/04(日) 14:01:12

    このレスは削除されています

  • 186二次元好きの匿名さん24/02/04(日) 14:02:14

    >>183

    ヒナパパ、歳のだいぶ違う子供を2人も不倫相手とこさえてたのか……バレたらボコボコにされてそう。


    アルちゃんあんないい子なのはお姉ちゃんが出来た人だったからかね。

    それと、アル姉トリニティの名家に嫁いでるのか。家の反発とか大丈夫だったんかな。


    あとユズをヒナと書き間違えてるね。

  • 187二次元好きの匿名さん24/02/04(日) 14:05:05

    >>186

    いや、ミカの方がアルより年上って事は、アル姉が嫁いで子供産んだ後にアルちゃん産まれてんのか。

    もしかして、ヒナパパ割と愛情あった?

  • 188二次元好きの匿名さん24/02/04(日) 14:07:25

    >>186

    間違いを貰ったので修正


    逆にミカの母があぁだったからこそ、ゲヘナ嫌いになってる可能性はある。


    というか、元々ヒナ父とアル母で付き合ってたけど、

    最終的にヒナ父がヒナ母と結婚。(多分政略じゃないかな)

    でも、結婚後もズルズル言って、アルまで生んでる。

    というか、多分ヒナ父の浮気はバレてる。でも世間体があるから離婚まで至ってないって可能性あるね。

  • 189二次元好きの匿名さん24/02/04(日) 14:13:11

    >>184

    なんだこの地獄みたいな家系図…

  • 190二次元好きの匿名さん24/02/04(日) 14:21:51

    たまに親子並の歳の差の兄弟姉妹がいるのなんなの?

  • 191二次元好きの匿名さん24/02/04(日) 14:22:40

    >>190

    気にしたら負けやで

  • 192二次元好きの匿名さん24/02/04(日) 14:23:58

    >>190

    先生と生徒の恋愛が禁止されてない土地なんだぞ

  • 193二次元好きの匿名さん24/02/04(日) 14:26:04

    >>190

    やっぱ年の差あったり、世代がズレてたりするとさぁ・・・・。

    ドロドロが濃くなるよね~(ニチャー

  • 194二次元好きの匿名さん24/02/04(日) 14:26:22

    そろそろ次枠行くか?

  • 195二次元好きの匿名さん24/02/04(日) 14:58:26

    >>188

    ヒマリとアルが叔母、姪

    先生、ノノミ、ユメとアルがいとこ


    切れてるから分かりにくいけど身内

  • 196二次元好きの匿名さん24/02/04(日) 15:03:52

    次スレ行くならいっぺんリセットして、自由な発想で考え直そうか?

    >>17の設定だけ残す感じで。

  • 197二次元好きの匿名さん24/02/04(日) 15:07:52

    >>184

    ちょっと見ない間にひどいもんが出来上がってて草

  • 198二次元好きの匿名さん24/02/04(日) 15:08:46

    折角作ったんだし一旦このままか流石に多いなと思うなら少し削って各章駄弁るのでいいと思う

  • 199二次元好きの匿名さん24/02/04(日) 15:24:54
  • 200二次元好きの匿名さん24/02/04(日) 15:29:36

    ありがとう

オススメ

このスレッドは過去ログ倉庫に格納されています