CGA-131 の Rev.0 と Rev.1 でどこが変わったかといえば
リバーブ周辺回路が大きく変わっています。

Rev.1 では V1 に双三極管 6AQ8 (9pin) が搭載されていましたが、今回の個体では
6AV6 (7pin) が搭載されています。
また左のアウトプットトランスから2本(白と黒)の線がシャーシ内に
引き込まれています。これは以前の個体にはなかった線。
シャーシ内部からみると

ソケットは以前の修理でセラミック製に交換しているようですが、
シャーシの穴と7pin ソケットがフィットしています。つまりこの個体は
製造時から 7pin ソケットが使われていたということで、9pin の
6AQ8 の代わりに 6AV6 を取り付けた、というわけではないと推測しました。
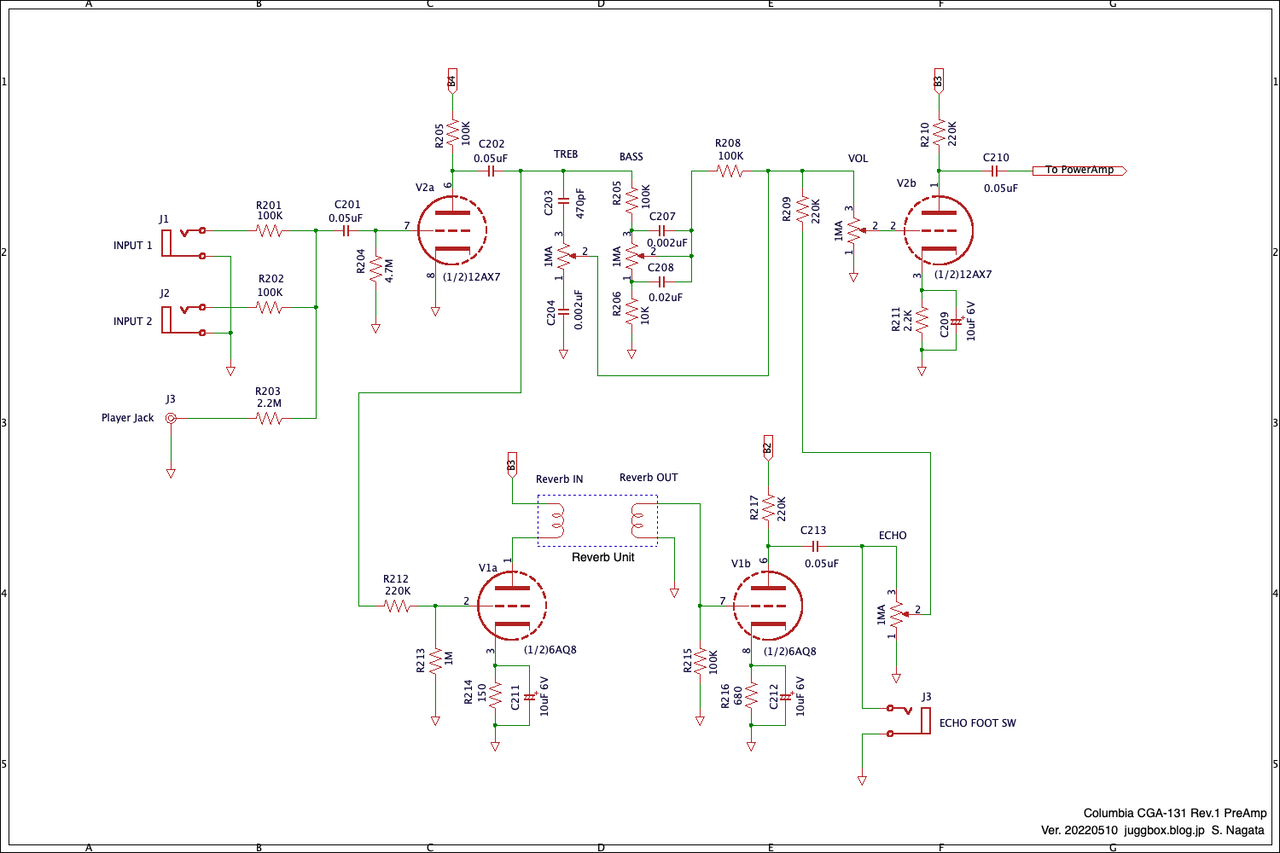
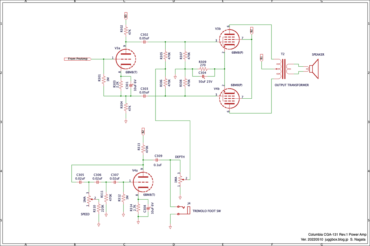
V1 はリバーブ周辺回路を担っており、 Rev.1 では 6AQ8 中の2つの
三極管を使ってリバーブユニットの入力へのドライブと出力からの
信号増幅を行なっていました。オーソドックスな回路です。

もともと搭載していたリバーブユニットの入力の巻線直流抵抗が 750Ω。
入力インピーダンスは 3 kΩ くらいと推測できます。
この入力インピーダンスの高さはこの時代では珍しく、そのため CGA-131 では
インピーダンス変換用のリバーブトランスを省いて 6AQ8 で直接リバーブ
ユニットをドライブしています。
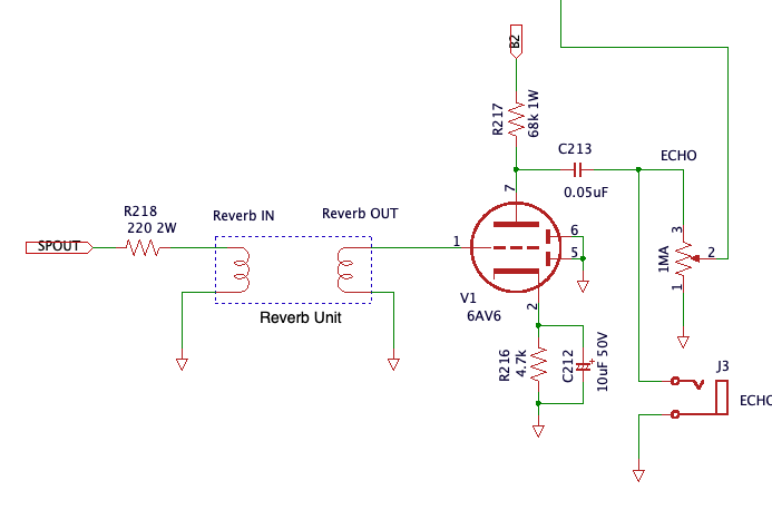
これに対し、Rev.0 ではこのような回路になっています。

リバーブドライブの三極管がありません。
リバーブ出力側の電圧増幅を6AV6 が担っています。
図中、SPOUT の記号で示されているのはパワーアンプの出力トランス
からの線で、最初の写真のシャーシに引き込まれている白い線。
これはスピーカーを鳴らす電力の一部でリバーブをドライブして
いるのです。
このような回路の例はあまりありませんが、 Fender Champ 12 でも
同様な方式が採用されています。
ただし欠点があります。音声出力がリバーブを介して入力にフィードバック
しているので、設計時にレベル設定を間違うとアンプ内部でハウリングを
起こすことがあります。場合によってはハウリングが増大し、故障に至る
可能性もあります。
おそらく Rev.0 は発売後トラブルが生じたので、リバーブ回路を見直して
改良した(Rev.1) のだと思います。
リバーブ周辺回路が大きく変わっています。
Rev.1 では V1 に双三極管 6AQ8 (9pin) が搭載されていましたが、今回の個体では
6AV6 (7pin) が搭載されています。
また左のアウトプットトランスから2本(白と黒)の線がシャーシ内に
引き込まれています。これは以前の個体にはなかった線。
シャーシ内部からみると
ソケットは以前の修理でセラミック製に交換しているようですが、
シャーシの穴と7pin ソケットがフィットしています。つまりこの個体は
製造時から 7pin ソケットが使われていたということで、9pin の
6AQ8 の代わりに 6AV6 を取り付けた、というわけではないと推測しました。
V1 はリバーブ周辺回路を担っており、 Rev.1 では 6AQ8 中の2つの
三極管を使ってリバーブユニットの入力へのドライブと出力からの
信号増幅を行なっていました。オーソドックスな回路です。
もともと搭載していたリバーブユニットの入力の巻線直流抵抗が 750Ω。
入力インピーダンスは 3 kΩ くらいと推測できます。
この入力インピーダンスの高さはこの時代では珍しく、そのため CGA-131 では
インピーダンス変換用のリバーブトランスを省いて 6AQ8 で直接リバーブ
ユニットをドライブしています。
これに対し、Rev.0 ではこのような回路になっています。
リバーブドライブの三極管がありません。
リバーブ出力側の電圧増幅を6AV6 が担っています。
図中、SPOUT の記号で示されているのはパワーアンプの出力トランス
からの線で、最初の写真のシャーシに引き込まれている白い線。
これはスピーカーを鳴らす電力の一部でリバーブをドライブして
いるのです。
このような回路の例はあまりありませんが、 Fender Champ 12 でも
同様な方式が採用されています。
ただし欠点があります。音声出力がリバーブを介して入力にフィードバック
しているので、設計時にレベル設定を間違うとアンプ内部でハウリングを
起こすことがあります。場合によってはハウリングが増大し、故障に至る
可能性もあります。
おそらく Rev.0 は発売後トラブルが生じたので、リバーブ回路を見直して
改良した(Rev.1) のだと思います。