長田(猫舌)のblog

主にギターアンプの解析、回路図の採取と公開を行っております。 回路図の公開は自身で読み取った回路図に限っており、主に国産のアンプを対象にしています。修理やメンテナンスなどにご利用ください。ただし公開している回路図は無保証です。内容の正確性には万全の注意を払っておりますが、誤記入や誤解の可能性は免れません。本サイトで公開している回路図によって生じた事故や損害については一切責任を負いかねますのでご了承願います。 また、電子回路とくに真空管に関する高電圧回路を取り扱っています。電子回路の知識や経験がない方が同様の作業をすると感電により生命に危険を及ぼすことがあります。同様な作業を行って生じた事故・傷害に対して当方は一切責任を負いません。

カテゴリ: Roland

DSC05589A

シャーシの中を見てみます。
繰り返しますが、この個体はすでに電解コンデンサなどの経年劣化した部品は
取り替えているのでオリジナルの状態ではありません。
部品やその取り付け方法等は参考程度にご覧ください。

DSC05590B

電源トランス 022-149 OLM です。
7591 のプレート電圧を供給する B 電源に 370V DC0.17A の巻線が
用意されています。

電源基板 PS-64A
DSC05592C

基板上の印刷には PS-64A と PS-65A が併記されています。
PS-65A はおそらく BOLT-60 の仕様でしょう。基板自体は共通のようです。
C1 47uF 500V の電解コンデンサが斜めに取り付けられ、かつC2 に
相当するものがありません。BOLT-30 だと 500V 耐圧の電解コンデンサで
充分なのですが、BOLT-60 だとより大きな電圧が加わるので 350V くらいの
電解コンデンサを直列に接続して耐圧をかせぐ回路のようです。

プリアンプ基板 AP-142A
DSC05595F

DSC05601G

この基板も BOLT-60 と共通のよう。 BOLT-60 での SEND RETURN の機能切替
スイッチ(BOLT-30 では搭載されていない)の空きパターンがあります。
いくつか IC も見えますが、リバーブドライブの 4558 とチャネル切替の
アナログスイッチ 4016B の2つだけで、音作りの部分は JFET 2SK223 に
よるディスクリート回路で構成されています。
「JFET は真空管に似た特徴がある」と言われていた時代のアンプです。
Guyatone の FLIP 1000 などにも同様に JFET が使われていました。

基板右下、VOLUME-1 と VOLUME-2 の間にゲルマニウムダイオードが
4本並びクリップ回路を構成しています。2本ずつを同方向に直列に
接続しているので順方向電圧 Vf はおよそ0.6V となります。
シリコンダイオードと同程度なのですが電圧に対する電流の上昇が
シリコンに比べて緩やかになるので歪みがマイルドになるのを狙っている
のでしょう。

位相反転基板 AP-144B 基板
DSC05594E

DSC05606H

出力トランス 022-150 OLM
DSC05593D


今回回路図を採取した BOLT-30 は 5 年ほど前にオーバーホールした個体で
すでに電解コンデンサを全て交換したあとの状態です。
オリジナルの部品定数と同じものになるよう部品交換しておりますが、
電解コンデンサの定格電圧に関しては高めのものと交換している場合が
あります。例えば 100uF 10V の電解コンデンサを100uF 16V で代用するなど。
公開している回路図はオーバーホール後の定数で記入しているので
オリジナルの回路と部分的に差異があるかもしれないことを
お断りしておきます。

DSC05571A

BOLT シリーズは前面操作パネルに段があり、ジャック類が下部に取り付けられて
います。キャビネットと操作パネルのサイズが BOLT-60 と共通のようです。

入力ジャックは HI GAIN と LO GAIN の2つ。
OVER DRIVE チャネルと NORMAL チャネルのコントロールがあり、
OVER DRIVE チャネルでは VOLUME-1, VOLUME-2, MASTER VOL. の
3ボリューム。NORMAL チャネルは VOLUME のみ。
イコライザー TREBLE, MIDDLE, BASS および REVERB は OVERDRIVE
チャネルと NORMAL チャネルで共通。
LED などのインジケーターはついていませんが、チャネル切替は
OVERDRIVE の VOLUME-1 にスイッチが付いており、VOLUME-1 を
0に絞るとスイッチが OFF になり NORMAL チャネルに切り替わり、
VOLUME-1 を時計回りに回すとスイッチが ON になり OVERDRIVE チャネルに
切り替わります。

DSC05573B

下段の入力ジャックは左から OVERDRIVE と REVERB フットスイッチ,
 PRE OUT, MAIN IN, HEAD PHONE。
OVERDRIVE フットスイッチでもチャネルを切り替えられますが、
VOLUME-1 を 0 以外の位置にしておかなければならない仕様のようです。
PRE OUT, MAIN IN はそれぞれ SEND, RETURN です。
外部のエフェクタを接続することができます。
BOLT-30 ではシンプルな SEND-RETURN 構造になっていますが、
上位機種の BOLT-60 では前面パネル上段に切替スイッチが搭載され、
より複雑なエフェクト接続を可能にしています。
(本当に使える機能かは疑問ですが。)

背面
DSC05574C

2A のヒューズと LINE OUT ジャック、スピーカージャックが並んでいます。

背面パネルを取り除きます。
DSC05579D

出力管 7591 が二本、位相反転段の 12AT7 が見えます。
スピーカーは例によって HEAVY DUTY TRANSDUCER としか記述のないもの。
インピーダンスも最大出力も記述がありません。
代わりに Improved Cone Design for Better Damping Efficiency.
Reliable Fidility at Peak Capacity. High Sensitibity at Maximum Output.
との記述があります。
スピーカーケーブルは交換しています。

DSC05583F

シャーシを取り出したところ。
手前右に HOKUSEI DENKI のリバーブユニット。この時代の国産アンプの
定番になっています。スプリング2本。

DSC05584G

電源トランス 022-149 武蔵野通工製 100V - 300V 105VA。

DSC05585H

出力管 7591 のアップ。
あまり使われているのを見ることがない真空管ですが、
現在でも ElectroHarmonix や JJ で作られているので安心。
写真に写っているのはオリジナルの RCA 製のもの。
EH や JJ のものに比べて2まわりほど小さいです。
6V6 と 6L6 の間の出力クラスの五極管で、ピン配列が
これらと少し異なります。
以前 7591 を 6L6GC に載せ替える改造を行いましたが、
BOLT-30 の尖った音質がマイルドになって(特徴がなくなって)
しまったことを覚えています。改造ができたことを確認した後、
すぐに 7591 に戻しました。

DSC05586J

位相反転段の 12AT7。これも RCA 製。

Roland の BOLT シリーズは BOLT-30, BOLT-60, BOLT-100 の
三機種があり、Roland では唯一の真空管使用アンプシリーズです。
いずれもプリアンプ部は FET を使用した半導体アンプで
位相反転段とパワーアンプ部に真空管を使ったハイブリッドアンプです。

BOLT シリーズはこれまで何台か修理しています。
最初に BOLT-30 を入手したのは 2009年5月。
当時はギターアンプの製作を経て、真空管ギターアンプの
修理を始めた頃で、ACE TONE Model 601, Micro Jugg と修理して
3台目に手掛けたのが BOLT-30。
それから BOLT-30 と BOLT-60 をそれぞれ数台、修理・メンテナンスを
行っています。
当時は海外の BOLT ファンが運営する Web があって、そこから
サービスマニュアルのコピーと思しき回路図が入手できたので
それを見ながら修理していました。
もっとも、オーバーホールやメンテナンスでは経年劣化しているであろう
部品(電解コンデンサ、ポット、抵抗)を目視で値を確認しながら
一つずつ交換していけば大抵の問題は解決してしまいます。
なので回路図が無くとも、回路を理解していなくても、オシロスコープが
なくても、メンテナンスがうまく行くことがあります。
ただ故障の場合はそうはいきません。故障の原因を特定するためには
回路図が必要ですし、回路がどのような原理で動作しているのかの
理解が必要です。

今回 BOLT-30 の回路図の採取と公開に踏み切ったのには2つ理由があります。
一つは回路図の著作権の問題。これは従来述べていることなので省略します。
もう一つは理解しやすい回路図が欲しかった、ということ。
えてしてメーカーの回路図は修理目的に書かれていることが多く、基板同士の
接続図としての意味合いが強いです。メーカーが行う修理では
故障した基板を正常な基板に取り替えるという方法がとられるため、
配線を間違いなく接続できる図が望ましい。そのため複数の基板上の回路を
一枚の回路図でまとめなければならず、基板間を接続する線で
回路図がごちゃごちゃになります。Roland はその傾向が強いです。
ブロックごとに整理して理解しやすい回路図(4枚)に編成しました。

さて BOLT-30 の当時の資料ですが、雑誌ロッキンf の広告が残っていました。

1979年11月号に最初の広告が掲載されています。表紙の裏のカラーページです。
DSC05664A

本体写真と価格しか情報がありませんね (^^;)

次の月、ロッキンf 1979年12月号の広告。
DSC05668B

やっと仕様が記述されたので、ここから抜粋します。


--- ここから ---
GUITAR AMPLIFIER
BOLT-30 ¥59,000

●出力:60W R.M.S.
●スピーカー:30cm x 1
●インプット:ハイ、ロー、メイン・イン
●コントロール:ボリューム1,2、マスター・ボリューム、ノーマル・ボリューム
●イコライザー:ベース、ミドル、トレブル
●リバーブ
■ジャック●リモート:オーバードライブ/ノーマル、リバーブ ON/OFF
●アウトプット:プリアウト、ラインアウト、スピーカーアウト、ヘッドホン
●スタンバイスイッチ、電源スイッチ
●消費電力:48W
●外形寸法: 500(W) x 480(H) x 280(D) mm
●重量:16kg
●付属品:ビニール・カバー

--- ここまで ---

出力 60Wは誤植でしょう。 30W R.M.S. です。

その次の号 1980年1月号の Roland の広告。
DSC05670C

当時の Roland のギターアンプ勢揃いの中、新製品の BOLT シリーズも
クローズアップされています。

これらの広告のなかで共通した文言が「いちばん遅れてデビュー」というもの。
いちばん遅れてデビューした真空管アンプ、と補足しておきます。

当時、日本ハモンドの Jugg Box や グヤトーンの FLIP シリーズ、
ELK のVesser など、ハイブリッドの真空管アンプが多数発売された時期でした。
1979年といえば3月に Jugg Box Stuff シリーズ、7月に  Micro Jugg, Vesser-110, FLIP-1500、
10月に FLIP-500  など目白押し。大変な時代だったということがわかります。
JC-120 でアンプメーカーとして地位を確立した Roland であっても
当時のムーブメントは無視できなかったようで「いちばん遅れて」という
ところに焦りが感じられます。

JC-55 の回路を見ていきましょう。

なんと言っても Jazz Chorus シリーズは「空間合成コーラス」です。
左のスピーカーと右のスピーカーにそれぞれ独立したパワーアンプが
搭載されています。左のチャネルには原音あるいは歪み(DISTORTION)の
音を出力し、右チャネルには左チャネルの音にコーラスとリバーブを
加えた音を出力します。スピーカーから出た2種類の音が空間で混ざり合って
臨場感のある音場を作り出します。

回路図のプリアンプ部は左チャネルと右チャネルで共通です。
ただ、左チャネルでは直接パワーアンプに信号が送られるのに対し、
右チャネルではコーラスとリバーブをミキシングされた信号が
パワーアンプに送られます。右チャネルのパワーアンプの直前の
ミキシング部を抜粋します。

Rch_Mixer
 R54, R55, R56 が接続している点がミキシングポイントで、その右側には
右チャネルのパワーアンプがあります。
CHORUS のレバースイッチを OFF (中点)にすると Q14 の 2SK117 による
アナログスイッチがON, Q15 が OFF になって左チャネルにリバーブのみ
加わった音が右のスピーカーから発せられます。
逆に CHORUS を MANUAL または FIXED にすると左チャネルの音はカット、
リバーブとコーラスの音が出てきます。

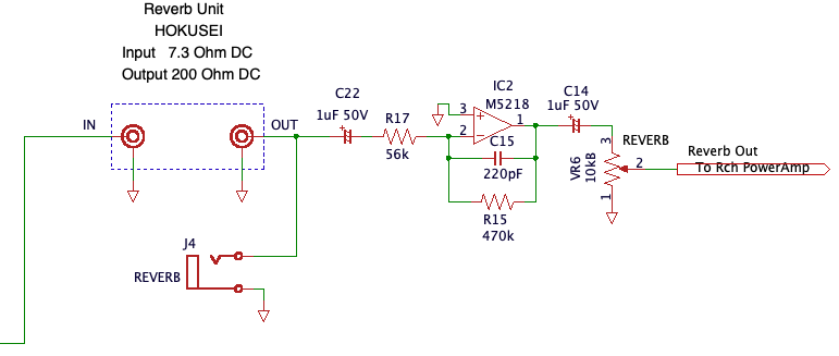
あと特徴的なのがリバーブのドライブ部。

Reverb

リバーブの出力側(REVERB のポットがある方)は特に変なことは
ないのですが、入力側の線を辿っていくと...


L_out->Reverb


C58 と R90 を経由して L_OUT つまり左チャネルのスピーカー出力に
たどり着きます。
リバーブユニットを振動させるためにはある程度の電力が必要なので、
通常はリバーブドライブ回路という小さな電力増幅段(1W程度) を使います。
JC-55 ではリバーブドライブ回路を設けずに、左チャネルのスピーカー出力の
一部でリバーブを振動させる、という方法をとっているのです。

あまり一般的ではない方法ですが、Rivera 期の Fender Champ12 では
この方法が採用されていました。欠点としてはリバーブのレベルを上げると
リバーブを経由した信号がハウリングを起こしやすい、という点があります。
Champ 12 ではリバーブのポットに直列に半固定抵抗が付けられており、
製造時にハウリングを起こさない適正レベルに調整していたようです。

反面、JC-55 ではリバーブの原音となる L_OUT にはリバーブ音は含まれて
いません。また、リバーブ出力は右チャネルにのみ流れるので入力と出力の
ループがありません。つまりリバーブによるハウリングが起こらない構造に
なっているということです。
なかなか特徴的な構造ですが、リバーブの故障の際には構造を理解していないと
修理が難しいだろうと思います。

さて、シャーシ内部を見ていきましょう。

この個体は VOLUME ツマミが脱落するという不具合以外、大きな問題点は
ありませんでした。
DSC04153A

修理した跡が何ヶ所かあって、DISTORTION のポットが変えられている
ことがわかります。他にもポットが3つ変えられているので、もしかしたら
採取した回路図上のポットの値が通常のものと違っているかもしれません。

前面から見たシャーシ内部。
DSC04157B

電源、プリアンプ、パワーアンプが一枚のメイン基板にまとめられています。
80年代後半の製品ですが、それ以前に比べると配線が少なくシンプルに
なっています。

電源トランス。
DSC04163C

100V と 120V のタップがある一次巻線が2組あり、一次側の配線を変えることで
100V, 117V(120V), 200V, 240V に対応するようになっているのでしょう。
ここでは 100V のタップを2つ並列にすることで 100V 仕様にしています。
輸出を前提にしたトランスです。

DSC04164D

修理されている部分。DISTORTION はツマミが 0 の位置で OFF になる
スイッチ付きポットなのですが、代替品が見つからなかったようです。
取り付けられているのは 0 の位置で ON になるスイッチのもので、
代用させるために付け加えたリレーで論理を逆転させています。
Φ16 のポットを使わなければならないのでスイッチ付ポットに苦慮する
ところです。
これはできればオリジナルの仕様に戻したい。

DSC04169E

CHORUS の要、BBD は MN3007。クロックジェネレータの MN3101 と
ペアになっています。 1024 段の BBD ですね。
壊れてたら代替が難しいかも。V3207 で代用が効くか? 4096段だけど。

DSC04159F

2SD1408 と 2SB1017 のコンプリメンタルペア。
温度補償はしてないけど大丈夫か?製品になってるということは
大丈夫と判断したんだろうね。

リバーブユニット。
DSC04197G

"HOKUSEI" の刻印が見えます。
左の端子が OUT, 右の端子が IN です。
中身を見てみましょう。

DSC04199H

Roland 製品でよく見かける HOKUSEI のユニットです。2スプリング。
INPUT, OUTPUT ともコイルに断線はなく、巻線抵抗を測定できました。
特に問題はないようです。

Roland の JC シリーズは国際展開されている関係上、各国で修理できるように
回路図の付いた Service Manual が完備されています。そうした資料が
ネットで拾えたためこれまで JC-20 以外は回路図を公開しませんでした。
今回は方針の変更もあり、JC シリーズを取り扱うことにしました。
(JC-120 を持ってた頃に回路図を取っておけば良かったと思うこと...)

JC-55 はいつ頃の発売かは調査中です。
1980年には JC-120, JC-200, JC-160, JC-60, JC-50 のシリーズがあったことは
ロッキンf の広告で判明していますが、 JC-55 はこの頃のリリースではないようです。
1983年以降か?判明したら追記することにします。
(20221026 追記)
Roland のサイトによると 1986年発売のようです。

さて本題に入ります。JC-55 の前面パネル。
DSC04128A

左から入力ジャック(HIGH, LOW)、DISTORTION、VOLUME、
TREBLE、MIDDLE、BASS、REVERB。

DSC04130B

続いて CHORUS セクション:RATE、DEPTH、CHORUS セレクタ。
最後に POWER スイッチ。

CHORUS スイッチは MANUAL - OFF - FIXED の3ポジション。
JC-120 では VIBRATO - OFF - CHORUS ですが、少し変わっています。
呼び方が変わっただけかもしれません。

背面。
DSC04135C

背面パネルが無くなっています。これも修復しなきゃ。

8インチスピーカーが2本。JC−120 と同様に各々のスピーカーを
独立したパワーアンプでドライブする空間合成システム。
JC-50 や JC-60 などの単一スピーカーのモデルよりも人気があり、
落札価格も格段に上がります。


DSC04138D

リアパネルのジャック類。
左から CHORUS、REVERB、DISTORTION の各フットスイッチジャック。
続いて EFFECT と NORMAL( MIXED ) の LINE OUT ジャック。

SEND、RETURN はありません。ちょっと残念。

DSC04148E

シャーシ底にある4枚のアルミ板は終段トランジスタにそれぞれ固定された
放熱板。各チャネルで 30W 程度の出力なのでこの程度の放熱板でよいという
ことなのでしょう。温度補償はどうなっているんだろう?

リバーブはシャーシ底面に設置されています。
HOKUSEI の刻印があります。

CUBE-40 は1978年発売。当時の定価は ¥39,000。

話題にすることがありませんが、Roland の CUBE シリーズは
気に入っています。記録していませんが私が修理した数は
Micro Jugg の次くらいに多いのではないかと思います。
もっとも、入手するたびに修理しては売ったり、知人に譲ったり
しているのでいつも手元にあるわけではないのですが。

CUBE シリーズで気に入っている点はコンパクトであることと
リバーブがついていること。クリーントーンが綺麗であること。
加えて CUBE-40 ではこのクラスで PRE OUT, MAIN IN ジャックが
搭載されていることが大きい。今で言う SEND, RETURN ですね。

今回 CUBE-40 を扱うのは今年試作をおこなっている Tube Distortion の
評価用アンプに CUBE-40 を使おうと考えているからです。
Tube Distortion だけでなく、真空管を使ったブースターやプリアンプを
試用するときに邪魔なのはアンプ側のトーンコントロール。
ギターアンプのトーンコントロールはかなりクセが強く、
プリアンプで作った音の特徴をスポイルしてしまうことがあります。
なのでプリアンプの出力をトーンコントロールを通さず、
パワーアンプに直結できる仕組み MAIN IN (RETURN) がある
アンプが望ましいのです。
以前はこのためだけに JC-120 を持っていたこともありましたが
さすがに部屋が狭くなったので売ってしまいました。

というわけで新たに CUBE-40 を入手して回路図を採取、メンテナンス
することにしました。

CUBE-40 の背面。
DSC03201A
お目当ての PRE OUT, MAIN IN の他、外部スピーカージャック、
ヘッドフォンジャック、リバーブフットスイッチが並んでいます。
ヒューズは 2A。

DSC03198B
キャビネット底面に搭載されている電源トランス。
電源は本体から 9 ピンのコネクタを介して電源トランスに供給され、
橙色の2本のAC電圧と黒の基準電圧を送り出しています。

DSC03203C

背面を取り去ると現れるリバーブユニットとスピーカー。
スピーカーは 10 インチの EAS-25P95S。松下のマークがあります。
リバーブユニットは HOKUSEI DENKI 。ユニット底面にスプリングが
ついており、取り付けがコンパクトに収まるためか、当時いろんな
メーカーのアンプに使われていました。

DSC03207D
シャーシ内部。
回路的には CUBE-20 と大きな違いはありません。
リバーブのドライブには TA7200 が使われていますが、CUBE-20 と
異なるのは TA7200 の電源電圧の安定化のために 2SD526 による
平滑回路が用意されていること。なので 2SD526 は基板外の
シャーシ(写真左上)に搭載されています。

DSC03217E

終段トランジスタは 2SD586 x 2。
例によって Morex コネクタで接続しています。
また基板裏面に2ヶ所、リバーブに関するジャンパ(黄色い線)が
あります。仕様変更があったようです。

↑このページのトップヘ

ライブドアブログでは広告のパーソナライズや効果測定のためクッキー(cookie)を使用しています。
このバナーを閉じるか閲覧を継続することでクッキーの使用を承認いただいたものとさせていただきます。
また、お客様は当社パートナー企業における所定の手続きにより、クッキーの使用を管理することもできます。
詳細はライブドア利用規約をご確認ください。