長田(猫舌)のblog

主にギターアンプの解析、回路図の採取と公開を行っております。 回路図の公開は自身で読み取った回路図に限っており、主に国産のアンプを対象にしています。修理やメンテナンスなどにご利用ください。ただし公開している回路図は無保証です。内容の正確性には万全の注意を払っておりますが、誤記入や誤解の可能性は免れません。本サイトで公開している回路図によって生じた事故や損害については一切責任を負いかねますのでご了承願います。 また、電子回路とくに真空管に関する高電圧回路を取り扱っています。電子回路の知識や経験がない方が同様の作業をすると感電により生命に危険を及ぼすことがあります。同様な作業を行って生じた事故・傷害に対して当方は一切責任を負いません。

カテゴリ: Roland

あまり広告などに現れないモデルなので資料が少ないですが、実物を
見ていくことにします。

DSC06347A

左から入力ジャック2つ、HIGH と LOW。
BRIGHT スイッチが装備されていますが、スライドスイッチで下に
押し下げると ON になるという違和感のある仕様になっています。
よく見ないと気がつきません。
コントロールは VOLUME, TREBLE, BASS, DISTORTION と
並びます。MIDDLE はありません。
DISTORTION は他の JC シリーズと同様、目盛 0 の位置で OFF に
なります。

DSC06349B
つづいて空間系のエフェクトのコントロール。
REVERB, SPEED, DEPTH があって、右端に 3 ポジションのスライド
スイッチによる VIBRATO / CHORUS 切り替え。
ちょっと特殊な構造のスイッチになっています。
公開している回路図では論理がわかりやすいように3ポジションの
スイッチに単純化して書き直していますが、実際のスイッチの動作と
配線は図にするのが難しいです。
この3ポジションのスライドスイッチは壊れたら代替品の入手は
難しいでしょう。ただ回路図では単純化しているので4回路3接点の
ロータリースイッチで代用可能です。見栄えは悪くなりますが。

DSC06352C

背面。
粗いパーチクルボードによる背面パネル。音響的に良いのかは不明です。
厚みはあるのですが、脆そうで取り扱いに注意がいりそうです。

DSC06353D

背面左からヒューズ 3A、ヘッドフォン(PHONES) ジャック、
CHORUS & VIB, DISTORTION, REVERB の各フットスイッチジャック、
右端に CHORUS & VIB OUT。
CHORUS & VIB OUT は JC-50 を CHORUS と VIBRATO のエフェクタと
して使えるようにする出力ジャック。ただし原音とのミキシングを
行う前の出力。

DSC06356E

背面パネルを取り外したところ。
12 インチ 8 Ωの HEAVY DUTY TRANSDUCER スピーカー。

DSC06360F

シャーシ内部。メイン基板は以前の修理記録の基板と明らかに異なっています。

DSC06362G

電源トランス 22450144N1 。
120VA の記述があります。SPIRIT-50 に使われていた電源トランスと
同じもののようです。

DSC06380H

ラベル等はないものの、HOKUSEI DENKI と思しきリバーブユニット。
残念ながらスプリングが一本破断していました。
入力インピーダンスは 8Ωのようです。リバーブドライブのために
2SD667 と 2SB647 のコンプリメンタルペアによるプッシュプル出力を
装備しています。

Roland の JC シリーズの Web ページによると JC-50 は 1978年発売
とのこと。
当時は広告を見た覚えがないのであまり告知されてなかったのかも
しれません。で、例によってロッキンf の記事を探しました。
1978年10月号に新製品情報が掲載されていました。
同時に CUBE-20, CUBE-40, JC-200, SB-200 なども発表されており、
Roland は CUBE-20, CUBE-40 の方の広告に力を入れていたようです。
新製品情報を抜粋します。

--- ここから ---

 JC シリーズでは JC-50 が 6万5,000
円、JC-200 が 12万円、JC-200S'
が13万5,000 円で登場。JC シリーズ特有
のコーラス、ビブラート効果の得られるモデルで、
JC-50 は RMS 50W、JC-200 は、ヘッド部が R
MS 200W。なお、JC 新子リーズの BBD 素子は
MN3004 で一段とローノイズになっている。JC-
200 はプロ仕様、JC-200S はスピーカー部で、
従来の2倍以上の能率を誇る 30cm R&P を採用。

--- ここまで ---

当時の広告はいまのところ見つかっておりませんが、
ロッキン f 1981年1月号の広告には JC シリーズ勢揃いという
広告に登場しており、この頃も現行機種であったことがわかります。

DSC06402A

これまで JC-50 は3台ほど修理・メンテナンスしています。
JC-50 には確認しているだけでも2種類のバージョンがあります。
もしかしたらそれ以上あるかもしれませんが、とりあえずここでは
前期バージョンと後期バージョンと呼ぶことにします。
ロッキン f 1978年10月号の新製品紹介にあるように、新発売当時は
BBD に MN3004 を使っていました(前期バージョン)が、
今回入手した個体には MN3007 と MN3101 が搭載されていました。
これは後期バージョンであると判断します。

2010年の5月に最初に入手した JC-50 の修理記録が残っています。
これは前期バージョンのようです。MN3004 が搭載されていることを
記録しています。

前期バージョンと後期バージョンの違いは BBD の素子だけにとどまらず、
あらゆる回路で改良が施されているようです。
前期バージョンの回路を入手する機会があればその回路図も解析して
公開したいと思います。

70年代後半から80年代にかけて生産された JC-50 の回路図を採取したので
公開します。

DSC06343A

回路図

  20230905  初出
  20230909  パワーアンプ:誤り訂正、バイアス回路修正

    PNG:





    PDF:


schematics    JC-50.pdf

SPIRIT-50 の発売は1981年。
ロッキンf の1981年3月号には広告が掲載されています。
また 1981年4月号の新製品コーナーには紹介記事があります。
ただどちらも紹介内容はとてもシンプル。
広告の方を引用しますと

「GUITAR AMPLIFIER ¥55,000 NEW SPIRIT-50
出力50W(R.M.S.)。3ボリューム(オーバー・ドライブ、
ボリューム、マスター・ボリューム)方式」

以上。
SPIRIT-30, SPIRIT-20 と併記されているとはいえ、あまりに
情報がない。

新製品紹介の方は少し詳しい。

「 30cm スピーカーをマウントした出力50Wのアン
プ。コントロール部に、オーバー・ドライブ、ヴ
ォリューム、マスター・ヴォリューム、ベース、
ミドル、トレブル、リバーブを装備。またフット
・スイッチ用などん多用途ジャックを前面に装備
し、使いやすさにも気が配られている。サイズ:
514(W) x 481(H) x 228(D) mm。重量:15.5kg。
価:5万5,000円。」

う〜ん。でもなにが特長なのかわからない。

というわけでカタログを入手しました。
ただし発売後3年近く経過した 1983年 12月のカタログ。
DSC05895A

このころには SPIRIT シリーズも低価格機やベースアンプのラインナップを
増やしています。

DSC05901B

DSC05902C

引用します。

---- ここから ----
SPIRIT 50  ¥55,000

出力50W、30cmスピーカー搭載のハイ・パワー
・モデル。トレブル、ミドル、ベースの3バンド・イ
コライザーで音質設定は思いのまま。プレゼン
スを ON にすれば、高音域をブースト可能。ボ
リウムではプリアンプの音量調整を、マスター・
ボリウムでは全体の音量をコントロール。また、
オーバー・ドライブ、リバーブも内蔵、フットスイッ
チによるコントロールも行なえます。さらに、PA
やテープ録音に便利なプリ・アウト、外部アン
プとの接続等、さまざまな用途に対応するメイ
ン・インを装備。ヘッドホン・ジャック付ですか
ら、いつでも気ままにプレイできます。

●出力:50W(RMS) ●スピーカー:30cm x 1 ●コントロー
ル:オーバー・ドライブ(プル・オン)。ボリウム、マスター・ボリ
ウム(プル・プレゼンス)、トレブル、ミドル、ベース、リバーブ●
インプット・ジャック:ハイ、ロー●フットスイッチ・ジャック:オー
バー・ドライブ、リバーブ●プリ・アウト・ジャック:1●メイン・
イン・ジャック:1●ヘッドホン・ジャック:1●消費電力:47W
●外形寸法:514(W) x 481(H) x 228(D) mm●重量:
155kg

---- ここまで ----

SPIRIT-50 はSPIRIT シリーズ最上位モデルとして 1981年に発売されました。
同時に SPIRIT-30 と SPIRIT-20 が発売されています。

採取した回路から言えることは 1978年に発売された CUBE シリーズの回路を
踏襲しつつ、歪み回路を付け加えた構成になっています。

DSC05800A

インプットは HIGH と LOW の2入力。
OVER DRIVE (PULL ON), VOLUME, MASTER VOL. の3ボリューム。

DSC05802B

トーンコントロールは BASS, MIDDEL, TREBLE。
REVERB も装備されています。

DSC05803C

ヘッドフォンジャックと電源スイッチ。
ジャック類は OVER DRIVE と REVERB のフットスイッチ、
PRE OUT (SEND) と MAIN IN (RETURN) の4つ。
CUBE-40 や BOLT-30 より後の機種のため、これらのジャックが
前面に配備されています。

背面
DSC05806D

ジャック類がない、シンプルな背面。
CUBE シリーズでは背面にあったジャック類が前面に配備され、
BOLT-30 にあった外部スピーカージャックが無くなっているので
ヒューズホルダだけが装備されています。

DSC05809E

スピーカーは Roland Heavy-Duty Transducer.
詳しい技術的な記述はまったくありません。

上部のアルミ板は出力トランジスタに取り付けられている放熱プレート。

シャーシの中を覗いてみます。
DSC05812F

電源やプリアンプ部、出力回路を一枚にまとめたプリント基板と
HOKUSEI DENKI (表示なし) らしいリバーブユニットがあります。

DSC05816G

電源トランス 22450144N1。
100V 56V 120VA の記述があります。

DSC05817H

基板からの信号とりだし部。
ワイヤラッピングで各種ワイヤが接続されています。
1970年代後半から80年代前半にかけてもてはやされた配線方法。
一時期はワイヤラッピングでハンダ付作業が淘汰される、ということも
喧伝されていましたが、今に至るまでハンダ付は健在です。
ワイヤリングポストなどコストが高くつくので逆に廃れていきました。
(ラッピングツールはまだ持っていますがね。)

DSC05885J

終段トランジスタ 2SD588 と MOLEX コネクタによる接続。
Roland お得意の方法です。70年代後半くらいから採用されていたと
思います。

Blues Cube を掲載したカタログ(1998年11月)があったので
仕様を抜粋します。

DSC05889A

DSC05893B

---- ここから ----

Blues Cube Guitar Amplifier
BC-30 (30W) ¥39,800

●定格出力:30W
●スピーカー:30cm(V12-50)
●コントロール:チャンネル・セレクト・スイッチ
        [ノーマル・チャンネル]
        ブライト・スイッチ、ボリューム
        [リード・チャンネル]
        プリ・ボリューム、ポスト・ボリューム
        [マスター・コントロール]
        イコライザー(ベース、ミドル、トレブル)、プレゼンス、
        マスター・レベル、電源スイッチ
●接続端子:インプット、チャンネル・セレクト・フットスイッチ
●外形寸法:482(W)x 261(D)x455(H)mm
●重量:14.5kg

---- ここまで ----

ちなみに気になる「Tube Logic Technology」についても言及しているので
引用します。

---- ここから ----

●Tube Logic Technology という執念:
50年代、60年代の真空管アンプの音の良さを求めて。
まずビンテージ・アンプの銘機たちを徹底解析し、
真空管や電源回路の歪み特性や、スピーカーとの
マッチング特性などをさまざまな角度から研究。
微妙な音の変化から執拗にヒアリングを繰り返しました。
その結果として確立された技術が、独特の
アナログ電子技術「Tube Logic Technology」です。
真空管アンプならではのウォーム・トーンはもとより、
演奏テクで表現する細かなニュアンスや弾き心地など
濃密にビンテージ・アンプ特有の感覚を獲得。
もちろんギター側のボリューム操作による音づくりや
ピッキングの強弱による音づくりといったまさに
チューブ・アンプ使いならではの醍醐味も思うままです。

---- ここまで ----

忘れておりましたが、今回回路図を公開したのは 1990年代に発売された
Blues Cube シリーズの BC-30 です。
2015年に再発売された現行の Blues Cube シリーズではありません。
旧機種か現行機種かは正面スピーカー上部の銘板が
(旧機種)「Roland」か(現行機種)「Blues Cube」かで見分けがつきます。

サビサビのあまり綺麗ではない写真で申し訳ありませんが
DSC05861B

Blues Cube のロゴの下に「Tube Logic Technology」のロゴがあるはずと
記憶していたのですが、この個体にはありません。
過去のオークションやフリマの BC-30 の写真をいくつか探すと、
あるものとないものに分かれるようです。上位機種である BC-60 でも
同様のようです。製造時期によって表示の有無が変わるのでしょう。

「Tube Logic Technology」については Blues Cube の再発売でもリバイバル
しており、真空管ギターアンプの特性を半導体回路でエミュレートするという
趣旨の技術のようです。
そうすると回路的な特徴がありそうなものですが、目立った特徴はないのです。
以前とりあつかった「Tube Logic Technology HOT」を標榜する GC-405
フィルタ構成や定数にこだわりがありそうですが、特にこれがというような技術が
投入されている印象はありません。

今回の BC-30 で目立つのは JFET による独特の増幅回路。
BC-30 のプリアンプ部に3箇所使われています。
最も簡単な構成の LEAD 回路の終段を抜粋しています。
cascade-JFET
JFET を2段重ねした回路。これまで見たことがありません。
LTspice で解析したところ、この回路でも増幅動作することは確認しています。
ただ何の目的でこの構成にしているのかがよくわかりません。
JFET 2SK184 の耐圧 VGDS は -50V と電源電圧に対して充分なので
2重にして耐圧を稼ぐ必要もありません。
ただプリアンプの初段、および LEAD チャネルに2段、この回路構成を
採用しているのはなんらかの理由があるものと考えます。
特に LEAD チャネルにはダイオードクリップなどの「歪み」に特化した
回路が見当たらないので、この回路が歪みに影響を与えているのではと
思います。
ただこの回路が Tube Logic、というわけでもなさそうです。
GC-405 には採用されていないのですから。

似たような回路構成もあります。
parallel-JFET
これは NORMAL チャネルと LEAD チャネルのミキシング段。
同様な回路かと思ったら JFET の並列回路でした。
後段にはトーンコントロールがあるだけ。
大きな電流を供給しなければならないというわけでもなく、
このような回路にしている理由がわかりません。

最後に出力段。
CurrentDriven

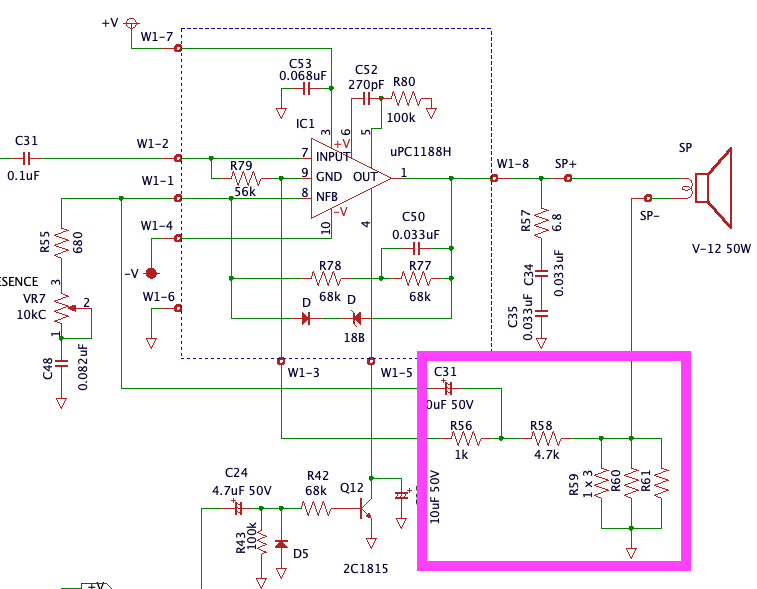
単なる uPC1188H による出力回路かと思っていたら、よく見ると
電流駆動回路になっていました。
マゼンタ色の四角で囲んでいるのが電流フィードバック。
1Ω 1/4W の抵抗3本(R59, R60, R61) を並列接続し電流検出抵抗にして
ネガティブフィードバックに戻しています。

どういう回路かと言えば、入力信号(電圧)と同じ波形の
電流をスピーカーに供給する回路です。
スピーカーのインピーダンスの周波数特性はフラットなものではなく、
入力信号と同じ波形の電圧でスピーカーをドライブすると
音が出やすい周波数と出にくい周波数が生じます。
これが電圧駆動でほとんどのアンプはこのタイプ。
電流駆動ではスピーカーの周波数特性を補完し、出音の周波数特性を
改善する働きがあります。

この BLOG で取り上げて回路図を採取したアンプはほとんどが
私がネットオークション等で購入したものです。
なので、回路図を採取したあとは電解コンデンサの交換や修理を行い、
アンプが本調子になることを確認するまで手を入れます。
たまに知人らからの依頼があって回路図を採取することがありますが、
その場合は(回路図の採取だけで)メンテナンスしないこともあります。
なのでこの BLOG で取り上げたほとんどのアンプは完動品として
復活しています。

それでも何年かに1台の割合でとても程度の悪いアンプに遭遇することは
避けられません。
今回の Roland Blues Cube BC-30 は完全復活を諦めざるをえないケースでした。

DSC05859A

水没、あるいはキャビネットごと水浸しになって放置されていた個体のようです。
回路の入っているシャーシをキャビネットに装着する上部4箇所、
側面2箇所の計6本の M5 のネジが固着しています。
ネジ溝は舐めてしまうし、ネジ頭を掴んで回そうとしてもビクともしません。
あとになってわかったことですが、ネジとキャビネットの間で錆が生じて
キャビネットに食い込んでいました。

通常どおり、コントロールの紹介をします。
左から 入力ジャック、チャネルセレクト SW、Foot SW ジャック。
NORMAL チャネルの BRIGHT SW と VOLUME1。
LEAD チャネルの PRE VOL. 、POST VOL. 。
チャネル共通のトーンコントロール BASS、MIDDLE、TREBLE。
最後に PRESENCE と MASTER LEVEL、POWER SW が
並びます。

背面。
DSC05861B

シンプルな背面です。
DSC05862C

スピーカーは V-12 50W。
導通チェックは OK でしたが、スピーカーも水没したようでコーンが
破れていました。

この写真を撮影した後、この個体の修理は諦めました。
せめて回路図の採取だけは行うため、キャビネットを破壊してシャーシを
取り出すことにしました。またスピーカーは廃棄しました。

アンプのキャビネットにノコギリの刃を立てるという心の痛む作業を
梅雨の晴れ間の1時間で行い、なんとかシャーシを取り出すことが
できました。

DSC05866D

程度が悪いものの、中の回路はある程度守られていたようです。
シャーシ左にあるのが電源トランス。中央部にアルミの冷却板上に
とりつけられているのがパワーアンプ IC uPC1188H。

DSC05873E


当時、オーディオアンプなどにも使われていたパワーアンプ IC です。
製造終了品。Guyatone のハーモニカアンプ HP-300A でも使われていました。

いつもだったら uPC1188H の入手が困難なので、壊れてたらどうしようと
考えを巡らすのですが、今回は修理の意思がなくなっているので気が楽です。

DSC05876F


電源+プリアンプ基板。
基板自体は水没から免れたのかほぼ無傷で回路を探るには充分な状態でした。
プリアンプ部は J-FET を多用したディスクリート構成。
独特の回路構成が見られます。

↑このページのトップヘ

ライブドアブログでは広告のパーソナライズや効果測定のためクッキー(cookie)を使用しています。
このバナーを閉じるか閲覧を継続することでクッキーの使用を承認いただいたものとさせていただきます。
また、お客様は当社パートナー企業における所定の手続きにより、クッキーの使用を管理することもできます。
詳細はライブドア利用規約をご確認ください。