長田(猫舌)のblog

主にギターアンプの解析、回路図の採取と公開を行っております。 回路図の公開は自身で読み取った回路図に限っており、主に国産のアンプを対象にしています。修理やメンテナンスなどにご利用ください。ただし公開している回路図は無保証です。内容の正確性には万全の注意を払っておりますが、誤記入や誤解の可能性は免れません。本サイトで公開している回路図によって生じた事故や損害については一切責任を負いかねますのでご了承願います。 また、電子回路とくに真空管に関する高電圧回路を取り扱っています。電子回路の知識や経験がない方が同様の作業をすると感電により生命に危険を及ぼすことがあります。同様な作業を行って生じた事故・傷害に対して当方は一切責任を負いません。

カテゴリ: Teisco

資料がないので発売日やスペックの詳細を書くことができませんが、
70年代後半にはよく見かけたアンプです。

DSC06475A

出力は 20W と推定されます。

DSC06480D

入手した折には値札も兼ねたユーザー登録ハガキも付いており、
当時の定価が ¥ 32,000 であったことがわかります。
取扱説明書かと思ったのですが、ユーザー登録だけで価格以外に
情報がありませんでした。

DSC06473B

コントロール。
左から、HI, LOW の入力ジャック、 HI TREBLE, TREBLE, BASS の
トーンコントロール、電源スイッチを兼ねた VOLUME, スイッチ付きの
DISTORTION, REVERB と並びます。右端は電源ランプとヘッドフォン
ジャック。
HI TREBLE コントロールがあるのが珍しい。PRESENCE のような
ものか?と思いましたが、NFB の帰還を調整するような回路では
ありませんでした。ただトーンコントロール回路のTREBLE, BASS とは
別回路になっています。

DSC06476C
背面。
銘板以外なにもありません
銘板の下にスリットがありますが、これはパワーアンプ IC の放熱のために
あるようで、IC のアルミパッケージの一部が見えています。

DSC06486E
背面パネルを外したところ。
ベースとなる鉄板にトランスや回路基板が取り付けられています。
キャビネットへの取り付けは上部4ヶ所のネジとトランス下の
ネジで固定されています。

DSC06484F

スピーカーとキャビネット底のリバーブ。スピーカーは TEISCO の
スタンプと25331-1 の型式名、8Ω の表記。10インチ(25cm)。
残念ながらこの個体はスピーカーが断線していました。

DSC06490G

リバーブは磁気式のシングルスプリング。メーカー名や型式の表記はなし。

DSC06493H

パワーアンプ IC サンケンの SI-1020GL。
出力インピーダンス 8 Ω で 20W を出力します。
SI-1020 という型式は 70 年代前半からあって、
SI-1020A などは73年の「リニヤIC 規格表」にも掲載されています。
注意を要するのはサフィックス。SI-1020A や SI-1020G などの
規格やピン配列は SI-1020GL とは全く異なります。
例えば SI-1020GL は 8 pin ですが SI-1020A は 7 pin。
この IC が壊れていた場合、交換できるのは SI-1020GL だけという
ことです。当然「入手難」です。

ここのところ半導体を使ったアンプを取り扱うことが続き、
フルチューブアンプは久しぶりでした。
回路の規模の大きさ、複雑さは半導体アンプが格段に上回っており、
回路図を採取するのに骨が折れますし頭を使います。
今年に入ってから 50W, 100W クラスの半導体アンプの解析が続いたので
モチベーションも下がり、スランプ気味でした。
そんな時期のフルチューブアンプの解析は久しぶりに楽しい作業でした。

さて、シャーシを取り出します。
DSC05845A

手前右にあるのがリバーブユニット。
シングルスプリングの圧電式ユニットが並列に2台設置されています。

左端の黒いトランスが電源トランス、その右側にあるのが出力トランス。

シャーシを背面側から見ます。
DSC05847B
左から V1 12AX7, V2 12AX7, V3 12AU7, V4 6AV6, V5 7189, V6 7189 の
順に並んでいます。

右端のブロックコンデンサ2個は背の低い小型のコンデンサに交換されて
います。

DSC05849C
 
松下製の 12AX7, 12AU7 が並びます。
V1 の 12AX7 は REVERB チャネルの増幅を担当しています。
V2 は NORMAL チャネルの増幅と、NORMAL + REVERB のミキシングの
働きをしています。
V3 の 12AU7 は NFB と PK 分離による位相反転段を構成しています。

DSC05850D

V4 6AV6 はトレモロの低周波発振を行なっており、その出力が
出力管のグリッド電圧を変調することによりトレモロ効果を生み出しています。

出力管は V5, V6 の 7189。6BQ5(EL84) の改良型で当時の国産アンプでは
メーカーを問わずよく使われました。

シャーシ内部。
DSC05851E
縦ラグ板を多用した配線。
すでに電解コンデンサやオイルコンデンサが交換されているので
故障でもない限り手を加えないつもりですが、作業するとなると
手間がかかり面倒な配線です。

DSC05852F
電源トランス。一次側に

"Doubler  d.c.
 320V 0.1A"

という表示があります。
倍電圧整流用のトランスになっているようで
実際に倍電圧整流回路で B 電源を作っています。

テスコの CHECKMATE シリーズは 1960年代のベンチャーズブームの
ころからあるフルチューブアンプです。

発売から 50 年以上経過している機種ですので、現存しているアンプは
修理やオーバーホールが施されて使われていることも多く、今回解析した個体も
オーバーホールが施されていました。

そのため交換された部品があり、公開した回路図にはオリジナルの定数が
不明なものが多数あります。コンデンサでは容量、耐圧ともに
当時の部品に相当するものが使われているはずなので、現在この個体についている
部品の定数を回路図中に記入し、部品の定数に”*”をつけて注釈を入れています。
E系列(E6, E12, E24)が一般的になるまえのモデルなので本来は 0.02uF や
0.05uF のコンデンサは 0.022uF や 0.047uF などの近い値に置き換えられているはず。
公開した回路図は部品定数(特にコンデンサ)に注意してお使いください。

DSC05830A
入力ジャックは3つ。REVERB 1入力と NORMAL 2 入力。
NORMAL はインピーダンスの違いはありません。NORMAL 入力からでも
ほんのりリバーブは効くけれど、よりはっきりと効かせたければ REVERB 入力を
使え、という回路構成のようです。

TONE コントロールは TREBLE と BASS。オーディオで使われるトーン回路を
採用しています。

DSC05829B

続いて REVERB VOLUME, TREMOLO DEPTH, TREMOLO SPEED の
各コントロール。
電源スイッチは3接点のロータリースイッチで、OFF, STAND BY, ON。
STAND BY で赤いランプ、ON で緑色のランプが点灯します。

DSC05832C

スピーカーグリル下の "CHECK MATE 15" のエンブレム。

背面を見てみます。
DSC05833D
DSC05837E
左からサービスアウトレット、 GROUND スイッチ、 ヒューズ(2A) 、
TREMOLO と REVERB のフットスイッチジャックが並びます。

一般的には GROUND スイッチはAC 電源の N 側 (Neutral) をシャーシアースに
(高圧コンデンサを介して)接続してハムノイズを低減するためのものです。
しかしこの GROUND スイッチは単にスイッチの端子を使って高圧コンデンサを
L (Live)と N の間に接続しているにすぎず、レバーを操作してもなんの意味もない
ものになっています。

背面パネルを取り外すと、裏面に回路図が...
DSC05906F
DSC05908F

回路図があったのですが、背面パネルを補強するための木材が釘打ちされて
おり、回路図が見えません(もっとも回路図の採取完了までここに回路図が
あることに気が付きませんでしたが)。
木材を補強したのはおそらくオーバーホール後。赤ボールペンで書き込みした跡が
ところどころにあり、木材の下にも書かれている部分があります。
おそらく他の個体では背面パネルを外すと回路図が見られるようになっているはず。

DSC05839F

スピーカーは交換されて VOX の10インチ VX10 スピーカーが付いていました。



コントロールパネル。
DSC04638A

入手したばかりの状態なので OVERDRIVE 入力ジャックが脱落しています。

入力ジャックは OVERDRIVE と NORMAL。
コントロールは左から VOLUME, TREBLE, BASS, REVERB, MASTER。
TREBLE には BRIGHT スイッチが併設されています。
MASTER VOL 以外には歪みに特化したコントロールはないようです。

背面。
DSC04639B

電源スイッチ、LINE OUT, PHONES (ヘッドフォン) ジャックが並びます。

背面パネルを外します。
DSC04641C

10 インチ (25cm) スピーカーには TESCO 25FB05  8Ω のスタンプ。

キャビネット底には HOKUSEI DENKI の2スプリング・リバーブユニットが
”雑に” 取り付けられています。リバーブユニット底に2つの大きな螺旋状の
スプリングを介してキャビネットに斜めに取り付けられているのが
なんとも”雑”に感じます。
同様な取り付け方法は AIDEAN ZOOM M-40 でも見られます。
なんらかの理由があるのかもしれませんが、ちょっと思い浮かびません。

シャーシ内部
DSC04645D

電源トランス、電源基板、プリアンプ基板がコンパクトにまとめられています。

電源+パワーアンプ基板 GA-MA-12
DSC04649E

電源回路とパワーアンプが同居した基板になっています。
交流一次側のヒューズ(F1 1A) と二次側のヒューズ( F2, F3 1.5A) が
基板上にあります。ヒューズが飛んだ時、シャーシを開けなければ
交換できないので少々めんどうです。

パワーアンプはサンケンのハイブリッド IC SI-1130H が使われています。
おそらく入手難。これが壊れていたら代替に苦労しそうです。

プリアンプ基板 GA-PRE-51
DSC04654F

基本的に JFET 2SK68A とバイポーラトランジスタによるディスクリート回路。
OP アンプ uPC741 がひとつ使われていますが、リバーブドライブ用の
ようです。

DSC04636B

テスコのアンプを取り上げるのはこれで2台目。
60 年代のエレキブームのころが全盛期のメーカーです。

この製品が発表されたのは 1979 年。
ロッキン f 1979年 10 月号には新製品情報で紹介され、同号に
広告が掲載されています。広告では 1979 年 9 月 10 日 と
珍しく新発売の日付まで記載されています。

"Myroad" はギターアンプシリーズの愛称で、 MG-15, MG-30 に
付けられています。
ちなみに同時発売のベースアンプシリーズ (A-300B, A-500B) には
 "ALIVE" の愛称。

ロッキンf 1979 年 10 月号の "NEW GOODS" (p.180) によると価格は 36,000 円。
ロッキンf 同号の広告に記載された仕様を抜粋します。

--- ここから ---

MG-30
出力 30W (RMS)、60W (PEAK)
25 cm スピーカー
ボリューム、マスターボリューム(オーバードライブ、リバーブトーン X 2
365(H) x 330(W) x 250(D) mm
11kg
仕上げ、黒レザー・白レザー
定格電圧 AC100V
定格周波数 50 60 Hz
定格消費電力 20W

--- ここまで ---



テスコの1979年発売のアンプ MG-30 "Myroad" の回路図を採取したので
公開します。

DSC04635A

回路図

  20221227  初出
  20231005  プリアンプ:uPC741 接続修正 

     PNG:

    


     PDF:


schematics  MG-30.pdf


Express5 のメンテナンスが終わりました。

空中配線による真空管回路はひさしぶりだったので、
手を付けるまでに躊躇しました。とくに躊躇したのは後述する
電源用平滑コンデンサの交換をどうするか、でした。

DSC01411AAJPG
前面パネルは入力ジャック、電源スイッチ、ヒューズボックスを新しいものに
交換しました。ポット類の傷みは少なかったので、接点復活剤を少々使う程度で
問題はなくなりました。
あと写真で見えるように電源コードも交換。

DSC01414BB

スピーカーコードも交換しました。
リバーブユニットに RCA ピンプラグを取り付け、メンテナンス時に外せる
ようにしました。スピーカーも圧着端子で取り外しが容易になるように
したかったのですが、スピーカー側の端子が折れてしまい、半田付けで
固定することになってしまいました。残念。

DSC01418CC

シャーシの中身。
電解コンデンサとオイルコンデンサはすべて交換。
抵抗は酸化金属皮膜抵抗のようで劣化していなかったので交換せず、
そのまま使うことにしました。

どうするか悩んだのが電源の平滑コンデンサの交換。
もともとのコンデンサはラグ板2枚の間に宙吊りで配線されていました。
こんなふうに。

DSC01343DD

いまとなってはアキシャル型の電解コンデンサは入手が限られます。
また最近の電解コンデンサは小さくなっているので、このラグ板の間に
取り付けるにリードを延長するなりの工夫が必要です。さらに
うまく取り付けられたとしても振動で断線や脱落することも考えられるので
あまり良い方策ではありません。
それにできれば入手しやすい(というか手持ちの)ラジアル型のコンデンサを
使いたいもの。

いろいろ考えて思いついたのが、ラグ板の間にコンデンサを搭載した基板を
接着式サポートで固定すること。

DSC01346EE

この上に平滑コンデンサ3つを載せたユニバーサル基板を搭載し、
ラグ板2枚との接続をしてネジで固定。

DSC01347FF

なんとか安定した取り付けができました。

メンテナンス終了後、Express5 を試奏してみました。
ブライトなクリーントーン。ちょっと高音が強く感じます。
TONE が一つだけなのに、いつもの調子でフルにしていました。
5 くらいの音が落ち着きます。落ち着く、といってもブライトな音質は
変わりません。こもった感じではありません。
キャビネットが軽量のためか、高音寄りなのは否めませんが、良い音です。

リバーブは故障していませんでした。
ただ予想どおりというか、効果が薄くかかる程度で単調です。
単調なのはスプリング1本だからでしょう。動作していることはわかるの
ですが、リバーブからあまり低音が聞こえないためか、とにかく「薄い」
という印象です。う〜ん。これが圧電式リバーブかぁ。

反面、トレモロは激しく効きます。
調整できるのが SPEED と ON/OFF で INTENSITY がないので
ON にするとかなり色濃くトレモロが作用します。
人によっては気持ちが悪くなるかもしれません。強烈。

最後に電源電圧を測定。回路図に記入しました。 Ver. 20210521。
終段パワーアンプ真空管 7189A のプレートにはおよそ300V の電圧が
加わっています。7189 は EL84 (6BQ5) の改良型でプレート電圧を
+400V まで加えることができます。EL84 が +300V までなので、
7189A を EL84 で置き換えることは避けた方が良さそうです。
定格ギリギリで使うのは望ましくはありません。
 

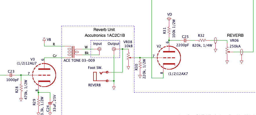
リバーブ周辺の回路図を示します。

reverb
これだけです。

普通の真空管アンプのリバーブの例として Jugg Box ONE のリバーブ回路
(入出力とも)を示します。

JB-1

普通の真空管アンプのリバーブであれば、リバーブの入力にコイルが
あって、インピーダンスはスピーカーと同様の 8 Ω。
当然、12AX7 のような(ゲインは大きいけれど)大きな電流は流せない
真空管ではなく、12AT7 や 12AU7 のような 1W 程度を出せるものが
使われます。
そのような真空管であっても、8 Ωの負荷を直接ドライブできるわけはなく、
プレートにインピーダンス変換トランス(リバーブトランス)を接続し、
それを介してリバーブの入力コイルをドライブします。
さらにリバーブからの出力も1段真空管増幅回路を使って電圧増幅をしなければ
ミキシングに足る電圧が稼げません。
そのためリバーブを搭載した真空管アンプにはリバーブ専用に 12AT7 か 12AU7 が
1本に搭載されています。

ところが圧電素子によるリバーブだと、上記のような簡単な回路で済んで
しまいます。これは圧電素子が高入力インピーダンスであるためで、
12AX7 のような電力的には非力な真空管でもドライブでき、出力に関しても
充分な電圧を発生させることができるためです。

とはいえ、私自身は圧電式リバーブの音がどんなものか聞いたことがありません。
以前の Guyatone GA-330D では入手したときから壊れていました。
いまのところ入手してから Express5 の電源は入れていません。
リバーブが動作しているかは確認していませんので、どんな音がするか、
メンテナンス後を楽しみにしています。壊れてなければいいけど。 

↑このページのトップヘ

ライブドアブログでは広告のパーソナライズや効果測定のためクッキー(cookie)を使用しています。
このバナーを閉じるか閲覧を継続することでクッキーの使用を承認いただいたものとさせていただきます。
また、お客様は当社パートナー企業における所定の手続きにより、クッキーの使用を管理することもできます。
詳細はライブドア利用規約をご確認ください。