長田(猫舌)のblog

主にギターアンプの解析、回路図の採取と公開を行っております。 回路図の公開は自身で読み取った回路図に限っており、主に国産のアンプを対象にしています。修理やメンテナンスなどにご利用ください。ただし公開している回路図は無保証です。内容の正確性には万全の注意を払っておりますが、誤記入や誤解の可能性は免れません。本サイトで公開している回路図によって生じた事故や損害については一切責任を負いかねますのでご了承願います。 また、電子回路とくに真空管に関する高電圧回路を取り扱っています。電子回路の知識や経験がない方が同様の作業をすると感電により生命に危険を及ぼすことがあります。同様な作業を行って生じた事故・傷害に対して当方は一切責任を負いません。

カテゴリ: TubeWorks

ProValve 60 にはいろいろと独特の回路構成が使われています。

まずパワー管に供給する電源回路を見ていきます。
mainpower

ダイオードブリッジを使った倍電圧整流回路のようです。
この構成の場合、C2, C3 に蓄えられた電荷は電源を OFF にしただけでは
放電しません。そのため先の記事の「感電に注意」で示した手順を
踏まないと感電します。私は電源 OFF 後、一晩置いた状態で何度か感電しました。
電圧を測ってみるとC2+C3 の間に DC400V ほど残っていました。
注意が必要です。

電源 B1, B2 はパワー管 6L6GC に供給される 470V 超の電圧です。
これ自体は普通なのですが、次の段 B3 では R5 と Zener Diode D5 で
47V  まで電圧を落としています。
この B3 はプリアンプ部の 12AX7A のプレート電圧で、先の記事でも
言及したように「わざわざ」下げています。

電源回路で特徴的な点をもうひとつ。

bias

パワー管 6L6GC のグリッドに加えるバイアス電圧を作る部分。
バイアス専用の巻線から作るのが一般的ですが、 C14 がトランスの
半導体電源の巻線に直接接続されており、巻線を兼用しています。
バイアス電圧は D14 1N5261 (47V) で安定化しており、電圧固定。
バイアス調整は出来ません。

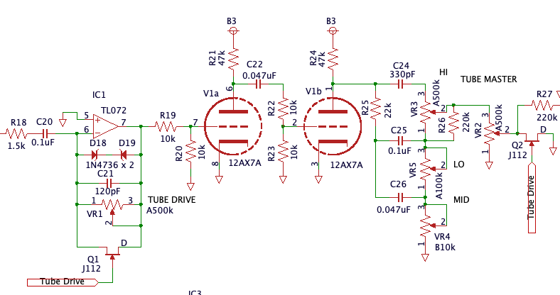
Ch1 Tube Drive の回路を示します。
tubedrive


歪みは IC1 TL072 のフィードバックに取り付けられた D18 と D19 の
Zener Diode 1N4756 (6.8V) で作っています。
12AX7A は B3 (47V) の低電圧で駆動されており、グリッドには
0V を中心とした交流電圧が入力されています。信号のプラス側が
加わった時に大きな電流が流れるので歪みが大きくなります。
ただしダイオードクリップ回路で作るほどの顕著な歪みではなく
倍音を加えるフィルターのような働きをしていると考えられます。

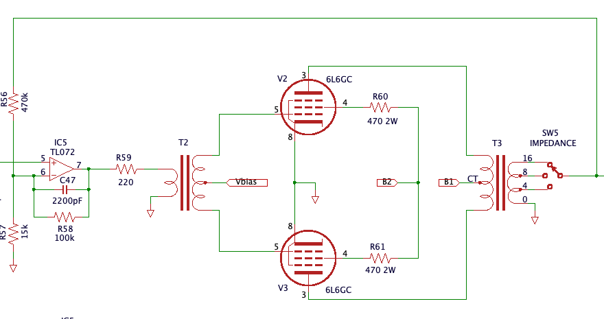
もっとも特徴的なのがパワーアンプの位相反転段。
poweramp
 
結合トランスを使うことにより、極めてシンプルに位相反転を
構成しています。
極めて古典的かつ教科書的な回路構成で、真空管ギターアンプで
実際に使っている例を初めて見ました。
長真弓「真空管アンプ設計自由自在」の位相反転回路の最初に出てくる
回路形式(ただしバイアス電圧の加え方に違いあり)です。
最初見た時はあっけにとられました。
結合トランスを使うと磁気飽和による歪みが生じるおそれがあるので
敬遠されている構成なのかと推測していますが、OP アンプでドライブ
する数mA 程度の電流と少ない巻数のトランスであれば歪みは抑えられます。
古典的な回路ですが、プッシュプル出力のアンプを小型化できる
興味深い構成です。

Tube Works といえば真空管エフェクタ Tube Driver で有名なメーカー。
真空管を使ったアンプも製造しており熱心なファンもいるようです。

今回は知人の依頼で回路図を採取しました。
修理途中とのことでキャビネットから外されたシャーシを渡されて
回路を探りました。

★☆★☆★☆★☆★☆★☆★☆ 感電に注意 ★☆★☆★☆★☆★☆★☆★☆★☆★☆
本機の B 電源は他にない平滑回路を備えています。C2, C3 (100uF 400V x 2) の
電解コンデンサの電荷が抜けない構造で、電源を切っていてもこれらの端子に
触れると感電する危険があります。
シャーシ内部を探る前に以下の手順を行うことで感電を防ぐことができます。
(1) POWER スイッチを切り、AC プラグをコンセントから抜く
(2) ST BY スイッチを ON にする (放電開始)
(3) 1分程度放置
(4)  C2, C3 の両端の直流電圧をチェックし 20V 以下になるまで待つ
(5)  ST BY スイッチを OFF にする
★☆★☆★☆★☆★☆★☆★☆★☆★☆★☆★☆★☆★☆★☆★☆★☆★☆★☆★☆★☆


真空管は 12AX7A が1本、6L6GC が 2本。取り外されています。

DSC04801A

左に Tube Drive スイッチ と CH 1&2 スイッチがあります。
この3つのスイッチの組み合わせにちょっとクセがあります。
12AX7A を使ったプリアンプが CH1。CH2 はクリーンチャネル。
Tube Drive スイッチが OFF のとき、CH2 のみが選択されます。
Tube Drive スイッチが ON で CH 1&2 が OFF のとき CH1 のみが選択、
Tube Drive スイッチが ON で CH 1&2 が ON のとき CH1 と CH2 の
両方が選択され、ミキシングされた音が出力されます。

入力ジャックの右の5つのコントロールが CH1 のもので、
Tube Drive, Tube Master, HI, MID, LOW。
次の4つのコントロールが CH2 のもので
GAIN, HI, MID, LO。
最後に両チャネル共通の REVERB 。

右端に ST BY スイッチと POWER スイッチ。

背面。
DSC04802B
左からヒューズ(AC100V では 3A)、LINE OUT, SPEAKER ジャック x 2,
インピーダンス切替スイッチ、FOOT SWITCH ジャック、SEND, RETURN
ジャックが並びます。

DSC04816C
真空管はプリアンプ部に 12AX7A, パワーアンプ部に 6L6GC x 2 が
搭載されていましたが、修理途中なので外されていました。

シャーシ内部
DSC04808Z

プリアンプ部は 12AX7A を使用したハイブリッドアンプ。
12AX7A は B電源電圧 +47V で動作させています。
パワーアンプ部の 6L6GC に +470V を供給しているので、12AX7A にも
+200V 程度の電圧を供給できるはずなのですが、220kΩ 1W の
抵抗を使ってわざわざ +47V まで下げています。
このあたりは Tube Driver のメーカーとしてのコダワリなのかもしれません。

Tube Works のハイブリッドアンプ "ProValve 60" RT-60T の
回路図を採取したので公開いたします。

DSC04799A

修理途中の個体について知人から依頼されたのでシャーシだけしか
ありませんが、回路については過不足なく揃っています。

回路図
  
  20230114  初出

   PNG:
  




   PDF:


schematics  RT-60T.pdf

↑このページのトップヘ

ライブドアブログでは広告のパーソナライズや効果測定のためクッキー(cookie)を使用しています。
このバナーを閉じるか閲覧を継続することでクッキーの使用を承認いただいたものとさせていただきます。
また、お客様は当社パートナー企業における所定の手続きにより、クッキーの使用を管理することもできます。
詳細はライブドア利用規約をご確認ください。