カテゴリ: YAMAHA
YAMAHA JX15 (1)
79 年に F100 を発表し、それまでの J シリーズのラインナップに加え
G-10 (G-10L, G-10W), J-15 の練習用アンプを充実させた YAMAHA は
1980 年に入って Jシリーズを JX シリーズに一新しました。
今回取り扱う JX15 はそれからしばらくして発売されたモデルのようです。
コントロールは左から VOLUME, MASTER VOL, TREBLE, BASS, REVERB.
小さいながらリバーブがついています。
背面はこのようになっています。

背面にはヘッドフォンジャック PHONES があるだけ。極めてシンプル。

背面パネルを外すと、スピーカー JA16510 が現れます。
6インチスピーカーで出力 10W インピーダンス 4 Ω。
以前の同クラスモデル J-15 の 10 インチよりも小さくなり、
本体の小型化に貢献しています。
このスピーカーは G-10 にも搭載されています。
電源トランスは GA8272。100V 22V 19VA という記述のラベルが
貼付されています。
シャーシ内部。

整然とまとめられた基板。J シリーズまでのような電源+パワーアンプ基板と
プリアンプ基板が分離されたものでなく、一枚の基板で構成されています。
モデルごとの専用基板を使用しているということでもあります。
基板上に白い線が見えますが、これは基板上のブロックの境界を示しており、
修理などのメンテナンスに配慮していることがわかります。

パワーアンプ終段は 2SD526 x 2。JX35 とも共通です。パワーアンプの
回路構成もよく似ています。定数がいくつか変わっている程度です。

リバーブが小さい!!
シャーシ内部に収まっています。振動対策などを端折っているようにも
見えますが。。。
それでも2スプリング。よく見るとスプリングの径や密度が微妙に
違っています。
このリバーブは初めて見ました。おそらくヤマハ独自のものだと思います。
G-10 (G-10L, G-10W), J-15 の練習用アンプを充実させた YAMAHA は
1980 年に入って Jシリーズを JX シリーズに一新しました。
今回取り扱う JX15 はそれからしばらくして発売されたモデルのようです。
コントロールは左から VOLUME, MASTER VOL, TREBLE, BASS, REVERB.
小さいながらリバーブがついています。
背面はこのようになっています。
背面にはヘッドフォンジャック PHONES があるだけ。極めてシンプル。
背面パネルを外すと、スピーカー JA16510 が現れます。
6インチスピーカーで出力 10W インピーダンス 4 Ω。
以前の同クラスモデル J-15 の 10 インチよりも小さくなり、
本体の小型化に貢献しています。
このスピーカーは G-10 にも搭載されています。
電源トランスは GA8272。100V 22V 19VA という記述のラベルが
貼付されています。
シャーシ内部。
整然とまとめられた基板。J シリーズまでのような電源+パワーアンプ基板と
プリアンプ基板が分離されたものでなく、一枚の基板で構成されています。
モデルごとの専用基板を使用しているということでもあります。
基板上に白い線が見えますが、これは基板上のブロックの境界を示しており、
修理などのメンテナンスに配慮していることがわかります。
パワーアンプ終段は 2SD526 x 2。JX35 とも共通です。パワーアンプの
回路構成もよく似ています。定数がいくつか変わっている程度です。
リバーブが小さい!!
シャーシ内部に収まっています。振動対策などを端折っているようにも
見えますが。。。
それでも2スプリング。よく見るとスプリングの径や密度が微妙に
違っています。
このリバーブは初めて見ました。おそらくヤマハ独自のものだと思います。
YAMAHA JX15 回路図
YAMAHA J-15 (1)
資料がないのでいつ頃発売されたモデルなのか特定できません。
1979 年のカタログには掲載されているので、1978 年ごろの
発売かと思います。ただ1979 年のカタログには新製品として
F100 や G-10 などのアンプが登場し、次世代に移行する兆しが
見えます。
J シリーズの最も低価格、かつ過渡期のモデルと考えられます。
1980 年のカタログからは消えているので YAMAHA のアンプとしては
比較的短命だったモデルのようです。

J シリーズには珍しく Power スイッチが右側にあります。
ギターアンプに限らず、電気製品の電源スイッチは右側にあるものが
大半です。他の J シリーズやそれ以前のモデルは Power スイッチが左側、
入力ジャックが右側にあり、操作に違和感を感じることがあります。
このモデルの後、YAMAHA のアンプも Power スイッチを右側に配置する
デザインに変更されます。

入力ジャックとコントロール。
J シリーズでは DISTORTION のノブがありましたが、それに替わって
MASTER VOLUME が搭載されています。
この時代にはエフェクターが一般化したので、アンプ自体に歪みエフェクトを
搭載する必要性も薄れてきていたのでしょう。
この仕様も JX シリーズ、F シリーズと同様です。

背面は至ってシンプル。
ヒューズボックスとヘッドフォンジャックしかありません。
電源コードをまとめるスナップがついているのが J シリーズらしさというか。

スピーカーは 25 cm (10インチ)、8Ω 30W。

シャーシ内の回路。
一枚の基板に電源部、プリアンプとパワーアンプが同居しています。
これまでの J シリーズの構成が電源部とパワーアンプを同一基板にして
プリアンプ部を分離しているのに対し、とてもシンプルな構成に
なっています。逆にこのモデルのために基板を設計し直したということ
でもあります。
OP アンプを使わず、入力段に J-FET 2SK30A を配置したディスクリート構成。
J-25 との違いは Distortion 回路を整理して MASTER VOLUME の利便性を
優先させたことでしょうか。ダイオードクリップによる Distortion 回路は
存在していますが、あまり歪みに重点を置いた設計ではなさそうです。
出力段は 2SD526 と 2SB596 のプッシュプル。
これらと入力段の 2SK30A を除いて、プリアンプとパワーアンプで使われている
トランジスタは 2SC1681 と 2SA841 だけという設計になっています。

リバーブはシャーシ底部に取り付けられています。
YAMAHA の刻印が見えます。
J-25 に搭載していたものに比べ、入力インピーダンスが高くなっており、
コレクタ電流が比較的小さい 2SC1681, 2SA841 のプッシュプルでも
ドライブできるようになっています。
1979 年のカタログには掲載されているので、1978 年ごろの
発売かと思います。ただ1979 年のカタログには新製品として
F100 や G-10 などのアンプが登場し、次世代に移行する兆しが
見えます。
J シリーズの最も低価格、かつ過渡期のモデルと考えられます。
1980 年のカタログからは消えているので YAMAHA のアンプとしては
比較的短命だったモデルのようです。
J シリーズには珍しく Power スイッチが右側にあります。
ギターアンプに限らず、電気製品の電源スイッチは右側にあるものが
大半です。他の J シリーズやそれ以前のモデルは Power スイッチが左側、
入力ジャックが右側にあり、操作に違和感を感じることがあります。
このモデルの後、YAMAHA のアンプも Power スイッチを右側に配置する
デザインに変更されます。
入力ジャックとコントロール。
J シリーズでは DISTORTION のノブがありましたが、それに替わって
MASTER VOLUME が搭載されています。
この時代にはエフェクターが一般化したので、アンプ自体に歪みエフェクトを
搭載する必要性も薄れてきていたのでしょう。
この仕様も JX シリーズ、F シリーズと同様です。
背面は至ってシンプル。
ヒューズボックスとヘッドフォンジャックしかありません。
電源コードをまとめるスナップがついているのが J シリーズらしさというか。
スピーカーは 25 cm (10インチ)、8Ω 30W。
シャーシ内の回路。
一枚の基板に電源部、プリアンプとパワーアンプが同居しています。
これまでの J シリーズの構成が電源部とパワーアンプを同一基板にして
プリアンプ部を分離しているのに対し、とてもシンプルな構成に
なっています。逆にこのモデルのために基板を設計し直したということ
でもあります。
OP アンプを使わず、入力段に J-FET 2SK30A を配置したディスクリート構成。
J-25 との違いは Distortion 回路を整理して MASTER VOLUME の利便性を
優先させたことでしょうか。ダイオードクリップによる Distortion 回路は
存在していますが、あまり歪みに重点を置いた設計ではなさそうです。
出力段は 2SD526 と 2SB596 のプッシュプル。
これらと入力段の 2SK30A を除いて、プリアンプとパワーアンプで使われている
トランジスタは 2SC1681 と 2SA841 だけという設計になっています。
リバーブはシャーシ底部に取り付けられています。
YAMAHA の刻印が見えます。
J-25 に搭載していたものに比べ、入力インピーダンスが高くなっており、
コレクタ電流が比較的小さい 2SC1681, 2SA841 のプッシュプルでも
ドライブできるようになっています。
YAMAHA J-15 回路図
YAMAHA VA-10 (2)
BBD MN3207 とそのクロックジェネレータ MN3102 が搭載されていました。
JC-120 や BOSS CE-2 などに使われている MN3007, MN3101 とは異なりますが、
同じ1024段の BBD です。 JC-20 には同じものが使われていました。

最近は V3207, V3102 としてセカンドソースが CoolAudio 社から発売されて
おり、秋月電子で購入可能です。
Delay は三菱の M65844P という IC が使われています。

この IC はデータシートは入手できますが、入手困難です。
150ms の遅延がかけられる設定になっています。
最後にパワーアンプ IC。

ちょっと見づらいですが、東芝の TA8229K という IC が使われています。
ギターアンプとしては見慣れない IC ですが、それもそのはず。
ステレオ用のアンプだからです。VA-10 のふたつのスピーカーは
このパワーアンプ IC でそれぞれ独立してドライブされています。
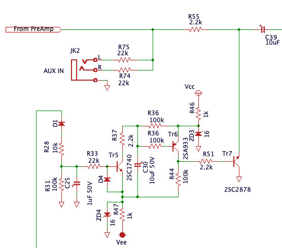
オーディオ入力 AUX IN があるため、ステレオでスピーカーを
鳴らす必要があったのでしょうし、CHORUS からの信号を
L-ch と R-ch で位相を反転させて出力するためにステレオが
必要だったのでしょう。
残念ながらこの IC も入手困難です。
JC-120 や BOSS CE-2 などに使われている MN3007, MN3101 とは異なりますが、
同じ1024段の BBD です。 JC-20 には同じものが使われていました。
最近は V3207, V3102 としてセカンドソースが CoolAudio 社から発売されて
おり、秋月電子で購入可能です。
Delay は三菱の M65844P という IC が使われています。
この IC はデータシートは入手できますが、入手困難です。
150ms の遅延がかけられる設定になっています。
最後にパワーアンプ IC。
ちょっと見づらいですが、東芝の TA8229K という IC が使われています。
ギターアンプとしては見慣れない IC ですが、それもそのはず。
ステレオ用のアンプだからです。VA-10 のふたつのスピーカーは
このパワーアンプ IC でそれぞれ独立してドライブされています。
オーディオ入力 AUX IN があるため、ステレオでスピーカーを
鳴らす必要があったのでしょうし、CHORUS からの信号を
L-ch と R-ch で位相を反転させて出力するためにステレオが
必要だったのでしょう。
残念ながらこの IC も入手困難です。
YAMAHA VA-10 (1)
ふと立ちよったリサイクルショップの片隅にあったものを安かったので
購入。よく見かけるアンプです。
資料がないのでいつ頃の製造かわかりません。90年代から2000年代では
ないかと思います。
以前、やはり中古で購入して遊んだこともあります。その頃は今のように
回路図を採取する目的もなく、真空管アンプにしか興味を持っていなかったので
すぐに飽きて何ヶ月か後に売ってしまいました。
最近になってこの VA-10 が気になり始めていました。
Chorus がついている、おまけに Delay まで。
ディジタルでなくアナログで処理しているのなら BBD は搭載しているはず。
最近はセカンドソースが出て入手が容易になった BBD ですが、
数年前までは松下が製造を終了してから入手難でした。
最悪でも部品取りとしてもいい買い物かも、と思った次第。
回路図を採取しようとして、ちょっと後悔しました。
ディジタルではないけれど、かなり複雑な回路構成であることに
気がつくのにさほど時間がかかりませんでした。
YAMAHA のアンプを探るときに感じるのは「企業力」。
安っぽく見えるのですが、技術を詰め込んでかつ安定して使えることに
注意が行き届いていることに感心させられます。
結局、回路図を採取するのに一週間ほどかかりました。
(普通だったら2日もあれば採取できるのですが。)
前面操作部は2段になっており、上段は左から HIGH, LOW のふたつの
入力、少し下にオーディオ入力 AUX IN、 VOLUME, TREBLE, MIDDLE, BASS の
コントロール、 PHONES、POWER スイッチ。
下段は主にエフェクト類のコントロールで、DISTORTION SW, DIST, LEVEL、
CHORUS SW, SPEED, DEPTH, DELAY が並びます。
背面を見てみます。電池(単1 x 6 )で動作します。

背面左下に AC アダプタからの DC 入力ジャックがあります。

AC アダプタ (PA-3C, DC12V 700mA センタープラス)も付属してきました。
ケースはごらんのようにプラスチック製です。
木製のキャビネットが普通のギターアンプとしてはちょっと違和感。
でもオーディオや音響機器(モニタアンプなど)ではこれが普通。
本体の軽量化に貢献しています。
ケースを開けて、「ちょっと後悔した」のがこれ。

ギターアンプとしてはかなり複雑。
おそらく私がこれまで取り扱ったアンプの中で最も大きな規模でしょう。
OP アンプ (M5218P) だけで7個あります。以前手こずった Roland JC-20 で
3個、YAMAHA F50 でも5個。BBD や DELAY の周辺に使われている
のでしょうが、解析には骨が折れそうな予感がしました。
購入。よく見かけるアンプです。
資料がないのでいつ頃の製造かわかりません。90年代から2000年代では
ないかと思います。
以前、やはり中古で購入して遊んだこともあります。その頃は今のように
回路図を採取する目的もなく、真空管アンプにしか興味を持っていなかったので
すぐに飽きて何ヶ月か後に売ってしまいました。
最近になってこの VA-10 が気になり始めていました。
Chorus がついている、おまけに Delay まで。
ディジタルでなくアナログで処理しているのなら BBD は搭載しているはず。
最近はセカンドソースが出て入手が容易になった BBD ですが、
数年前までは松下が製造を終了してから入手難でした。
最悪でも部品取りとしてもいい買い物かも、と思った次第。
回路図を採取しようとして、ちょっと後悔しました。
ディジタルではないけれど、かなり複雑な回路構成であることに
気がつくのにさほど時間がかかりませんでした。
YAMAHA のアンプを探るときに感じるのは「企業力」。
安っぽく見えるのですが、技術を詰め込んでかつ安定して使えることに
注意が行き届いていることに感心させられます。
結局、回路図を採取するのに一週間ほどかかりました。
(普通だったら2日もあれば採取できるのですが。)
前面操作部は2段になっており、上段は左から HIGH, LOW のふたつの
入力、少し下にオーディオ入力 AUX IN、 VOLUME, TREBLE, MIDDLE, BASS の
コントロール、 PHONES、POWER スイッチ。
下段は主にエフェクト類のコントロールで、DISTORTION SW, DIST, LEVEL、
CHORUS SW, SPEED, DEPTH, DELAY が並びます。
背面を見てみます。電池(単1 x 6 )で動作します。
背面左下に AC アダプタからの DC 入力ジャックがあります。
AC アダプタ (PA-3C, DC12V 700mA センタープラス)も付属してきました。
ケースはごらんのようにプラスチック製です。
木製のキャビネットが普通のギターアンプとしてはちょっと違和感。
でもオーディオや音響機器(モニタアンプなど)ではこれが普通。
本体の軽量化に貢献しています。
ケースを開けて、「ちょっと後悔した」のがこれ。
ギターアンプとしてはかなり複雑。
おそらく私がこれまで取り扱ったアンプの中で最も大きな規模でしょう。
OP アンプ (M5218P) だけで7個あります。以前手こずった Roland JC-20 で
3個、YAMAHA F50 でも5個。BBD や DELAY の周辺に使われている
のでしょうが、解析には骨が折れそうな予感がしました。
YAMAHA VA-10 回路図
YAMAHA VA-10 の回路図を採取したので公開します。

回路図
20210503 初出
20210509 プリアンプ部:誤り修正
PNG:
プリアンプ部
エフェクト部
電源部+パワーアンプ部
PDF:
回路図
20210503 初出
20210509 プリアンプ部:誤り修正
PNG:
プリアンプ部
エフェクト部
電源部+パワーアンプ部
PDF:
YAMAHA F-30R (3)
公開している回路図に電源電圧の測定値を記入しました(20210325)。
回路図を採取する時はアンプを入手した状態で回路を探ります。
故障していたり、修理されていたり、改造されていたりすることも
ありますが、私自身が手を入れるのは基本的に回路図ができてから。
今回の F-30R はオリジナルの状態でしたし、ほとんど異常がありません
でした。
電源コードが交換されていないのであれば、コードに記載されていた
"2002" というのが製造年と考えられます。そろそろ20年。
電解コンデンサが劣化しているかも。ただ演奏してみる限り
あまり音質が劣化しているようには思えないので、電源平滑用の
25V 3300uF x 2 だけ交換しました。
電解コンデンサを全部変えてもよいのですが、25V 10uF がやたらと
多く、コンデンサの手持ちが大幅に足りないので二の足を踏んでます。
回路的には以前回路図を公開した YAMAHA F-20 を発展させた回路に
なっています。さすがに F-20 に比べると複雑になっています。
回路解析上、理解するのが難しかったのが以下の回路。

左下の伸びるラインは電源トランスの二次側に接続されています。
負電圧を作る回路があるので電源回路の類かと思って探っていると
ぞろぞろとトランジスタを含む回路が繋がっています。
何の回路か、というとDe-Pop 回路ですね。電源 ON や OFF 時に
スピーカーから出る大きな「ボン!」という音を出さないように
する回路。確かに F-30R を演奏しようと電源を入れても数秒間
音がでません。この回路が効いているということですね。
電源トランスの二次側(整流していない)に接続しているのは
電源の ON / OFF をいち早く探知するためです。
F-20 と大きく変わるのはパワーアンプ部。同じ TDA2030A を
使ったパワーアンプですが、 F-20 が単一の TDA2030A なのに対し、
F-30R では2つの TDA2030A を差動出力にして出力を稼いで
います。

差動出力なので注意しなければならないのがスピーカー線(赤と白)の
うち白の線は GND ではないということです。外部スピーカージャックが
ないので間違えることはないとは思いますが、白の線を GND と勘違えて
ショートさせたら IC5 の TDA2030A が壊れることは確実です。
外部スピーカージャックを増設するような改造をするならば、
絶縁ジャックを使い、マイナス側(白い線)をシャーシと接触させない
ようにしなければなりません。
回路図を採取する時はアンプを入手した状態で回路を探ります。
故障していたり、修理されていたり、改造されていたりすることも
ありますが、私自身が手を入れるのは基本的に回路図ができてから。
今回の F-30R はオリジナルの状態でしたし、ほとんど異常がありません
でした。
電源コードが交換されていないのであれば、コードに記載されていた
"2002" というのが製造年と考えられます。そろそろ20年。
電解コンデンサが劣化しているかも。ただ演奏してみる限り
あまり音質が劣化しているようには思えないので、電源平滑用の
25V 3300uF x 2 だけ交換しました。
電解コンデンサを全部変えてもよいのですが、25V 10uF がやたらと
多く、コンデンサの手持ちが大幅に足りないので二の足を踏んでます。
回路的には以前回路図を公開した YAMAHA F-20 を発展させた回路に
なっています。さすがに F-20 に比べると複雑になっています。
回路解析上、理解するのが難しかったのが以下の回路。
左下の伸びるラインは電源トランスの二次側に接続されています。
負電圧を作る回路があるので電源回路の類かと思って探っていると
ぞろぞろとトランジスタを含む回路が繋がっています。
何の回路か、というとDe-Pop 回路ですね。電源 ON や OFF 時に
スピーカーから出る大きな「ボン!」という音を出さないように
する回路。確かに F-30R を演奏しようと電源を入れても数秒間
音がでません。この回路が効いているということですね。
電源トランスの二次側(整流していない)に接続しているのは
電源の ON / OFF をいち早く探知するためです。
F-20 と大きく変わるのはパワーアンプ部。同じ TDA2030A を
使ったパワーアンプですが、 F-20 が単一の TDA2030A なのに対し、
F-30R では2つの TDA2030A を差動出力にして出力を稼いで
います。
差動出力なので注意しなければならないのがスピーカー線(赤と白)の
うち白の線は GND ではないということです。外部スピーカージャックが
ないので間違えることはないとは思いますが、白の線を GND と勘違えて
ショートさせたら IC5 の TDA2030A が壊れることは確実です。
外部スピーカージャックを増設するような改造をするならば、
絶縁ジャックを使い、マイナス側(白い線)をシャーシと接触させない
ようにしなければなりません。