とは言ったものの、F50-112, F100-112 との回路上の違いはそれほど
ありません。
A チャネルとそのトーンコントロールを含めたプリアンプ部を独立させたこと、
それに関連して B チャネル側の回路を整理したこと、が異なります。
Aチャネルのプリアンプ回路

この回路の前段にA チャネル B チャネル共通のプリアンプ1段目がありますが、
ここに示した2段目以降の回路は B チャネルでもほぼ同様な定数です。
A チャネルと B チャネルと異なっている点といえば3段目の OP アンプの
ゲインが B チャネルの方が少し小さくなっているくらい(A: Gain 6.6, B: Gain 5.7)。
聴感上は差を認識できないと思います。
A チャネルのプリアンプは上の回路図で完結しますが、 B チャネルではさらに
歪み関係が加わります。

下にある Tr102 2SK30A は A チャネルを選択した時に B チャネルの
信号をミュートする回路。上の C121 に B チャネルの3段目の OP アンプ
の出力が接続されており、 D105, D106 のダイオードクリップ回路を
経由して歪みが加えられ、Tr101 2SK30A でさらにゲインが加わります。
以前の J シリーズなどに比べるとシンプルであっさりした歪み回路です。
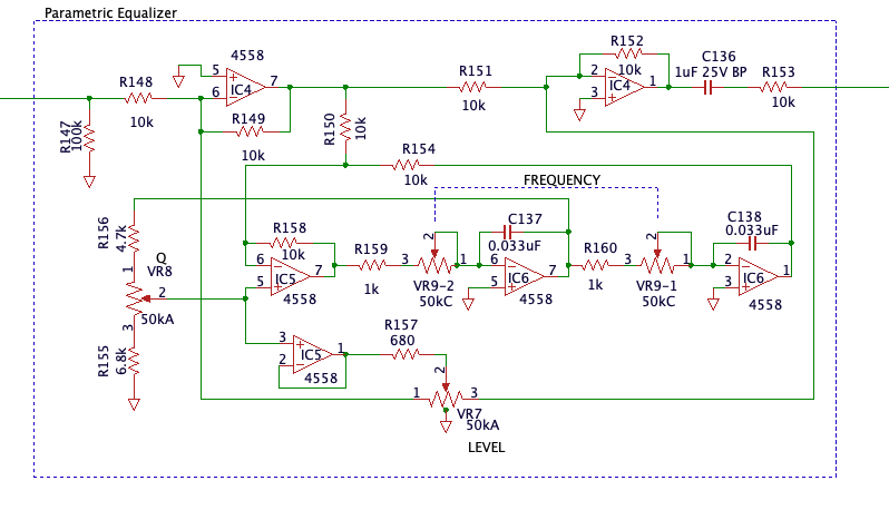
さて、F シリーズと言えば、のパラメトリックイコライザーですが、
今回は回路図を改訂しました。

以前の F50-112, F100-112 のものと実は何も変わっていないのですが、
回路図の配置を変えて理解しやすくしました。
「二重積分ループ」「状態変数フィルタ」と呼ばれる回路を使っていますね。
実のところ、回路を探って素子の連結を追うだけでは回路の意味が理解できる
とは限りません。回路図にまとめるというのはこの回路にどう言う意味があるかを
理解することが必要で、その理解があるかないかで回路図が変わってきます。
F50-112, F100-112 と同じ回路なのですが、これまでは回路原理がわからずに
配線図を提示していました。特にヤマハがパラメトリックイコライザに関する
特許を持っている、ということを聞いていたので怯んでいたということもあります。
ロッキンf 復刻プロジェクトでパラメトリックイコライザを2種類、VCF を1種類、
取り扱ったおかげで、この回路が「状態変数フィルタ」であることを見抜くことが
できました。そこで「状態変数フィルタ」の原理に則した回路配置に改訂したのが
今回の回路図です。
そのうち F50-112 も F100-112 も該当部分を改訂しようと思いますが、
しばらくの間はそのままにしておきますので、比較するのも一興かと思います。
ありません。
A チャネルとそのトーンコントロールを含めたプリアンプ部を独立させたこと、
それに関連して B チャネル側の回路を整理したこと、が異なります。
Aチャネルのプリアンプ回路
この回路の前段にA チャネル B チャネル共通のプリアンプ1段目がありますが、
ここに示した2段目以降の回路は B チャネルでもほぼ同様な定数です。
A チャネルと B チャネルと異なっている点といえば3段目の OP アンプの
ゲインが B チャネルの方が少し小さくなっているくらい(A: Gain 6.6, B: Gain 5.7)。
聴感上は差を認識できないと思います。
A チャネルのプリアンプは上の回路図で完結しますが、 B チャネルではさらに
歪み関係が加わります。
下にある Tr102 2SK30A は A チャネルを選択した時に B チャネルの
信号をミュートする回路。上の C121 に B チャネルの3段目の OP アンプ
の出力が接続されており、 D105, D106 のダイオードクリップ回路を
経由して歪みが加えられ、Tr101 2SK30A でさらにゲインが加わります。
以前の J シリーズなどに比べるとシンプルであっさりした歪み回路です。
さて、F シリーズと言えば、のパラメトリックイコライザーですが、
今回は回路図を改訂しました。
以前の F50-112, F100-112 のものと実は何も変わっていないのですが、
回路図の配置を変えて理解しやすくしました。
「二重積分ループ」「状態変数フィルタ」と呼ばれる回路を使っていますね。
実のところ、回路を探って素子の連結を追うだけでは回路の意味が理解できる
とは限りません。回路図にまとめるというのはこの回路にどう言う意味があるかを
理解することが必要で、その理解があるかないかで回路図が変わってきます。
F50-112, F100-112 と同じ回路なのですが、これまでは回路原理がわからずに
配線図を提示していました。特にヤマハがパラメトリックイコライザに関する
特許を持っている、ということを聞いていたので怯んでいたということもあります。
ロッキンf 復刻プロジェクトでパラメトリックイコライザを2種類、VCF を1種類、
取り扱ったおかげで、この回路が「状態変数フィルタ」であることを見抜くことが
できました。そこで「状態変数フィルタ」の原理に則した回路配置に改訂したのが
今回の回路図です。
そのうち F50-112 も F100-112 も該当部分を改訂しようと思いますが、
しばらくの間はそのままにしておきますので、比較するのも一興かと思います。