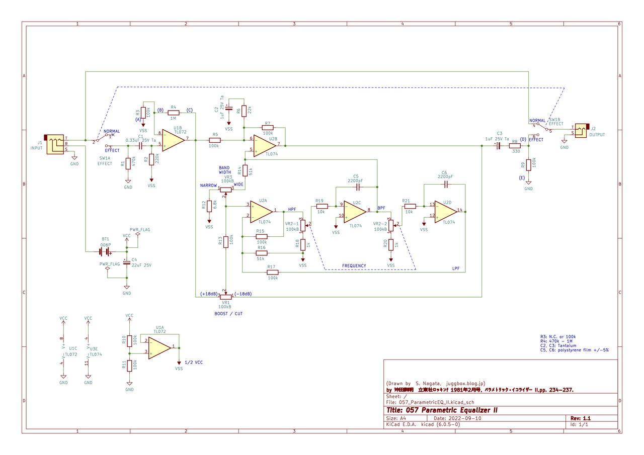
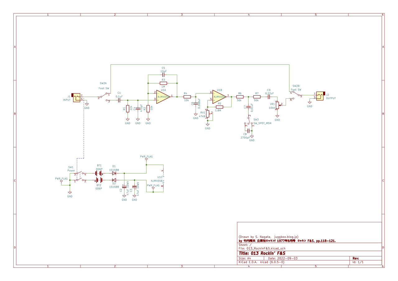
パラメトリック・イコライザー II の試作を始めます。
パラメトリック・イコライザーは RF016 と RF057 の2種類があるのですが、
まずは構成が簡単な方から。
ロッキンf 1981年2月号の記事中のプリント基板とほぼ同じ大きさに
ユニバーサル基板をカットして部品を半田づけしました。
部品面。

半田面。

すこしパターンを変更していますが、レイアウトはほぼ同じです。
初段のプリアンプにはゲインを持たせていません。R3 の 1MΩ は取り付けて
いますが、R2 (100kΩ ) を取り付けていないので、初段はボルテージフォロワ。
オリジナルの記事では C1 0.33uF, C2 1uF にタンタルコンデンサが指定されて
いますが、積層フィルムコンデンサや電解コンデンサで代用しました。
当時はタンタルコンデンサが最新のデバイスだった時期で、従来より小型で
容量が大きいのでよく使われました。でも現在では特にタンタルコンデンサに
する必要もありません。
また C5, C6 (共に 2200pF ±5%)もスチロールコンデンサが指定されていますが、
±5% 誤差の積層セラミックコンデンサで代用しました。
記事中のレイアウト、基板パターンに従って配線を行い、回路チェック。
回路図を見ながら信号の流れる順にパターンが正しく配線されているか、
チェックしていきます。
ん? あれ? ちょっとおかしくないか? U2A の出力 (1pin) が VR2-1 の
2番を通って 10kΩ を通って... U2D の反転入力 (13pin) に来てる?
U2C の 9pin に行くはずだが ???
一晩悩みました。ま、そう言う時は寝るに限る。
次の朝、早々に解決しました。回路図もパターン図も間違えていません。
実体配線図に間違いがありました。二連ボリュームの2番への配線が
誤って記載されており、 VR2-1 の2番端子への配線と VR2-2 の2番端子への配線が
入れ替わっていました。当時の記事を参考にする方はご注意を。
ちなみに再録されている「だれにもわかるエフェクター自作&操作術 '81」
では実体配線図が改訂されており、正しい配線になっていることを
確認しております。
パラメトリック・イコライザーは RF016 と RF057 の2種類があるのですが、
まずは構成が簡単な方から。
ロッキンf 1981年2月号の記事中のプリント基板とほぼ同じ大きさに
ユニバーサル基板をカットして部品を半田づけしました。
部品面。
半田面。
すこしパターンを変更していますが、レイアウトはほぼ同じです。
初段のプリアンプにはゲインを持たせていません。R3 の 1MΩ は取り付けて
いますが、R2 (100kΩ ) を取り付けていないので、初段はボルテージフォロワ。
オリジナルの記事では C1 0.33uF, C2 1uF にタンタルコンデンサが指定されて
いますが、積層フィルムコンデンサや電解コンデンサで代用しました。
当時はタンタルコンデンサが最新のデバイスだった時期で、従来より小型で
容量が大きいのでよく使われました。でも現在では特にタンタルコンデンサに
する必要もありません。
また C5, C6 (共に 2200pF ±5%)もスチロールコンデンサが指定されていますが、
±5% 誤差の積層セラミックコンデンサで代用しました。
記事中のレイアウト、基板パターンに従って配線を行い、回路チェック。
回路図を見ながら信号の流れる順にパターンが正しく配線されているか、
チェックしていきます。
ん? あれ? ちょっとおかしくないか? U2A の出力 (1pin) が VR2-1 の
2番を通って 10kΩ を通って... U2D の反転入力 (13pin) に来てる?
U2C の 9pin に行くはずだが ???
一晩悩みました。ま、そう言う時は寝るに限る。
次の朝、早々に解決しました。回路図もパターン図も間違えていません。
実体配線図に間違いがありました。二連ボリュームの2番への配線が
誤って記載されており、 VR2-1 の2番端子への配線と VR2-2 の2番端子への配線が
入れ替わっていました。当時の記事を参考にする方はご注意を。
ちなみに再録されている「だれにもわかるエフェクター自作&操作術 '81」
では実体配線図が改訂されており、正しい配線になっていることを
確認しております。