長田(猫舌)のblog

主にギターアンプの解析、回路図の採取と公開を行っております。 回路図の公開は自身で読み取った回路図に限っており、主に国産のアンプを対象にしています。修理やメンテナンスなどにご利用ください。ただし公開している回路図は無保証です。内容の正確性には万全の注意を払っておりますが、誤記入や誤解の可能性は免れません。本サイトで公開している回路図によって生じた事故や損害については一切責任を負いかねますのでご了承願います。 また、電子回路とくに真空管に関する高電圧回路を取り扱っています。電子回路の知識や経験がない方が同様の作業をすると感電により生命に危険を及ぼすことがあります。同様な作業を行って生じた事故・傷害に対して当方は一切責任を負いません。

カテゴリ: ロッキンf エフェクタ復刻

前の記事の発展型ブースターの中身はこのようになっています。
DSC05704B

12V の A23 電池を使用することでこれだけコンパクトにできました。
とはいえ、いろんなところがギリギリで、出力ジャックは
マル信無線の MJ-161M 限定。他のジャックを付けたくても付けられません。

最初、ギター内蔵ブースターの基板(30 mm x 20 mm)で作りましたが、
実装時にまったく余裕がないので、基板自体も作り直しました。
 30 mm x 18 mm と細身にし、スイッチ周辺の余分な部分をカットした
基板を作製しました。

DSC05706C

左が従来の内蔵ブースター用基板、右が今回作製した基板。
これでなんとか TD4-6-3N のケースに無理なく収まりました。

レスポールタイプのジャックに取り付けた場合、このようになります。
DSC05714C

スイッチを操作するのに手探りになりそうなのが難点ですが、
コンパクトにまとまっているのがわかります。

このプラグ形状だとストラトキャスターの舟形には搭載できないので
参考として見ていただきたいのですが、ギター内蔵ブースターを組み込んだ
ストラトキャスターのジャックに搭載したのがこちら。
DSC05709A

SG や セミアコに無理なく搭載できるのを確認しています。

ギター内蔵ブースターの配布はしばらくお待ちください。
現在、キットに必要な部品の調達を行なっております。
今週末には詳細を報告し配布を開始したいと思います。

ギター内蔵ブースターはプリント基板の設計も簡単で、
配布までスムーズに行くと思ったのですが、なかなかうまくは
いきませんでした。
問題はブースターのテストやモニターに参加してくれる方が
いなかった事。ギター内蔵なのでギターの改造が必要になります。
なので気軽に試用してもらうというわけにはいきません。
そういう意味ではこのブースターは価値のわかったユーザーにしか
売れないとも言えます。

また、ストラトキャスター専用というのもなんとかならないものか。

で、配布する予定の基板とは別に、より幅広いユーザーに試用できる
モデルを考えました。
ヒントになったのは”044 Orange Clash!”( Orange Squeezer クローン)。
試作はタカチの MB-1 ケースで行いましたが、小型化のためいろいろな
ケースを並べてあーでもないこーでもないと考えていました。
タカチの最小のアルミダイキャストケース TD4-6-3N を見ながら
これには収まらないよな、と諦めると同時にブースターなら入りそうと
気がつきました。
単5電池とほぼ同一サイズの12V電池 A23 と内蔵ブースター基板を
TD4-6-3N に押し込んだのがこちら。

DSC05682A

DSC05683B

実際にはギター内蔵ブースターの基板では余裕がないため、これ専用に
基板をより小型にまとめて作り直しました。

ギター内蔵ではなくギターのジャックに搭載する形態です。
これならレスポールやセミアコなどのモデルでも使用できます。
現在、私の周辺のプレーヤー数名に試用してもらっています。

前の記事を書いたのが昨年の大晦日だったのでずいぶん時間が
経ってしまいました。
ストラトキャスター用内蔵ブースターの配布の準備を行なっています。

配布のメインとなるのはプリント基板とストラトの舟形ジャックに代わる
操作パネル。
DSC05700A

写真の操作パネル(左)は2mm厚の黒のアクリル板でできており、
黄土色の保護紙が両面についています。アクリル加工業者に発注したもの。

プリント基板に変わりはありませんが、操作パネルは従来のものと
若干修正があります。写真の上から3番目のΦ4の穴(ゲイン調整)の
位置を1mm 移動させました。
この穴に小さめのプラスドライバーを差し込み、ゲインの半固定抵抗
(50kΩ)を回して調整を行うのですが、従来のものでは半固定抵抗の
溝に嵌まりにくいという欠点がありました。
これは半固定抵抗の端子位置と軸の位置が1mm ずれていたことが
原因。穴の位置を軸の位置に合わせることで調整を容易にしました

panel1.2_s


併せて使用する半固定抵抗 50kΩ として東京コスモスの GF063P
指定することにしました。

プリント基板に部品を搭載したところ
DSC05702B

JFET はオリジナルに従い 2SK30A を使うことにしましたが、製造終了なので
互換品の 2SK208 を半田面に実装しています。

DSC05703C

2SK208 は SC-59 パッケージなので慣れないと半田付けが難しいかも
しれません。ただ精密なピンセットで挟んで位置決めをすればそれほど
難しいものでもありません。チップ部品を取り扱うにはピンセットは
必需品です。 Engineer の PT-31 をお勧めします。

TO-92 で 2SK30A の代用となるのは 2SK303 ですが、ピン配置が異なります。
Source と Gate が入れ替わっているので、2SK303 で代用する場合は
注意が必要。

DSC05497A

雑誌 ロッキンf (立東社) には創刊号(1976年7月号:写真左) から1982年9月号(写真右)まで
「ミュージック・マシン自作シリーズ」という連載がありました。

OP アンプの関連書籍もほとんどない時代、741 や 1458 を駆使したエフェクタや
スタジオ機材が毎月掲載されて人気を博しました。

6年に亘る連載で掲載された装置は実に 76 種類。
今となっては定番となった回路もあれば、エフェクタ創成期のオリジナリティあふれる
回路もあり玉石混交ですが、これが後世に残らないのはもったいない。
というわけで私的プロジェクト「ロッキンf 復刻プロジェクト」を
本BLOGでゆるゆると実施しております。

さて、このプロジェクトではロッキンf のバックナンバーを入手して掲載されている
回路図を再利用しやすい形に書き直して BLOG で公開、さらに試作を行っています。
ロッキンf のバックナンバーが相当数入手でき、掲載号と掲載機器の
リストを作成できたので公開いたします。

20230412  初出
20230414  「エフェクター自作&操作術」79年の項を追加
20230514  文献④「最新レコーディング百科」(1983)の項を追加
       文献①〜④のプロジェクト掲載ページを追加
20230727  文献3「エフェクター自作&操作術 VERSION 3.0」を追加


ロッキンf エフェクタ年表20230727-1
ロッキンf エフェクタ年表20230727-2
ロッキンf エフェクタ年表20230727-3



 PDF

現時点でまだ入手できていないバックナンバーが3冊あります。
掲載ページが記入されていない号がそれにあたります。入手できていないものの
どんな機器・エフェクタが掲載されているか程度の情報は得られているので
リストに加えています。

なお、表中の文献1は 1979年に出版された立東社・ロッキンf別冊
「だれにもわかるエフェクター自作&操作術」、文献2は1981年の
立東社・ロッキンf 別冊「だれにもわかるエフェクター自作&操作術'81」中の、
文献3は 1985年改訂増補版の「エフェクター自作&操作術 VERSION 3.0」中の
それぞれプロジェクトナンバーと掲載ページを示しています。

DSC05542A


また同様に文献4は1983年に出版された立東社・ロッキンf 別冊
「最新エフェクター百科」、文献5は同「最新レコーディング百科」中
のそれぞれのプロジェクトナンバーです。

DSC05697A

ご利用ください。


Orange Squeezer といえばギターのジャックに直接取り付ける
独特のケース。
エフェクターが「ペダル」と呼ばれるようになって久しいですが、
1980 年当時は必ずしも足で踏む形態だけではありませんでした。

今回はケース加工について説明します。まずは完成形態。

DSC05193B

操作面はこちら
DSC05196A

ケースはタカチの MB5-4-7 を使用しました。
ロッキンf の元記事では同じくタカチの MB-1 を使っていますが、
型番が変わっただけの同じ製品です。

ケース底面に取り付ける L 型フォンプラグ
DSC05209C

サウンドハウスで購入しました。
裏面にカバーがありますが、プラグ側のみ使います。
プラグ側に M3 のネジ穴があるので、これを利用してケースに取り付けます。

ケース加工図を示します。
case_dimensions


加工がすんだら配線を行い、回路を組み込みます。

DSC05198C

配置はギリギリです。
基板の半田面には絶縁のため 1mm 厚のスポンジゴムを貼り付けて
ショートを防いでいます。それにしてもギリギリ。

BIAS と LEVEL の2箇所の調整箇所がありますが、
ケースを閉じてしまうと調整できないのが難点。なんとか改善したいものです。

調整方法はロッキンf 1980年4月号 p234 から抜粋します。

--- ここから ---

 まだケースを閉めずにギターに差し込み、ジャックからアンプに繋いでみよう。
 スイッチをエフェクトにして、音を出しながら基板上の半固定抵抗の VR2 を
半分くらいにして、VR1 をドライバーで回してみる。音量が急に変化する箇所
があるから、そのあたりに VR1 をセットする。これで調整はばっちりだけど、
後はそれぞれの好みで、VR1, VR2 をいじくり回して、好みの音にセッティング
した方がいいかも知れないね!
 ちなみに VR1 がエフェクトのかかる位置を調整する VR で、その位置は1カ
所しかない。VR2 はエフェクト時の音量をコントロールする VR だから、VR2
の方は、それこそ作った本人の好みでセッティングすればいいって事だね!

--- ここまで ---

完成後の使用感ですが、うす〜くコンプレスがかかるようです。
アタックが潰れてカッティングの粒がそろうのですが、サスティンが伸びると
いう感じは強くはありません。ノイズがほぼ無いのは大きなメリットです。
ギターの音質はコンプレスを加えても変わらない印象です。

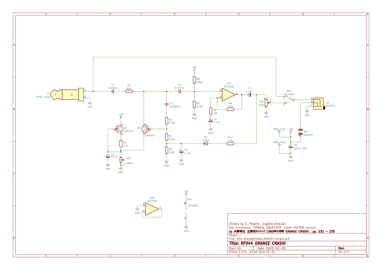
今回は Tr1, Tr2 ともに 2SK30A-Y を使用しました。
次回は 2N5457 版を作って比較検討してみたいと思います。

回路図ができたので、ロッキンf の記事のパターン図を参考にして
PCB レイアウトを作ってみました。

2N5457 版
044_OrangeCrash_2N5457
2SK30 版
044_OrangeCrash_2SK30A
片面基板で実現しようと考えましたが、表面にも配線が必要になり
両面基板になってしまいました。
というのも、ロッキンf 1980年4月号に掲載されたパターン図
(2N5457版、2SK30版)2つともに誤りがあります。
2N5457版は動作しません。2SK30版は動作するものの、正しい
回路ではありません。
それを修正していたら配線が複雑になり表面パターンを使うことに
なったというわけです。
JFET によって2つのパターンがあるのは 2SK30 のピン配置が
SGD の順であるのに対し、2N5457 では DSG であることに
対応しようとしたためなのですが、設計時に混乱してしまったようです。
なお、このパターンの誤りはロッキンf 別冊「だれにもわかる
エフェクター自作&操縦法 '81」のProject 8でも修正されていません。

ユニバーサル基板で2SK30 版の回路を組んでみました。
上記のパターンを使いますが、表面のパターンをジャンパ線と見做せば
片面基板でも実現できます。

部品面
DSC05105A

半田面(ピンボケですまぬ。)
DSC05110B

ロッキンf 1980年4月号に掲載された「Orange Crash!」を
復刻します。
ロッキンf 別冊「だれにもわかるエフェクター自作&操縦法 '81」の
Project 8 としても再掲されています。

ロッキンf 1980年4月号
DSC05079A

RF044 「Orange Clash!」by 大野 祥之
DSC05081B

記事の写真を見ればわかるように、Dan Armstrong の Orange Squeezer の
クローンです。

復刻した回路図
044_OrangeCrash_2N5457_schematic


当初、Orange Squeezer のクローンなので、このプロジェクトで復刻する
つもりはありませんでした。

ただ実際に作ってみるとギターのジャックにプラグで接続するエフェクタは
近年見ることのないスタイルだと気づきました。ギターとの間にシールドを
仲介しないのでとてもローノイズ。ロッキン・ミニコンプ では弦の振動が
小さくなると相対的にハムノイズが大きくなったものですが、本機では
ノイズは皆無。これは特筆に値します。

ストラトキャスターやテレキャスターには接続しにくいプラグになっていますが、
これらのギターには「ギター内蔵ブースター」のようにギターに内蔵させる
という発展もありかと考えました。

上記の回路図は Orange Squeezer のもので JFET に 2N5457 が使われています。
2N5457 は現在は秋月電子で入手可能ですが、当時は入手難のため 2SK30 で代用
することが想定されており、2N5457 版と 2SK30 版の2つの基板パターンが
掲載されています。このように書くとオリジナルの 2N5457 の方が良い、と
勘違いされるかもしれませんがそれは本意ではありません。より良い性能を求める
なら 2N5457 に拘る必要はなく、改良を加える余地があるなら新しい構成を
考えることもすべきかと思っています。ただ一度は 2N5457 版と 2SK30 版を
両方製作して比較したいところです。

そんなこんなで少し腰を据えて検討してみようかという気になりました。
まずは 2SK30A で製作することにしました。

DSC04737A

これを書いているのは 2022年の大晦日。
昨年も年末年始の休みにいろいろ作業していましたが、
今年も変わりなく作業しています。時が経つのが早いです。
もっとも年が明けたとしても BLOG で「おめでとう」などと
言うことはないので、これも大晦日だけの話題ですね。

とは言え、年を越しそうな計画もいろいろとあるので
少しずつでも進展させていかなければ。

ロッキンf 復刻プロジェクトで Tube Distortion の次に基板配布が
可能になりそうなのは「ギター内蔵ブースター」。
前回の投稿で新しい改良基板 RF27A を発注し動作確認も完了した
わけですが、残された問題があります。

ストラトキャスターの舟形プレートの代替に取り付けるパネル。
2mm 厚のアクリル板で製作していますが、これに手がかかります。
市販のアクリル板から82 x 31 mm の長方形を切り出すだけで大変。
さらに5箇所の穴を開けなければなりません。
アクリル板に 6 mm や 9 mm の穴を電動ドリルで開ける場合、
丁寧に作業しないと板の割れや穴の欠けを生じやすい。
慣れているとそう面倒でもないのですが、これを5枚、10枚と
製作しなければならないとなると時間もかかります。

今回は試しに穴あけまでアクリル業者に発注することにしました。
パネルの寸法を以下のように変更しました。
panel1.1
アクリル板の縦横ともに 1mm ずつ増やしました。

年末ぎりぎりの発注でなんとか年内に納品されました。
出来上がったパネルがこちら。
DSC04742A

左が従来のパネル(82 x 31 mm)、右が今回発注したもの。
同じ黒色のアクリル板(2mm厚)ですが、右には保護紙がついています。

上記の図面の加工のほかにも四角の角丸め(R3) を加えています。
ユーザーに怪我をさせないように。

従来のパネルと取り替えたところがこちら。
DSC04740C

変わり映えがしませんが。

もう少し検討して、年明けには基板とパネルを配布しようと考えています。
ただアクリル板の加工にコストがかかっているので価格設定に苦慮してます。

少し間が空きましたが、内蔵ブースターの続編。

試作したブースターは正常に動作しています。
12V 小型電池 A23 でどれくらい持つのか恐る恐るの試用でしたが、
案外持っており、3ヶ月経過しても依然動作しています。
もっとも私のギターの使用頻度はそれほど多くはないので
参考になるかは難しいところですが。

基板を作ったので配布することも考えたのですが、ひとつ問題がありました。
Q1 の JFET 2SK30A が入手難。
昔のアンプやエフェクタによく使われている、というか JFET といえばコレ、
というほど代表的なデバイスだったので盲点でした。
代替品を使うことを考えなければなりません。

代替品として選んだのは 2SK208。
同じ東芝製でほぼ同等の仕様。パッケージが異なるだけかもしれません。
ブースターでは 2SK30A-Y のランク( IDss 1.20 ~ 3.00 )が指定されていたので、
2SK208-Y を選択すればこの条件の互換性もクリアできます。
ただ SC-59 (TO236) という表面実装用パッケージ。
基板パターンをこのパッケージに対応できるようにしなければなりません。
また手ではんだ付けするには少々技が必要になります。

もっとも、2SK30A であればパーツボックスの隅に余っていたということも
あるので、全面的に代替品に移行するのではなくどちらでも使えるように
しておきたい。

そのために改良したのが今回の基板。 RF-27A として区別することに
します。
左が以前の RF-27基板、右が今回の改良基板 RF-27A。
DSC04685A

Q1 (2SK30A) の向きが変わっているだけのようですが、半田面はこちら。

DSC04682B

右下の部分、2SK208 のためのパターンが追加されています。
JFET の Drain と Source のパターンを 2SK30A と 2SK208 でオーバー
ラップさせているので注意が必要。

2SK208 を実装したのが次の写真。
DSC04686C

2SK30A か 2SK208 のどちらかを実装するわけですが、誤解して両方を
実装することがないようパターンをオーバーラップしています。

すべての部品を RF-27A に実装した状態がこちら。
DSC04689E

C1 3.3uF, C2 1uF はオリジナルではタンタルコンデンサですが、
入手製を考慮してどちらも積層セラミックコンデンサ(±5%) を
使っています。

ストラトキャスターに搭載します。

DSC04696F

特に問題なく動作しています。

ロッキンVCF をケースに入れ、試作機を完成させました。

DSC03918A

製作中に配線の間違いも見つけたので、回路図を修正しました(Rev. 1.1)。
VR1 と VR3 の端子接続(1番と3番が逆)に間違いがありました。

回路を秋月の B タイプ(95x72mm 片面)で組んだので収納するケースを
何にするか悩みました。コントロールノブが4つ。ロータリースイッチが1つ。
ロータリースイッチが直径25mmで結構場所を取ります。
もっともオリジナルではテレキャスターなどに使われる3接点レバースイッチを
3つも使うことになっていたので、ロータリースイッチ1つに限定しただけでも
コンパクト化に寄与しているのですが。

結局 タカチの TD10-15-4N を使うことにしました。TD10-13-4N では足りなくて。
ロータリースイッチを使わないなら TD10-13-4N で何とかなりそうですが、
このロータリースイッチ( LPF, BPF, HPF 切替) の機能はしっかり検討したいので
今回はこのケースで作ります。

基板のサイズと周辺のスイッチ等の部品の配置を考え、干渉しないように
加工寸法を決めていきます。

DSC03885B

基板はスペーサー(15mm) を使って四隅を固定します。そのためのネジ穴
(Φ3.2) が4ヶ所。これを先に決めてあとの部品の配置を決めていきます。

ドリルで穴を開けてマスキングテープを外した状態がこちら。
DSC03901C

これに部品を取り付けていきます。
裏蓋側から見た全体像がこちら。

DSC03922D

出来てしまうとスッキリ収まったようにも見えますが、結構いろいろな
ところでギリギリだったりします。
ロータリースイッチと LEVEL のポットが近すぎたかなぁ。
操作できない、というほどではないけど。

このロッキンVCF のようにコントロールが多数あるエフェクターでは
ケースに入れてノブの位置がわかる状態にすることは重要です。
バラック状態でも動作確認は出来ますが、細かなチューニングには
向きません。
今回、ケースに入れてやっとオートワウとして使うセッティングが
明確になりました。
各コントロールの意味が分かり、音作りを楽しんでます。

↑このページのトップヘ

ライブドアブログでは広告のパーソナライズや効果測定のためクッキー(cookie)を使用しています。
このバナーを閉じるか閲覧を継続することでクッキーの使用を承認いただいたものとさせていただきます。
また、お客様は当社パートナー企業における所定の手続きにより、クッキーの使用を管理することもできます。
詳細はライブドア利用規約をご確認ください。